【商业模式】图说行业垂直B2B是怎么回事?快消品B2B就是一个渠道商!

2017 年 9 月 12 日 产业智能官

图说行业垂直B2B是怎么回事?


互联网电商解决方案 

垂直B2B(Vertical B2B)可以分为两个方向,即上游和下游。生产商或商业零售商可以与上游的供应商之间的形成供货关系,生产商与下游的经销商可以形成销货关系。 将垂直搜索的概念重新诠释,让更多生意人习惯用搜索模式来做生意圈,找客户。垂直B2B成本相对要低很多,因为垂直B2B面对的多是某一个行业内的从业者,所以,他们的客户相对比较集中而且有限。

垂直B2B(Vertical B2B)指面向制造业或面向商业的垂直B2B(又可以称之为行业B2B)。行业网站的目标对象一般是行业内的企业。随着行业网站不断细分对不同企业人员的服务内容,越来越多的企业人员成为行业网站的经常性浏览者,其中,最活跃的群体是企业营销和销售类人员(市场和广告部人员50%以及销售人89.29%),其次为企业老板(76.79%)和企业采购人员(69.64%),其余为工程技术人员和财务人员等。

B2B三个时代

B2B市场交易规模

2016年电商产业图谱

B2B眼中的工业4.0

中国电子商务B2B市场AMC模型

B2B模式更迭中,盈利模型尚未成熟

综合类与垂直类B2B

B2B三要素

B2B模式

基础模式与衍生模式

B2B平台

B2B平台的三个障碍

规模化,平台性,品牌化

商业模式框架

撮合交易流程图

在线交易模式

信息服务模式分析

新型B2B发展形态

精准定位

B2B交易行为

B2B技术架构

供应链三流统一

供应链模式

供应链与B2B

供应链融资

B2B营销与决策

B2B营销渠道


快速把握B2B市场机会

盈利模式示例

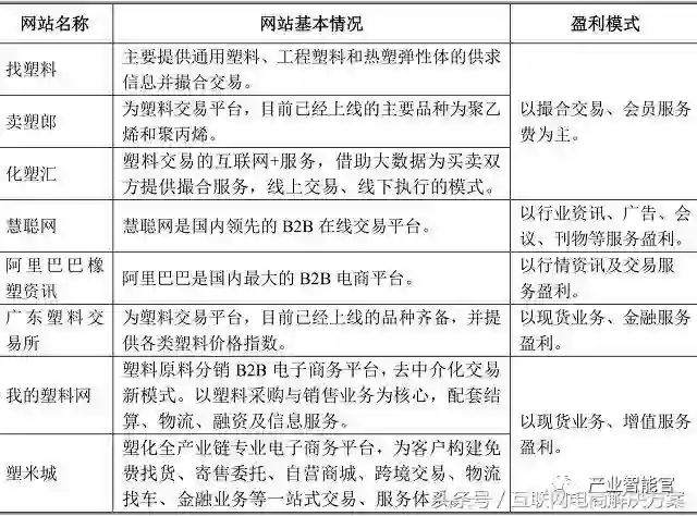
以下为各典型B2B平台案例(上下游框架图)


快消品B2B,就是一个渠道商

亿欧网 

快消品B2B讲的是商家对商家的交易关系。实际上也就是渠道关系,就是厂家对经销商、经销商对终端的商家之间的交易关系。


快消品B2B的本质

快消品B2B的本质是运用快消品渠道+互联网的思维,来重构一种新的快消品渠道模式。

模式重构的核心是,提升渠道效率、减少渠道环节、降低渠道成本。

模式的重点是,运用+互联网带来的链接与数据化手段、互联网思维,从根本上改变行业效率。

因此,B2B并不是一种新的快消品商业模式,是在互联网环境下,快消品渠道模式+互联网的思维模式。就是这种渠道关系在互联网环境下要+互联网手段+互联网思维。目标是改变渠道效率、降低渠道成本、减少渠道环节。最终,实现在互联网环境下的快消品渠道效率的提升。

+互联网思维,重点体现的是互联网的平台化思维。就是建立一个基于互联网环境下的渠道平台,集合:交易平台、物流平台、生态化服务平台等功能,能够实现从厂家、到经销商、到终端零售商整体渠道交易的高效率,和交易成本的显著降低。能够为厂家、终端都带来一定的新的市场价值。

+互联网手段,就是运用互联网提供的链接与数据化手段,改变各个环节的交易效率。通过链接,提升渠道的联系紧密程度,增强渠道粘性,改变交易模式,消除各自为战,封闭的经营思维模式。通过数据化,消除以往经营的盲目性,使获客、交易、物流、库存、资金都能建立在数据化指导的基础上,实现交易的精准和效率的提升。

但是,这里面的关键因素是渠道+互联网。不论是+互联网手段,还是+互联网思维,都是在快消品渠道模式基础上的+互联网。

对于快消品行业来讲,关键的环节主要包括:厂家、渠道、终端、消费者。在目前来看,各个环节都在面临互联网环境下的模式变革。

B2B是要在快消品渠道环节进行互联网的变革,这个变革必须要立足于快消品行业实际,紧密结合快消品渠道需求,来进行变革。如果背离了行业实际,脱离了渠道需求那肯定是有问题的。

快消品B2B本质就是渠道+互联网,当然这种+不仅是简单的+手段,而有可能是要改变渠道商业模式。但是这种变革的基础一定是以整体改变渠道效率为基础,运用互联网思维和互联网手段来改变行业效率。

如果撇开了对渠道的定义也是有问题的,如果撇开了对行业的研究更是有问题,如果想单独搞出一套天马行空的新模式怕也是有问题。B2B就是在做渠道变革。就是要通过+互联网,如何系统、完整、有效提升行业效率。

如果抛开厂家,单独搞出一套脱离厂家需求的系统出来是不太可能的。因为渠道的变革,必须要围绕着消费需求、终端的变化、产品的调整来去满足以上的需求。在整体的渠道变革当中,厂家应该处于比较主导的环节。

快消品B2B需要进行的行业变革必须要满足厂家、终端、消费这三个方面的需求。如果不能从这三个方面思考渠道的变革问题,都会存在渠道变革不完整的问题。


快消品B2B,就是一个渠道商

快消品B2B必须要首先明确自己的定位。如果搞不清楚自己是一个什么定位,就很难确定自己在这个产业链条中的地位与价值。

总体分析快消品行业的现实状况,分析目前快消品平台企业的模式,快消品B2B平台就是一个渠道商。必须要明确自己的渠道商的位置,必须要研究清楚如何发挥好渠道商的价值,必须要搞清楚如何成为一个有价值的渠道商。

渠道商应该具备的能力:

1、开发市场的能力:渠道商的价值,首先自身必须要具备较强的开发市场的能力。要有一定数量的,稳定的市场网络体系。特别是在区域市场要有一定的市场掌控能力,要掌控一定的市场密度,形成有价值的市场体系。

如果没有这种市场开发能力,既没有市场覆盖的数量,也缺乏市场发展的密度,这样的渠道商难以成为有价值的渠道商。

2、较强的组织商品的能力:渠道商的地位,就在于能够具备较好的商品组织能力,关键是要能够取得厂家的商品支持、营销政策的支持,使自己具备较强的商品货源保障,能与厂家形成更好的合力,使自己具备较好的市场营销能力。

当然,能够与其他经销商合作,间接获得厂家的支持也可以是一种非常重要的手段。但是如果没有有效的商品资源做保证,这种渠道商其本身存在的价值是有限的。

3、较强的经营能力:营销是一门科学,更是一门艺术。营销是需要企业发挥自己的能力,通过各种手段,使用各种策略,使自己具备更强的竞争能力。

譬如京东在使用简单粗暴的手段,占市场、抢流量;胖东来使用其较强的服务终端消费者的能力,使自己具备较强的竞争优势。天猫在发挥自己的企业优势,不断加强与品牌厂家的合作,增强自己的平台优势。都是在发挥自己的经营能力,使自己企业具备更强的经营优势。特别是近一两年来,线上企业更多在抢品牌、控商品、垄断资源等方面体现自己的经营能力,增强自己的竞争优势。

所以,如果不具备做经营的能力,就难以成为一个有价值的渠道商。

4、较强的服务能力:作为渠道商必须要具备服务厂家的能力,必须要具备服务终端、服务消费者的能力。如果没有服务能力,就不能称其为一个渠道商。渠道商不仅需要基本的物流服务能力、市场服务能力,必须要能够满足厂家的需求,能够配合厂家的市场规则,承担其厂家的市场服务职责,只有这样才能取得厂家的配合与支持。渠道商还必须要具有服务终端的能力,能够具备为终端提供更多服务的能力。

总之,服务能力是检验一个渠道商的重要尺度。

B2B必须要能发挥变革渠道的价值:作为具备互联网思维,具有互联网基因,B2B平台需要结合目前的渠道现实,按照+互联网的思维与模式,能够发挥变革渠道的价值。重点是要采用互联网的手段,结合互联网的思维,来去变革当前渠道中存在的问题。

当前特别需要采用互联网的链接手段,实现交易手段的在线化、商品的在线化、客户的在线化、营销的在线化。需要引入数据化的营销思维,提升行业的营销精准度、提升行业的营销效率。需要引入互联网的思维模式,重构高效率的渠道模式如通过行业联合,采用平台化的互联网模式,消除渠道分割、各自为战,消除成本高、效率低的渠道问题。

B2B研究清楚当前的市场新环境:当前,渠道问题是造成快消品行业问题的一个重要方面,但是目前整个快消品行业的问题,不仅仅是在渠道一个维度。由于消费的变化造成的产品理念需要变革,电商的发展造成的渠道多元化变革等一系列问题都在困扰整个快消品行业。

所以在目前环境下,整体的渠道变革需要放到一个更大的范围,需要深度研究从消费变化、产品变革、全渠道、渠道的多元化等多个方面,要从目前行业造成的严重问题入手,深度研究清楚行业存在的系统化问题,以此寻求出一条清晰的渠道变革方向与模式出来。


B2B应该成为哪个方向的渠道商?

在整体快消品市场呈现非常突出的“分层化、小众化、个性化”变化方向的环境下,未来的整体快消品市场必将是分层化下的小众市场为主体。就如刘春雄老师所分析的:未来百亿级的大单品市场将消失,市场可能回归10亿级市场规模。

并且随着电子商务的发展,未来B2C将会成为一个非常重要的渠道模式。在整体快消品销售占比重的比率将会继续上升。占比达到50%不一定实现不了。

面对分层化、小众化、个性化的需求市场,厂家必然要不断推出分层化、小众化、个性化的新品,来满足消费者分层化、小众化、个性化的需求。在现有的渠道模式、终端模式难以支撑的现状下,借助互联网的链接手段,构建B2B2B2C的新的渠道模式将成为许多厂家的渠道模式主要变革方向。目前包括泰山啤酒、真心食品等一些厂家都已经在这一模式下做出了许多积极的探索,并取得了较好的渠道变革效果。

总体看,未来的渠道模式必将是多元化、多渠道、多形式。

面对以上新的形势,作为B2B在内的渠道商,可以有以下几个发展方向:

渠道商:变革成为有较强渠道开发能力、渠道管理能力、商品组织能力、渠道服务能力的渠道商。通过+互联网,进一步提升交易效率,通过引入互联网思维,变革更有效率的渠道模式,使自身成为有价值的渠道商。

零售商:通过建立的与小店合作关系,在发展深度加盟上做文章,逐步赋能小店经营与管理,提升其做店能力,逐步构建起联系紧密、具有较强销售产出能力、成为具有较强市场价值的加盟连锁体系。

在这当中要特别明确:只是对小店供货很难形成有价值的市场地位;简单翻牌,没有意义;深度加盟需要时间、需要积累、需要企业扎实的基本功、需要企业更多的资源匹配。

服务商:根据厂家转型发展B2B2B2C模式的需要,与厂家配合,运用自身的技术优势、团队优势,转型成为厂家的服务商。

物流商:发挥自己的物流优势,转型发展物流商。发展统仓统配,发展城配服务,有条件的企业也可以发展成为到家服务的交付物流服务。

平台商:平台化是互联网环境下一个非常重要的商业模式。是包括渠道商在内所有企业探讨转型的重要方向。平台商也将是互联网环境下,创新变革的一种新的渠道商模式。阿里零售通的模式是在探索的一种平台商模式之一。

平台商的价值是要搭建起能够为厂家、经销商、终端商创造有价值的交易平台、物流平台、终端小店管理支援平台、B2C服务平台、数据支持平台、高效率的物流平台、生态化服务平台等,能够为厂家、经销商、终端商创造价值。

平台商必须要能够形成更多的渠道价值资源,特别是市场网络资源、技术创新资源、物流服务资源等。只有拥有更多的价值资源,才能创造更有价值、更具有吸引力的平台影响。

 



新一代技术+商业操作系统:

AI-CPS OS

     

新一代技术+商业操作系统(AI-CPS OS:云计算+大数据+物联网+区块链+人工智能分支用来的今天,企业领导者必须了解如何将“技术”全面渗入整个公司、产品等“商业”场景中,利AI-CPS OS形成数字化力量,实现行业的重新布局、企业的重新构建和自我的焕然新生,在行业、企业和自身三个层面勇立鳌头。


  • 分辨率革命:种力量能够使人在更加真实、细致的层面观察与感知现实世界和数字化世界正在发生的一切,进而理解和更加精细地进行产品控制、事件控制和结果控制。

  • 复合不确定性:数字化变更颠覆和改变了领导者曾经仰仗的思维方式、结构和实践经验,其结果就是形成了复合不确定性这种颠覆性力量。主要的不确定性蕴含于三个领域:技术、文化、制度。

  • 边界模糊化:数字世界与现实世界的不断融合成CPS不仅让人们所知行业的核心产品、经济学定理和可能性都产生了变化,还模糊了不同行业间的界限。这种效应正在向生态系统、企业、客户、产品快速蔓延。


给决策制定者和商业领袖的建议:

  1. 超越自动化,开启新创新模式:利用具有自主学习和自我控制能力的动态机器智能,为企业创造新商机;

  2. 迎接新一代信息技术,迎接人工智能:无缝整合人类智慧与机器智能,重新

    评估未来的知识和技能类型;

  3. 制定道德规范:切实为人工智能生态系统制定道德准则,并在智能机器的开

    发过程中确定更加明晰的标准和最佳实践;

  4. 重视再分配效应:对人工智能可能带来的冲击做好准备,制定战略帮助面临

    较高失业风险的人群;

  5. 开发人工智能型企业所需新能力:员工团队需要积极掌握判断、沟通及想象力和创造力等人类所特有的重要能力。对于中国企业来说,创造兼具包容性和多样性的文化也非常重要。


子曰:“君子和而不同,小人同而不和。”  《论语·子路》云计算、大数据、物联网、区块链和 人工智能,像君子一般融合,一起体现科技就是生产力。


如果说上一次哥伦布地理大发现,拓展的是人类的物理空间。那么这一次地理大发现,拓展的就是人们的数字空间。在数学空间,建立新的商业文明,从而发现新的创富模式,为人类社会带来新的财富空间。云计算,大数据、物联网和区块链,是进入这个数字空间的船,而人工智能就是那船上的帆,哥伦布之帆!


新一代技术+商业操作系统(AI-CPS OS:云计算+大数据+物联网+区块链+人工智能作为新一轮产业变革的核心驱动力,将进一步释放历次科技革命和产业变革积蓄的巨大能量,并创造新的强大引擎。重构生产、分配、交换、消费等经济活动各环节,形成从宏观到微观各领域的智能化新需求,催生新技术、新产品、新产业、新业态、新模式。引发经济结构重大变革,深刻改变人类生产生活方式和思维模式,实现社会生产力的整体跃升。





产业智能官  AI-CPS



新一代技术+商业操作系统(AI-CPS OS:云计算+大数据+物联网+区块链+人工智能),在场景中状态感知-实时分析-自主决策-精准执行-学习提升认知计算机器智能实现产业转型升级、DT驱动业务、价值创新创造的产业互联生态链




长按上方二维码关注微信公众号: AI-CPS,更多信息回复:


新技术“云计算”、“大数据”、“物联网”、“区块链”、“人工智能”;新产业:“智能制造”、“智能驾驶”、“智能金融”、“智能城市”、“智能零售”;新模式:“案例分析”、“研究报告”、“商业模式”、“供应链金融”、“财富空间”






本文系“产业智能官”(公众号ID:AI-CPS)收集整理,转载请注明出处!



版权声明产业智能官(公众号ID:AI-CPS推荐的文章,除非确实无法确认,我们都会注明作者和来源。部分文章推送时未能与原作者取得联系。若涉及版权问题,烦请原作者联系我们,与您共同协商解决。联系、投稿邮箱:[email protected]





登录查看更多
1

相关内容

B2B平台是电子商务的一种模式,是英文Business-to-Business的缩写,即商业对商业,或者说是企业间的电子商务,即企业与企业之间通过互联网进行产品、服务及信息的交换。它将企业内部网,通过B2B网站与客户紧密结合起来,通过网络的快速反应,为客户提供更好的服务,从而促进企业的业务发展。近年来B2B发展势头迅猛,趋于成熟。
商业数据分析,39页ppt
专知会员服务
165+阅读 · 2020年6月2日
华为发布《自动驾驶网络解决方案白皮书》
专知会员服务
130+阅读 · 2020年5月22日
2020年中国《知识图谱》行业研究报告,45页ppt
专知会员服务
241+阅读 · 2020年4月18日
专知会员服务
126+阅读 · 2020年3月26日
【德勤】中国人工智能产业白皮书,68页pdf
专知会员服务
311+阅读 · 2019年12月23日
图说报告 | “智能+”的终极版图:数字孪生世界
人工智能学家
24+阅读 · 2019年8月20日
我们是怎么理解服装去库存的?丨盈动研究
盈动资本
5+阅读 · 2019年3月29日
2018年中国供应链金融行业研究报告
艾瑞咨询
7+阅读 · 2018年11月20日
【工业大数据】一文带你读懂《工业大数据白皮书》
产业智能官
14+阅读 · 2018年1月20日
2017创业阵亡最全名单曝光,触目惊心!
今日互联网头条
5+阅读 · 2017年12月26日
杨学山:未来是数字孪生的视界
走向智能论坛
3+阅读 · 2017年12月1日
天使湾叶东东:创业死法清单 这7个最致命
铅笔道
5+阅读 · 2017年7月21日
Arxiv
4+阅读 · 2018年5月24日
Arxiv
7+阅读 · 2018年4月21日
Arxiv
7+阅读 · 2018年3月19日
VIP会员
最新内容
《人工智能赋能电磁战》(报告)
专知会员服务
2+阅读 · 今天14:47
【CMU博士论文】迈向可扩展的开放世界三维感知
专知会员服务
1+阅读 · 今天14:06
前馈式三维场景建模
专知会员服务
1+阅读 · 今天14:03
(译文)认知战:以士兵为目标,塑造战略
专知会员服务
3+阅读 · 今天3:12
相关VIP内容
相关资讯
图说报告 | “智能+”的终极版图:数字孪生世界
人工智能学家
24+阅读 · 2019年8月20日
我们是怎么理解服装去库存的?丨盈动研究
盈动资本
5+阅读 · 2019年3月29日
2018年中国供应链金融行业研究报告
艾瑞咨询
7+阅读 · 2018年11月20日
【工业大数据】一文带你读懂《工业大数据白皮书》
产业智能官
14+阅读 · 2018年1月20日
2017创业阵亡最全名单曝光,触目惊心!
今日互联网头条
5+阅读 · 2017年12月26日
杨学山:未来是数字孪生的视界
走向智能论坛
3+阅读 · 2017年12月1日
天使湾叶东东:创业死法清单 这7个最致命
铅笔道
5+阅读 · 2017年7月21日
Top
微信扫码咨询专知VIP会员