【思考】左手散户资金,右手机构资金

2019 年 4 月 10 日 互联网金融

作者:李梓楠

来源:新流财经


3月,团贷网事件又一次让P2P行业风声鹤唳,所有的P2P都正在寻找新的输血方式和生存方式。


行业寒冬之下,对接机构资金转型助贷成了P2P的救命良方。


一方面可以丰富资金来源,应对散户投资者的群体恐慌性挤兑;另外一方面,也能保证自身业务持续生存发展。


而对于一些传统机构而言,在P2P先行试错后,再借其资产端的资源和经验,是破局自身业务、寻求新增利润点的一种好选择。


◆◆
困局之下,寻求机构资金补血
◆◆


从2018年多家上市P2P的财报中可以看出这一点。


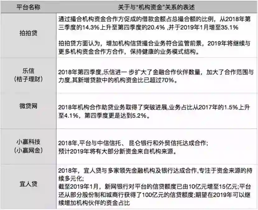
据新流财经统计数据显示,带有P2P业务的头部互金平台中,拍拍贷、乐信、小赢科技、宜人贷等均接入了银行及消费金融公司等机构的资金。


据拍拍贷近期发布的财报显示,其通过撮合机构资金促成的借款金额占总额的比例已从2018年第四季度的20.4%上升至2019年1月的35.1%。


同样选择向机构资金发力,降低P2P资金比例的还有乐信。据乐信近期发布的财报显示,2018年第四季度乐信机构资金占比从去年同期的46%增长至70%左右。


财报显示,在对接机构资金前,乐信主要的资金来源是其旗下的P2P平台桔子理财。从2015年开始,乐信开始开拓外部机构资金渠道。据了解,目前乐信的乐卡产品已与工商银行、浦发银行、甘肃银行、重庆银行、上海银行等机构合作。


目前来看,与金融机构资金合作已经成为网贷行业的大趋势。此前发布2018年年度财报的趣店、乐信、宜人贷、小赢科技等均有动作,且机构资金占比均在10%以上。


部分上市网贷平台对“机构资金”关系的表述,整理自公开报道


而对接机构资金转型助贷的模式也初见成效。财务数据显示,2018年全年,拍拍贷总营收达42.8亿元,净利润24.6亿元,增长了128%。而乐信方面,服务金融机构的业务成为其增速最快的业务,2018年第四季度,乐信在金融机构服务方面的收入达到8.25亿元,较去年同期增长331%。


P2P平台对于机构资金的渴望已经十分明显。宜人贷首席财务官丛郁在财报中提到:“我们继续在扩大我们的机构合作伙伴,这将有助于推动我们2019年的业务增长,我们将继续专注于资金来源的多元化。”


监管持续高压,在一季度发布两个重磅文件《175号文》和《1号文》,奠定2019年P2P行业“清退”“三降”的主旋律。《175号文》“能退尽退、应关尽关”的论调预示着P2P平台通过备案难度巨大。


在个人资金受限、监管趋严的情况下,多数P2P平台开始寻求机构资金的合作。


◆◆
引入机构三大难点:周期长、要求严、合规难
◆◆


“备案一直没有进展,最近业内有传言,说国内可能按照每个城市給一定牌照名额的方式留下部分合规P2P平台继续运营,也有传言说只开通部门城市进行试点工作。但在监管层面都还没有明确的态度。”一位业内人士对新流财经说。


他表示,在2018年以前,即便是资质较好的P2P平台也不会主动寻求机构资金。原因在于,虽然机构资金规模大,但是比起个人资金,机构资金稳定性不够,容易受到政策影响。但在去年行业波动,监管趋严的情况下,机构资金开始变得炙手可热。


事实上,机构资金并没有想象中容易获得。一位助贷平台人士向新流财经表示,目前金融机构对网贷平台的资产仍存在诸多担忧。网贷平台存量业务的风险性对金融机构来说是个地雷。


除少数资质好股东背景强的网贷平台,其他平台若想获得机构资金,必须资产质量足够好,且有保险公司参与增信。


这意味着,强化资产质量,严格控制风险,利用优质资产吸引机构资金成了P2P平台唯一的选择。


而对于一些客群质量偏低,以P2P资金为主的平台,若此前与金融机构合作不成功,则证明其资产质量较难达到金融机构的要求。在现阶段监管趋严的情况下,去开拓机构资金十分困难。


此外,银行等机构资金的获取周期通常十分漫长。据业内人士透露,与银行等机构谈判合作的周期大多在半年以上。因此,对于助贷平台而言,在短时间内想扩大机构资金占比,至少需要超过十家机构资金的合作伙伴。


◆◆
资产分层引入机构资金初显成效
◆◆


据了解,目前助贷平台与机构资金方的合作方式,都是以兜底为前提。


据此前监管部门发布的《关于规范整顿“现金贷”业务的通知》相关规定,银行业金融机构不得接受无担保资质的第三方机构提供增信服务及兜底承诺等变相增信服务。这也为助贷业务明确了合规途径。


业内分析人士认为,助贷平台与银行、信托等机构的合作从原来的“平台担保”模式,向更合规的“平台+担保公司”模式转变,改举措通过引进保险、融资担保等机构提供增信以符合监管要求,是现阶段助贷平台的主要模式。


前述业内人士表示,资产质量本质上由客户群体决定,P2P平台短时间内想提升资产质量是不现实的。目前通用的做法是将资产分层,将优质的资产与机构资金对接,劣质资产则与P2P等资金成本更高、风险容忍度更高的机构对接。


目前,这种资产分层的资金引进模式十分有效。据爱分析统计数据显示,以51信用卡为例,助贷模式下撮合贷款的Vintage坏账率在3%以内,而P2P模式下的坏账率则要超过7%。


未央精选

行业时事

银保监会发文规范银行异地非持牌经营 权健被立案侦查

国家网信办发布《金融信息服务管理规定》

深圳互金协会发布P2P退出指引 雄安新区区块链管理平台向农民工代付工资

6项个税专项附加扣除已定 新版市场准入负面清单明确

案例分析

Airparking共享停车:盘活闲置车位 解决停车难题

大数据时代下的商业变现(三):数据的“精加工”

【保险的商业逻辑】(一)保险行业大变革

【保险的商业逻辑】(二)行业领军者“大都会人寿”

监管动态

电子商务法,将如何改变我们的生活?

P2P涉刑,股东到底会不会被追责?

网贷合规检查大限将至,各方会审暴露出哪些问题?

备付金账户没了,对支付机构有何影响?

深度观察

5.4万贝米用户,真的是被罗振宇推向的深渊吗?

科创热潮下,如何辨别伪创新公司?

立案P2P送检起诉,投资人多久才能拿回血汗钱?

ofo真的毁于股东一票否决权吗?

活动&荐书

清华五道口全球创业领袖项目2019年召集令

《全球互联网金融商业模式:格局与发展》,你拿到手了吗?

清华五道口全球金融论坛:全阵容45位嘉宾观点集锦

未央海外游学计划启动!英国金融科技之旅等你报名

清华大学五道口金融学院互联网实验室成立于2012年4月,是中国第一家专注于互联网金融领域研究的科研机构。

专业研究 | 商业模式 • 政策研究 • 行业分析

内容平台 | 未央网  "互联网金融"微信公众号iefinance

创业教育 | 清华大学中国创业者训练营 • 全球创业领袖项目(报名中!点击查看详情)

网站:未央网 http://www.weiyangx.com

免责声明:转载内容仅供读者参考。如您认为本公众号的内容对您的知识产权造成了侵权,请立即告知,我们将在第一时间核实并处理。

WeMedia(自媒体联盟)成员,其联盟关注人群超千万

登录查看更多
0

相关内容

P2P:IEEE International Conference on Peer-to-Peer Computing。 Explanation:IEEE对等计算国际会议。 Publisher:IEEE。 SIT:http://dblp.uni-trier.de/db/conf/p2p/
AI创新者:破解项目绩效的密码
专知会员服务
35+阅读 · 2020年6月21日
广东疾控中心《新型冠状病毒感染防护》,65页pdf
专知会员服务
19+阅读 · 2020年1月26日
【德勤】中国人工智能产业白皮书,68页pdf
专知会员服务
311+阅读 · 2019年12月23日
2019年人工智能行业现状与发展趋势报告,52页ppt
专知会员服务
124+阅读 · 2019年10月10日
医药零售行业报告
医谷
9+阅读 · 2019年7月8日
华为和其“公关危机”下的5G发布会
1号机器人网
7+阅读 · 2019年1月27日
2018年中国供应链金融行业研究报告
艾瑞咨询
7+阅读 · 2018年11月20日
爱奇艺路演PPT曝光:下周在纳斯达克上市
腾讯科技
3+阅读 · 2018年3月19日
2017企业阵亡最全名单公布
小饭桌
7+阅读 · 2018年2月28日
人工智能:英、中、美上演“三国演义”
专知
4+阅读 · 2018年1月27日
2017创业阵亡最全名单曝光,触目惊心!
今日互联网头条
5+阅读 · 2017年12月26日
VIP会员
最新内容
【博士论文】已对齐人工智能系统的持久脆弱性
专知会员服务
0+阅读 · 5分钟前
扭曲还是编造?视频大语言模型幻觉研究综述
专知会员服务
0+阅读 · 16分钟前
《采用系统思维应对混合战争》125页
专知会员服务
0+阅读 · 今天12:47
战争机器学习:数据生态系统构建(155页)
专知会员服务
6+阅读 · 今天8:10
内省扩散语言模型
专知会员服务
5+阅读 · 4月14日
国外反无人机系统与技术动态
专知会员服务
3+阅读 · 4月14日
大规模作战行动中的战术作战评估(研究论文)
相关资讯
医药零售行业报告
医谷
9+阅读 · 2019年7月8日
华为和其“公关危机”下的5G发布会
1号机器人网
7+阅读 · 2019年1月27日
2018年中国供应链金融行业研究报告
艾瑞咨询
7+阅读 · 2018年11月20日
爱奇艺路演PPT曝光:下周在纳斯达克上市
腾讯科技
3+阅读 · 2018年3月19日
2017企业阵亡最全名单公布
小饭桌
7+阅读 · 2018年2月28日
人工智能:英、中、美上演“三国演义”
专知
4+阅读 · 2018年1月27日
2017创业阵亡最全名单曝光,触目惊心!
今日互联网头条
5+阅读 · 2017年12月26日
Top
微信扫码咨询专知VIP会员