腾讯信息流内容理解技术实践

2019 年 12 月 2 日 DataFunTalk

分享嘉宾:郭伟东 腾讯 高级研究员

文章整理:李传勇

内容来源:DataFunTalk

出品社区:DataFun

注:欢迎转载,转载请留言。


导读:目前信息流推荐中使用的内容理解技术,主要有两部分构成:1. 门户时代和搜索时代遗留的技术积累:分类、关键词以及知识图谱相关技术;2. 深度学习带来的技术福利:embedding。但是分类对于兴趣点刻画太粗,实体又容易引起推荐多样性问题,而 embedding 技术又面临难以解释的问题。这次主要介绍在信息流推荐中,腾讯是如何做内容理解克服上述问题的。主要包括:

  • 项目背景

  • 兴趣图谱

  • 内容理解

  • 线上效果

项目背景

1. 内容理解技术演进

① 门户时代:1995~2002年,主要代表公司:Yahoo、网易、搜狐、腾讯。互联网初期,因为数据较少,因此需要一个内容聚合的地方,人们才能够快速的找到信息。因此,门户通过 "内容类型" 对内容进行整理,然后以频道页形式满足用户需求。因为数据少,初期由人工对新闻进行分类。随着数据的增多,靠人工分类已经变得不现实,因此各大公司纷纷引入分类技术,自动化文本分类。此后,文本分类技术发展迅速。

② 搜索/社交时代:2003年~至今,主要代表公司:搜狗、腾讯、Google、百度。随着网络的普及,数据的数量和类型的丰富,门户网站已经不能够承载信息分发的任务。于是,一种新的信息分发技术诞生——搜索。搜索除了需要分类信息以外,还需要精确知道文章是 "关于什么的",关键词技术很好的解决了这个需求,于是也成为那个时期的研究热点。但是关键词技术有一个问题没办法克服:实体歧义问题 ( 如李白,究竟用户是找诗人李白,还是王者荣耀英雄李白 )。2012年 Google 提出知识图谱概念,可以用于解决上述的实体歧义问题,实体链指的问题也有了比较大的进展。

③ 智能时代:2012年~至今,主要代表公司:今日头条、出门问问等。使用2012年来作为智能时代的开始,主要是这一年头条成立。头条定义了一种新的信息分发形式——个性化推荐。虽然个性化推荐技术早有研究,但是对于信息分发这个任务有不可或缺的推动作用。

但是在信息推荐中,我们仍然在使用分类、关键词和实体等传统的内容理解方法,那到底在智能时代下是否需要新的内容理解方案呢?

2. 推荐和搜索的区别

推荐和搜索非常相似,都是根据已有的输入,返回跟输入相关的文章,但是对于内容理解的要求区别较大,下面仔细分析下原因:

搜索是给定一个 query 后,预测 doc 被点击的概率进行排序。大致的处理流程如下:首先对 query 分词,得到 < term, weight> 的一个列表 ( 去除停用词等不重要的词 ),然后根据每一个 term 拉倒排索引 document list 做召回,再对召回的所有文章取并集,最后做整体的排序。注意:这里排序的条件是所有 term 的交集 条件概率标红部分 )。

推荐是给定一个 user 后,预测 doc 被点击的概率进行排序。大致的处理流程如下:首先查询 user 的用户画像,得到 < term, weight > 的一个兴趣点列表,然后根据每一个 term 拉倒排索引 document list 做召回,再对召回的所有文章取并集,最后做整体的排序。注意:这里排序的条件跟搜索是不同的,排序的条件是 term 的并集 条件概率标红部分 )。例如用户阅读了王宝强马蓉离婚的新闻,会把 "王宝强"、"马蓉" 作为两个兴趣点积累到用户画像中,而对新的文章排序时候,实际上已经丢失了 "王宝强" 和 "马蓉" 兴趣点是同一篇文章同时积累的这个信息。

通过上述分析,我们可以得到这样的结论:搜索经过召回之后,排序有完整的上下文信息;但是在推荐中由于经过了用户画像,使用传统的内容理解方案时,排序会丢失用户阅读的上下文信息。因此,推荐对于内容理解需要保留完整的上下文,即把 "王宝强马蓉离婚" 当做一个完整的兴趣点,而不仅仅像搜索一样分别保留 "王宝强" 和 "马蓉"。

3. 用户为什么会消费

传统的内容理解仅仅解决了文章是什么的问题,但是对于用户 "为什么会消费" 却没有考虑。举个例子来说,如果我们的一个朋友看了一款 XC60 的汽车,我们会给他推荐什么内容呢?我们一定不会不停的推荐 XC60,而是会猜测朋友可能是喜欢沃尔沃这个品牌,比较看重安全性,或者对于空间有一定要求的 SUV。因此,如果要做好一个推荐系统,内容理解同样也需要相应的能力,挖掘用户真实消费意图。

4. 传统的 NLP 的技术缺陷

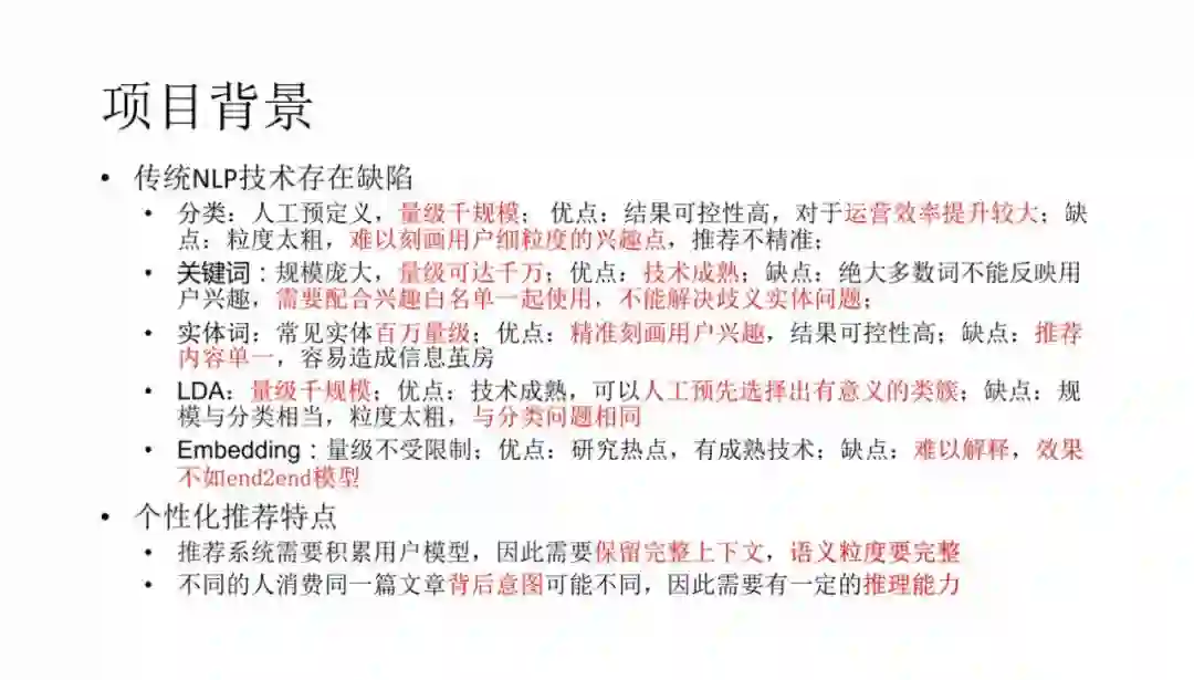
以上是整个项目的背景,我们总结一下。传统 NLP 技术存在缺陷:

  • 分类:人工预定义,量级千规模;优点:结果可控性高,人工可以参与运营;缺点:粒度太粗,难以刻画用户粒度的兴趣点,推荐不精准;

  • 关键词:规模庞大,量级可达千万;优点:技术成熟;缺点:绝大多数词不能反映用户兴趣,需要配合兴趣白名单一起使用,不能解决歧义的问题;

  • 实体词:常见实体百万量级;优点:精准刻画用户兴趣,结果可控性高;缺点:推荐内容单一,容易造成信息茧房;

  • LDA:量级千规模,优点:技术成熟,可以人工预先选择出有意义的类簇;缺点:规模和分类相当,粒度太粗,与分类问题相同;

  • Embedding:量级不受限制;优点:研究热点,有成熟技术;缺点:难以解释。

个性化推荐需求:

  • 推荐系统需要积累用户模型,因此需要保留完整的上下文,语义粒度要完整;

  • 不同的人消费同一篇文章背后原因可能不同,因此需要有一定的推理能力。

因此,传统的内容理解方案并不能很好的满足个性化推荐的需求。个性化推荐不仅需要传统的内容理解方式,还需要一种能够有完整上下文,并且具有推理用户真实消费意图的能力。

兴趣图谱

1. 兴趣点图谱

根据上述分析,我们提出了兴趣点图谱,用于解决上述个性化推荐中遇到的问题。兴趣点图谱由四层组成:分别为:分类层、概念层、实体词和事件层。下面分别介绍各层的内容:

  • 分类层,一般是由 PM 建设,是一个严格树状的结构,一般在1000左右个节点; 

  • 概念层:有相同属性的一类实体称之为概念,例如老年人专用手机、省油耐用车等;

  • 实体层:知识图谱中的实体,如:刘德华,华为 P10 等;

  • 事件层:用来刻画某一个事件,例如:王宝强离婚、三星手机爆炸等。

分类层主要解决人工运营的需求;概念层推理用户消费的真实意图;实体层负责一般兴趣点的召回;事件层精准刻画文章内容。下面介绍如何构造兴趣点图谱。

2. 概念挖掘

概念本质是一种短语,其实短语挖掘的论文非常多,像韩家炜老师团队就有很多相关的论文,但是概念有自己的独特性:

① 没有训练样本,并且人工难以标注因此只能通过弱监督方法解决冷启动的问题,然后使用监督方式提升覆盖。

② 粒度问题。比如 "明星" 是一个概念,但是太泛,不能精准刻画用户兴趣,但是 "身材好的女明星" 就很合理,那如何描述粒度呢?使用 UGC 数据,用户真实表达需求。

因此,具体挖掘时,我们使用了搜索数据,通过用户的点击行为进行半监督算法的学习。具体算法如上图所示:

挖掘概念使用的是搜索数据,每一个概念都有多个点击的网页,对网页进行实体抽取,然后统计实体和概念的共现频次就可以获得较为准确的上下位关系,我们在 KDD 的 paper 中有详细的介绍,这里就不再重复。

3. 热门事件挖掘

事件指的是热门事件。如果一个事件比较热门,网友就会有了解需求,会通过搜索引擎来查询事件,因此我们使用 query 作为热门事件挖掘的来源。

一个比较常见的方法是根据事件搜索量变化趋势判断,常规的做法是 BRD ( Burst Region Detection ),判断时间序列上是否有爆发点。但是 BRD 会遇到一些归一化,甚至多 point 的问题,于是我们采用了上图的方式克服上述问题:

  • 热门识别:时序分析,识别热门 query。首先定义一个热门事件的趋势模板;然后对第一步预处理后的时序数据与热门模板进行相似度计算,如果相似度很高,说明趋势一致,则为热门事件,否则就是非热门。相似度计算的方式最早用的距离是欧拉距离,但是由于欧拉距离需要严格的时序对齐,会造成一些 bad case,因此改用 DTW 算法。

  • 话题检测:同一个事件会有多种表述方法,对应多个 query,因此需要把相同事件的 query 聚类到一起,形成话题。

  • 事件识别&命名:热门的话题中往往会伴随一些非事件型的话题,如热门美剧更新时,会出现一个热度高潮,上述方法会混入一些非事件,因此我们需要对热门的话题做一个分类。一个非常有效的特征是 url 中的一些单词,会很有区分性。

4. 关联关系

个性化推荐系统中除了要满足用户当前兴趣以外,还需要探索到用户未知的潜在兴趣点,扩展用户阅读视野。因此需要对节点计算关联关系。目前我们仅针对实体做了关联关系的计算。

大家很容易想到,如果两个实体经常会在同一篇文档中出现,应该就是高关联的;或者用户经常连续搜索,即搜完 "刘德华",然后会马上搜索 "朱丽倩",应该也是高关联的。确实这种直觉是正确的。虽然这种方法准确率很高,但是会遇到一些问题:没有共现过的,会被认为没有任何的关系;对于共现少的 pair 对,关系的密切度计算误差也会比较大。

因此,需要通过实体向量化的形式克服上述问题。上述的共现数据可以作为正例,负样本采用同类实体随机负采样,正负样本比例1:3,通过 pair wise 的 loss 进行训练,得到每个实体的 embedding,然后计算任意两个实体的关联度。

内容理解

1. 文本分类

主题分类层是 PM 整理的,但是 PM 整理的过程中可能会存在一些认知偏差。可以使用用户的点击行为对内容进行聚类,聚完类之后让 PM 去标注,从而总结出一些更适合的类别用于描述用户的兴趣。 

2. 关键词抽取

我们使用了比较传统的关键词提取思路,利用传统特征工程 + GBRank 算法排序。在实际中会遇到这样的问题,如示例,Twitter 出现在 title 中的实体,传统的方式会把 Twitter 分数计算的很高,但是这篇文章中却不是重点,重点是两支 LOL 战队的骂战。于是我们在 BGRank 之后,加了 re-rank 层,为所有的候选词做一个重排序。词之间边关系使用关联关系 embedding 计算相似度得到。

3. 语义匹配

对于概念和事件类型的标签,原文中可能并不会出现,用抽取的方式就没有办法解决。我们采用召回+排序的方式解决。召回的逻辑分为关系召回和语义召回,其中关系召回会用到兴趣点图谱中的关系数据,召回 1-hop 内的节点作为候选,语义召回通过语义向量召回与 title 近邻的节点作为候选,然后用交互匹配的方式进行排序。如果 1-hop 内的节点数量太多,排序耗时会非常大,因此这里采用粗糙集的方式进行候选的粗排,缩小候选集合再进行排序。

线上效果

实验部分,baseline 是仅用传统的实体和分类标签,而实验组除了实体和分类以外,同时使用概念和事件类型的兴趣点,最后线上效果提升明显。 

今天的分享就到这里,谢谢大家。

小编推荐:

伟东老师的团队,目前有 NLP 和 CV 方向工程师的需求,如果有意愿做一些与众不同工作的小伙伴,欢迎关注本文公众号,回复:"伟东老师",填加伟东老师微信,并备注 "姓名+公司+职位",详聊。

分享嘉宾

郭伟东

腾讯 | 高级研究员

——END——

文章推荐:

推荐系统应该如何保障推荐的多样性?

推荐系统走向下一阶段最重要的三个问题

DataFun:

专注于大数据、人工智能领域的知识分享平台。

一个「在看」,一段时光!👇

登录查看更多
1

相关内容

对不同媒体的数据进行语义分析和关联建模
【北航】面向自然语言处理的预训练技术研究综述
专知会员服务
114+阅读 · 2020年4月23日
【SIGMOD2020-腾讯】Web规模本体可扩展构建
专知会员服务
32+阅读 · 2020年4月12日
【阿里技术干货】知识结构化在阿里小蜜中的应用
专知会员服务
98+阅读 · 2019年12月14日
清华大学张敏老师,个性化推荐的基础与趋势,145页ppt
专知会员服务
87+阅读 · 2019年11月27日
医疗知识图谱构建与应用
专知会员服务
390+阅读 · 2019年9月25日
已删除
将门创投
4+阅读 · 2019年11月20日
已删除
将门创投
5+阅读 · 2019年6月28日
视频大脑:视频内容理解的技术与应用
AI前线
13+阅读 · 2019年4月18日
视频内容理解在Hulu的应用与实践
AI前线
12+阅读 · 2019年2月16日
【知识图谱】基于知识图谱的用户画像技术
产业智能官
103+阅读 · 2019年1月9日
知识图谱在贝壳找房的从0到1实践
ResysChina
13+阅读 · 2018年9月6日
最全知识图谱综述#1: 概念以及构建技术
机器学习研究会
75+阅读 · 2017年9月28日
知识图谱之语义网络篇
炼数成金订阅号
7+阅读 · 2017年8月16日
Arxiv
7+阅读 · 2018年4月24日
Arxiv
7+阅读 · 2018年3月21日
Arxiv
6+阅读 · 2017年12月2日
VIP会员
最新内容
BES:让语言模型通过双向进化搜索自我改进
专知会员服务
1+阅读 · 5月30日
以色列-美国-伊朗战争中的无人机:关键要点
专知会员服务
3+阅读 · 5月30日
《Palantir任务保障性软件安全标准(MA-S2)》
专知会员服务
8+阅读 · 5月30日
基于声学的无人机检测技术综述
专知会员服务
5+阅读 · 5月30日
《当代混合战争分析框架:俄乌战争经验教训》
战略前沿人工智能的再思考(中文)
专知会员服务
7+阅读 · 5月29日
《量化地基防空系统间接效应的博弈论方法》
专知会员服务
5+阅读 · 5月29日
相关资讯
已删除
将门创投
4+阅读 · 2019年11月20日
已删除
将门创投
5+阅读 · 2019年6月28日
视频大脑:视频内容理解的技术与应用
AI前线
13+阅读 · 2019年4月18日
视频内容理解在Hulu的应用与实践
AI前线
12+阅读 · 2019年2月16日
【知识图谱】基于知识图谱的用户画像技术
产业智能官
103+阅读 · 2019年1月9日
知识图谱在贝壳找房的从0到1实践
ResysChina
13+阅读 · 2018年9月6日
最全知识图谱综述#1: 概念以及构建技术
机器学习研究会
75+阅读 · 2017年9月28日
知识图谱之语义网络篇
炼数成金订阅号
7+阅读 · 2017年8月16日
Top
微信扫码咨询专知VIP会员