议华为云:又爱又恨

2019 年 3 月 13 日 云头条

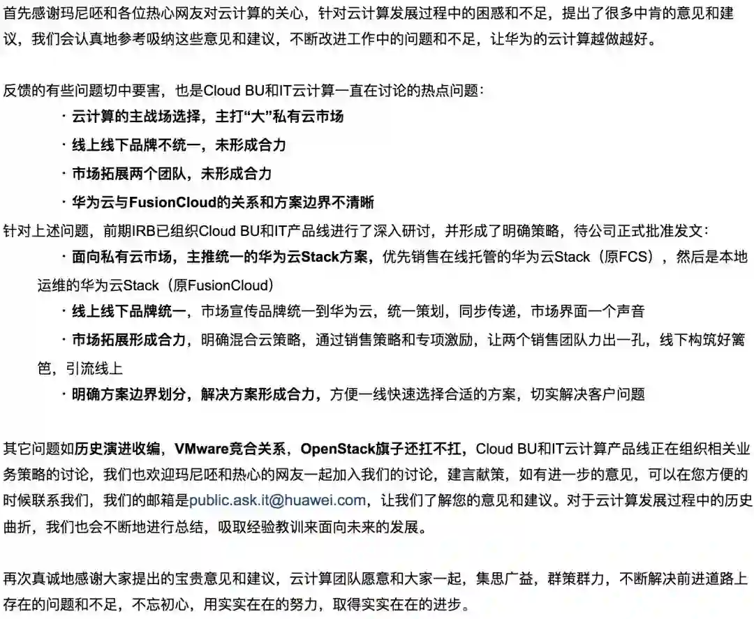
云头条导读:作者@玛尼呸 在2018年 12 月18日在心声社区发帖吐糟华为内部对于云业务的定位、内部管理混乱等问题,阐述了大量事实依据,反馈了很多实际问题,希望公司予以重视并改进。此贴引起公司管理层重视,1月17日官方账号@华为家事 再次发布此贴,署名签发人任正非。


以下为全文:



按:业精于勤,荒于嬉;行成于思,毁于随。(韩愈)


序:我是玛尼呸,一个对华为云又爱又恨、为它奋斗了4年的“而立之人”。在很多人看来,4年这个时间也许不长,毕竟华为云计算已经做了10年了吧。不过近4年来,华为云的“人生目标”变幻莫测,一路从“虚拟化要超越VMware”,到“公有云海外饱和攻击”,到“明确华为云品牌主打自营公有云”,到“私有云不甘示弱形态越做越复杂”……走了太多太多的弯路……我们的研讨分析总是做得非常详细和全面,但是最终决策的那一下,总是含含糊糊……我做过虚拟化,交付过公有云,做过云计算几乎所有形态产品的市场工作(包括FusionSphere虚拟化套件/云套件,公有云IaaS,云管理软件ManageOne,运营商网络功能云化平台NFVI,分布式存储FusioStorage,FCS……),真不忍心看着华为云跟友商的差距越拉越远……其实,我更真心希望看到华为云走出一条属于自己的道路,而不是眼睁睁……2019新的一年快到了,看着华为云计算现在公有云、私有云、虚拟化、NFVI、上层平台比如IoT、CloudLink等业务各自为政,开大会各玩各的状态,真的是捏一把汗。想起了2017华为云的slogan,如果未来可以预见,很多坑真的已经可以预见。2019新的一年快到了,不忍心看着华为云这样毫无保留地栽进去,跟友商的差距越拉越远,也不忍心看着IT和Cloud BU二者朝着不同的方向发力,越走越远。在这里,谈一谈自己看到的一些问题和一些想法,希望华为云能够早日聚焦发力,秀出自己的特点。


“大”私有云市场(业界有叫专有云、托管私有云等)才是下一阶段云计算的主战场


其实通用型公有云现在已经相对比较成熟了,大家现在提到阿里云、腾讯云、金山云、AWS、华为云等已经具备了相当多的云服务。在这场战役中,其实华为云失去了先机,早期我们并没有主打这个市场,而是去PK VMware等传统虚拟化和私有云市场(该市场我们在本文中定义为“传统私有云”,不同于“大”托管私有云。后者从某种意义上说趋同于公有云了)。希望错过了这波,我们不会错过下一波。有时候想想云计算跟一些传统领域也是一样的,通用做完就要开始做市场细分,包括近期看到建行都推出了自己的公有云(https://yun.ccb.com/),平安推出的金融云(https://yun.pingan.com/)等,都是在通用公有云基础上,打上行业特殊属性,抢占细分行业市场。


华为云计算目前主打的线下云市场(也就是IT产品线负责的云计算)主要还是一种传统私有云市场,包括类VMware vSphere的纯服务器虚拟化(对标产品为FusionSphere虚拟化套件,核心组件就是FusionCompute,而FusionManager已经几年没有研发投入了)或者基于OpenStack的私有云堆栈(FusionCloud私有云),同时还有使能NFV领域的NFVI(本质还是一个基于OpenStack的IaaS私有云,注意:跟前两者技术实现上还是有很多差异化点的)。这种场景,客户局点分散,不同客户有各种大量的差异化需求,比如就“异构”一项,不同的服务器,存储等设备兼容性,第三方厂家SDN……表面上看,我们做成一个开放平台,北向统一就行了。可是,南向异构带来的各种客户面特性的不拉齐,带来了无止境的定制化需求。经常会看到,异构xxx支持,但是功能不完备……而且非常尴尬的是,我们自己还有华为品牌的硬件,基本上该场景的云平台软件就是用来牵引硬件销售的,根本不是从软件角度去进行各种商业设计。举个例子,连我们自己的SDN Agile Controller跟云平台之间的配合的特性都会有很多问题,云自己还做了自己的纯软SDN,两种SDN对客户面的特性能力也没有拉齐。两种做产品长远规划的目标都不一致,一个是为了卖网络设备,一个是作为一个内部的云网络功能就行了。本质上,这种形态的商业模式还是卖软件套件license,通过云软件带动硬件比如服务器的销售。这种场景往往是牺牲软件,成就了盒子。经常,不乏有盒子的人员诉求为“云软件兼容性能不能做差一点,或者是某特性只能配套华为某盒子”。这种商业定位还是一锤子生意,持续经营也很难做,卖的绝大多数局点,存量经营都是问题。技术上看完全是卖了一大堆散点的烟囱,交付形态各异,收编维护困难。私有定制化异构需求各式各样。可以说,硬件盒子卖的好,要感谢云软件,但是对不起,让您自己得牺牲了。


说说什么是“大”私有云。这个名字是我个人起的(简单好记),个人觉得比较形象。解释一下,有别于上者传统私有云(包括虚拟化)形态。“大”私有云(准确应叫托管私有云),这种市场应对的情况相对局点偏大,比如某集团,某大行业,某政务云……建设一个有一定规模的云,提供给某一类特定租户使用。运营运维由云服务提供商托管,必须是在线状态。也可以说是有一定行业边界的公有云,行业云,细分行业差异化公有云。近期AWS推出了outposts,看了一些公司内部洞察,认为AWS是对私有云市场的妥协。我个人并不这么认为。AWS的outposts,包括微软Azure Stack、阿里Apsara Stack跟传统私有云的模式是完全不同的。这种“大”私有云形态从部署位置上看貌似是私有云,但是其实是一种“在线”的私有位置部署的特殊“云”。本质上跟公有云的模式是一致的,也不会去做各种异构。所以AWS包括业界几家公有云巨头,布局的新私有云模式,并不是我们鼓吹华为私有云路子正确的一个借口。我反倒认为,华为的传统私有云卖得越多,会对我们的整体云战略有更大的阻碍。从目前表面的销售数据上来看,华为私有云市场表现还算不错,政务云、私有云软件定义计算(包括虚拟化和OpenStack)、大数据、桌面云在中国区基本都是Top。可是这本质就是一个“云盒子”,很难带来长期的价值。希望FCS、FusionCloud、FusionSphere、ManageOne等这些团队能够融合(关于这些大家很晕的各种技术产品堆栈什么关系,下一部分我会解释),一起布局真正面向未来的、在线的、持续订阅收费的“大”私有云形态,实现“非短期一锤子的收入,而是长远持续粘性经营”的云模式。我们的云团队应该经常以AWS为标杆,我希望不仅仅是做一些技术指标上的对标,思维、商业模式才是更重要的。从这些方面讲,我们的差距远比技术本身要大得多。从商业上讲,我力挺FCS或者FusionCloud Type I合并方案去打托管私有云市场,在线Ops。虽然当前这些解决方案本身还存在一些技术细节打磨的问题,但这条路是对的,也是能看得到的一个“蓝图”。早期,需要有战略耐性,看重长远利益。因为从销售上来说,刚开始肯定不会像传统私有云一样通过capex一把收购了license的钱,可是传统私有云后面几年就惨淡了,需要硬靠新增市场来增收。


回过头来再看我们跟4个运营商搞的合营公有云,其实思路没错,只是在这之前,我们自己的公有云还没有孵化好,就全部压上来了,有点扯到蛋了。从某种角度来看,这就是一种特别的公有云,如果技术足够聚焦和成熟,只要有人投钱建设(比如运营商),我们一起合营,一起复制我们的华为公有云,真的是一件特别好的事。我们的商业节奏现在有点被下面的技术节奏绑架了,太多的技术思维层面的设计了,不停地动架构。再说白点,我如果拿完全跟公有云一模一样的“唯一一套技术栈”去打“大”私有云市场一样没有问题啊。管理节点规模大点真的是问题吗?兄dei,咱这可是云啊!


业界“私有云不是云”说的是对的,为了不影响歧义,准确应该叫“传统私有云不是云”。“大”私有云约等于“有边界的公有云”。“狭义的公有云”指当前的“通用公有云”,“广义的公有云”是真正的“云”。不要再去搞传统的私有假云卖卖盒子骗自己了。聚焦发力去做真正的云吧!


本是同根生,相煎何太急。华为云和FusionCloud到底啥关系?


Cloud BU华为云和IT私有云,分家1年半了,作为一个曾经也是同一个屋檐下的兄弟,一直很无语,这一对孪生兄弟,为什么不能形成合力,互相帮衬呢?在过去的一年,也参与和了解过一些故事,销售、市场侧无法形成合力,甚至,也许还互相阻碍。我从来不反对研发细分团队肯定还是有公、私等的团队责任承载区分的。但是从客户面、市场面分家真的是太不可理解了。记得今年有一次参与一个北京的互联网客户的交流。这家客户每年在阿里云消费3000+万,觉得每年自己花这么多,是不是自己可以建一朵自己的云,想考虑下华为的云计算。结果我们公有云、私有云重复去了一大票人,超过十几个吧。客户核心的决策和技术层人员一共3名。最后一天时间,私有云团队这边给客户针对云的建设、管理,包括跟客户系统对接讨论了一整天。公有云团队也同样准备了IaaS、PaaS、安全、EI等扫盲类介绍,完全就是打了一天酱油。这件事本身不是要否定公有云团队和私有云团队的辛苦工作,而是有些客户需求完全可以在一开始就看得很清楚了,一个客户上云解决方案专家对标清楚,内部分解消化。试问,对于客户面我们真的要区分我们华为有两拨人,一波公有云,一波私有云吗?对我们自己的资源也是极大的浪费。这只是一次销售面的一个小例子,想想背后还有研发、规划、架构、市场、运营……一系列的工作。我反倒是建议,我们内部有各个服务产品部孵化技术产品,但要有一个面向客户面的解决方案部门,这个部门要能拉齐所有产品,而且包括线下私有云解决方案交付在里面。就是聚焦去完成客户上云的最后一公里的所有问题。可以简单理解为,这个团队是来用华为云的云服务进行各种组装,以解决客户建云、上云、用云等问题为目标。至于这个团队准备自己搞,还是联合合作伙伴,那就是这个团队要去规划分工的内部问题。其实有点像阿里外部投资的一些什么袋鼠、数梦这种公司。我们只是一种内部投资的形式罢了。


再回到一个简单的、原始的关键问题,是否有必要树立一个私有云的市场品牌FusionCloud。虽然本人目前在负责私有云相关事务,但是我个人是非常反对树立这个品牌的,这个在过去2年也没少在内部研讨中吵架,搞得都快晕了。华为云跟FusionCloud的关系,FusionCloud跟FCS的关系,FusionCloud跟FusionSphere的关系……FusionCloud一直连个官方Offering都没有,作为我们的市场销售出口品牌,造成了一系列的混乱问题。宣传很High,造成了很大的Offering不清晰的问题。


IT私有云到底有多少历史包袱?


针对私有云场景,目前我们的技术栈太太太太太太……多了,形态多种多样,历史包袱演进,没有任何取舍。面向企业市场的FusionCloud私有云,不知道大家有没有听说过Type I,Type II,Type III。恐怕只有华为云计算自己的人才能听懂。我先来跟大家捋一捋现在线下私有交付场景的云都有哪些分支场景:


  • Type I指曾经继承公有云基于Neutron增强,OpenStack级联部署形态的“软SDN”方案

  • Type II指Agile Controller实现的“硬SDN”方案

  • Type III 指无SDN


FusionSphere虚拟化套件:不含OpenStack,存量还有大量的XEN,2018开始销售交付KVM。虽然这个形态现在投资已经非常弱化,团队很小,但是市场销售很多,而且主要依赖于渠道在卖,有现金流,卖得越多,也很矛盾,大量的存量,本质就是卖了一款虚拟化软件平台,跟云的战略其实不在一条路上。


FusionCloud 2.06:支持Type II,Type III。一个基本就是基于OpenStack非级联的一套相对部署简单的私有云,配套ManageOne3.x版本。NFVI也是跟这种形态架构类似。


FusionCloud 6.0/6.1:支持Type I,Type II。虽然与上者都叫FusionCloud,可是6.0/6.1和2.06压根不是一个东西。2.06是由传统的SD-DC2演进而来,6.0/6.1是结合FCS+自身的软SDN或者配套硬SDN一个逻辑非常复杂的方案。


FusionCloud 6.3:支持Type I,II,III。这个版本,从表面上来看,就是收编2.06和6.0/6.1版本的,统一到一个版本架构,但本质上,FusionCloud6.3仍然是多个分支。只是ManageOne云管理做一个管理面所谓的混合。客观地说,对于ManageOne做管理面混合这个本身是没什么问题的,但是底层的“云”仍然多种形态并存,客户面有什么价值呢?


FusionCloud 8.0:是否又会是一个架构骨折点?有时候真的要叹息,我们对云计算的架构真的是变得太频繁,如果一种架构能坚持2年以上都不错了。8.0有两个特别大的“坑”,融合SDN(内部叫Type X,说白了就是想试图用一个Type X收编Type I和Type II,哎……技术上挑战很大,而且有什么意义呢?最后估计又要做成一个Type X的帽子,背后还是Type I和 Type II并存)。还有一个就是OpenStack去级联架构,势必会造成级联架构老版本的演进断代问题。


(这里还要说明一个问题,FusionSphere,ManageOne,FusionCloud三者之间的关系。FusionCloud本质上就是一个品牌名,根本不是一个Offering定义,也没有自己的配置器,FusionCloud的报价引的是FusionSphere的配置器(ManageOne由于作为IaaS层的云管必须组件也打包在FusionSphere套件中))我这么说可能你比较好理解,我买了一个FusionCloud,打开一看是FusionSphere,FusionSphere再打开里面还有一个Manageone,宣传品牌上又说FusionSphere是虚拟化套件。就卖一个私有云平台,各种品牌名称错综复杂,所以经常有客户和一线,甚至于我们自己的研发同事问,FusionCloud和FusionSphere到底啥关系。从内部组织运作上,FusionSphere又是一个独立的团队,同时承载虚拟化,FusionCloud私有云,NFVI多个形态的任务。经营上也是最重点的FusionSphere PDT业务单元,扛起来整个私有云将近一半的收入。


NFVI:支持Type II。面向NFV场景的云基座。这块不得不说一下面向运营商客户面,其实我们是有两种不同的云方案的。一种是NFV下的NFVI,一种是面向IT的融合资源池。这两种场景目前也是不同的技术堆栈。所谓的“融合电信云”“一朵云”基本也只是个念想。


FCS:Cloud BU公有云侧还有一个FCS的专属云方案(FCS,以前叫FusionCloud Stack,后来由于跟私有云FusionCloud品牌的问题,又改名叫ForeCloud Stack)。很有幸,本人曾策划了2017这个方案首次发布“把云带回家”,结果后来就由于Cloud BU和IT的分家一直在跟IT私有云FusionCloud剪不断,理还乱。


其他:当然配套还有云管ManageOne,还有一些不成熟的产品比如FusionStage,FusionGuard,FusionMind(这个东西跟公有云EI本质也是冲突)……就不做赘述了。


好吧,我知道你其实没看懂,快晕了!没看懂就对了。私有云由于历史问题,形态多种多样,从来不做取舍,然后最新版本扣一个帽子,宣传所谓的统一版本了。其实背后仍然存在不同的分支形态。我们完全可以打开一份FusionCloud6.3的特性清单,各种形态分支,不同形态之间的特性支持情况势必无法拉齐。客户就想创个虚拟机,你给我提供这么多种方式创建虚拟机有什么意义呢?市场需要做取舍,并不是强逼技术去搞定所有的场景。For ALL is For Nothing。比如硬SDN是否就不做了?这里我也说说我的个人看法。建议聚焦做跟公有云同架构的方案,不管你是FusioCloud Type I也好,FCS也好,技术栈本质就是一个东西。我给你举个简单的例子你可能更容易理解,客户说我想买一个云软件创虚拟机。我们说有虚拟化XEN创建虚拟机,有虚拟化KVM创建虚拟机,有用OpenStack无云服务无SDN创建,有用OpenStack无云服务硬SDN创建,有用OpenStack有云服务有软SDN创建,有用OpenStack有云服务有硬SDN创建(存储差异我就不枚举了)……我不得不承认,有些需求是存在的,但是有大部分都是我们的历史技术形态太多原因导致的。在这个问题上,我们不应该总是把问题踢给技术团队要求全部都能支持,全部都要解决。应该做的是市场和业务决策取舍。有一些历史问题是不可避免的,比如有些技术形态确实做了大的改变,那么就应该通过时间和本身的生命周期管理去消亡。有些用技术工具强制演进是不需要做的,有些市场项目是需要大胆放弃的。有所为,有所不为,否则就凭这么点人,真的是要被拖死。说实话,现在我们客观来分析公有云和私有云的技术堆栈复杂度,私有云比公有云复杂N倍,但是团队人力是相反的。既然我们都明确了公有云的大战略,就应该聚焦攻击,做通用公有云 +“大”私有云唯一形态。眼看着前者市场我们已经落后一大截,后者市场今年下半年,各家又开始摩拳擦掌,再失了后者市场,盲目留恋在历史里,可能就像我们错过第一波通用公有云那样可惜。


同时,建议Cloud BU华为云不应该只关注通用公有云市场,只要是按照云的商业模式按需输出,“在线”管理的都应该是华为云的经营范畴。其实我一直认为,正如上面所说,通用公有云市场我们已经落后了一大截了,大可不必硬碰硬。我们应该聚焦在托管私有云这个市场,这块各家还没有拉开差距。但是必须要做到该类云的“在线”状态,否则就是一个传统私有云烟囱。一定要跟IT的力量联合起来,聚焦狠打明确的“大”私有云场景。


其实2年前,FusionCloud这个品牌还曾担当过公有云的技术品牌团队,那时候的公有云开发部名字就叫FusionCloud开发部。FusionCloud去年强行改成纯私有云销售品牌,我个人一直认为是一个很大的败笔。品牌的断代,和市场重新宣传的成本太大了。本身来讲,FusionCloud就是我们的“飞天”(阿里的云操作系统)技术品牌。使能我们的云技术,里面可以包括Fusion系列组件类似FusionSphere(插一句,早期只有IaaS能力的年代,FusionSphere其实一直被称作华为云计算操作系统),FusionStage,FusionInsight,FusionXXX等。强化了我们云计算的Fusion技术品牌,也能解释清楚跟上层云的关系。FusionXXX是华为云的技术使能品牌。线下交付自然就可以按照FusionXXX品牌进行offering包装。近期看到公有云又给自己的技术栈层起了许多名字,基本就是发了个软文宣传就完事了,也没人能记得住了,也不成体系,都不系统,跟我们多年好不容易建立的“Fuion”品牌声量也没法融合。“猴子掰包谷啊”!Fusion,Huawei Cloud其实是可以共存的。前技术,后市场!完全是可以讲清楚的。你觉得“阿里飞天”跟“阿里云”这两个名字矛盾吗?这两个谁又是私有云谁又是公有云呢?


近期看到FCS,FusionCloud之间又在扯品牌和边界问题了。其实真的有那么复杂吗?而且目前又听说可能在各种私有技术栈上面再扣一个“Huawei Cloud Stack”的品牌名。难道扣这个帽子真的就能解决问题吗?本质还是Offering堆栈要合一,那样也就只有一个品牌和Offering,自然简单了。当然,对于历史的一些包袱,确实也不能完全不管,做做生命周期维护好了。要坚定方向,所有历史包袱的演进也是基于明确的一个大目标的。


最近看到越来越多的私有云年底冲刺、中标信息。其实我内心是有一点揪心的。大家可能会很奇怪,项目难道不是越多越好吗?随着传统私有云卖软件套件越来越多,将会有越来越多的烟囱,有虚拟化,有硬SDN+分布式云服务,有软SDN+分布式云服务,还有硬SDN+集中式云服务(NFVI,FusionCloud2.06都是这种类型),还不算不同类型的后端存储类型……挣得也是一锤子买卖的生意,私有云商业本质决定了是一个很难形成持续的“在线”经营。如果我们的大目标就是混合云,公有云,那就不要再在技术栈上面不停地做文章,说白了,客户就是想创建一个虚拟机,我们就认准一种方式。再次强调,有一些市场其实是需要取舍的,而且有些市场也许看似我们失去了,但是我们需要通过另外一个维度去反抢回来,比如虚拟化市场难道真的就是传统虚拟化套件(类似VMware vSphere)的市场吗,舍去该市场,用公有云反向蚕食是完全ok的。这种市场很多也都是一些小规模场景。我们虚拟化卖很多项目都是小规模,引导上公有云能上就上,上不了就舍。对于虚拟化大规模,那就以统一的类公有云技术栈来打,而且必须还是要是“在线”状态。


说了这么多,很明显,我们还不够坚定!什么都做,等于什么都没做。


OpenStack的小旗子到底还扛不扛


再说说OpenStack社区版本同步这个问题,记得2年前,当时因为Vodafone的项目,FusionSphere OpenStack长期不同步社区,被心声社区吐槽了一把。很高兴,去年年中我们进了Vodafone短名单,但离落地真的还有很长的路要走(运营商明显不是仅仅想买一个云平台这么简单,云可能还是要从内孵化出来更适用于自己)。其实关于同步社区版本这个问题,现在业界也都想的相对清楚了,各家商用OpenStack基本就是一个私有的OpenStack了,这个事实我们没有必要回避,所谓的OpenStack消除厂商绑定完全就是宏观宣称,连Gartner都这样评价OpenStack说“no vendor lock-in is untrue”。如果有客户盲目落一些同步OpenStack的伪需求或者说所谓的开放,大可忽略。对于客户来讲,核心还是解决客户的场景需求。不过目前对于运营商领域,NFVI方面还是有一些无厘头的声音留存,盲目喊叫说要同步社区版本。当前我们的FusionSphere版本是Mitaka,云在这个问题上也是来来回回,缺少自己的主见,一会同步,一会不同步,而且竟然还看到什么NFVI版本同步而私有云版本不同步,xxx版本只同步API……各种策略满天飞……我就想问一个问题,就一个OpenStack,我们为了一些无厘头的定制,需要搞出多少种分支?就不能干脆果断一点,同步就同步,不同步就不同步(我个人支持不同步,同步没啥意义,只是为了OpenStack的噱头罢了,而且做公有云,背后的技术也不暴露给客户)。现在OpenStack这块的旗子,客户侧估计主要就是运营商了,其实建议为了云的话,针对运营商单一角度的规划,可以从云本身剥离出来。不要因为一种行业影响了产品本身。我们还是一种项目化思维,不是产品化思维。虽然华为的老本行唯一客户就是运营商,但是说小了运营商也只是上层一个行业领域罢了,而且企业市场我们也一直在努力发力。建议把NFVI这块的东西直接扔给垂直NFV好了。有时候,我自己也在怀疑,NFVI到底是不是一个伪命题呢?以后用公有云难道不能解决运营商云化的问题吗?


华为云跟VMware到底是对手还是伙伴?VMware as a Service,VMware SaaS化


VMware不仅仅是虚拟化技术层,VMware SaaS化也是未来。我们如果把VMware就当做是一个“软件生态”,你觉得它还100%是你的对手吗?


VMware这两年做的事,看出来在进行自我革命,做商业模式上的转型。VMware和阿里云、腾讯云、AWS都进行了合作,官网都有落地的一些方案了,比如阿里云也提供了免费体验VMware虚拟机备份服务。再说到华为云,现在就很尬了,我们还有跟VMware竞争的虚拟化/私有云市场,我们把VMware当成了一个硬生生的竞争对手了。VMware全球市场份额75%,中国也是第一,占到33%。硬碰硬,我们纯虚拟化+私有云技术方案很难拼得过,现在的处境,让华为云一个很尴尬的地方就是,我们很难把VMware当做是一款“软件生态”来看待。因为我们自己还有跟传统VMware对标的市场和解决方案,虚拟化套件和私有云套件。VMware on AWS可是在下一盘大棋,是为了VMware软件套件华丽转身的做法,是从VMware软件本身的未来发展角度去考虑的。我们虚拟化产品FusionCompute这个业务如果是要做大,完全ok啊,我甚至可以做强FusionCompute软件栈,run在阿里云、AWS、华为云都ok啊。不过FusionCompute本身也是一个投入也就几十个人的产品了,而且本身也不像VMware整个软件栈丰富,我们就是一个服务器虚拟化,也不怎么有太多有想象力的竞争力特性,而且华为云计算战略显然现在不是走极致软件套件生态这条路,今年还涉及了一个存量XEN到新KVM的断代,存量有但是也不具备粘性,还带来了负担。根本没有像VMware那种,存量私有布局和新公有云VMware SaaS的一个混合联动优势。哎……又是一个技术驱动罢了。VMware不论最终的VMware SaaS化是否能成功,至少目标是特别清晰的。假设华为云真的战略就是公有云,那么早期完全可以与VMware一起玩起来,尤其对于海外市场,超级大量的存量VMware客户,如何通过这引流我们自己的公有云,而不是简单粗暴地硬抗。这个问题还需结合我们的整体公、私有云组合规划一并考虑,不是从技术上支持BMS裸机部署VMware这么简单的。VMware这个让人尊敬的产品,是对手?还是伙伴?


公有云的成功要靠口碑,不是宣传


讲两个小例子,来感受一下华为云给我的一种“气质”感觉。


不知道大家最近有没有关注过华为云官网,在过去的双11、双12两个购物节当中,我发现华为云官网针对双11这种to C市场的购物节搞得花里胡哨,什么红包雨啊,送手机啊,甚至比阿里云搞得还High。你说,双11就是人家造的,淘宝天猫这种to C搞得特别High,没有问题。我就很好奇,to B市场也是这样玩的?我们有时候学习一些新玩法,互联网,且不可High过头了。我不觉得华为云的销售是靠双11这种购物节冲刺的。云关键的还是持续运营,to B也不是这种抢购剁手的玩法。好的产品,to B的大客户,难道还要抢什么“充值200送100”的购物券?其实没有必要,还是要聚焦一个个单点“死磕”客户,慢慢积累,用产品和服务而不是促销去赚吆喝。


再说说过去一年看到的各种华为云的软文,总结基本风格就是“一个梗”+“产品自述”强行关联,比较无“过渡平滑”,也没有站在客户的立场思考问题。记得曾经看到很多那种,浏览量1、2千,什么“苏东坡卖肉”配几张卡通图,从开始到结尾,对于客户的价值到底是啥,到底华为云能具体解决客户的什么问题都没有。这么说吧,我们的传播到底是要贩卖“梗”,还是树立“产品”。也许偶尔某个“梗”赚足了大量的浏览量,可这个又有什么意义呢?最后大家也就是记住了“呵呵,华为的小哥哥小姐姐们挺活泼啊,华为的小编又调皮了……”。华为云呢?你的产品呢?你的亮点呢?你能帮我干啥?……什么都记不住。好的传播不需要赚流量(而且,有些流量也是刷出来的,全是内宣),精准推送,精准宣传。哪怕一篇某产品的技术软文只有一个客户看到了,但这个客户就是该产品技术的潜在客户,那就值了。应多把时间花在后续有效客户的流量转化率上,而不是压了一堆软文任务,每个人写,大家也不知道写啥,硬憋,憋“梗”!华为云,“段子王”的标签也只是锦上添的花罢了。大家自己感觉吧,谁能说得上来华为云的“气质”到底是什么?


私有云,连一张像样的放“脸”的地方都没有


再说一个好玩的,我们私有云连个承载自己官方信息像样的地方都没有。说真的,到现在了,我们华为云计算整体的官方信息也是割裂。当前华为云官网(www.huweicloud.com)基本都是公有云,私有云呢?e.huawei.com? 入口深的没人能找得到。而且还有一个support网站更是连华为自己人都找不到版本的安装包。其实这些也不是互联网公司要做到的,是一个最起码的IT公司需要做到的。不论做线上公有云,还是线下私有云,都需要以线上的思维来运作,做好线上运营,做好官网比写再多的线下ppt都有价值。希望华为把所有云的相关业务全部上华为云官网作为唯一出口。记得2017年下半年,私有云一开始想上华为云官网承载信息,执行层面比登天还难,各种评审排序,最后又回到了e.huawei.com。私有云现在又多了一个“永远在线私有云”的网站(fusionCloud.huawei.com),上去一看,跟华为云官网的框架没啥区别,所有云服务又重新列一遍,真没必要,充其量也就是一个在线demo远程环境罢了,称不上一个门户。


我建议,全部云的信息都要整合到华为云官网。当然这件事不能做成表面的就是“上”官网就行了,背后其实是我们Offering融合的一个问题,这个不捋顺,全部扔到官网上也是乱。这个核心还是出在了线上线下的offering整合。


华为云旗舰大会Huawei Connect,你的唯一品牌力是什么?


再说说华为对于云最大的盛会,我前后也参加过三届了,包括2015HCC(那时候叫Huawei Cloud Conference,后来几个会整合为一个,起名Huawei Connect,每年都在上海)、2017 HC、2018 HC。不得不说我们的HC装潢真的是高大上,但是内容上,我们的HC充斥着各种“八股文造句”,“产品堆叠撒胡椒面”,“内部产品打架”。你就会感觉,从我们的议题、展岛各个层面的宣传都是拼出来的,没有整体的系统设计。比如“xxxx解决方案使能xxxx”,这一看就是“华为体”,比如这边Cloud BU公有云讲专属云,那边IT私有云讲FusionCloud……一个summit一会公有云角度讲一会私有云角度讲。举个很好玩的例子,这次2018 HC大会关于“混合云”,我就看到了各种宣传露出,“FusionBridge混合云”“FCS混合云”“华为AzureStack(微软)混合云”“华为FusionCube混合云”,蹭热点技术词汇也不带这样的,想把客户搞晕吗?软件就是软件,盒子设备就是盒子设备。就一个混合云搞出这么多概念,就不能统一规划,统一呈现,产品组合管理在哪里?具体混合了啥,提供的到底是什么具体能力?解决客户什么问题也讲不清楚,但是现场大海报、ppt、软文宣传倒是满天飞。这种做法,对于华为云整体品牌和认知都是不利的。飞的越多,没有形成“飞轮效应”,只会越飞越乱,布朗运动。More is Less,Less is More.品牌宣传的本质还是产品战略、Offering定义清晰的问题。产品不清晰,展会本身装修得再高大上,花再多的钱,请再大的明星来站台,都是徒劳。All Cloud,需要公、私有云拉齐统一组合规划设计。其实公、私有云的界限会越来越模糊,你说阿里云也没说自己就是公有云啊,也是整体品牌。


再说说业界标杆阿里云栖大会。大家对单点技术感兴趣可以上官网去看回播,我这里还是说一说思维的差别。这里举个小例子感觉一下,我们展示AI,在入场搞了几台人脸识别刷卡闸机,可是有什么用呢,你的入场方式,还是每个人现场排队在签到处签到,领牌子,有了牌子我为什么还要进行人脸识别这么复杂的入场方式?本质还是传统的流程,没有做到“移动终端分布式”,最后的结果就是成了摆设,入场人流还是拥堵,单点技术体验有啥用啊。Where is 商业故事和体验流程?反观云栖,今年的入场相比与去年有一个很大的改观,消除了早上排队拥挤的情况,入场速度非常快。云栖大会门票与钉钉软件关联,访客提前早早都进行了门票激活和钉钉实名认证。现场你只需要做两件事,第一打开钉钉中的二维码在闸机扫描,第二带上你的“脸”。人脸识别直接入场,而且不需要胸牌了。据说今年云栖大会可能要来12万人,呃,这一下钉钉就多了12万用户(当然,这么点人,对钉钉也不算什么)。这次大会我为团队团购了20多张票,所有票都在钉钉中作为统一的项目管理起来,我作为团购owner可以分享、收回、跟踪大家的门票状态,非常方便,这个确实得点赞。既然说到了钉钉,这块就说一下,我是到了听议题的时候才发现,每一个议题会场门口都放有钉钉的人脸识别设备,就是图中红框中的玩意。每个会场进入时,大家都是刷脸进入,速度很快,而且对于到访来宾的信息也做到一个跟踪,轻松统计出每个会场的来宾清单,同时对每一个访客关注的议题也有一个真实的跟踪。在一些展岛处,工作人员可以直接扫描大家钉钉上的门票二维码作为来访人员登记。一个移动端手机+钉钉,颠覆的是入场签到流程,是思维的改变。阿里今年对钉钉的发力是非常大的,展会上各种宣传和潜移默化地提到和体验到。说个小细节,我前段时间看了看阿里专有云Apsara Stack的后台运维文档,里面也都是各种绑定钉钉设计的推送消息功能。前段时间去某国企客户交流,全用的是钉钉。我们的WeLink(当然现在对外卖叫CloudLink)比钉钉技术上差吗?其实从功能上可能比钉钉还强好多,但是缺的是钉钉的商业思维。


成体系的商业设计,一环扣一环。我们基本还是卖平台的思维,故事讲得太少,各种高性能、高可靠、安全……其实,我们的很多客户和合作伙伴对云的理解已经超越我们了,你想啊,云计算发展这么多年,被各种华为、阿里、华三、腾讯听汇报都听会了。我们确实要打开应用介入业务顶层设计咨询了。反复水平上面套水平,很难孵化出平台。击穿一个行业,不能再等了。什么叫击穿一个行业,其实说白了就是你要去做这个行业。我再举今年看到的阿里云的几个让我特别有感触的布局,银泰、优酷这类公司已经不仅仅是一个百货和视频直播公司了,都已经转型为IT科技公司了。银泰收购了一些传统百货公司,通过百货业务中台使能,打通所有银泰体系百货的数据,背后支付宝ID,前端喵街为入口,思路非常清晰。我跟一些客户交流的整体感受就是,大家蛮信任“华为”这个品牌的,也希望华为能够多做一些事情,我们在上层应用这块,希望能够选择一个去深入touch一下,不能完全只做水平了。


同时,阿里的生态太可怕了,数梦、袋鼠云、驻云、斑马……一系列的生态在帮助阿里云完成客户的“最后一公里”。比如专有云容灾、专有云的托管运维问题,这些机会点和利润都留给阿里的生态自己去解决,云栖上也充斥着各种阿里系公司的声音。


而且,不要再发布PPT了,直接上干货吧。阿里搞AI,直接发布一个天猫精灵,今年搞了太空蛋,百度搞AI直接发布阿波罗。我们还是不能总讲概念,造词汇,平台套平台,永无止境。大家感受都很直观,什么是AI?智能音响就是AI!人脸识别就是AI!无人车就是AI!包括看到友商在这块也不是单点一个技术思维,比如无人驾驶关于车路协同也想得很清楚,对于一些道路小站也是有系统考虑。我们发布的还是一堆工具栈,也不知道到底能干啥?


“插叙一个小故事,今年HC大会,拿着VIP票的客户竟然因为会场满座不让进keynote,这个提前还是建议统计一下,客户拿着VIP票来现场,然后被引流到一个走廊看大屏幕也就罢了,看了几分钟,转播信号还断了10分钟。那干脆在宾馆躺着看直播好了。”


还有一个问题,我们现在关于云的大会也太散了。HC大会、华为云中国行、技术私享会,算是一个体系吧,企业侧生态伙伴大会,私有云今年也自发搞了一大波全球发布会……阿里很简单啊,主战场就是云栖大会各城市站……我们分散的各种力量,最终都不利于唯一品牌的树立。品牌不在于多造词,在于聚焦强化。


华为云,你应该怎么去赢?


我们看到华为云一直定位自己的“黑土地”,使能行业的云平台。“黑土地”定位其实并没有错,业界其实各个云本身也是这个定位。但是,只是做横“一”,水平上面套水平,客户最后一公里永远touch不到,这个可能有一些问题。好歹自己哪怕先种一种植物,让外界看看,我们的土地有多么的肥沃吧。一种都不种,说真的,我们自己都不是全民上云,怎么让别人看到你公有云的肥沃?要激活华为云,也许还得找一、二个上层应用抓手,形成“π”字形布局。横“一”华为云 + 1、2个竖“|”行业应用击穿。


我们现在总说我们是全栈能力,这是我们的竞争力吗?表面看我们啥都有,但是每一层拿出来都不是业界标杆。我认为,全栈并没有讲清楚我们云的竞争力到底是啥。别人问你的绝招是啥,你说我啥都会。


其实我们的客户无非这几类:


  • 大企业采购:本质其实还是要大量资源规划为先,对于华为公有云,专属云/FCS(包括IT传统私有云)都是主要场景。这块需要重点考虑托管运维的承载主体和大企业托管私有云形态的细节商务设计。尽量还是要推新的在线托管私有云,而不是卖传统私有云。

  • 互联网行业客户:各种SaaS厂家嫁接在华为云上。这块是我们很弱的一项,在过去10年已经被互联网云厂家占足了先机。2018 年3月青岛生态伙伴大会上,我专门在展馆现场调研发现,95%以上的合作伙伴SaaS厂家(我走访了华为云展岛周边的合作伙伴展岛)大多数未落地华为云(而是跑在阿里云),仅个别厂家落地华为云。不过,该市场仍然是公有云的主要市场,不容忽视。从IDC分析来看,中国IaaS市场趋于成熟且高速增长。主要体现在小视频、在线直播平台、游戏、金融科技方面的巨大需求。具体的行业爆点需要我们深入touch,否则就是流于表面。同时需要联合IoT、EI探索上层解决方案牵引华为云。

  • 微型租户:主要是个人,小微企业等客户,尽量只以线上营销为主,不投入地面部队。这部分,促销可激进,建立大众口碑,全在线管理。


一直也在想华为云如何去赢的一些思路:


  1. 用一个类似IoT,AI这种服务去贯穿华为几个离散的公有云,也可以树立新品牌,也没必要在华为云基础设施这种层面跟阿里和AWS硬碰硬。这样其实多个公有云就不割裂了。这个思路其实比较类似百度的AI平台,但是这种要求上层服务要有足够的差异化竞争力,要强。其实我曾经想过华为是否会自运营一个IoT平台,但是目前看到的貌似还没有。我们还是做IoT平台软件套件的传统盒子兜售。还要考虑一个问题就是,我们是否有足够的IoT终端、应用等真实的业务来抗。小米物联网靠的也是真实的业务去孵化的。这个角度其实目标就不是做强华为云了,是做强IoT或者其他的。(比较类似百度AI、阿波罗、小米IoT等思路)。其实这种玩法,5朵公有云暴露不暴露已经不重要了。这种玩法的最大好处在于,不用通过什么所谓的“云联邦”就把我们自己的几朵不同的公有云(自营和合营)自然而然地连接起来了。我们自己做云往上一层平台的服务提供商。

  2. 找准一个行业来孵化华为云,还是以做强华为云为目标。这个必须还是要有一个上层应用来驱动。而且有一点很关键,这个行业业务是自己能控住的,最好要自己做。其实终端的存量市场粘性可能是一个机会,也许消费者云的某几个业务应用可以拯救华为云,但是前提还是这个业务本身足够强。华为云做好对该业务的支持,其实我们现在经常苦于我们自己只是卖平台,没有上云、应用改造等方面的经验,其实好好服务好内部的消费者云可能比卖几个外面的项目赚点眼前的钱更有价值。我们手机现在的销量这么大,举个例子,哪怕华为手机的一个什么华为云盘,如果牛逼都可以牵引大量的资源消耗。讲一个我自己生活的扎心小故事。前两天,我一个朋友用的华为手机,用华为网盘备份照片,一看5G空间以上还得掏钱,转身就去用百度网盘了,2T免费,作为HWer的我还被数落一番,哎……只要有了海量存储数据,孵化什么大数据、AI功能,都不是事啊。没有数据,孵化啥呢?我个人认为WeLink也是挺好的一个抓手,一个企业通信平台入口,未来做啥都可以,只是被钉钉占足了先机,有点可惜了……

  3. 就认准卖盒子了,但是把盒子做到极致。其实一直认为,之前华为企业云的思路可能是对的,卖了很多烟囱政务云、基地云等,如果这些云技术同栈,连到一起就是一朵特别的公有云。还比如做超融合,做强也挺厉害的,就给服务提供商和客户做技术资产转移,做强传统私有云。我一直认为这点是华为本身基因比较擅长的。不过如果是我做,我还是不会选择这个方案,其实我没有做过盒子,也不太理解盒子,请大家谅解。


还有,Cloud BU和IT私有云,一定要融合形成合力。重新基于华为云内部定义线上线下。线上线下是客户面的说法,不是内部组织面的说法。比如,IT私有云跟Cloud BU负责线下方面的团队融合到一起,成为一个新的客户面“最后一公里”解决方案集成交付团队。


市场很大,这个社会的需求也很多,每个人对于“美”的追求也不同。我承认公有云、传统私有云、盒子等在一段时间内也会共存下去。就像非智能手机一样有它存在的特殊市场,发电机一样也有人在用,只是传统东西的市场会慢慢变成特殊“偏远”场景的菜。对于华为云,你要想清楚你touch的地方和你要做的市场,都做等于都没做,样样都不精。如果相信了公有云,那就坚持走下去。


听从你心,无问西东


我们不缺执行力,我们缺的是决策力。太多的务虚研讨,太多的竞争分析,太多的市场洞察……我只想问问,华为云,你的心到底在何方?我把我最好的青春奉献给你,我不希望等我老了,再回忆我的“黄金十年”就是赚了点公司的钱……写这篇文章,也许有些信息不完全准确,也许有些文字比较口水,也许有些建议还不成熟,完全想哪说哪哈,希望大家理解。我只是希望把自己的一些最真实的感受分享一下,对于华为云计算业务,自己一直感觉很拧巴,也一直感觉有力使不出,想了许久,我要“听从我心,无问西东”,说出自己内心最真实的声音。“云”是未来,但“华为云”能否承载华为的未来还是一个问号!希望自己的点滴努力能够帮助华为云越做越好,不求什么世界第一,只求做最真实的自己!


祝2019年

云计算亲兄弟能够早日团圆!

你们也可以并肩作战~听从你心,无问西东!


写于2018年12月


部分心声网友跟帖


山中问答:

做云计算服务几年了,经历了从FusionCompute》Openstack》FusionCloud 2.x》级联Openstack》FusionCloud6.x,经常有深深的无力感。

1. 架构变化快,基本两年架构大变一次,产品名称还改来改去,我们内部很多人都糊里糊涂,客户更加云里雾里;

2. 由于架构产生的历史包袱重,众多存量项目很难升级演进;

3. 私有云强上公有云架构,笨重无比;

4.产品的易用性真的太差了,从交付到运营、运维,很多客户都用过VMware的,对比一下就知道差异很大,有些功能做的甚至不如开源Openstack;

5. 对外呈现的是FusionCloud解决方案,NFVI解决方案,但解决方案真的拉不通啊,完全堆砌起来的产品,心好累;

6. Type2的硬件SDN,呵呵。

7.解决方案太大了,演进太快,没有技术积累,基本没见到哪个专家可以hold住整个解决方案,在一线对外一个人要顶住客户的各种问题,对内要拉着无数人对齐问题,心好累。


Allyoung:

各个厂商都在找合作伙伴,以构筑混合云的能力,但无奈公私不合。我们一家公司本来有天然优势,结果各为其主,公私也不和。产品拉不通,面向客户的报价体系也不通。

GE的predix其中一个出问题就是,卖传统发动机的和卖发动机服务时长的各为其主,一片乱象。我司有得一拼,卖公有云的给客户说,都应上云,另一个华为卖服务器的,说,还是买盒子吧。

我们面向客户的组织怎么也乱了呢?难道不应该是统一的么?难道不应该根据客户的情况出总体方案么?我司是怎么了?


三少爷的枪:

Cloud BU领导公有云更是一团乱麻,甚至连一个内部分工都是一直没整明白。搞运营号称公司最懂运营的团队,面对B端客户搞得C端那套其实还玩的远不如人家的那套东西;搞生态的,连自己一个职责都搞不清楚,市场项目线索都没有拉通,就敢天天就是靠忽悠拉一些伙伴签一些虚头巴脑的协议来找存在感;云BU内部之间还大搞竞争和内斗,职责和地盘上热衷于打架,个个部门恨不得都做成全闭环的部门,如何能合力。更离谱的事,领导们整体说云是新业务、新业务,楼主分析是对的,在通用公有云市场,这一块早就不是新业务了,甚至风投都不会投资,真不知道云BU这些领导们在给自己找什么理由,现在的快速增长只是因为华为云还是others,体量太小,并不是你有多卓越。

希望公司能拉通云计算战略,能派精兵强将,有使命感的来把云业务做起来,目前我们和对手差距,真的不是在投入上,也不是在员工能力上,真的是出在领导层,管理层业务水平问题上。


Lynn木木:

云计算真应该换个头脑清楚的人来领导,现在的云计算,真的就是在云里,一堆人没有前进的方向,在那里原地打转。


不文艺:

私有云产品做的太复杂了,各类形态把自己人都整不明白,别说给客户去讲清楚。

从软件架构角度来讲,就是没有架构,没有约束。

从业务规划上面来讲,就是各类业务都没有取舍,哪个业务都整那么一点,任何东西都舍不得丢。

产品质量就只能呵呵了,没看到做得精的。


叔叔我们不约:

我司的私有云定制化太严重,甚至有不是OpenStack架构的,如果后面全都卖FCS,私有云存量经营,世界就清净了,还能增加市场份额。


极速风行:

1、私有云方面,我们有没有魄力和能力,开发出能够引领客户的产品?当前以市场驱动,面对各行各业的客户提出各种各样的诉求,有没有能力痛下决心决策,以降低边界消耗,聚焦关键产品能力的提升?之前有一篇关于终端手机如何披荆斩棘、乱麻开路很有借鉴意义,但情况又有别,试问谁敢赌?

2、公有云形成“π”字形布局,这个很形象。我一直认为平台本身很难挣钱,关键是个性化服务,没有touch 行业,就无从谈个性化服务。


Gforce:

1、做正确的事比正确的做事重要的多。我司强大的执行力所向披靡,但可能用力过猛。亲身经历一个超级大的容灾特性投入几百人月,到了最后仅有一个局点部署了未使用。我们被客户、一线牵着鼻子是满足了当时的需求,可是现代IT系统是一个系统工程,不是一个按照规范完成产品开发就能卖好、用好的系统,大部分情况是没有规范。为什么那些年的苹果手机卖的那么贵甚至需要提前预约购买但是依然卖的很火。华为云产品需要一个让客户想到它就能感受到的一个名词,就像奥迪的科技感,宝马的操控,奔驰的豪华。没有谁能占领全部市场,如果有将被另一种形式颠覆。国产车的发展曾被大家诟病,三大件差、故障率高。但是大家提到国产车首先想到的肯定是价格便宜,配置高,不是每个人的用车环境都那么差,故障率高能及时维修也可以。现在的领克、Wey等品牌也逐渐在补齐其他短板。华为云的特点是什么?让客户想起来的是什么?华为本质是一个硬件公司,充分发挥硬件平台的优势,不用什么功能都追着竞争对手,想想你自己车辆的全液晶仪表盘你用了吗?座椅加热你用了吗?没有也行,把基础能力做到足够好成为一个代名词,让客户想起华为就想起它。

2、公有云是否能全面代替私有云,公有云应该是面向大量中小型用户。中国乃至世界有大量的大型企业,对独立部署的云需求量依然很大。Azure Stack虽然是私有部署,但是收费模式是按照使用量计费,我们目前的方式还是销售产品的思路。欧美买车可以进行长租,租三年,三年后再换,只需要支付低于车辆贬值的费用。提升客户的感受,增强客户粘性,大量的局点既没有扩容也没有然后,造成前期高成本拓展无持续产量的尴尬局面。服务好存量客户,持续经营也能很好的活着。华为只需要一个云版本,只是面向互联网部署还是面向私有网络部署。


李欧:

我是EBG海外一线的,我的客户就是LZ所说的“大”私有云的业务领域,目前就有山头项目需要做选择题是FCS还是FusionCloud(其实FusionInsight+LibrA)。一线做选择题的动机相对简单:那就是客户成功导向,价值导向。基于本人(敏锐的)技术判断力和(深厚的)客户业务理解,力排众议,上FCS!:)但自从做了选择到现在阻力大得几乎寸步难行:

1.  FCS本身是个新东西,CloudBU内部的云服务很多还不支持FCS。

2.合作伙伴ISV只做过FusionInsight产品的对接,跑到FCS上可能有额外的工作量。

3.客户也在困惑Huawei Cloud到底有多少个版本,一直在质问。

但即便如此,我依然相信FCS是正确的选择,而且公司就不应该让市场一线、行业系统部、伙伴做这种艰难的选择。

将来面向云2.0的时代,华为一定需要一个技术平台底座的baseline,在向不同界面对话时,能保持一定的一致性。这个平台一定是公有云,因为公有云会是一个全集,先聚焦把这个全集做好,全集无法覆盖的先放弃(敢不敢?)。

我们过去在私有云市场的成功,没有用好,会反而成为历史包袱,要把他们用成垫脚石而不是绊脚石。


特立独行的狼:

我们只需两套解决方案:

1. 最小化极简方案,客户就要用个虚拟化,发个虚机,基本吻合我们产品的就是FC2.06了,别整什么花里胡哨的服务化、全栈,我就要个虚拟化。

2. 另一类就是可组合的服务化的大而全的云服务解决方案,公有、私有云同架构,toB侧,售前统一入口,根据具体需求组合客户现网各应用,该上公有云上公有云,该上私有云上私有云。真正的行业,肯定“混合云”是最终目标。毕竟各企业IT部门是成本部门啊,不重要的业务,随时下线的业务,你给他整一堆私有云、服务器不是让人崩溃吗?

我们就是太缺少真正懂得软件行业商业设计并深入一线的技术专家了!可能被前几年的“上不碰应用,下不碰数据”吓到了吧,导致大家都不去关心上层业务,只专注自己的平台了。殊不知,离开上层业务,你的平台就是一个空架子啊!


一起去远方:

很关键的一点就是从来没有以做产品的角度来做产品,一直以做项目的角度来做产品。

做项目最重要的是什么?拿项目,以一堆特性去客户那里忽悠,然后把项目签下来,然后回家开发去。产品的可交付性如何,维护性如何,稳定性如何,这些都是没人管的。

我总是很悲哀地在想,是不是我司的云的未来,从业软身上就已经能得到体现了呢?

业软的OCS从1.2到3.3然后到5.5,架构每一次都是翻天覆地。反正一线交付和客户都觉得越来越难用,然后加了一堆乱七八糟未必用得到的功能。然后神奇得发现,1.2里面能解决的一些问题,5.5的所谓最新架构里面又出现了。我们就这样把一个市场做废了。

那么,我们现在是以做产品的心态在做云软件吗?


华为梅东:

曾经在阿里工作过,伴随着阿里中间件从着手上云到获取到大量客户的整个成长过程,初来乍到有几点感受:

1、作为一个具有较丰富的云计算产品开发和客户培训经验的人,fusion、cloud、 stack、stage这几个词以及这几个词各种组合形成的特定词组,已经把我搞晕了,更不用说让客户去理解这些复杂的概念了,因为这些词根本无法让我快速清晰地理解它代表什么品牌或者解决方案,让人云里雾里。

2、阿里的战略很简单,一个团队做产品核心,把产品做精,外包或者说是生态伙伴帮助构建客户服务体系,以公有云为主打影响力,配合双十一、云栖等做技术宣传,然后快速打入到专有云市场。

3、在华为,公有云和私有云是两拨人在做,但是做的却是同一个产品,这是极大地浪费,而且很容易导致同一款产品在两个团队的建设过程中,发展方向和目标不一致,这里面扯蛋沟通会让人崩溃,也会让客户崩溃。我的建议是像阿里那样构建大中台,同一个产品,在公有云、专有云是一个团队在做,类似的产品,合并到一个产品,这个过程会有阵痛,但是好处是显而易见了,目标清晰,力量合一。阿里内部曾经也是,部署构建平台有fastwork、天基、cicd、aone、云效(这些概念我到现在也没完全弄清楚有啥共同点和异同点,所以这样并排列举也许并不科学),刚开始也是把我折腾的云里雾里,之后大中台战略,团队合并,产品去重复,目标也清晰了,开发节奏快了,产品易用了,开发运维人员爽了,生态伙伴,外包也嗨了,客户最终高潮了,钱也赚到了。

4、关于公有云、专有云谁为先,可以参考业内aliyun,aws,azure,必须是公有云品牌主导啊,因为外部客户心中就是华为云这个品牌,而专有云可以依托公有云产品,结合行业特性做成解决方案。客户不关心你什么fusion, stack, stage这些怪异词汇的堆砌,客户直接面对的就是华为云,然后只是需要几个数据库,几台机器,安装一下微服务引擎、分布式数据库服务、分布式消息系统,任务调度这些企业级中间件,依托于这些部署几个应用快速把业务跑起来,易扩展、稳定性好、可靠性高,方便的运维,完善的监控就得了,这才是人家的核心诉求,零零总总的各种概念,真得该精简了,华为云自己的人都搞不明白,你去跟客户解释这些,不是在折磨用户吗?

5、最后提一点,作为一个开发,找点相关的资料真的很累,找接口负责人问点问题要转来转去转好多人,甚至有些接口人装死,感觉大家都在各玩各的,开发测试环境好像也不是很完善,这些事情真的很影响开发效率,希望这方面也能重视起来,开发效率不但直接影响开发成本,还会影响产品的交付效率和质量,在云计算这个快速迭代抢占市场的战场,效率和质量相当重要。


报送:董事会成员、监事会成员

主送:全体员工,全公开

二〇一九年一月十七日


云头条看过原帖后,补充官方认证账号@IT云计算产品线 对原帖的回复:



云行业社群欢迎加入,群主微信:guanhongyan1023(备注任职单位+职位,否则不予通过)


相关阅读:

真正的私有云 ≈ 公有云


登录查看更多
2

相关内容

华为发布《自动驾驶网络解决方案白皮书》
专知会员服务
130+阅读 · 2020年5月22日
阿里巴巴达摩院发布「2020十大科技趋势」
专知会员服务
108+阅读 · 2020年1月2日
【阿里巴巴】 AI编译器,AI Compiler @ Alibaba,21页ppt
专知会员服务
45+阅读 · 2019年12月22日
5G全产业链发展分析报告
行业研究报告
12+阅读 · 2019年6月7日
深度解读华为云AI开发平台ModelArts技术架构
AI前线
9+阅读 · 2019年5月18日
免费!Google Colab现已支持英伟达T4 GPU
新智元
5+阅读 · 2019年4月25日
45K!刚面完 AI 岗,这几点分享给你!
AI100
17+阅读 · 2018年12月18日
SLA 99.99%以上!饿了么实时计算平台3年演进历程
51CTO博客
11+阅读 · 2018年4月10日
天使湾叶东东:创业死法清单 这7个最致命
铅笔道
5+阅读 · 2017年7月21日
Arxiv
23+阅读 · 2018年8月3日
Arxiv
4+阅读 · 2018年4月30日
VIP会员
最新内容
基于数据优化的人机协同与机器人僚机
专知会员服务
4+阅读 · 今天2:08
美陆军设想无人系统司令部
专知会员服务
3+阅读 · 4月15日
【博士论文】已对齐人工智能系统的持久脆弱性
扭曲还是编造?视频大语言模型幻觉研究综述
专知会员服务
6+阅读 · 4月15日
相关VIP内容
华为发布《自动驾驶网络解决方案白皮书》
专知会员服务
130+阅读 · 2020年5月22日
阿里巴巴达摩院发布「2020十大科技趋势」
专知会员服务
108+阅读 · 2020年1月2日
【阿里巴巴】 AI编译器,AI Compiler @ Alibaba,21页ppt
专知会员服务
45+阅读 · 2019年12月22日
Top
微信扫码咨询专知VIP会员