深度学习为什么需要工业化标准

2018 年 2 月 16 日 专知 专知内容组(编)


【导读】近日,深度学习作者Carlos E. Perez发表一篇博客,讨论了深度学习的工业化标准问题。我们知道,深度学习是当前AI领域的一个利器,其标准也不能照搬AI中的一般化标准。本文分别从互操作性、过程标准化、与人兼容性、伦理和对人类的益处几个方面讨论当前深度学习工业化标准,使深度学习不止存在于实验室之中,而且被工业界及其他的人所用。

Why Deep Learning Needs Standards for Industrialization

 

最近,我在思考一个问题:“我们应该如何定义AI的标准呢?”我主要关注于AI中深度学习这一领域。深度学习是人工智能中非常关键的部分。


AI这一术语起源非常久远,在半个世纪前就已经被提出了:

事实上,理解人类思维的想法甚至可以追溯到更早:

我们可以追溯到十六世纪的笛卡尔,甚至追溯到公元前322年的亚里士多德。


西方文明在理解人类大脑的工作方式方面已经积累了大量的知识。GOFAI近十年来的工作实际上是希望通过自顶向下的方式构建逻辑,以达到实现直觉与本能的目的。


现代计算之父——图灵,已经预料到了大脑的计算方式。在他逝世的14年之后,人们发现了他在未发表的论文中,构想了连接架构。在今天,这些架构更为人熟知的名字是深度学习:

http://www.cs.virginia.edu/~robins/Alan_Turing%27s_Forgotten_Ideas.pdf


因而,我想寻找的AI标准的问题,指的并不是所有被打上AI标签的方法的标准,而是希望找到深度学习的标准


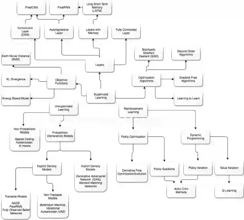
首先,问题是:“为什么我们需要标准?”标准是与互操作性(interoperability)相关的。所以在深度学习的语境中,什么是互操作性的意义,以及我们如何能得到更大的互操作性?自2012 年开始,深度学习的技术栈已经变得越来越引人注目了。


互操作性(Interoperability)




这是一个关于2018年深度学习技术栈的简单的画像:

其中并没有包括其他的必要要求,例如通用的数据工程和大数据技术;也没有包括整套应用解决方案中的某些部分,例如可视化层和激活学习层等。另外,深度学习具有广泛的前景,仍然在快速发展着。

从上图中,我们可以看出,许多已有的标准已经被考虑进来,并且可以被利用,所以人们已经有了一个相当大的启动平台去探索深度学习的标准化问题,而不需要依赖于AI中的其他领域。

互操作性标准不止对于全球社区特别重要,而且对于任何组织和国家同样特别重要。为了提高开发可扩展性,需要互操作性来最大化提高开发组件的可重用性。对于个人组织有一个重要问题:“对于独立的技术,我们该怎么划分界限?这是一个常见的问题”


相对独立的技术中,我们需要通用的术语。而在深度学习这个快速发展的领域中,我们却只有深度学习本体论:

Source: https://deeplearningplaybook.com

 

快速的获取研究的最新进展,并且将其应用于生产之中是非常有必要的。如果研究中使用的术语比较新的话,这将没有什么帮助。

 

过程标准化(Process Standardization)




我们也可以讨论下在技术层面之上的标准。将工业处理的观点应用于新的基于深度学习的系统。在2017年, Tianyu Gu, Brendan Dolan-Gavitt 和SiddharthGarg发表了一篇论文,“BadNets:Identifying Vulnerabilities in the Machine Learning Model Supply Chain”,为我们提供了一个很好的出发点,去讨论在训练深度学习系统中用到的数据质量。也许生物制造生产控制的想法(biotechnology manufacturing controls)会为我们提供更好的洞察力,或许这正是我们需要考虑的。


关注于处理控制也会带来一些问题,到底我们需要什么样的标准化才能充分考虑安全、性能、隐藏、正确、倾向、甚至隐私这些点。事实上,对于我们如何处理数据以及数据起源的问题,有很多可以讨论的。对于像深度学习这类方法来说,更为重要的是,他可以通过训练,直接从数据中学习到他的行为。


我们需要对深度学习实践进行标准化,不只是团队协作,而且还要能够对具有创意的解决方案进行单独开发,并将其集成到更大规模的处理之中。在传统软件开发之中,我们有许多成熟的框架,已经发展了很长时间。我们可以整合并加强那些不同的工具,如IDEs,代码检查,测试框架,连续整合,概述,性能监控等等。深度学习采用了新的要求,所以我们需要去理解这些到底是什么,并且将需要的工具种类标准化出来。


兼容性(Human Compatibility)





回顾下当前自动化领域的标准是非常有帮助的。从中,我们可以学到自动化社区(Society of Automation Engineering,SAE)。SAE的国际化标准,定义了六级自动化水平(SAE J3016)。这对于自动驾驶以外的领域评估自动化级别是非常有用的。一般的规定如下:

  • 0级:手动执行

        没有任何自动化技术。

  • 1级:参与执行

       用户需要知道每一个自动化任务的开始与完成。用户可以在发现错误时撤销一个任务,用户对于任务的正确执行是有责任的。

  • 2级:参与多类执行

       用户知道复合任务的开始与完成。用户对任务的正确性不负有责任。例如预定旅店、汽车、飞机。用户并不关心预定的顺序,然而错误将需要更多的人工参与修复。联合航空客户有偿安置就是个补救措施失败的例子。

  • 3级:不参与执行

       只在异常发生时提醒用户,并在异常情况下,需要用户执行某些操作。例如系统连续监控网络的安全性。从业者根据事件的严重程度采取行动。

  • 4级:智能执行

       用户负责定义自动化的最终指标,但整个过程的执行,异常情况的处理都由自动化完成。

  • 5级:全自动化执行

       这是一个最终状态,人们不再需要参与到过程之中,当然这也可能不是最终水平,因为它并不假设自动化可以对其自身进行优化。

  • 6级:自我优化处理

       这种自动化不需要人工参与,并且随着时间的推移可以自我改善。这个水平超出了SAE的要求,但在某些高性能的竞争环境中可能是必不可少的例如Robocar比赛和股票交易。


伦理和人类利益(Ethics and Benefit to Humanity)




然而,最终,任何形式的AI标准化都应该以我们如何引导AI(或AGI开发者)为人类利益最大化为前提。如果我们的标准化导致了更先进的自主武器或更先进的方式来预测人类行为,进而操纵人类行为,那将不会对我们有任何益处。


人工智能标准化的挑战将涉及很多层面,但是,它最终应该以加速人类发展的目的前进。


总结(Summary)




为了使深度学习的发展达到可预测、可靠、高效的程度需要将其标准化,标准化的目的是最大限度地提高各独立方的参与度,这是令各方加速发展的协调机制。深度学习不止应该存在于实验室之中,而且应该被工业界及其他的大多数人所用。


延伸阅读(Further Reading)



 

Explore Deep Learning: ArtificialIntuition: The Improbable Deep Learning Revolution

链接:https://gumroad.com/l/IHDj

 

Exploit Deep Learning: TheDeep Learning AI Playbook

链接:https://deeplearningplaybook.com/

参考链接:

https://medium.com/intuitionmachine/challenges-for-ai-standardization-eab1de4fab0b

-END-

专 · 知

人工智能领域主题知识资料查看获取【专知荟萃】人工智能领域26个主题知识资料全集(入门/进阶/论文/综述/视频/专家等)

请PC登录www.zhuanzhi.ai或者点击阅读原文,注册登录专知,获取更多AI知识资料

请扫一扫如下二维码关注我们的公众号,获取人工智能的专业知识!

请加专知小助手微信(Rancho_Fang),加入专知主题人工智能群交流!

点击“阅读原文”,使用专知


登录查看更多
0

相关内容

机器学习的一个分支,它基于试图使用包含复杂结构或由多重非线性变换构成的多个处理层对数据进行高层抽象的一系列算法。

知识荟萃

精品入门和进阶教程、论文和代码整理等

更多

查看相关VIP内容、论文、资讯等
大数据安全技术研究进展
专知会员服务
96+阅读 · 2020年5月2日
机器学习速查手册,135页pdf
专知会员服务
345+阅读 · 2020年3月15日
机器翻译深度学习最新综述
专知会员服务
99+阅读 · 2020年2月20日
模型压缩究竟在做什么?我们真的需要模型压缩么?
专知会员服务
28+阅读 · 2020年1月16日
2019->2020必看的十篇「深度学习领域综述」论文
专知会员服务
275+阅读 · 2020年1月1日
IBM《人工智能白皮书》(2019版),12页PDF,IBM编
专知会员服务
22+阅读 · 2019年11月8日
深度学习自然语言处理综述,266篇参考文献
专知会员服务
231+阅读 · 2019年10月12日
用深度学习做文本摘要
专知
24+阅读 · 2019年3月30日
知识图谱的前世今生:为什么我们需要知识图谱?
人工智能学家
20+阅读 · 2018年8月22日
深度学习必须理解的25个概念
机器学习算法与Python学习
5+阅读 · 2018年6月7日
深度学习入门必须理解这25个概念
AI100
7+阅读 · 2018年6月6日
这是一份「不正经」的深度学习简述
深度学习世界
5+阅读 · 2018年3月24日
为什么深度学习不能取代传统的计算机视觉技术?
人工智能头条
3+阅读 · 2018年3月14日
PPTV创始人姚欣:人工智能到底怎么赚钱?
人工智能,机器学习和深度学习之间的差异是什么?
大数据技术
6+阅读 · 2017年11月22日
A survey on deep hashing for image retrieval
Arxiv
15+阅读 · 2020年6月10日
Optimization for deep learning: theory and algorithms
Arxiv
106+阅读 · 2019年12月19日
How to Fine-Tune BERT for Text Classification?
Arxiv
13+阅读 · 2019年5月14日
Arxiv
3+阅读 · 2018年12月18日
Arxiv
5+阅读 · 2018年10月11日
VIP会员
最新内容
《美陆军条例:陆军指挥政策(2026版)》
专知会员服务
8+阅读 · 今天8:10
《军用自主人工智能系统的治理与安全》
专知会员服务
5+阅读 · 今天8:02
《系统簇式多域作战规划范畴论框架》
专知会员服务
9+阅读 · 4月20日
高效视频扩散模型:进展与挑战
专知会员服务
5+阅读 · 4月20日
乌克兰前线的五项创新
专知会员服务
8+阅读 · 4月20日
 军事通信系统与设备的技术演进综述
专知会员服务
7+阅读 · 4月20日
《北约标准:医疗评估手册》174页
专知会员服务
6+阅读 · 4月20日
相关VIP内容
大数据安全技术研究进展
专知会员服务
96+阅读 · 2020年5月2日
机器学习速查手册,135页pdf
专知会员服务
345+阅读 · 2020年3月15日
机器翻译深度学习最新综述
专知会员服务
99+阅读 · 2020年2月20日
模型压缩究竟在做什么?我们真的需要模型压缩么?
专知会员服务
28+阅读 · 2020年1月16日
2019->2020必看的十篇「深度学习领域综述」论文
专知会员服务
275+阅读 · 2020年1月1日
IBM《人工智能白皮书》(2019版),12页PDF,IBM编
专知会员服务
22+阅读 · 2019年11月8日
深度学习自然语言处理综述,266篇参考文献
专知会员服务
231+阅读 · 2019年10月12日
相关资讯
用深度学习做文本摘要
专知
24+阅读 · 2019年3月30日
知识图谱的前世今生:为什么我们需要知识图谱?
人工智能学家
20+阅读 · 2018年8月22日
深度学习必须理解的25个概念
机器学习算法与Python学习
5+阅读 · 2018年6月7日
深度学习入门必须理解这25个概念
AI100
7+阅读 · 2018年6月6日
这是一份「不正经」的深度学习简述
深度学习世界
5+阅读 · 2018年3月24日
为什么深度学习不能取代传统的计算机视觉技术?
人工智能头条
3+阅读 · 2018年3月14日
PPTV创始人姚欣:人工智能到底怎么赚钱?
人工智能,机器学习和深度学习之间的差异是什么?
大数据技术
6+阅读 · 2017年11月22日
相关论文
Top
微信扫码咨询专知VIP会员