40岁,我认真评估了一下应该「打工还是创业」

2017 年 12 月 10 日 创业财经汇 王泉庚


「找死」还有50%活路的可能性,「等死」就真的死了,保持积极、正能量,要敢于挑战现状,挑战自己,从新环境中找到新的自己。


文 / 王泉庚

来源 / 尚友会SLU


前言


中年危机就像是暴烈的子弹,一下子就击中了一大片人,上至70后下至90后,尸横遍野,让人心颤得发慌。


当然,除了对自己即将变成一个油腻猥琐男的恐慌,更值得思考的是中年人的职业选择问题。继续打工的话,当然能有稳定的收入,但自身的梦想和愿望却被锁死在家庭和工作之下;而咬牙创业的话,又可能面对亲朋好友的质疑、家庭关系的危机,从0开始的艰辛,甚至最后破产,一无所有。


创业是一条少有人走的路,沿途坑坑洼洼、危机四伏,有的人见况不妙、半路逃跑,也有人大张旗鼓最终却走向末路歧途,但最后从这条道路上走出来的人,却可以得到英雄凯旋一般的礼遇。


今天创业小萌就与大家分享一篇文章,让还处在迷茫期的中年大叔们解一解“打工还是创业”的四十之惑。


进入移动互联网时代以来,全社会涌现出了「大众创业,万众创新」的热潮。最近我与一批步入中年的高管聚会交流,让每个人都写出自己当下最大的困惑并进行投票,结果得票最多的困惑是「人到中年,到底是选择继续打工还是创业?」


中年创业与青年草根创业有着不同的优势与挑战。中年继续打工,感觉遇到了天花板,实现不了人生价值;选择中年创业,又担心失败,害怕失去,真是进退两难。


子曰:「三十而立,四十而不惑」。而现在,很多人感觉却是「四十大惑」。



1

 打工与创业的两难 


打工与创业各有优劣势,到底存在怎样的两难困惑呢?



打工的好处,核心是「安全」,物质上有相对稳定的收入来源;在精神压力上也还可以释放,工作不合适可以选择调整,周末、节假日可以陪家人。


打工的坏处,核心是「不能自主」,要看别人脸色行事,碰到民主些的,可以提提意见,碰到专制的,只能大事小事请示汇报,不能主导决策;没有参与感、成就感,不能掌控工作,财富也有限,实现不了个人梦想和愿望。


而创业的好处,核心是「自主」,能按自己的想法去做事,能独立自主决策,充满激情,实现人生梦想。


创业的坏处,核心是「风险」,创业过程充满艰辛、挫折、忧虑和痛苦,过去的人际关系都可能重组,精神压力巨大,甚至破产,一无所有。


2

「打工与创业」的选择评估  


中年高管面临选择「到底要继续打工还是创业」这个困惑时,你需要从内心问自己五个问题,也许就想明白了。



1/ 问题一:我是谁?


1942年,弗洛伊德的学生荣格第一次提出人格分类的概念,认为人与人之间存在着本质的差异。


到了20世纪中叶,「迈尔斯-布里格思个性分析指标(MBTI)」,把个性(也叫人格)分成16种类型。


20世纪90年代,应用到了商业需求,基于FFM「大五」模型发展起来的各种人格测量,比如HOGAN领导力指标等,应用到了员工与管理人才的选拔与发展,世界500强的领先人才管理体系大都是基于这些系统去选拔和发展及任用人才。


人格相当一部分(大概50%)是由于基因造成的,是一出生便带来的;另50%取决于后天环境的改造与影响,尤其是从出生到青春期阶段的父母带教家庭环境、老师教育学校环境、同学和玩伴环境,儿童所处的时代环境对一个人的性格、价值观、行为模式影响很大。


优秀创业者需要一些天生的特质和驱动力,要有很强烈的进取心、抱负和梦想,才能不满足现状,长期艰苦奋斗;


要有很高的内在需求驱动力,才能充满激情,一直向前;


要有不服输的个性,才能屡败屡战,度过层层难关;


要有冒险精神,才有勇气挑战现状,挑战自己,不断求新求变;


要有战略思维与创造性,才能洞察未来,抓住商机。


这些特质是基因与早期成长环境的产物,相对稳定,较难改变,除非碰到剧烈情感冲突或环境冲突。通过自身长期克制的努力训练,也是可以改变一部分的。


当然,个性无好坏,关键看匹配在什么类型的工作上。个性是两面性的,同一种个性有时既是优点也是缺点。个性发挥到某种程度是优点,当发挥过了以后也就成了缺点。


因此,需要问自己的第一问题是,我是谁?我的个性特质适合创业吗?


2/ 问题二:我能做什么?


中年转型者需要通过以往多年的工作结果分析,什么工作做的好,展现出的擅长能力是什么?


什么工作做不好,验证了哪些方面的能力缺陷?


自己有独挡一面负责过项目吗?


有在企业内部创业体验吗?


是喜欢对外社交与客户打交道,还是喜欢独处思考与技术打交道呢?


我们的能力是表现出了打江山的能力,还是体现出了守江山的能力?还是既能打江山,也能守江山呢?


这些能力可以通过自我认识获得,也可以通过他人的评价反馈获得,还可以通过如DDI能力评鉴中心获得更加客观的自我能力评估。


比如,作为早期创业者,从0到1,从无到有,要打出一片天下,需要更多的是开拓与创造能力,要具有企业家创新能力、商业敏锐度和客户需求导向的能力。


规模发展后,要治理天下,要从1到3,就需要柳传志说的领导要具备「建班子、定战略、带队伍」的能力。


什么叫能力?能力就是成功做成某件事的关键行为习惯。


因此,每个岗位都可以制定出3-5项核心能力模型,每项能力又可以细化为4-6个关键行为动作,只要坚持长期训练这些关键行为动作,你就可以训练出某一项能力。


能力是训练实践出来的,不是通过看书和培训就可以真正学到的。


客观清晰认识自己的优势能力是哪些,弱势能力是哪些,又要如何发展自身的能力?


3/ 问题三:我做过什么?


人到40多岁,已经工作了近20年,做过各种不同类型的工作,需要客观复盘一下,过去做的都是些什么类型的工作,是后台与工人和机器打交道的生产制造,还是前台与客户、竞争对手打交道的销售、拓展?


是创新性的产品研发、品牌营销,还是后台管理性的人事、财务呢?


哪些工作做的非常出色,绩效成果非常优秀,展现出了特有的核心才干?


哪些工作做得不好,也工作得很不开心,触碰到了自己个性与能力上的软肋?


商业、管理、领导都是一项实践性很强的学问,你的长期历练已经基本验证了你的天赋与能力。


4/ 问题四:我拥有什么?


通过过去的工作积累,我拥有什么资源呢?


人脉关系、人才团队、项目资源、资金实力等各种资源积累程度怎样呢?


哪些资源拥有,哪些资源缺乏?


选择的创业需要哪些资源,你如何准备?


如果选择转型,你可承受的底线是什么?


都需要有个盘点和清晰的认识。


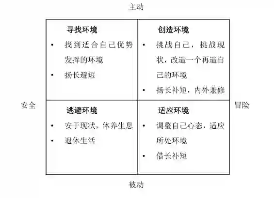
5/ 问题五:我处在什么环境?


通过认识自己,去选择适合自己的环境。但也有很多时候是环境所逼,容不得内心客观选择。每个人一半是基因遗传,一半是后天环境造就。人与环境的匹配关系,有以下四种。



在经济下行的年代,不少企业就会不断调整战略和组织,甚至大量裁员降低成本,以挽救颓势。


企业环境所逼,作为员工要么调整心态,适应所处的环境;要么调整环境,去寻找适合自己优势发挥的环境;还有一部分人寻找不到适合自己的环境,那就自己去创造环境,有的与人合伙创业,有的自己去创业,有的选择自由职业。


一般情况而言,中年转型不要为转而转,不要赶热潮,市场什么热就做什么,不要从零开始进入完全陌生的领域,要优先转自己熟悉的领域,能发挥自己核心才干的领域。


如俞敏洪北大毕业后留校任教,在校外做兼职受处分后辞职创立了新东方。


也有人已经有了一定的积累,不想去打工,也不想去创业,就花更多时间去做过去没时间做的事,如去学习、修炼提升精神体验,如陪伴父母和孩子,如去旅行、打高尔夫、户外运动体验等。


无论碰到什么恶劣的环境,就像自然界万物一样,首先要的是活下来,要生存,调整心态,适应新环境。


其次考虑的是发展,要走下去,成功把握自己命运的人,都会预先感知洞察到环境的变化,能在环境变化之前就果断做出应变。


「找死」还有50%活路的可能性,「等死」就真的死了,保持积极、正能量,要敢于挑战现状,挑战自己,从新环境中找到新的自己。


3

「打工与创业」的选择策略  


到底是选择「打工还是创业」呢?


首先,通过内求,找到真实的自己,找到自己的核心才干,找到自己这个阶段内心的核心需求目的;


其次,通过外观,判断自己现状所处的环境,认清形势与趋势,确定必须要走、不得不走的路。综合起来有以下四种选择策略。



1/ 策略一:职业经理人


就业之路,是一条早已铺就的大道,但也是一条拥挤不堪的道路。走在这条路上,始终充满着机会和想象,却也竞争激烈。


有领导力和进取心,愿意承担更大责任,就努力工作争取做到团队一把手负责人。若领导力不足,也不想承担更大责任,可以选择做管理团队的一个核心成员。


世界最伟大的公司之一通用电气(GE),2013年收入近10000亿元,至今近130年历史,全部由职业经理人打造,被称为世界第一CEO的杰克·韦尔奇是GE的第八任职业经理人。


美的集团方洪波是从大学毕业加入美的从基层岗位做到千亿级集团董事长兼总裁的职业经理人。曾任微软中国总裁的「打工皇帝」唐骏转会费高达10亿元。


2/ 策略二:内部创业


个人想创业,又想减少独立创业的风险,可以选择企业内部创业。有资源整合能力和领导力,愿意承担更多责任,就牵头组建团队做一个内部领头创业者。若缺乏资源整合能力和领导力,就可以选择做内部创业团队的一个核心成员


海尔的「员工创客化」、芬尼克斯的「裂变式创业」、韩都衣舍的「小组制和品牌孵化平台」等都是企业内部创业的组织创新模式。


3/ 策略三:外部创业


外部独立创业之路,这是一条只适合少部分人的道路,路况不可知,沿途坑坑洼洼,危机四伏。


哈佛商学院研究发现,第一次创业的成功率是23%,而已成功的企业家再次创业成功的比例是34%。


打工成功者创业的成功率并不高于其他人,甚至更低,因为过去的成功成为了思想负担,同时创业者的能力与打工者完全不同。当然,最后从这条道路上走出来的人,可以得到英雄凯旋一般的礼遇。


想实现更大的成就与梦想,有风险承受能力,可以选择外部独立创业。有创业特质、又拥有创业资源整合能力和领导力,能承受创业失败后的风险底线,就牵头组建创业团队做一个领头创业者。


若创业特质还有些不足、缺乏创业资源整合能力和领导力,可以选择做创业团队的一个核心成员。


阿里马云创业的十八罗汉、复星郭广昌的五位创业团队等,都是团队创业成功的典范。


4/ 策略四:自由职业


自由职业之路,是一条更个性化和多元化的理想之路。个人想更加自由,追求自己的兴趣,能掌控自己的时间,不看别人脸色行事,平衡工作与生活,不想去全职打工,也不想去全身心投入创业,可以选择做自由职业者。


所谓自由职业,即首先要有职业,而后再有自由,必须至少有一项能够安身立命的本领,是各领域的「专家」。


有独特才干和人脉资源,可以选择做独立自由职业者。若缺乏突出的独特才干和人脉资源,可以选择加入某些自由职业者联盟团队,成为其中的一个成员,借用平台力量弥补自身的不足。


据统计在美国有5300万人从事者自由职业,占总工作人口的34%,美国很多世界500强的CEO退休后都会做CEO教练、董事、顾问、投资等自由职业。


欧洲拥有近1000万的自由职业者,而在英国,有87%的获得一等或二等学位的优秀毕业生认为自由职业是最理想的工作状态。


在中国也大概有5000万以上的自由职业者,还在在日益扩大中,「80后」的选择,更倾向于做自由职业者,尤其是移动互联网时代,将催生更多自由职业者。


很多时候,人们存在痛苦的纠结、焦虑和困惑的根源是认不清自身条件,看不懂所处环境,什么都想要,什么都不愿失去。


其实,世上没有完美的事物,完美的都是想象的,正是因为不完美,才有存在与发展的可能。一旦选择好,就要同时接受选择所带来的好处与坏处的心理准备,这样才不会纠结、焦虑与困惑。


无论选择「打工还是创业,抑或自由职业」,都要保持一个开放学习进取的态度,全力以赴的责任心。每个人的情况都不一样,选择最适合自己的路,才是最好的。


与时俱进,不断学习,才有更多机会的选择!



怎么样,看了这篇文章你有答案了吗?


打工还是创业,你是怎么选择的?


每种选择肯定都有理由,大家快来说一说吧~


喜欢本文的亲们,请在页尾点赞👍

创业财经汇

创业&投资好助手

经商

君子爱财取之有道

推荐两个不错的公众号

登录查看更多
0

相关内容

【新说法】 创业是生活的一部分,我们只把它当作一种工具来用。 创业如修行,在不断前行中找到自己存在的价值

【旧说法】
创业是一种能力,一种获取并整合利用资源的能力;
创业是一个过程,一个创造经济和社会价值并融入社会经济体系中的过程;
创业是一种思维模式,一种敢于承担风险和责任的思维模式;
创业是一种心态,一种苦中作乐,追求结果但更享受过程的心态;
创业是一种意识,一种不断学习,锐意进取的意识。
【2020新书】从Excel中学习数据挖掘,223页pdf
专知会员服务
94+阅读 · 2020年6月28日
【纽约大学】最新《离散数学》笔记,451页pdf
专知会员服务
131+阅读 · 2020年5月26日
华为发布《自动驾驶网络解决方案白皮书》
专知会员服务
130+阅读 · 2020年5月22日
《人工智能2020:落地挑战与应对 》56页pdf
专知会员服务
197+阅读 · 2020年3月8日
广东疾控中心《新型冠状病毒感染防护》,65页pdf
专知会员服务
19+阅读 · 2020年1月26日
2019中国硬科技发展白皮书 193页
专知会员服务
86+阅读 · 2019年12月13日
离开清华的99种方式 | 刘维特:去央行,从随口说说到梦想成真
清华大学研究生教育
26+阅读 · 2019年6月21日
一万小时贫穷定律
互联网er的早读课
5+阅读 · 2018年8月22日
创业者和伪创业者的10大区别
创业财经汇
8+阅读 · 2018年6月5日
天使湾叶东东:创业死法清单 这7个最致命
铅笔道
5+阅读 · 2017年7月21日
谈谈王者荣耀
小道消息
4+阅读 · 2017年7月6日
Factor Graph Attention
Arxiv
6+阅读 · 2019年4月11日
Viewpoint Estimation-Insights & Model
Arxiv
3+阅读 · 2018年7月3日
Arxiv
11+阅读 · 2018年4月25日
Arxiv
5+阅读 · 2018年4月13日
Arxiv
10+阅读 · 2018年3月10日
Arxiv
5+阅读 · 2016年12月29日
VIP会员
最新内容
人工智能在战场行动中的演进及伊朗案例
专知会员服务
2+阅读 · 今天13:08
美AI公司Anthropic推出网络安全模型“Mythos”
专知会员服务
2+阅读 · 今天12:58
【博士论文】面向城市环境的可解释计算机视觉
专知会员服务
0+阅读 · 今天12:57
大语言模型的自改进机制:技术综述与未来展望
专知会员服务
0+阅读 · 今天12:50
《第四代军事特种作战部队选拔与评估》
专知会员服务
1+阅读 · 今天6:23
不对称优势上升:自主系统如何强化海上拒止
专知会员服务
1+阅读 · 今天5:51
相关VIP内容
【2020新书】从Excel中学习数据挖掘,223页pdf
专知会员服务
94+阅读 · 2020年6月28日
【纽约大学】最新《离散数学》笔记,451页pdf
专知会员服务
131+阅读 · 2020年5月26日
华为发布《自动驾驶网络解决方案白皮书》
专知会员服务
130+阅读 · 2020年5月22日
《人工智能2020:落地挑战与应对 》56页pdf
专知会员服务
197+阅读 · 2020年3月8日
广东疾控中心《新型冠状病毒感染防护》,65页pdf
专知会员服务
19+阅读 · 2020年1月26日
2019中国硬科技发展白皮书 193页
专知会员服务
86+阅读 · 2019年12月13日
相关资讯
离开清华的99种方式 | 刘维特:去央行,从随口说说到梦想成真
清华大学研究生教育
26+阅读 · 2019年6月21日
一万小时贫穷定律
互联网er的早读课
5+阅读 · 2018年8月22日
创业者和伪创业者的10大区别
创业财经汇
8+阅读 · 2018年6月5日
天使湾叶东东:创业死法清单 这7个最致命
铅笔道
5+阅读 · 2017年7月21日
谈谈王者荣耀
小道消息
4+阅读 · 2017年7月6日
相关论文
Factor Graph Attention
Arxiv
6+阅读 · 2019年4月11日
Viewpoint Estimation-Insights & Model
Arxiv
3+阅读 · 2018年7月3日
Arxiv
11+阅读 · 2018年4月25日
Arxiv
5+阅读 · 2018年4月13日
Arxiv
10+阅读 · 2018年3月10日
Arxiv
5+阅读 · 2016年12月29日
Top
微信扫码咨询专知VIP会员