【RPA】2019 Build大会上红红火火的RPA是什么?

2019 年 7 月 13 日 产业智能官

 都在聊的RPA是什么? 


RPA,作为数字化转型与人工智能爱的结晶,正逐步在国内各大企业有了姓名。正式开始之前,我们必须要感谢赵倬立同学,今天的主题他贡献了大量的评估和内容。


第一次听到“微软有没有 RPA 啊”的时候,我们还是一脸梦隔壁的。这是个啥…然后上 www.bing.com 一查:Robotic Process Automation ,机器人自动化流程。

查到这里一定有人举手了:机器人自动化这个不是很早就普及了吗?不自动化控制和执行,机器人还叫机器人么??

后来发现果然还是太年轻(英文太差),此机器人非彼机器人。Robotic Process 根本就跟“ Iron Man ”没啥关系,而且这词的热搜度突然在过去的两年暴增,更在今年微软全球技术大会 Build 上大放异彩:

RPA 要讲的是在电脑内工作的虚拟机器人而不是实体的机器人,几乎可以帮用户自动完成所有电脑复制粘贴操作的那种哦~


如果你觉得这解释太没营养...emm….那我们换种讲法:RPA 是一种自动化软件技术,可以识别几乎所有人类在电脑上的操作并加以模仿达到工作流程自动化。RPA 不会侵入底层系统来运行,也就是说运行时并不会影响原有的软件系统或 IT 基础架构从而降低传统 IT 部署中出现的风险和复杂性。

 

什么?没听懂?那我们还是摆场景吧:如果今天你像金拱门一样上线了一个 Microsoft Dynamics CRM 系统来帮你完成前端获客、管理、促销等动作,同时又想连接后端的例如 ERP、第三方物流系统等等等等,要打通数据你有什么办法?

 

以前有两条路:一条是纯手工,找很多人坐在那儿打开 ERP 系统,切换多个界面,然后 Ctrl C 想要的数据,再打开 CRM 、第三方物流系统,再 Ctrl V ,或者将ERP数据导出成 Excel,然后再导入、再校验、再....哎!

这个方法的好处是不用系统改造,坏处呢花费时间长、996、出错率高,我们就听说过因为小数点在两个系统里的处理方法不同导致多俩零的…多俩零什么结果?痛过的人都懂。

 

另一条是做系统集成,接口、API、ESB、SOA听起来很有质感,实质上就是要找原来 ERP系统的实施商、第三方物流的提供方,CRM 的实施商三方聚头一起攒。

 

好处在于如果做好了系统和系统之间是自动对接的,坏处嘛,反正做过类似系统的都知道,一方不努力这事儿就得搁在那儿。

所以怎么才能结合两者的好处,同时又避免各自的问题呢?

这时候RPA 来了,这是个极简极天才的主意:我做一个机器人,模拟人工打开第一个系统页面的动作,然后用屏幕抓取来获得这个表单的信息,之后用人工智能的文字识别,把第一个系统里需要提取的信息抽出来,然后 Ctrl V 到第二个系统需要填写的表格中,再然后…就下一个页面再来一次。

听到这里有人发现了:这不就是脚本或者以前的模拟鼠标键盘动作的“按键精灵”吗?!

咳咳…严格来说猜对了一半,我们来看这张图:

早在1990年,RPA 的雏形技术已经开始出现,如屏幕捕捉、工作流程自动化及人工智能等。

 

2000年左右 RPA 这个术语开始浮出水面,将人工智能与自动化技术结合,是 RPA 与之前单一的技术工具平台拉开差距的主要原因之一,这也是为什么许多公司认识到 RPA 在日益全球化的业务中变得更敏捷、灵活和越来越有价值


经过十几年时间,RPA 技术正在逐渐进步,结合不同的业务场景进行扩展、简化流程方面还有针对各业务的解决方案的改进,直到现今都在和新技术融合,如现在流行的大数据、云计算、人工智能等。

 

从一开始只有 BPO 业务流程外包公司才会大量运用,到2017年RPA 开始在国外真正意义上的崛起,各大企业愿意尝试使用并取得了满意的成果,渐渐开始向各大中小型企业扩散。而到了2019年的今天,国内也开始有越来越多的企业关注 RPA 技术。

其实 RPA 一直都没有正经走到大家的视野里,直到近几年人工智能技术的阶段性突破,当然也部分得益于企业级应用框架越来越重,而且不适应互联网对的速度的情况发生。

什么?不想听历史课…?好好好!那我们就来说下今时今日的RPA已经拥有了什么样的亮点和特性,吧。(接下来的内容要考,小本本记起来!)


 RPA亮点和特性 


首先,我们要对号入座“RPA 适用于哪些场景 ”?

1. RPA适用于有明确业务规则结构化输入输出的操作流程领域,如财务、人力资源、供应链、信息技术等;

 

2. RPA 适用于业务高频、大量、规则清晰、人工操作重复、量大、时间长的工作。

 

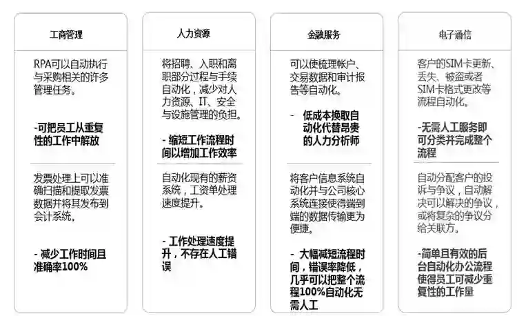
那么企业中哪些信息化应用满足这几个标准呢?我给大家举几个例子(看张图)方便大家了解 RPA 可以在各领域有哪些用武之地。


(此处停留1分钟,用于图片人眼识别)

识别好了?咳咳...那我继续开始总结现代化 RPA 水平已经到哪儿了。

首先要知道,现在的 RPA 已经采用了机器学习、自然语言处理和生成,以及计算机视觉技术。现今大部分 RPA 解决方案提供商的 RPA 产品都剥离代码层,使用类似于微软的 visio 画出来的流程图方式,通过拖拽各种电脑操控动作选项或者画面捕捉的方式来操作(虽然不知道我在说什么但听起来好厉害的样子)。类似这样:

因此,使用者不需要拥有丰富编程经验,甚至没有编程经验的伙伴都可以在短时间内学会并开始将复杂的工作流程自动化。


 RPA 对企业的好处 


1.   提高工作质量与准确率

人嘛,做着重复性的工作做个半天一天,不可能全天都处于集中精神的状态,难免会出错。RPA 只要设计和调试的好,失误率基本是0%。

2.   降低人工成本,变向提高整体工作质量

一个员工一天工作8小时,一个机器人一天工作24小时,好慌!这不是失业的节奏吗?

No No No~这只是让虚拟劳动力去完成一些重复、繁琐、附加值低的令人头脑麻木的工作,让人类员工从这些工作中解脱出来,从而投入到些你们更喜欢更有创造力更能产生价值的工作中去。

或者…

是的,的确会有人失业的…

3.   辅助提高工作效率节省时间

工作中会有许多繁琐的提交订单,搜索对比数据,项目对接等流程,RPA 可以自动完成并且把流程缩短,大大节省时间。比如某工作流程需要人工8个小时甚至更多时间完成,机器人在15分钟内就可以完成,非常夸张但是的确可以做到。

又比如用户需要每天检索对比某网站的一堆数据,而现在不管是搜索、提取还是写入,都可以让虚拟机器人一键完成,你说方便不方便。

 

4.   全天候自动化工作

这使得企业可以更专注于客户服务和满意度,可以更快的速度向客户提供更高质量的服务。

 


  RPA 各行业应用现状 


说了这么多好处,那目前各个行业应用的真实情况又如何呢?我们来看一张来自 RPA Plus 网站的数据统计:


这是2019年初国内 RPA 市场的大概情形,等等右上角的......1%是认真的吗?对!没写错你也没看错。

 

国内现阶段大部分企业都还处于对 RPA的试探阶段,这又是为什么呢?

 

一是大部分企业还不熟悉这是啥,有什么好处;二是RPA 的实施部署需要一笔初始成本,软件硬件人力技术等等等等,但讲真这些钱加起来的花费,对比一下业务外包或者某些业务流程管理软件 BPMS、企业资源规划软件 ERP 等等,简直一个天一个地。

而且值得一提的是:RPA 的投资回报率可以在短时间内看到结果,从实施开始1年或更短时间就可以看得到回本的趋势,甚至有报告称某企业2个月就可以看到 ROI,聪明的IT兽已经开始抢答了——当然是源于降低内部消耗来显著提高 ROI。

这些对于大企业来讲更不是问题,只要做好准备工作RPA 就能立即产出想要的结果,也不容易出差错踩坑什么的。

一旦你想象一下 ta 的发展空间就知道,适用面如此之广的一项技术必须要火,赤裸裸的生意机会啊盆友!当然,我们想的到就不会缺玩家(虽然目前还不多)。



  Top 3的RPA提供商 


接下来我就给IT兽们大致介绍一下:世界Top3 的 RPA 提供商,咳咳..稍等一下啊,我把之前收藏的 Gartner 调查结果拿出来:


看图说话,现在国内外比较火的有 UiPath, Automation Anywhere(简称AA)和 Blue Prism。

AA 和 Blue Prism 都是比较早的 RPA 提供商,专门为大型企业提供解决方案,技术也比较成熟就是价格偏贵。而 UiPath 则是比较新兴起的一家独角兽 RPA 提供商,在2018年11月已经开始进军国内市场,设立了4家分部。


好了铺垫到现在我忍不住了!其实我一直想放的是下面这张图:

是的!这三家RPA合作商都和微软有战略合作,进入他们的网站会发现——他们在和微软合作的时候都提到了三点:

1.微软云Microsoft Azure的全球部署、合规的 IaaS

2.微软AI 技术,包括 OCR、文字分析、图像识别等

3.全球的 Co Sell 计划,成为微软解决方案合作伙伴之后,不仅是技术上的相互覆盖增强技术密度,而且双方还在 B 端客户中实现联合销售。

 

这里我就不赘述联合销售有些什么好处啦,因为之前我们可不就和很多小伙伴已经开始了么,如果你也对这个计划感兴趣,欢迎联系小易或者我呀!


我们还是回到 RPA 解决方案,里面还有不少有意思的点,比如在 UiPath 里我们还发现了结合机器学习和网页屏幕特定数值抓捕的一项有趣功能 ——Data Scrapping 数据捕捉器。

可以自动搜索如某宝这样的页面然后导出所有价格和名称等等到数据表里。

假设像这样的页面,我们想提取价格和名称,以后用来做对比什么的:

用数据捕捉功能从页面捕捉第一个商品的价格和第二个商品的价格,之后就自动跑出来前100个商品的价格列表,当然这个100可以调:


然后我想要名称,就继续添加锁定因素,在页面选取两个商品名字,列表就又跑出来了。这是何等便利,不需要编程就能做到类似脚本的爬虫工作。


点击结束导出的时候还会问你需不需要把后面的几百页商品都给扫一遍,可以说灰常腻害了。

 

另外我们可以看出,用户可以通过拖拽左边的动作操控栏到流程图上来进行自动化流程设定,再设定些指定条件值,又或者通过屏幕录制、屏幕捕捉、OCR 等比较直观的技术来完成流程图。

值得一提的是现在几乎所有的 RPA 平台都是以微软的.net 框架作为基础搭建的,以上三家更是使用了微软的 Azure 云平台、认知服务、微软 Office365、Power BI 和 Dynamic 365 等产品。

说到这里其实我一边有点惭愧又有一点欣喜,原来微软悄悄的做了好多基础的工作,让改变世界的合作伙伴们叱咤风云,要是不去挖我们自己都不知道呢。

当然国内也不是空白,比如微软上海加速器加速校友企业上海云扩信息,一家成立于2017年的专注于研发智能 RPA 软件机器人平台的高科技公司。云扩信息位于上海静安区,在苏州设有研发中心。2019年在东京开设子公司,是不是很快?

 

最后,我们来说一点——

   RPA 的实现路径 


现今大多数RPA分为3大产品组成:流程定制器studio、任务分配/监控器 control room 、虚拟劳动力机器人 robot

这里借用一张微软合作伙伴 uipath 的图:


恩,大概是这么个东西,studio 等于策划,把整个流程图或者计划书丢给 Orchestrator,也就是刚刚我们说的 Control room,负责指挥分配机器人工作的,相当于司令部的存在。


然后继续往右看就是我们正经干活的机器人了,uipath 的机器人分为有人值守的辅助型,平时帮员工解决各种后台工作或者一键分析搜索等等。

当然还有无人值守全天24小时为您服务的自动化机器人,负责各类后台逻辑性强、重复性高的、无需人看守的工作。

那么这个 Robot 具体都在干啥呢?

上面这张图值得花三分钟看清楚,然后你会惊讶的发现——Robot 已经可以做这么多事啦!当然每一件事要能做成,背后都有或多或少的细活在支撑。

微软在里面都干了什么呢?我们以上海云扩的 RPA 为例:

除了基础的虚拟机啊、数据库啊、数据仓库啊、Data Lake 啊…(好像也不是那么基础,反正大家上 www.azure.cn 去看就知道)之外呢画红圈里面的技术考验的就是微软的人工智能或者要Office 功底了,左右两边的业务场景落地是云扩所擅长的领域。

说了这么多好的,RPA就没有坑了吗?当然...有!下面说几个自动化实施过程的常见误区:

1. 选择不够成熟的供应商,许多企业因选择的供应商无法满足自身 IT 和业务架构需求,导致无法跟上 RPA 技术的步伐;

2. 进行概念验证 POC 时弄错目的,POC 不是为了确认 RPA 技术的实际能力,而是为了测试业务用例假设、验证最佳模型还有评估 RPA 集成和技术合作伙伴。不然会使 POC 的用途受限收益大幅下降;

3. 自动化目标不明确,如果试图过深地推进流程自动化,把流程弄的越来越复杂,反而会增加实施成本降低 ROI;

4. 最后还有一开始说的 RPA 适合完成重复性高,繁琐,但工作性质较低的工作。千万别觉得 RPA 无所不能,然后一开始就从复杂的流程干起而不先从简单的开始

好啦好啦,说不动了!我们今天一起了解了什么是 RPA


先进制造业+工业互联网




产业智能官  AI-CPS


加入知识星球“产业智能研究院”:先进制造业OT(自动化+机器人+工艺+精益)和工业互联网IT(云计算+大数据+物联网+区块链+人工智能)产业智能化技术深度融合,在场景中构建“状态感知-实时分析-自主决策-精准执行-学习提升”的产业智能化平台;实现产业转型升级、DT驱动业务、价值创新创造的产业互联生态链。


产业智能化平台作为第四次工业革命的核心驱动力,将进一步释放历次科技革命和产业变革积蓄的巨大能量,并创造新的强大引擎; 重构设计、生产、物流、服务等经济活动各环节,形成从宏观到微观各领域的智能化新需求,催生新技术、新产品、新产业、新业态和新模式;引发经济结构重大变革,深刻改变人类生产生活方式和思维模式,实现社会生产力的整体跃升。

产业智能化技术分支用来的今天,制造业者必须了解如何将“智能技术”全面渗入整个公司、产品、业务等商业场景中, 利用工业互联网形成数字化、网络化和智能化力量,实现行业的重新布局、企业的重新构建和焕然新生。

版权声明产业智能官(ID:AI-CPS推荐的文章,除非确实无法确认,我们都会注明作者和来源,涉权烦请联系协商解决,联系、投稿邮箱:[email protected]




登录查看更多
4

相关内容

ERP 是 Enterprise Resource Planning(企业资源计划)的简称。 ERP是针对物资资源管理(物流)、人力资源管理(人才流)、财务资源管理(财流)、信息资源管理(信息流)集成一体化的企业管理系统。
德勤:2020技术趋势报告,120页pdf
专知会员服务
194+阅读 · 2020年3月31日
【干货】大数据入门指南:Hadoop、Hive、Spark、 Storm等
专知会员服务
98+阅读 · 2019年12月4日
【LinkedIn报告】深度自然语言处理的搜索系统,211页pdf
专知会员服务
109+阅读 · 2019年6月21日
【数据中台】什么是数据中台?
产业智能官
18+阅读 · 2019年7月30日
秒懂的RPA解读
炼数成金订阅号
9+阅读 · 2019年2月28日
企业数据AI化战略:从数据中台到AI中台
36大数据
11+阅读 · 2019年2月18日
为什么分布式一定要有消息队列?
互联网架构师
4+阅读 · 2018年7月5日
无人零售的正确打开方式,到底是什么?
黑智
3+阅读 · 2018年1月22日
AI都干过什么让人细思极恐的事?
全球创新论坛
4+阅读 · 2017年9月15日
Arxiv
4+阅读 · 2018年5月24日
Arxiv
5+阅读 · 2018年5月1日
Arxiv
5+阅读 · 2018年2月26日
VIP会员
最新内容
《采用系统思维应对混合战争》125页
专知会员服务
0+阅读 · 31分钟前
战争机器学习:数据生态系统构建(155页)
专知会员服务
6+阅读 · 今天8:10
内省扩散语言模型
专知会员服务
5+阅读 · 4月14日
国外反无人机系统与技术动态
专知会员服务
3+阅读 · 4月14日
大规模作战行动中的战术作战评估(研究论文)
未来的海战无人自主系统
专知会员服务
3+阅读 · 4月14日
美军多域作战现状分析:战略、概念还是幻想?
无人机与反无人机系统(书籍)
专知会员服务
19+阅读 · 4月14日
相关资讯
【数据中台】什么是数据中台?
产业智能官
18+阅读 · 2019年7月30日
秒懂的RPA解读
炼数成金订阅号
9+阅读 · 2019年2月28日
企业数据AI化战略:从数据中台到AI中台
36大数据
11+阅读 · 2019年2月18日
为什么分布式一定要有消息队列?
互联网架构师
4+阅读 · 2018年7月5日
无人零售的正确打开方式,到底是什么?
黑智
3+阅读 · 2018年1月22日
AI都干过什么让人细思极恐的事?
全球创新论坛
4+阅读 · 2017年9月15日
Top
微信扫码咨询专知VIP会员