成为VIP会员查看完整内容
VIP会员码认证
首页
主题
会员
服务
注册
·
登录
0
中国手机称霸俄罗斯,华为销量增300%;罗永浩将进军AR行业;马斯克暗示2029年登陆火星;蜜雪冰城将研发智能机器人|科技周报
专知AI搜索
2022 年 3 月 19 日
创业邦杂志
科技周报,为你精选过去一周(3.13~3.19)最值得关注的「科技」新闻
整理|巴里
编辑|子钺
大公司&大事件
【华为等中国品牌手机在俄销量过去半个月大涨】
据俄罗斯《生意人报》报道,俄罗斯移动运营商MTS的数据显示,过去半个月华为手机在俄销售额增长3倍,OPPO和VIVO增长两倍
,中兴手机增长一倍,Realme增长了80%。(环球网)
【俄罗斯面临IT危机:存储快用完了】
在西方云计算供应商撤出俄罗斯后,俄罗斯面临严峻的IT存储危机,在数据存储耗尽之前,俄罗斯只剩下两个月的时间。俄罗斯政府正在探索各种解决方案,以解决这一IT存储问题,包括租赁所有可用的国内数据存储,以及扣押撤出该国的企业留下的IT资源。(cnbeta)
【海康威视回应收购二手ASML光刻机传闻:系谣言】
对于市场传闻“海康威视拟斥资550万美元收购二手ASML光刻机,为其监控摄像头制造芯片”,海康威视内部人士回应称:“情况不属实,是谣言。”(科创板日报)
【中国电信董事长:探索天翼云分拆上市可能性】
3月17日,中国电信董事长兼首席执行官柯瑞文在公司2021年度业绩说明会上表示,公司将在符合监管规则的条件下,积极探索天翼云分拆上市的可能性。中国电信天翼云科技有限公司是中国电信旗下一家云业务公司。
【传音将移动互联网业务上升至集团三大战略之一】
手机厂商传音控股已将移动互联网业务列为集团三大战略之一。今年加入传音,担任移动互联中心总裁的向海龙将主要负责该业务。他曾担任百度高级副总裁、搜索公司总裁,掌管百度的商业化体系。(晚点LatePost)
【罗永浩将离开“交个朋友”,进军AR行业】
3月18日消息,罗永浩将于五月份前后淡出交个朋友公司的日常管理工作,并启动新一轮高科技公司创业,他此前也在个人微博上透露,新项目可能是关于时下讨论度很高的VR/AR/MR设备。有消息人士透露罗永浩目前已经在接触VR/AR/MR相关人才,新公司也在紧锣密鼓的筹备当中。罗永浩淡出直播业务后,交个朋友公司会支付罗永浩一笔巨额费用,获得“罗永浩”账号的3年运营权(另一种说法是5年)。据知情人士透露,这笔费用有数亿元。(品玩)
【荣耀赵明:手机全面对标苹果,要改变苹果一家独大的局面】
荣耀CEO赵明17日在接受采访时表示,“荣耀要改变目前苹果一家独大的局面,Magic 4要全面对标苹果,我们一定要让消费者感受到有超越苹果的体验。”(澎湃)
【苹果中国暂停新品发货】
3月1
6日下午,苹果给预订了苹果春季新品的用户发送了短信和邮件通知,告知用户因为疫情防控,导致订单暂停发货。(深港在线)
【库伟于近日加入钉钉,负责大客户战略】
媒体报道称钉钉于近日完成一轮人事调整,前联通运营商高管、阿里云IoT总经理库伟已出任钉钉COO。钉钉回应称,库伟已于近日加入钉钉,负责大客户战略。(环球网)
【马斯克暗示2029年登陆火星,曾表示要将100万人送往火星】
本周三,SpaceX首席执行官马斯克在推特上回复了关于人类何时登陆火星的提问,以“2029”作为回答。上个月,马斯克曾表示,他对今年将星舰飞船送入轨道“非常有信心”。(新浪科技)
【华为位居2021年全球通信设备市场之首,市场份额达28.7%】
根据 Dell'Oro 集团的数据,按销售额计算,华为去年占全球通信设备市场28.7% 的份额,居于首位,同比增长7%。爱立信以15%位居第二,其次是诺基亚(14.9%)、中兴(10.5%)、思科(5.6%)和三星电子(3.1%)。(IT之家)
【微软Azure在华第五个数据中心区域正式启用】
微软宣布,即日起,由世纪互联在中国运营的第五个微软智能云Azure数据中心区域正式启用。据介绍,微软智能云矩阵四大核心服务Microsoft Azure、Microsoft 365、Dynamics 365、Power Platform全部在中国实现本土运营。(澎湃新闻)
【受地震影响,日本多家制造业工厂暂时停
产】
受地震影响,索尼公司已暂停了3家工厂的生产活动,这些工厂主要生产存储介质、激光二极管和图像传感器等部件。全球汽车芯片主要供应商之一瑞萨电子位于当地的两家半导体工厂已暂时停产,第三家工厂部分停产。(财联社)
【字节跳动1亿成立所见所得科技公司】
天眼查显示,3月15日,成都所见所得科技有限公司成立,注册资本1亿人民币,经营范围含软件开发、技术服务、电子产品销售等。该公司由字节跳动有限公司间接全资持股。(第一财经)
【爱尔兰向Facebook开上亿元罚单】
爱尔兰数据保护委员会宣布,Facebook的母公司Meta因一系列的历史数据泄露事件违反《通用数据保护条例》,未能证明其为保护欧盟用户的数据安全采取适当的技术和措施,将被罚款1700万欧元(约合人民币1.18亿元)。(财新)
【腾讯各事业群裁员比例低于网传30%】
从多名接近腾讯的人士处获悉,从去年年底至今,腾讯多个事业群正进行人员缩减,裁员动作较大的主要是CSIG(云与智慧产业事业群)与PCG(平台与内容事业群)。此前网传腾讯此轮裁员比例将达30%~50%,不过多名员工表示,整体裁员比例不会如此之高,也没专门针对35岁以上员工优化,裁员主要依据业务调整而非年龄。(财联社)
【知名投资者段永平表示要卖苹果买腾讯】
作为腾讯控股知名投资者,段永平依然持续看好腾讯。段永平14日午间接连更新两条动态,称“这个礼拜五有一批145的苹果的put到期,很久以前卖的。这笔钱出来可以考虑放一半在腾讯上。”15日早间,段永平再发动态称,“明天准备拿BRKB(伯克希尔)换点,不等了。”(财联社)
【蜜雪冰城又成立科技公司,将研发智能机器人】
3月14日,雪王星际科技有限公司成立,注册资本5000万人民币,经营范围含食品互联网销售、饮料生产、智能机器人的研发等。该公司由蜜雪冰城股份有限公司全资持股。(每日经济新闻)
【京东自营店上架小米iPhone套装:买小米送iPhone?】
3月18日,有网友发现,小米京东自营旗舰店上架了多款“小米+iPhone”套装。简单来说,就是把小米手机和苹果iPhone打包在一起开卖。网友调侃:这是买小米送iPhone的节奏?其中的小米手机包括小米11青春版、Redmi Note 10 Pro、Redmi Note 9 Pro三款机型可选。而iPhone方面则都是iPhone 13(256GB)一款机型,多种颜色可选。
【英特尔宣布欧洲投资计划:10年内投资800亿欧元】
英特尔称,未来十年内将向欧盟投资多达800亿欧元,投资项目包括芯片制造和先进封装技术。英特尔计划将其最先进的技术带到欧洲,创建下一代欧洲芯片生态系统。(爱集微)
【ARM拟裁员12%-15%,人数最多达1000人】
英国芯片设计公司ARM透露计划全球裁员12%至15%,最多达1000名员工。该公司表示,与任何企业一样,ARM正在不断审查其业务计划,以确保公司在机会和成本之间取得适当的平衡。(科创板日报)
【富士康深圳园区暂停运营,产业链人士:iPhone生产主力郑州园区正常运营】
记者从产业链人士处获悉,深圳园区暂停运营对富士康整体业务影响有限,富士康郑州、成都园区是苹果产品生产的主力园区。其中,富士康郑州园区是苹果iPhone最大的组装地点之一。(中证报)
【陈旭东被任命为IBM大中华区总经理】
IBM公司
3月
14日宣布任命陈旭东担任IBM大中华区总经理。陈旭东自1993年至2017年在联想集团任职,领导过联想个人电脑、智能手机等业务。(IT之家)
【核心技术人员梁军离职,寒武纪市值较高点蒸发近千亿】
寒武纪公告,公司核心技术人员梁军因与公司存在分歧,通知公司解除劳动合同。公司已于近日为其办理相关离职手续。3月16日,公司股价以每股65.01元收盘,年内股价跌幅达31.64%,市值较高点已蒸发932.94亿元。(新浪科技)
【中芯国际正式委任高永岗为董事长,周子学辞任董事】
3月17日,中芯国际在最新公告中宣布,委任高永岗为公司董事长。此外,公告还指出,周子学因身体原因辞任公司执行董事。这也意味着,周子学将不再担任中芯国际任何职务。(集微网)
【图森未来回应“拟10亿美金出售中国业务”传闻:信息不实】
针对有媒体报道“图森未来正在就出售中国业务进行谈判,价格为10亿美金。该公司已与包括私募股权公司博裕资本在内的几家中国投资者接洽,以寻找潜在买家”这一消息,图森未来方面向《科创板日报》记者回应称,“信息不实。”(科创板日报)
【马斯克称不会出售数字货币】
特斯拉CEO马斯克表示,仍然拥有并不会出售他的比特币,以太坊或狗狗币。(新浪科技)
【苹果不附送充电器和耳机节省超65亿美元】
据每日邮报报道,专家分析,苹果将耳机和充电器从iPhone包装盒中移除的做法,总共节省了至少65亿美元。苹果公司曾表示,移除充电器和耳机后可以使用更小的包装盒,每年减少200万吨的碳排放,相当于50万辆汽车的排放量。(中国经济周刊)
【海康威视:公司的基础增速可以保证】
海康威视在接受机构调研时表示,海康威视的业务板块有五大部分,包括国内的三个BG,海外主业,以及8个创新业务的大集体。海外业务稳健增长、创新业务较快增长,预期是稳定的,公司的基础增速可以保证。(新浪财经)
【好未来:转向科技服务和生命科学等品类】
好未来相关负责人透露,好未来正根据教育政策的动态及时调整业务和组织,寻找新的业务支点、突破口和增长路径,转向科技服务、智能硬件以及生命科学等非教育品类。近日已陆续成立多家子公司,经营范围包括软件开发、技术服务、智能硬件等多个领域。(每日经济新闻)
【通用汽车拟21亿美元收购软银对自动驾驶公司Cruise的股权】
通用汽车公司周五表示,将以21亿美元收购软银愿景基金所持其自动驾驶汽车子公司Cruise的股权,从而将通用在Cruise的股权扩大至80%。通用还表示,将对Cruise追加13.5亿美元的投资。(凤凰网)
新产品&新技术
【2022华为全屋智能新品发布会:12款新品齐发】
3月16日晚
,2022华为全屋智能及场景新品春季发布会举行。发布会推出华为全屋智能、华为智能门锁、华为路由Q6与AX6、华为Sound Joy便携智能音箱、华为P50系列新配色、华为P50E、nova9 SE、华为WATCH 3星河蓝配色、华为FreeBuds 4E、华为MatePad Paper墨水平板、AITO问界M5四驱旗舰版等12款新品。其中,华为全屋智能“1+2+N”解决方案中,超过1900+品牌伙伴入驻HarmonyOS家庭,4500+智能单品可以接入全屋智能;80㎡的典型户型(2室1厅)39999元起;华为全屋智能2021年已完成50城50家门店的建设,今年将完成500家门店覆盖。(天极网)
【消息称华为将推出5G手机壳,实现4G手机支持5G网络】
因为众所周知的原因,华为目前旗下的新机几乎都仅支持4G网络,不过华为可能会通过特殊方式实现让4G手机支持5G。据博主@厂长是关同学爆料,华为通过手机壳可以做到 5G的效果,目前该消息尚未得到官方证实。(IT之家)
【红米Redmi K50系列产品正式发布】
红米Redmi K50系列产品正式发布,包括搭载天玑9000芯片的Pro版和天玑8100芯片的普通版,两款手机均搭载了2K AMOLED显示屏,售价分别为2999元和2399元。(快科技)
【荣耀Earbuds 3 Pro正式发布,售价899元】
荣耀
3月
17日正式发布音质旗舰荣耀Earbuds 3 Pro。这是业内首款支持体温AI监测、5C快充的TWS耳机,售价899元,将于3月25日正式发售。(IT之家)
【谷歌宣布Steam登陆部分Chromebook】
谷歌游戏产品总监格雷格·哈特尔宣布,Steam的Alpha版本已经登陆特定的Chromebook。早在2020年初,谷歌便宣布正为ChromeOS提供Steam支持,但此后没有太多消息。最近有消息称,一些公司正在开发以游戏为重心的Chromebook。(IT之家)
【乔布斯签名版iPhone13售价17万元】
俄罗斯奢侈品牌Caviar推出了iPhone 13名人签名系列定制版,其中带有“Steve Jobs”签名的iPhone 13售价约17万人民币。这款特殊的iPhone采用黑色PVD钛金属外壳,外壳采用光滑的缎面处理,签名是乔布斯亲自为一位粉丝在《泰晤士报》上签下的,外表还有钢化玻璃保护。该系列还包括迈克尔·杰克逊、拿破仑、埃隆·马斯克版定制iPhone 13等。(快科技)
【苹果发 iOS 15.4 更新,可戴口罩解锁手机】
3月15日,苹果今日凌晨发布了 iOS / iPadOS 15.4 正式版更新(内部版本号:19E241),这是 iOS 15 和 iPadOS 15 的第四次重大更新,距离上一次更新隔了一个月,带来了用户期待已久的戴口罩 Face ID 解锁功能。(新浪)
【iPhone14Pro版本将升级至A16芯片】
分析师郭明錤称,iPhone 14的处理器可能会出现分化,Pro版本采用A16芯片,非Pro版本使用A15 Bionic。(新浪财经)
【清华大学团队首次实现亚1nm栅极长度晶体管:等效0.34nm】
近日,清华大学集成电路学院任天令教授团队在小尺寸晶体管研究方面取得重大突破,首次实现了具有亚1纳米栅极长度的晶体管,并具有良好的电学性能。更小的栅极尺寸能让芯片上集成更多的晶体管,并带来性能的提升。上述相关成果于3月10日在线发表在国际顶级学术期刊《Nature》上。(IT之家)
政策&市场
【工信部查处被曝光的信息通信领域违规行为】
针对央视3·15晚会报道的以免费Wi-Fi为名诱骗用户下载恶意APP、应用软件平台强迫捆绑下载、骚扰电话、儿童手表安全防护等问题,工业和信息化部立即组织认真核查,依据有关法律法规要求,进行严厉查处。目前,雷达WiFi等3款APP已下架。(财联社)
【360手机卫士等14款问题APP被通报】
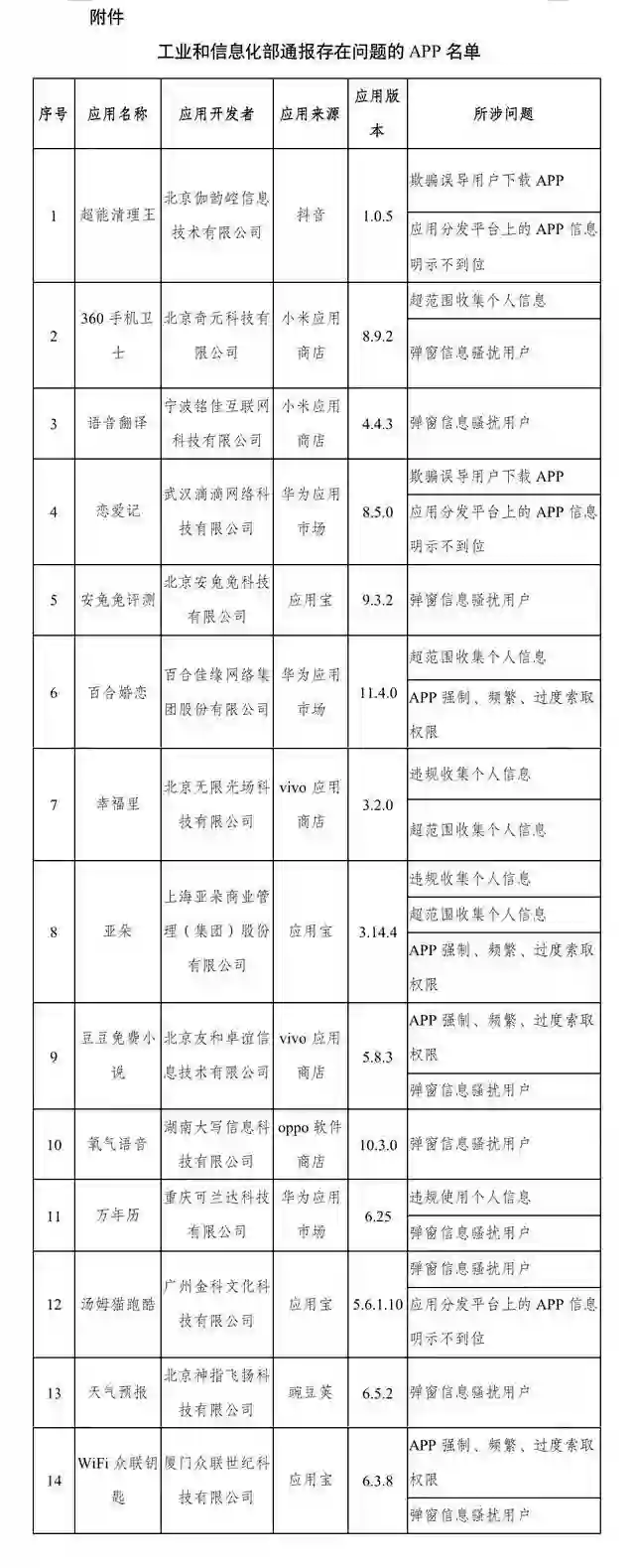
工信部开展APP侵害用户权益整治“回头看”,对前期用户反映问题较多的内存清理类、手机优化类APP进行重点检测,并对去年发现问题的APP进行抽测,发现360手机卫士、安兔兔评测、百合婚恋等14款APP仍然存在问题。(上证报)
【芯片交期再度拉长,买家平均要等半年以上】
海纳金融集团(Susquehanna)旗下调研机构的最新研报显示,2月份全球芯片交付时间(指从下单到交货的前置时间)环比增加了3天,达到26.2周,买家平均要等半年以上,创该机构2017年开始跟踪数据以来的最长纪录。(科创板日报)
【SEMI:中国大陆去年半导体材料市场达119.3亿美元,同比增21.9%】
据国际半导体产业协会(SEMI)提供的数据显示,2021年全球半导体材料市场收入增长15.9%,达到643亿美元,超过了2020年创下的555亿美元的市场高位。其中,中国大陆2021年半导体材料的市场约为119.3亿美元,同比增21.9%。(集微网)
IPO&投融资
3月13日至3月19日期间,全球科技领域融资事件共130起,其中国内62起,海外68起。据睿兽分析不完全统计,本周国内科技领域融资金额总计336.29亿元人民币,海外融资金额总计161.73亿元
人民币
。
以下为本周全球重要IPO&融资信息:
【钉
钉完成对实时音视频PaaS公司“拍乐云”的全资收购】
收购完成后,拍乐云创始人赵加雨将担任钉钉音视频事业部一号位,拍乐云团队整体加入该事业部。钉钉方面称,将持续加大音视频投入。(蓝鲸TMT)
【金山云宣布探求香港两地上市】
金山云发布公告称,正探索在港交所主板双重上市,以在不断变化的市场和监管环境中,为股东提供更大的流动性和保护,但需获监管部门批准和市场条件。(凤凰网)
【印尼科技巨头GoTo拟通过IPO筹资12.6亿美元】
GoTo从
3月
15日起至3月21日推介其股票,预计4月4日在印尼证券交易所上市,股票代码为GOTO。该公司计划将发行所得款项用作营运资金,以资助客户获取和其他增长计划。(财联社)
【“复亚智能”完成数千万A2轮融资】
本轮融资由中汇金集团投资,浪潮资本担任独家财务顾问。资金将主要用于全自动飞行系统的研发和DaaS运营服务平台的部署。此前,公司曾获得中汇金集团、维思资本、图灵创投、永徽资本、国宏嘉信资本的投资。(睿兽分析)
【“蓝卓”完成5亿元第二轮融资】
创业邦获悉,本轮融资由富浙资本领投,软银中国
等机构跟投,本轮融资将主要用于supOS工业操作系统平台的研发与创新、平台生态体系完善及开源开放生态孵化。蓝卓成立于2018年,专注于工业操作系统的研发与产业化。(睿兽分析)
【坚果投影JMGO完成10亿元融资】
智能投影仪头部品牌“火乐科技(坚果投影JMGO)”已完成规模达10亿元的融资。本轮由OPPO、老股东IDG资本以及乐讯天成联合投资,并由方创资本担任独家财务顾问。
(睿兽分析)
【“赫特智慧”获小米领投数千万元A轮融资】
本轮融资由小米集团、顺为资本联合领投,渡越资本担任本轮独家财务顾问。此轮融资资金将用于市场与FAE团队扩充、产能扩充、研发投入。赫特智慧专注向C端家庭用户提供便捷智能的清洁机器人产品。
(睿兽分析)
【“弥费科技”获数亿元B轮融资】
半导体晶圆厂自动物料传送系统AMHS提供商“弥费科技”完成数亿元B轮融资,本轮融资由通用技术高端装备产业基金领投,海通创新证券、博将资本跟投,A轮领投方启明创投继续跟进投资,云岫资本担任独家财务顾问。(睿兽分析)
【全真互联网研发商“元象唯思”完成1.2亿美元融资】
本轮融资由红杉中国领投,淡马锡、CPE源峰、高榕资本、五源资本、高瓴创投跟投。(睿兽分析)
【“贵仁科技”完成超亿元Pre-IPO轮融资】
由普华资本、禹泉资本共同投资。贵仁科技是一家从事智慧水文水利水务、智慧环保、海绵城市技术咨询与应用软件研发、项目运营的科技型治水企业。(睿兽分析)
【工业仿真软件十沣科技完成A、A+两轮数亿元融资】
深圳十沣科技有限公司宣布已于近日完成A轮和A+轮数亿元融资。其中,A轮为高瓴创投独家领投;A+轮为国开科创与高瓴创投共同领投。其他参与投资机构还包括:广州知识城集团、深圳天使母基金、南山领航人才基金、南山金融科技基金、松禾资本、境成资本、线性资本、浩瀚投资、海松资本、基石资本和仁智资本等。(睿兽分析)
【赛舵智能完成5000万美元B轮融资】
语音人工智能初创企业赛舵智能(AI Rudder)宣布完成5000万美元B轮融资,这让该公司在过去12个月里的融资总额达到6000万美元。新投资者老虎环球基金、Coatue、凯辉创新基金、First Plus和VenturesLab参加了B轮融资,之前的投资者红杉资本印度公司和华山资本也参与其中。(睿兽分析)
【雅戈尔投资“三体科技”】
北京三体高创科技有限公司发生工商变更,新增雅戈尔全资子公司宁波泓雅投资有限公司为股东。三体科技成立于2015年,是一家3D人体数据建模技术服务商。(证券时报)
找靠谱商机,关注创业邦视频号!
登录查看更多
点赞并收藏
0
暂时没有读者
0
权益说明
本文档仅做收录索引使用,若发现您的权益受到侵害,请立即联系客服(微信: zhuanzhi02,邮箱:
[email protected]
),我们会尽快为您处理
相关内容
俄罗斯
关注
4
全称:俄罗斯联邦(俄语:Росси́йская Федера́ция),简称俄联邦(俄文缩写为РФ)、俄罗斯(俄语:Росси́я)或俄国,是苏联最大加盟共和国俄罗斯苏维埃联邦社会主义共和国的继承国,联合国安理会常任理事国,是欧亚大陆北部的一个国家,地跨欧亚两大洲。
德勤发布《2022年度技术趋势》,135页ppt:帮助企业精准把握趋势,构建技术赋能的未来
专知会员服务
49+阅读 · 2022年3月14日
201页ppt,2022年「元宇宙」全球年度报告--北大&安信
专知会员服务
56+阅读 · 2022年3月8日
445人入选!第七届中国科协青年人才托举工程人选名单公示,中科院北航北理清华居首
专知会员服务
10+阅读 · 2022年2月26日
可信工业数据空间系统架构1.0白皮书,56页pdf
专知会员服务
81+阅读 · 2022年2月3日
腾讯:2022年十大数字科技应用趋势
专知会员服务
81+阅读 · 2022年1月13日
《元宇宙Metaverse》报告,53页ppt,中美科技巨头押注
专知会员服务
98+阅读 · 2021年8月16日
2021年中国边缘云计算行业展望报告,48页pdf
专知会员服务
64+阅读 · 2021年7月6日
AR洞察及应用实践白皮书,48页pdf
专知会员服务
48+阅读 · 2021年6月27日
数字化时代零信任安全蓝皮报告,62页pdf
专知会员服务
52+阅读 · 2021年5月24日
报告 | 2020中国5G经济报告,100页pdf
专知会员服务
99+阅读 · 2019年12月29日
9点1氪:交个朋友黄贺回应与罗永浩分割;理想汽车回应裁员计划传闻;便利蜂回应门店关闭
36氪
0+阅读 · 2022年4月9日
三大电商平台创始人卸任CEO;蜜雪冰城门店回应违法使用童工;淘宝可以改账号名了;马航一波音737客机紧急折返丨邦早报
创业邦杂志
0+阅读 · 2022年4月8日
比亚迪宣布停止生产燃油车;荣耀回应强制员工买股份;华为支付上线丨邦早报
创业邦杂志
0+阅读 · 2022年4月4日
美国制裁俄最大芯片制造商;外交部回应中企如果向俄提供装备将被制裁;马斯克:大部分人没必要活那么长;李斌回应蔚来造手机|科技周报
创业邦杂志
0+阅读 · 2022年4月2日
8点1氪:古茗回应因偷漏税被罚1161万;苹果或将于6月6日举办WWDC全球开发者大会;华为轮值董事长再次重申不造车
36氪
0+阅读 · 2022年3月29日
李佳琦否认“出走淘宝”;罗永浩拿天价“分手费”,将进军AR;王者荣耀重回全球手游收入第一丨文娱周报
创业邦杂志
0+阅读 · 2022年3月25日
9点1氪:罗永浩从交个朋友拿走天价分手费,将进军AR行业;iPhone 13绿色版或因疫情原因延迟发货;荣耀CEO:荣耀不会造车
36氪
0+阅读 · 2022年3月19日
罗永浩从交个朋友拿走「天价」分手费,将进军AR行业|36氪独家
36氪
0+阅读 · 2022年3月18日
苹果“抛弃”俄罗斯,中国手机放不下
创业邦杂志
0+阅读 · 2022年3月5日
三星疑“良率造假”,高通转单台积电;小米Q4手机收入世界第三;俄乌局势或推高芯片成本;董明珠:要将工业核心部件拆分上市|科技周报
创业邦杂志
0+阅读 · 2022年2月26日
数据驱动的复杂结构动态系统故障预测与诊断
国家自然科学基金
1+阅读 · 2014年12月31日
垄断及双寡头市场条件下企业级软件交付模式的研究
国家自然科学基金
2+阅读 · 2013年12月31日
面向大型相控阵雷达平面度控制的6自由度冗余驱动并联机器人研究
国家自然科学基金
0+阅读 · 2013年12月31日
基于移动感知计算的智能活动识别及其应用
国家自然科学基金
0+阅读 · 2012年12月31日
FPGA嵌入式抗辐照容错处理器核及其系统设计实现研究
国家自然科学基金
1+阅读 · 2012年12月31日
基于协同感知的物联网异构系统安全自主保障机理研究
国家自然科学基金
0+阅读 · 2011年12月31日
基于移动Agent的无线传感器网络数据处理技术研究
国家自然科学基金
0+阅读 · 2011年12月31日
新能源汽车产品战略与商业模式
国家自然科学基金
6+阅读 · 2010年11月30日
多元逼近的贪婪算法与量子算法
国家自然科学基金
0+阅读 · 2009年12月31日
不确定环境下的多港口集装箱调度优化问题
国家自然科学基金
0+阅读 · 2008年12月31日
SILVR: A Synthetic Immersive Large-Volume Plenoptic Dataset
Arxiv
0+阅读 · 2022年4月20日
A Variational Autoencoder for Heterogeneous Temporal and Longitudinal Data
Arxiv
0+阅读 · 2022年4月20日
Software Engineering Approaches for TinyML based IoT Embedded Vision: A Systematic Literature Review
Arxiv
0+阅读 · 2022年4月19日
$μ$AFL: Non-intrusive Feedback-driven Fuzzing for Microcontroller Firmware
Arxiv
0+阅读 · 2022年4月19日
Algorithmizing the Multiplicity Schwartz-Zippel Lemma
Arxiv
0+阅读 · 2022年4月18日
Learning from Peers: Deep Transfer Reinforcement Learning for Joint Radio and Cache Resource Allocation in 5G RAN Slicing
Arxiv
0+阅读 · 2022年4月15日
Automated Task Updates of Temporal Logic Specifications for Heterogeneous Robots
Arxiv
0+阅读 · 2022年4月15日
Building Intelligent Autonomous Navigation Agents
Arxiv
25+阅读 · 2021年6月25日
Imitation Learning: Progress, Taxonomies and Opportunities
Arxiv
12+阅读 · 2021年6月23日
Multiagent Soft Q-Learning
Arxiv
11+阅读 · 2018年4月25日
VIP会员
自助开通(推荐)
客服开通
详情
相关主题
俄罗斯
罗永浩
海康威视
钉钉
中国电信
智能机器人
最新内容
中文版《可靠定位、导航与授时 (APNT):美军相关研发项目》报告
专知会员服务
0+阅读 · 25分钟前
《自主武器系统人类-AI指挥控制中的动态管理》(2026最新450页)
专知会员服务
2+阅读 · 37分钟前
美智库《实现空军战斗出动架次生成能力:对目标、差距、障碍与解决方案的审视》(报告)
专知会员服务
2+阅读 · 45分钟前
《大规模作战行动中争夺情报优势:情报与电子战营-下一代角色探析》(报告)
专知会员服务
2+阅读 · 52分钟前
人工智能在战场行动中的演进及伊朗案例
专知会员服务
2+阅读 · 今天13:08
美AI公司Anthropic推出网络安全模型“Mythos”
专知会员服务
2+阅读 · 今天12:58
【博士论文】面向城市环境的可解释计算机视觉
专知会员服务
0+阅读 · 今天12:57
【CVPR2026】SEATrack:一种简明、高效且具备自适应能力的多模态跟踪器
专知会员服务
0+阅读 · 今天12:53
大语言模型的自改进机制:技术综述与未来展望
专知会员服务
0+阅读 · 今天12:50
《面向战术决策的广义智能:大语言模型驱动的动态武器-目标分配》
专知会员服务
7+阅读 · 今天6:31
《分布式军事人工智能理论:部分可观测与通信条件下的协调约束多智能体强化学习》
专知会员服务
6+阅读 · 今天6:28
《第四代军事特种作战部队选拔与评估》
专知会员服务
1+阅读 · 今天6:23
《迈向可解释强化学习及面向战略决策的定制化学习基准》(70页)
专知会员服务
4+阅读 · 今天6:19
美军有人-无人协同作战的下一阶段演进:分布式电子战构想
专知会员服务
2+阅读 · 今天6:06
不对称优势上升:自主系统如何强化海上拒止
专知会员服务
1+阅读 · 今天5:51
相关VIP内容
德勤发布《2022年度技术趋势》,135页ppt:帮助企业精准把握趋势,构建技术赋能的未来
专知会员服务
49+阅读 · 2022年3月14日
201页ppt,2022年「元宇宙」全球年度报告--北大&安信
专知会员服务
56+阅读 · 2022年3月8日
445人入选!第七届中国科协青年人才托举工程人选名单公示,中科院北航北理清华居首
专知会员服务
10+阅读 · 2022年2月26日
可信工业数据空间系统架构1.0白皮书,56页pdf
专知会员服务
81+阅读 · 2022年2月3日
腾讯:2022年十大数字科技应用趋势
专知会员服务
81+阅读 · 2022年1月13日
《元宇宙Metaverse》报告,53页ppt,中美科技巨头押注
专知会员服务
98+阅读 · 2021年8月16日
2021年中国边缘云计算行业展望报告,48页pdf
专知会员服务
64+阅读 · 2021年7月6日
AR洞察及应用实践白皮书,48页pdf
专知会员服务
48+阅读 · 2021年6月27日
数字化时代零信任安全蓝皮报告,62页pdf
专知会员服务
52+阅读 · 2021年5月24日
报告 | 2020中国5G经济报告,100页pdf
专知会员服务
99+阅读 · 2019年12月29日
热门VIP内容
开通专知VIP会员 享更多权益服务
《自主武器系统人类-AI指挥控制中的动态管理》(2026最新450页)
《大规模作战行动中争夺情报优势:情报与电子战营-下一代角色探析》(报告)
中文版《可靠定位、导航与授时 (APNT):美军相关研发项目》报告
美智库《实现空军战斗出动架次生成能力:对目标、差距、障碍与解决方案的审视》(报告)
相关资讯
9点1氪:交个朋友黄贺回应与罗永浩分割;理想汽车回应裁员计划传闻;便利蜂回应门店关闭
36氪
0+阅读 · 2022年4月9日
三大电商平台创始人卸任CEO;蜜雪冰城门店回应违法使用童工;淘宝可以改账号名了;马航一波音737客机紧急折返丨邦早报
创业邦杂志
0+阅读 · 2022年4月8日
比亚迪宣布停止生产燃油车;荣耀回应强制员工买股份;华为支付上线丨邦早报
创业邦杂志
0+阅读 · 2022年4月4日
美国制裁俄最大芯片制造商;外交部回应中企如果向俄提供装备将被制裁;马斯克:大部分人没必要活那么长;李斌回应蔚来造手机|科技周报
创业邦杂志
0+阅读 · 2022年4月2日
8点1氪:古茗回应因偷漏税被罚1161万;苹果或将于6月6日举办WWDC全球开发者大会;华为轮值董事长再次重申不造车
36氪
0+阅读 · 2022年3月29日
李佳琦否认“出走淘宝”;罗永浩拿天价“分手费”,将进军AR;王者荣耀重回全球手游收入第一丨文娱周报
创业邦杂志
0+阅读 · 2022年3月25日
9点1氪:罗永浩从交个朋友拿走天价分手费,将进军AR行业;iPhone 13绿色版或因疫情原因延迟发货;荣耀CEO:荣耀不会造车
36氪
0+阅读 · 2022年3月19日
罗永浩从交个朋友拿走「天价」分手费,将进军AR行业|36氪独家
36氪
0+阅读 · 2022年3月18日
苹果“抛弃”俄罗斯,中国手机放不下
创业邦杂志
0+阅读 · 2022年3月5日
三星疑“良率造假”,高通转单台积电;小米Q4手机收入世界第三;俄乌局势或推高芯片成本;董明珠:要将工业核心部件拆分上市|科技周报
创业邦杂志
0+阅读 · 2022年2月26日
相关基金
数据驱动的复杂结构动态系统故障预测与诊断
国家自然科学基金
1+阅读 · 2014年12月31日
垄断及双寡头市场条件下企业级软件交付模式的研究
国家自然科学基金
2+阅读 · 2013年12月31日
面向大型相控阵雷达平面度控制的6自由度冗余驱动并联机器人研究
国家自然科学基金
0+阅读 · 2013年12月31日
基于移动感知计算的智能活动识别及其应用
国家自然科学基金
0+阅读 · 2012年12月31日
FPGA嵌入式抗辐照容错处理器核及其系统设计实现研究
国家自然科学基金
1+阅读 · 2012年12月31日
基于协同感知的物联网异构系统安全自主保障机理研究
国家自然科学基金
0+阅读 · 2011年12月31日
基于移动Agent的无线传感器网络数据处理技术研究
国家自然科学基金
0+阅读 · 2011年12月31日
新能源汽车产品战略与商业模式
国家自然科学基金
6+阅读 · 2010年11月30日
多元逼近的贪婪算法与量子算法
国家自然科学基金
0+阅读 · 2009年12月31日
不确定环境下的多港口集装箱调度优化问题
国家自然科学基金
0+阅读 · 2008年12月31日
相关论文
SILVR: A Synthetic Immersive Large-Volume Plenoptic Dataset
Arxiv
0+阅读 · 2022年4月20日
A Variational Autoencoder for Heterogeneous Temporal and Longitudinal Data
Arxiv
0+阅读 · 2022年4月20日
Software Engineering Approaches for TinyML based IoT Embedded Vision: A Systematic Literature Review
Arxiv
0+阅读 · 2022年4月19日
$μ$AFL: Non-intrusive Feedback-driven Fuzzing for Microcontroller Firmware
Arxiv
0+阅读 · 2022年4月19日
Algorithmizing the Multiplicity Schwartz-Zippel Lemma
Arxiv
0+阅读 · 2022年4月18日
Learning from Peers: Deep Transfer Reinforcement Learning for Joint Radio and Cache Resource Allocation in 5G RAN Slicing
Arxiv
0+阅读 · 2022年4月15日
Automated Task Updates of Temporal Logic Specifications for Heterogeneous Robots
Arxiv
0+阅读 · 2022年4月15日
Building Intelligent Autonomous Navigation Agents
Arxiv
25+阅读 · 2021年6月25日
Imitation Learning: Progress, Taxonomies and Opportunities
Arxiv
12+阅读 · 2021年6月23日
Multiagent Soft Q-Learning
Arxiv
11+阅读 · 2018年4月25日
大家都在搜
maven
palantir
小型无人机系统
无人机蜂群
伊朗战争
篮球制作
terraform
雷鸟科技
SWOT分析套路
GitHub上已超过
Top
提示
微信扫码
咨询专知VIP会员与技术项目合作
(加微信请备注: "专知")
微信扫码咨询专知VIP会员
Top