氖星智能彭军辉:消费者需要什么样的机器人大脑

2018 年 9 月 13 日 机器人大讲堂

 


机器人可以算得上是一个先进而又古老的词汇,科幻小说中的种种展示着人们对它的完美预期。但机器人发展几十载,业界至今对它还没有明确的定位。小谛机器人科技有限公司CEO彭军辉深耕机器人大脑多年,对于他来说足够“聪明”的机器人才能称得上是机器人。消费者需要什么样的机器人大脑,也是彭军辉一直在寻找的答案。


北京小谛机器人科技有限公司是一家人工智能初创公司,主要产品是氖星智能商业机器人新大脑,为客服机器人、商品展示介绍机器人、商用接待机器人、博物馆导览机器人提供大脑服务。公司在自然语言问答技术方面有十多年的技术积累,有自己的专有技术。公司目前已经获得由北京创势资本、安徽银汉创投的早期投资。公司产品目前已经成熟,已获得规模收入,产品得到用户认可。


PS机器人大讲堂开辟了科技创业企业服务频道,可免费为企业提供宣传报道、招聘、资源对接、专家解惑等相关服务。欢迎大家加入我们的服务新频道:84167176(微信号)


氖星智能 彭军辉

 

前两年机器人行业获得了社会各界广泛关注,而最近几年机器人行业似乎进入了低潮。


我认为行业进入低潮也是相对的。前两年的蓬勃发展不过是虚火过旺。这个行业有一些关键性问题并没有得到解决。


关于什么是机器人,行业甚至没有公认的标准。有人说人形才叫机器人,有人说会语音互动才叫机器人,有人说会自己行走才叫机器人。以至于故事机、刀削面机都自称机器人了。


这里不需要讨论什么是机器人,因为大家的角度不一样,必然理解也不一样。让我们先讨论下消费者需要什么样的机器人?

 

1. 消费者需要什么样的机器人


大家都知道目前智能手机和电脑已经非常强大,已经极大地提高了我们的工作效率。那为什么我们还需要一个机器人呢?这就要从智能手机和电脑的的短板说起。


最早我们在电脑输入汉字需要学输入法。有阵子流行五笔字型输入法。我是上的电脑培训班才学会这个输入法的。当时我就想,既然电脑这么强大,为什么它不能理解人而需要人去理解它呢?


对,这就是智能手机和电脑存在的问题——它们需要人去理解它们的规则:理解它们的系统结构,记住每个功能的使用方法,学会开发语言的格式等等。


这便让使用手机和电脑变成了有一定门槛的事情。你最起码得识字吧?你还得有一定的智商。现在还有很多人不会使用电脑和智能手机。


如果和一个人交流,你会发现要比和一台电脑一部智能手机交流要简单得多。如果对方足够聪明,即便你有语言障碍,对方也会明白你含混不清的表达。如果对方足够聪明,即使你表达了只言片语,对方也会理解你的想法。如果对方足够聪明,即使你一言不发,仅仅通过猜度,对方也会理解你的想法。这是为什么呢?因为对方是智能的,是人类。


那么能不能把人类的智能赋予机器呢?这样即使不识字,即使半文盲或者文盲,即使老年人也可以和机器顺畅交流了。


很久以来我们都期望有一个和人一样聪明的机器。电影电视里描绘了各种机器人的样子。他们有的是人形的有的不是,有的会说话有的不会,有的会动,有的只是一套系统没有外形,但他们的共同特点都是——能理解人类的意图。


能理解人类的意图,这才是市场需要的机器人。


有人说你这个根本不可能实现。


但市场需求就是这个样子的。能不能实现是厂商的事情。

 

2. 为什么说操作系统不能解决机器人的问题


前几年有很多厂商声称自己是做机器人操作系统的。有些厂商甚至在机器人操作系统上投资了很多资源。


然而,收效甚微。


机器人最核心的问题是怎么更好地理解用户意图。而操作系统则并不是主要解决这个问题的。有些做机器人操作系统的厂商甚至更关注怎么和硬件对接。


操作系统是位于用户和硬件之间的系统,它把用户的命令传递给硬件,由硬件完成再通过操作系统反馈给用户。它包含了和用户交互的部分,也包含了和硬件交互的部分。


和硬件交互的部分机器人和电脑手机并没有多大差别,直接从电脑和手机的操作系统继承和升级就可以了。


难在和用户交互的这部分。这部分做不好,机器人和电脑手机就没有什么区别了。


如果还用电脑和手机操作系统的思维模式去开发机器人的操作系统,基本上不会有什么升级和革新,做出来的不过是个电脑或手机的操作系统。


机器人需要理解用户意图,电脑和手机处理的是用户命令。这两者有什么区别呢?


用户命令是明确的,固定的,有限的。比如开机、关机,就是明确的。用户命令是机器语言,是个固定的集合。


但用户意图则是模糊的,变化的,无限的,是用自然语言表达的。比如用户说“吃”,是要吃什么呢?谁吃呢?同样表达“吃”这个想法,用户可能说的不是这个词而是“我”“想”“要”“给我”等等。


对用户意图的理解是个思辨的过程,而操作系统只能做条件反射式处理。


所以,我认为操作系统解决不了机器人的问题。消费者需要机器人大脑。

 

3. 什么样的机器人大脑才是好的机器人大脑


个人认为,机器人大脑是机器人的推理、决策、学习系统;它根据用户意图,经过推理和决策,指挥相关底层系统,为用户做出合理的反馈。


它不是用户界面UI(User Interface)系统,UI系统把用户语音或者文字信号输出给机器人大脑;大脑通过推理和决策,做出恰当地处理。UI系统是用户界面,只是条件反射式反馈信息。


机器人大脑的主要功能也不是硬件驱动。


用户界面和驱动系统是操作系统的两大组成部分。而机器人大脑和这两个东西则是完全独立的。


机器人大脑主要的作用是准确理解用户意图。它处理的对象是用户意图,处理的主要媒介是人类自然语言。另外,它的处理媒介也可以是手势、表情、语音之外的其他声音信号、旗语、手语、交通信号等等。


它对用户意图的处理是个思辨的过程,是推理和决策的过程,不像操作系统对用户输入的处理是条件反射。你跟机器人说一句话,机器人要去思考你的意图是什么。它要考虑:你说的是不是个省略句,你是不是说错了,你说的话和上下文有什么关联等等。


而操作系统对用户的处理则要简单得多。你在计算机键盘按“1”,屏幕就显示“1”。


操作系统要解决什么问题基本上是由它的软件决定的。不管系统自带软件还是第三方开发的应用,都是写死的程序。


而机器人大脑能解决什么问题取决于它的能力和知识。如果想让机器人具备某项功能只要为它增加相关知识就行,根本不需要开发新程序。而增加知识的过程可以通过一个网页上的表单去完成(这个就是机器人学习知识的过程)。这里说的能力,包含两个层次:一个是因为机器人学会了某条知识而增加的能力,另一个是机器人对人类自然语言的理解能力。显然后一种能力是机器人的核心能力。知识是用人类自然语言表达的,机器人先要有理解语言的能力才能学习知识。


机器人学会了糖尿病相关知识,它就成了一个糖尿病方面的专家;机器人学会了电商方面的知识,它就成了一个导购员或者一个客服;机器人学会了销售方面知识,它就成了个推销员。


这个和人类是类似的。一个小孩子6岁的孩子显然已经有了强大的语言能力了;但他只有通过学习掌握某方面知识才能具备某方面能力。比如学习计算知识,具备了计算能力;学习绘画知识,具备了绘画能力;学习音乐,具备了音乐能力。



这样,我们发现机器人最核心的能力其实是对人类自然语言处理的能力。


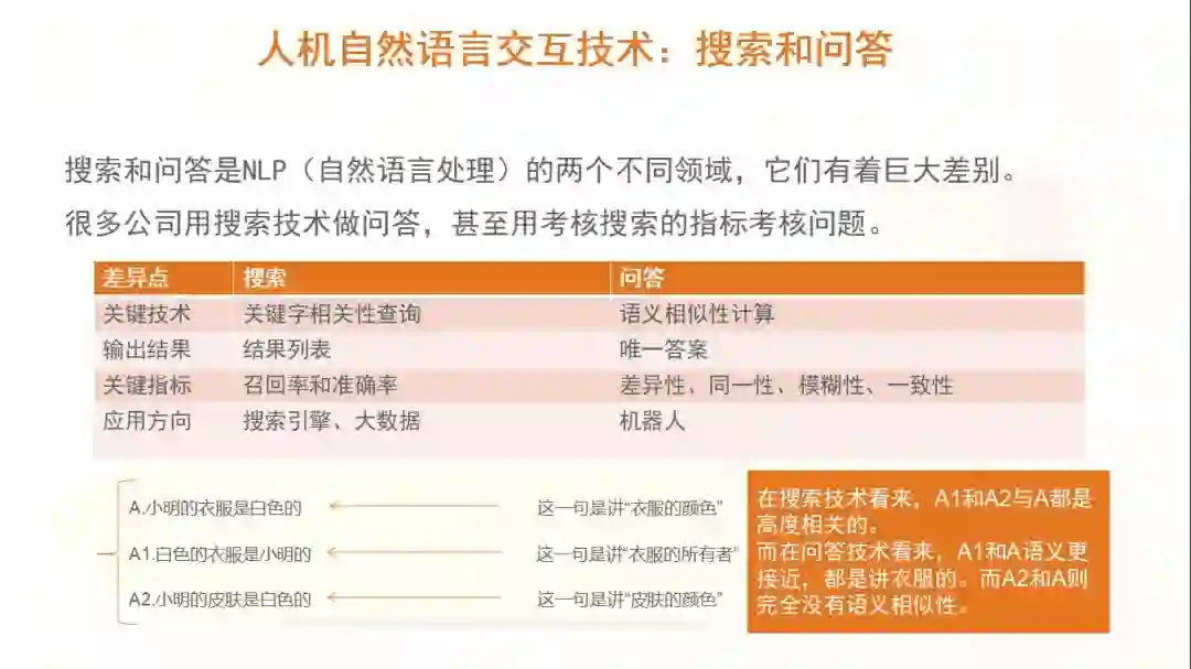
一些传统做自然语言处理的公司习惯了用搜索技术做问答。但问答和搜索是完全不同的。机器人大脑需要的是问答技术,而不是搜索技术。


搜索技术的核心是关键字相关性查询。只要关键字有相同的,搜索都会列出来。


但问答技术的核心是语义相似性计算。问答技术要计算句式和用词,处理上下文和对话话题,处理一个问题的多种问法,计算可能存在的输入错误和同音字,以及处理其他和语义相关的问题。


搜索技术虽然也可以用在机器人大脑上,但搜索的处理太粗糙。他们不处理虚词、不处理句式、不处理多音字、不处理上下文、不处理可能存在输入错误,以至于会造成大量语义信息丢失。用搜索技术做问答有的厂商正确率只能做到20%,而大多数厂商平均做不到65%。



我们经过十多年的不断努力,不断升级完善自然语言问答技术,目前正确率平均是大于82%的。我们处理一个问题的多种问法,处理句子之间的细微差别(这种差别可能来自于虚词、句式等),处理句子里可能存在的错误,处理上下文等等。我们对语义的理解就是个思辨的过程。


从操作系统到机器人大脑的转变不仅仅是条件反射到思辨的转变,而且是系统结构的转变。操作系统结构是菜单式的,树状的;而机器人大脑的系统结构是平行的。


你在手机上执行一个应用的某个功能,你要找到这个应用的ICON点击打开它,找到功能再执行。要执行别的应用你要先退出当前应用,找到一个新应用打开它才行。而自然语言交互没法去展示菜单和界面,所以如果系统结构是树状的,用户无法直观理解每个功能在“功能树”的哪个位置,也就没法使用“功能树”。在实际的产品里,厂商为每个功能定义了打开命令,这样就实际上就形成了一个命令菜单。这样做的问题在于,命令不是自然语言,不利于记忆;命令太多增加记忆成本;命令可能产生冲突。比如说“停”是停止放音乐了还是停止前进后退呢?如果机器人正在前进同时还在放音乐,该怎么执行呢?有的厂商甚至把机器人的功能和命令印刷成了菜单,这样就不是机器人了。


我们机器人大脑的系统结构是平行的,也不存在命令菜单。用户不用记忆命令,用户按照自己的习惯表达就行。你可以说“放音乐”“我想听音乐”“听刘德华的歌”“放个歌”“放忘情水”等进入放音乐功能。你可以说“朝前走”“前进”“后退”“朝左转”进入运动控制功能。我们对平行结构的要求是想进入就进入、想退出就退出、不想进入不进入、不想退出不退出。这样机器人对用户意图的反馈才是稳定、可控的。


机器人的算法和系统结构问题处理了,我们发现内容才是最大短板。我们经过反复探索终于找到了一种方法,它可以把网页变成机器人的知识。于是整个互联网都成了机器人的知识库。



目前我们的机器人大脑还在发展的早期,它拥有的知识量还十分有限。但它支持用户自建个性化知识库,不需要机器学习和人工标注一样可以获得很高的准确率。每个用户都可以培养出来自己的个性化专业化的机器人。目前我们平台已经有1000多个机器人,他们能回答孕婴健康、营养健康、糖尿病等等知识。


大家可以在http://www.neonstar.cn建立自己的机器人测试我们产品。


综上所述,一个好的机器人大脑必须基本以下能力:强大的自然语言处理能力、稳定可控易操作的系统结构、完善的知识库。

 

目前机器人行业,尤其是需要和人互动的服务机器人行业,机器人大脑成了行业瓶颈。


这也是我们工作的动力。我们知道我们的工作非常有价值。虽然经过了十多年的努力,依然没有取得商业上的成功,甚至是屡屡失败,我们依然没有放弃最初的梦想。


此项目目前正在融资,对此项目感兴趣的朋友可加微信(84167176)咨询


诚挚招聘

机器人大讲堂招!聘!啦!编辑、运营两个全职岗位正在招人!并面向全国招聘大学生兼职写手!有才气,有梦想就别磨蹭!工作地点在北京远大路附近,如有意愿,请加堂博士微信号详聊!



推荐阅读
访问访谈

工程院院士 蔡鹤皋北航教授 文力丨深醒科技 袁培江深之篮 魏建仓丨 大然科技  张春松

企业报道

一飞智控丨深醒科技发那科柔宇科技优傲机器人宇树科技臻迪科技iRobot

前沿技术

①工业  缝纫机器人无人智能采矿机器人中国饺子生产线自动化车间MIT 建筑机器人 

②服务  索尼机器狗 Aibos叠衣机器人 FoldiMate日本 骑自行车机器人有触觉机械手 LUKE达芬奇机器人机器人乐队空中飞车日本护理机器人合集

③特种  丰田人形机器人水下机器人 探索号丨俄罗斯人形机器人 FEDOR美国重型机械 Guardian GT丨波士顿动Atlas 360度后空翻中国四足机器人 Laikago丨北理工 四轮足机器人佛罗里达研究院 “机械鸵鸟|大然  变胞机器人

④仿生  3D打印 仿生机器人 东京大学 流汗人形机器人柔性电池哈佛 柔软肌肉哈佛 RoboBee

往期讲座

英特尔 宋继强博士 | 中民国际 刘国清陈小平教授 |驭势科技 姜岩浙大 熊蓉教授|长江学者 孙立宁上海大学 无人艇专家团|新松总裁 曲道奎北航 王田苗教授|863专家 李铁军教授北邮 刘伟教授|清华 邓志东教授清华 孙富春教授|天津大学博导 齐俊桐哈工大 杜志江教授|长江学者 王树新甘中学教授 | 硅谷创客 赵胜

温馨提示

意向合作,文章转载, 均可联系堂博士

商务合作:13810423387(同微信)

内容合作:15611695072(同微信)

登录查看更多
0

相关内容

机器人(英语:Robot)包括一切模拟人类行为或思想与模拟其他生物的机械(如机器狗,机器猫等)。狭义上对机器人的定义还有很多分类法及争议,有些电脑程序甚至也被称为机器人。在当代工业中,机器人指能自动运行任务的人造机器设备,用以取代或协助人类工作,一般会是机电设备,由计算机程序或是电子电路控制。

知识荟萃

精品入门和进阶教程、论文和代码整理等

更多

查看相关VIP内容、论文、资讯等
专知会员服务
56+阅读 · 2020年7月4日
商业数据分析,39页ppt
专知会员服务
165+阅读 · 2020年6月2日
Python数据分析:过去、现在和未来,52页ppt
专知会员服务
103+阅读 · 2020年3月9日
阿里巴巴达摩院发布「2020十大科技趋势」
专知会员服务
108+阅读 · 2020年1月2日
当 AI 全面实现认知智能时,机器人还只是机器吗?
未来产业促进会
5+阅读 · 2019年5月9日
人机交互如何改变人类生活 | 公开课笔记
人工智能头条
4+阅读 · 2018年7月9日
孙正义:未来30年的人工智能和物联网
智能交通技术
3+阅读 · 2018年3月4日
PPTV创始人姚欣:人工智能到底怎么赚钱?
2018年,人工智能领域仍然有五大难题需要解决
DeepTech深科技
5+阅读 · 2017年12月27日
如何做个小冰那样成功的聊天机器人
七月在线实验室
5+阅读 · 2017年12月4日
【人工智能】史上最通俗易懂的人工智能概念解释
产业智能官
3+阅读 · 2017年9月14日
天使湾叶东东:创业死法清单 这7个最致命
铅笔道
5+阅读 · 2017年7月21日
Arxiv
8+阅读 · 2018年1月19日
VIP会员
最新内容
《第四代军事特种作战部队选拔与评估》
专知会员服务
1+阅读 · 今天6:23
不对称优势上升:自主系统如何强化海上拒止
专知会员服务
1+阅读 · 今天5:51
《人工智能赋能电磁战》(报告)
专知会员服务
2+阅读 · 4月17日
【CMU博士论文】迈向可扩展的开放世界三维感知
相关资讯
当 AI 全面实现认知智能时,机器人还只是机器吗?
未来产业促进会
5+阅读 · 2019年5月9日
人机交互如何改变人类生活 | 公开课笔记
人工智能头条
4+阅读 · 2018年7月9日
孙正义:未来30年的人工智能和物联网
智能交通技术
3+阅读 · 2018年3月4日
PPTV创始人姚欣:人工智能到底怎么赚钱?
2018年,人工智能领域仍然有五大难题需要解决
DeepTech深科技
5+阅读 · 2017年12月27日
如何做个小冰那样成功的聊天机器人
七月在线实验室
5+阅读 · 2017年12月4日
【人工智能】史上最通俗易懂的人工智能概念解释
产业智能官
3+阅读 · 2017年9月14日
天使湾叶东东:创业死法清单 这7个最致命
铅笔道
5+阅读 · 2017年7月21日
Top
微信扫码咨询专知VIP会员