博士论文抄袭豆瓣网友后续:校方公布,撤销其博士学位!

2020 年 12 月 3 日 CVer

点击上方“CVer”,选择加"星标"置顶

重磅干货,第一时间送达

本文转载自:募格学术 | 来源:中国青年报、扬子晚报,由研乎整理


今年8月,杭州师范大学在职教师, 郭彦努被指涉论文抄袭一事引发关注


最近,后续来了!

南京艺术学院:撤销郭彦努艺术学博士学位

11月,郭彦努的毕业院校南京艺术学院亦因其论文存在抄袭、剽窃决定撤销她的博士学位。


南京艺术学院官网消息显示,该学院研究生处11月9日发布《撤销学位公告》称,郭彦努,女,于2019年6月获得我校艺术学博士学位。



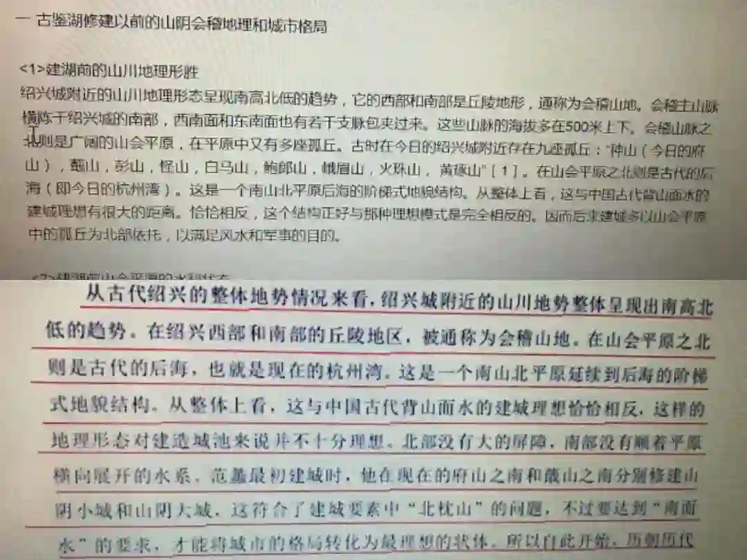
经校学术委员会调查核实,认定郭彦努的博士学位论文《祁彪佳的园林世界》和其期刊论文《绍兴石宕园林研究——以羊山石佛寺为例》存在多处抄袭、剽窃现象,情节严重。

前述公告称,根据《中华人民共和国学位条例》第十七条、《学位论文作假行为处理办法》(教育部令第34号)第七条、《高等学校预防与处理学术不端行为办法》(教育部令第40号)第二十九条、《南京艺术学院学位授予工作细则》(南艺院发〔2004〕72号)第五条的有关规定,经2020年10月14日校第九届学位评定委员会审议表决通过,决定撤销郭彦努艺术学博士学位,注销其博士学位证书,原学位证书作废。

此前报道



今年8月,杭州师范大学一教师被指论文抄袭,学校通报对其处理后,被抄袭的原作者豆瓣博主“心匠”发声,杂志社也回应称将公布处理结果。针对“杭师大通报教师郭彦努公开发表文章存在抄袭现象”一事,南艺方面告诉扬子晚报记者,学校高度关注此事,相关部门正在调查。



杭师大通报抄袭属实

杭州师范大学教师郭彦努发表的文章《绍兴石宕园林研究———以羊山石佛寺为例》被指抄袭豆瓣博主“心匠”的文章《深山藏古寺(八)--古宕石佛寺》。比对发现,被指抄袭的论文系于2019年10月发表于《浙江建筑》第36卷,第5期,发表时间晚于豆瓣博主“心匠”的文章,且两者正文部分存在多处雷同。


还有网友发帖质疑,郭彦努2019年5月在南京艺术学院就读博士时提交的博士学位论文《祁彪佳的园林世界》,正文中抄袭了台湾大学教授曹淑娟专著《流变中的书写——祁彪佳与寓山园林论述》中的部分内容和图表,在论文中未标注出处和引文,“甚至连专著印错的地方都照抄下来”


8月19日,杭州师范大学官方微博通报,对近期关于学校教师郭彦努公开发表文章《绍兴石宕园林研究—以羊山石佛寺为例》(论文署名单位非杭师大)存在抄袭现象的反映,经学校学术道德委员会调查,认为相关情况基本属实,其行为违反学术道德。根据国家及学校相关规定,经校长办公会研究,决定给予郭彦努记过处分,调离教学科研岗位;取消其职称晋升资格及各类评优评先资格3年;同时提请上级有关部门撤销郭彦努高层次人才资格。学校将以此为鉴,全面开展科研诚信和学术道德教育活动。


据杭州师范大学美术学院官网介绍,郭彦努,1984年出生于山东淄博,2008年毕业于中国美术学院环境艺术系;2012年于德国斯图加特造型艺术学院交流学习;2013年,毕业于中国美术学院建筑学院景观设计系,获得硕士学位;2019年,毕业于南京艺术学院设计艺术学院,获得设计学博士学位。现为杭州师范大学美术学院艺术设计系环境艺术专业教师。



南京艺术学院:高度关注,正在调查

郭彦努被指抄袭的论文署名单位为南京艺术学院,即她的设计学博士学位毕业院校。关于郭某某博士学位论文是否存在抄袭,郭彦努博士学位论文指导老师夏燕靖受访称,该论文在答辩之前经过学校两次查重,有一套严格的流程规范,“都经得起检查”,但不排除郭某某在答辩后修改论文时进行了补充、添加,“目前这种情况我不便作出评价,一切以最终的调查结果为准,届时她该负什么责任就负什么责任。”


“学校是根据学术规范要求,按照国家教育部门规定,答辩前在中国知网上进行查重的,且学校对学生的论文会进行两次查重,合格以后才能进行答辩。她的论文是符合查重范围内标准的。答辩方面则是有答辩委员会审核其学术水准的,大家都在审。她的论文我批改过多次,她自己手上有论文批阅文稿多份可证,对学术要求、怎么做都有规范。”夏燕靖表示,“而且在我们两次检索里面,她都没有引用这个人(心匠)的文章,这可能是她在答辩以后,让她修改时补充上去的。这需要自身把工作做好,毕竟每篇论文我们都是签了独创性声明书的。”


8月20日上午,南艺方面对扬子晚报记者表示,学校高度关注此事,相关部门正在调查。


杂志社:即将公布处理结果

8月20日,《浙江建筑》编辑部称,已于12日收到笔名为“心匠”的人员发来的举报信,经核实调查后,将在最新一期的纸质期刊和期刊网站公布对前述文章的处理结果,也会根据情况向中国知网发函要求撤下前述文章。


被抄袭的原作者:期盼论文撤稿

对此,“心匠”回应称,目前还没有达到杂志撤稿的最低要求,所以不算成功。他表示:“我个人非常看重南京艺术学院的处理,可是至今没有任何回音。而她的导师居然公开说,这个抄袭的论文跟学校没有任何关系。据我所知,这是她(郭彦努)毕业要满足的条件之一。”


此外,他还透露,抄袭者郭彦努不请自来找到他的单位,请求其删帖,并允诺给予一万元的补偿。协商不成后,郭又提议让签一个协议,说这篇文章是朋友间的相互借鉴。


他没有同意,“怎么我一个人辛辛苦苦在那边考察好久,写了好久后在豆瓣上发出来的一个艰辛过程,就变成了什么朋友之间的相互借鉴?”


我最低的期盼是她这篇论文必须撤稿,希望她离开教师岗位。她这样一个抄袭惯犯,未来学校也有很多论文指标,她再从事学术研究的话,再去抄袭吗?如果她继续这么做,会有很多人受到伤害。于学生来说,她这个形象已经很负面了,是一个非常不好的榜样。”


据悉,“心匠”未透露自己的姓名和职业等信息,他称,他是浙江绍兴人,出于兴趣爱好,他在业余工作时间从事家乡建筑的研究和调研工作。


下载:CVPR /  ECCV 2020开源代码


后台回复:CVPR2020,即可下载CVPR 2020代码开源的论文合集

后台回复:ECCV2020,即可下载ECCV 2020代码开源的论文合集


重磅!CVer-论文写作与投稿交流群成立


扫码添加CVer助手,可申请加入CVer-论文写作与投稿 微信交流群,目前已满2400+人,旨在交流顶会(CVPR/ICCV/ECCV/NIPS/ICML/ICLR/AAAI等)、顶刊(IJCV/TPAMI/TIP等)、SCI、EI、中文核心等写作与投稿事宜。


同时也可申请加入CVer大群和细分方向技术群,细分方向已涵盖:目标检测、图像分割、目标跟踪、人脸检测&识别、OCR、姿态估计、超分辨率、SLAM、医疗影像、Re-ID、GAN、NAS、深度估计、自动驾驶、强化学习、车道线检测、模型剪枝&压缩、去噪、去雾、去雨、风格迁移、遥感图像、行为识别、视频理解、图像融合、图像检索、论文投稿&交流、PyTorch和TensorFlow等群。


一定要备注:研究方向+地点+学校/公司+昵称(如论文写作+上海+上交+卡卡),根据格式备注,可更快被通过且邀请进群


▲长按加微信群


▲长按关注CVer公众号

整理不易,请给CVer点赞和在看

登录查看更多
1

相关内容

艺术迄今依旧没有公认的定义,目前广义的艺术乃是由具有智能思考能力的动物,透过各种形式及工具以表达其情感与意识,因而产生的结果。艺术不只存在于人类社会中,也存在于其他相对高等的动物。
ICLR 2021 评审出炉!来看看得分最高的50篇论文是什么!
专知会员服务
41+阅读 · 2020年11月13日
还在修改博士论文?这份《博士论文写作技巧》为你指南
 第八届中国科技大学《计算机图形学》暑期课程课件
专知会员服务
62+阅读 · 2020年3月4日
广东疾控中心《新型冠状病毒感染防护》,65页pdf
专知会员服务
19+阅读 · 2020年1月26日
哈工大SCIR博士生郭茂盛顺利通过博士学位答辩
哈工大SCIR
4+阅读 · 2019年10月8日
南京大学金陵学院“iNJUers之南青之星”投票开启
“科研圈”、领研网招聘实习生
科研圈
6+阅读 · 2019年3月5日
翟天临博士所发论文涉嫌抄袭(附各路证据)
2018中国电子学会科学技术奖评审结果公示
专知
22+阅读 · 2018年12月4日
“光纤之父”高锟离世,感谢他的贡献
人工智能学家
3+阅读 · 2018年9月24日
重磅:2017年长江学者建议人选名单公布!
材料科学与工程
16+阅读 · 2018年1月5日
Arxiv
0+阅读 · 2021年1月25日
Arxiv
3+阅读 · 2018年1月31日
VIP会员
最新内容
人工智能在战场行动中的演进及伊朗案例
专知会员服务
2+阅读 · 今天13:08
美AI公司Anthropic推出网络安全模型“Mythos”
专知会员服务
2+阅读 · 今天12:58
【博士论文】面向城市环境的可解释计算机视觉
专知会员服务
0+阅读 · 今天12:57
大语言模型的自改进机制:技术综述与未来展望
专知会员服务
0+阅读 · 今天12:50
《第四代军事特种作战部队选拔与评估》
专知会员服务
1+阅读 · 今天6:23
相关资讯
哈工大SCIR博士生郭茂盛顺利通过博士学位答辩
哈工大SCIR
4+阅读 · 2019年10月8日
南京大学金陵学院“iNJUers之南青之星”投票开启
“科研圈”、领研网招聘实习生
科研圈
6+阅读 · 2019年3月5日
翟天临博士所发论文涉嫌抄袭(附各路证据)
2018中国电子学会科学技术奖评审结果公示
专知
22+阅读 · 2018年12月4日
“光纤之父”高锟离世,感谢他的贡献
人工智能学家
3+阅读 · 2018年9月24日
重磅:2017年长江学者建议人选名单公布!
材料科学与工程
16+阅读 · 2018年1月5日
Top
微信扫码咨询专知VIP会员