谁说汉字不好看!90后小伙花1年半时间,创造出最美的中国字体

2018 年 5 月 22 日 MOOC

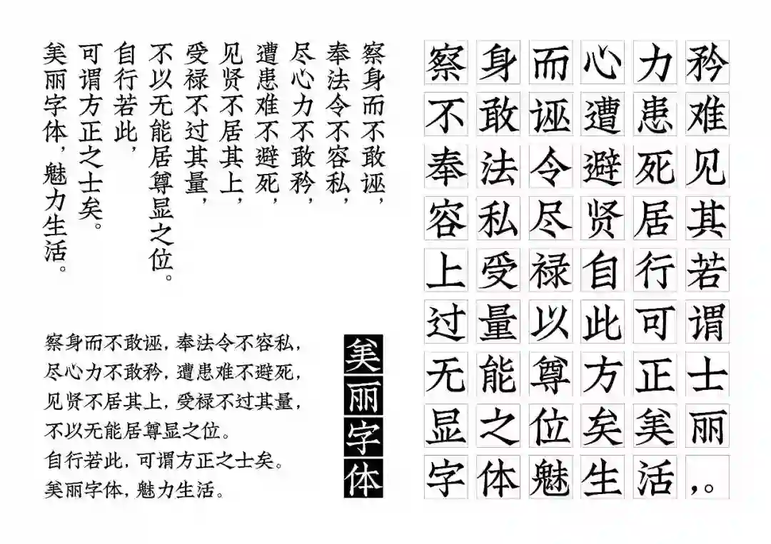
| 全文共3460字,建议阅读时4分钟 |

 

汉字有多美?

看完就知道。


叶天宇


你有没有想过,

和汉字谈恋爱?



没有…

那太可惜了!

90后北京小伙叶天宇,

和汉字谈起了“恋爱”,

并拍了一个宣传片,

号称“中国第一支汉字MV”,

让不少网友惊呼:

“中国人太需要被这样的审美洗礼了!”




对叶天宇来说,

“和字体相处,

就像谈恋爱一样,

天天都想在一起。”

只有拿起纸笔,

设计字体、拥抱字体时,

他才会感到安静、平和、踏实。



2013年,

从中国传媒大学毕业后,

他一直投身于互联网产品设计,

每天的工作就是上班挣钱,

下班接私活继续挣钱。

那时候最快乐的事,

就是拿到钱后打给妈妈,

他觉得这是一个男人的美学。


《招牌体》


后来,

为了在设计师这片江湖站住脚,

他开始不停地参加设计比赛,

乐此不疲地用获奖证书,

来抬高自己的设计价格。



直到有一天,

他的心被一句话刺痛:

“人们为了避免思考而做一切事情。”

叶天宇开始反思自己:

“我到底要什么?

要成为什么样的人?

所谓设计,

到底是为了什么?”



带着这样的困惑,他阅读了很多与设计有关的书籍,最终找到了自己想要的答案。“设计是为服务大众的,不能仅仅为少数权贵提供享乐。”


而互联网产品设计更新迭代速度太快,快到没时间把每一份设计做到满意,以至于后来自己渐渐麻木了,甚至觉得连追求“满意”都没必要,反正一个月后又要重新做。


“这不是我想要的,我想要留下真正隽永的东西。”



一款好的字库,

能持续几十年上百年为大众服务。

于是他每天下班回家后,

就宅在家里做字体设计。



这是他大学四年最喜欢的一个门类,

记得当时在老师的鼓励下,

叶天宇参加了方正奖字体大赛,

并有幸得了三等奖,

作品在中央美院展出。

也是因为这次经历,

让他见识到字体设计的各种可能。

“它就像一个宝库,

里面有各种千奇百怪、

五彩斑斓的宝藏。”



《天宇体》“欲为刀刻,仿宋魂,杂糅宋身尾衔隶意”。因当时初出茅庐,怕起错名贻笑大方,所以叶天宇直接以自己的名字命名


2016年,

他决定辞掉所有工作,

认真做字体设计。

刚开始父母不理解,

每天对着电脑白底黑字的屏幕,

来回折腾这点字儿,门都不出!

这孩子是不是有病?

后来看他坚持下来,

也慢慢理解了。



字体设计是一个漫长的过程,

在完整的字库成型前,零收入。

加上它是一个十分小众的行业,

没有前人的成功创业经验,

所有未知的东西,

都只能靠他自己去摸索。



一整套字库下来,

要做7000多个汉字

加上26个英文字母,

还有标点符号等等…

即使全部做出来了,

也不懂怎么开发成,

可以给别人使用的字库。



这对叶天宇来说,

无疑是个巨大的挑战。

没人给自己鼓劲,

他就自己给自己打气,

一点点将不会的东西搞会。

经过最难熬的3、4个月时间,

他才终于把整个字库流程   

熟练下来。



现在,字体设计   

已经成了他的一个习惯。

不管是坐地铁,还是听书喝茶,

他都随身带一支笔,

走到哪儿画到哪儿,

小票、包装袋上都有他的字。



半夜睡不着的时候,

他就爬起来打开电脑,

一边听歌一边做字,

直到困意来袭再睡去。



“设计字库这个过程,

像一场修行,每走一步都算数,

每做好一个字就离成功近了一步,

这是令人非常踏实的。”


做字库的第一步,

首先需要手绘出五六十个字,

将这些字体发布到网上,

征求意见,

选择大家喜欢的风格,

反复打磨。



然后扫描到电脑上,

将手绘的字变成数字化的矢量图,

慢慢扩展成两三百个“模板字”

接着,

从这几百个“模板字”中,

提炼出基本笔画、偏旁部首,

进行细致的归纳总结和调整。

最后,

放入软件里进行编码

才算做成了一个字库。



一边听评书和相声,

他每天能开发20-30个字。

每1个字需要半小时,

每天工作14个小时,

一天顶多完成20来个字,

设计出一套完整的字库,

至少需要1年。


见字如面   对称字


令叶天宇头疼的是,

当他做到4000字时,

回头看前面的1000字,

发现有很大修缮空间。

那么,问题来了!

是先调整还是先做完呢?


《聚珍体》获第八届方正奖优秀奖


犹豫权衡一阵后,

他决定先把字全部做完,

再去调整前面所有的字。

一套7000 字的字库下来,

相当于他做了一遍,

又调整了两遍。


《聚珍体》


造字的过程就像健身一样,

能清楚地看到自己在进步。

叶天宇相信努力坚持,

就有收获。


每天对着白底黑字,

也有感到疲倦的时候,

为了缓解这种枯燥感,

他将汉字的“音形义”元素相结合,

碰撞出有趣的火花。



“伞”字,外面下着雨,

一开伞就挡住雨了。



“骨”字,像拍X光片一样,

能看到人的骨头。



“鼻”字,感冒了流鼻涕,

又猛地吸了回去。



创意动画字很快走红网络,

被人民日报等大V转发,

不少网友感叹:

“原来汉字可以这么玩!”

这也让他对文化创意这条路,

充满信心。


《天宇招牌体》


经过一年半的辛苦付出,

“招牌体”“乐敦体”诞生了,

它们是叶天宇最得意的作品之一。



这款“招牌体”的出现,是想为路边招牌提供一种新选择。叶天宇发现,现在很多商家的字体,基本都是楷体、黑体、宋体,看起来千篇一律…


而他的“招牌体”,是参照明代嘉靖年间《大字五经善本》,半复刻半创新设计出来的新款简体汉字。



而这款“乐敦体”,是想给大家带来欢快的感觉,每个字都像一个有表情的小胖孩儿。


叶天宇说,他经常去书摊淘旧书,尤其对民国时期或新中国时期的老美术字体感兴趣。于是用平头笔,画出了这种粗细对比强烈,转角圆润的字体。



这两款字体一经推出,

受到了不少网友的支持,

有人说,

凌乱的招牌从现在开始改变。

也有人说,

为了自己热爱的事业,

全心全意地投入,

彻彻底底的付出,

努力做的东西应该有回报。



但令人心寒的是,

网上开始出现各种真假资源,

欺骗了不少设计师!

这让叶天宇感到很无奈,

可维权艰难,

只能不停地呼吁大家不要上当。


正版字体来源:“喜鹊造字”公众号


文字,是有生命的。

在叶天宇看来,

每一个汉字都是一个人,

有的是熟人,有的是陌生人。

每一个人都有自己的故事,

“我想把它们的故事告诉更多人。”



很多人问叶天宇,

你造字的灵感在哪里?

他说:我一直信奉一句话,

创新,非无源之水,无本之木,

在传承的基础上再创新。”


《隶心体》


“隶风体”“隶心体”的出现,

就是古代隶书与现代黑体的结合。


《隶风黑体》,古代隶书与现代黑体的结合。隶书的法则是“雁不双飞、蚕不双设”、“蚕头雁尾、一波三折”,和现代黑体相结合,既有传统的底蕴,又有现代的灵动。


从决定做字库那一刻起,

他就深切体会到“任重而道远”

特别是他看到,

在日本,有上万种关于字体的设计,

而中国作为汉字的发源地,

却只有不到几千种字型。


《飞云体》  GDC17优异奖  第八届方正奖字体大赛评审委员奖   Hiiitypography2016优异奖


为什么我们会输给日本?

叶天宇内心有点不忿,

“中国人老祖宗留下来的东西,

我们竟然玩得没有外国人好。”


《哥特体》 Hiiitypography2016评审委员奖、第八届方正奖西文优秀奖


他希望在汉字的设计上,

能贡献自己的一份力量。

“如果做这件事,

能为我们的民族传承出一份力,

哪怕只是一点点,

我都觉得特别的荣耀、自豪。”


乐敦体的应用


谈及未来,叶天宇说:

“我的梦想是不停地做字,

做更多更美、更有趣的汉字给大家!”

曾有朋友问他:

“做字体?感觉没什么戏呀,

要是真的没落下什么好,你后悔不?”

他笑了笑说:

“我是喜鹊,是飞翔的鸟儿,

天空没有留下痕迹,

但是鸟儿已经飞过,

你不知道它飞得有多快乐。”


“喜鹊造字”


因为喜欢汉字,

他将热爱变成事业,

只为做出最美的中国字体。

为了让更多人了解汉字的魅力,

他又以动画形式赋予汉字新的生命力。

除了热爱,还有对中国文化的传承。



当你为了自己喜欢的事,

全心全意的投入时,

永远不会觉得累。

哪怕最后没有成功,

也不会感到遗憾。

真正遗憾的是,

那些你想做却没有去做的事。


本文作者:阳忠勤

(图片源自叶天宇,

   版权归原作者所有,

     文章经授权发布。)


喜欢我们就多一次点赞多一次分享吧~


有缘的人终会相聚,慕客君想了想,要是不分享出来,怕我们会擦肩而过~

《预约、体验——新维空间站》

《【会员招募】“新维空间站”1年100场活动等你来加入》

有缘的人总会相聚——MOOC公号招募长期合作者


产权及免责声明 本文系“MOOC”公号转载、编辑的文章,编辑后增加的插图均来自于互联网,对文中观点保持中立,对所包含内容的准确性、可靠性或者完整性不提供任何明示或暗示的保证,不对文章观点负责,仅作分享之用,文章版权及插图属于原作者。如果分享内容侵犯您的版权或者非授权发布,请及时与我们联系,我们会及时内审核处理。


了解在线教育,
把握MOOC国际发展前沿,请关注:
微信公号:openonline
公号昵称:MOOC

 

登录查看更多
1

相关内容

互联网产品设计主要指通过用户研究和分析进行的整套服务体系和价值体系的设计互联网产品设计的过程。
Python数据分析:过去、现在和未来,52页ppt
专知会员服务
103+阅读 · 2020年3月9日
 第八届中国科技大学《计算机图形学》暑期课程课件
专知会员服务
62+阅读 · 2020年3月4日
电力人工智能发展报告,33页ppt
专知会员服务
135+阅读 · 2019年12月25日
2019中国硬科技发展白皮书 193页
专知会员服务
86+阅读 · 2019年12月13日
【CCL 2019】刘康、韩先培:做失败科研的10个方法
专知会员服务
28+阅读 · 2019年11月12日
听完了1000+首古风歌曲,我发现自己也能火
PingWest品玩
4+阅读 · 2019年6月2日
普通本科没毕业的我,收到年薪30w的offer...
码农翻身
5+阅读 · 2018年1月21日
这是一个转型AI的励志故事,从非科班到拿下竞赛一等奖
秒杀99%大学生!中国最牛高校学霸PK,简历吓坏网友...
人工智能机器人联盟
7+阅读 · 2017年11月12日
Arxiv
11+阅读 · 2019年6月19日
Arxiv
14+阅读 · 2018年5月15日
Arxiv
27+阅读 · 2018年4月12日
Arxiv
9+阅读 · 2018年3月20日
VIP会员
最新内容
人工智能在战场行动中的演进及伊朗案例
专知会员服务
2+阅读 · 今天13:08
美AI公司Anthropic推出网络安全模型“Mythos”
专知会员服务
2+阅读 · 今天12:58
【博士论文】面向城市环境的可解释计算机视觉
专知会员服务
0+阅读 · 今天12:57
大语言模型的自改进机制:技术综述与未来展望
专知会员服务
0+阅读 · 今天12:50
《第四代军事特种作战部队选拔与评估》
专知会员服务
1+阅读 · 今天6:23
相关VIP内容
Top
微信扫码咨询专知VIP会员