红芯事件:融资2.5亿的“国产浏览器之光”,承认基于Chromium开源

2018 年 8 月 17 日 程序猿

程序猿(ID:imkuqin)猿妹 整编

综合自:@泷涯财经、小声比比、澎湃新闻网等


放眼世界上四大主流浏览器内核(微软IE浏览器内核Trident、谷歌Chrome浏览器内核Blink、苹果Safari内核Webkit、火狐浏览器内核Gecko)皆为国外所有。



但近日,号称自主研发浏览器核心产品的“红芯”公司宣布完成2.5亿C轮系列融资,该公司称研发出具有我国自主知识产权的浏览器核心技术,推出世界第五颗也是唯一一颗属于中国人自己的浏览器内核——红芯Redcore



自主研发”、“国产浏览器内核”、“2.5亿融资”,听起来就很牛逼,我们还是先去官网看看一探究竟吧



官网的首页的图片。可以说非常有气势了,接下来是介绍,介绍中表示:红芯内核 - 打破美国垄断,中国首个自主创新智能浏览器内核。



拥有智能的认证引擎、渲染引擎、管控引擎,而且还有强大的“国密通讯协议”,支持统一管控、远程控制......按照红芯的说法,这实力确实秒杀Chrome、火狐等浏览器。



被指套壳Chrome浏览器


这样的浏览器,相信谁看到都想尝试一下,但是红芯官网却已删除下载链接。不过没关系,早就有网友下载验证了一番,我们一起来看看:


网友@Touko 把红芯浏览器 Windows 版的exe文件多次解压后,出现了广为人知的 Chrome,并且是Chrome 49v



打开红芯浏览器的安装目录,文件结构基本上和Chrome一模一样,甚至在redcore的「属性」中,原始文件名显示chrome.exe


安装目录


主程目录


而且安装好的程序里连Chrome的logo都没删干净!!!


截图来自:@泷涯


接着打开这个浏览器,随便输一个地址,无法访问的提示,也和Chrome一模一样,就连没有联网的小游戏也一样


截图来自:小声比比


到这里相信你也认为:红芯浏览器就是一个披着所谓“国产”“自主”外皮的Chrome……



回应:承认基于谷歌开源

但仍是自主可控的国产内核


昨日,红芯方面也回应了质疑,据中国网报道,红芯联合创始人高婧回应,红芯浏览器“包含‘Chrome’在里面”,但并非抄袭,而是“站在巨人的肩膀上去做创新”,如智能感知渲染引擎及应用安全方面都有创新,这些功能需连接云服务,“单看安装包是看不到任何东西的”。她还称,客户满意度很高,“绝不是那些人说的拿国产概念去骗钱”。



而程序员出身的公司创始人兼CEO陈本峰向《财经》杂志表示,红芯浏览器确实是基于谷歌Chrome浏览器内核而开发,但他强调,红芯在内核层面有自主创新,以适用于中国企业用户的办公上网需求


陈本峰向《财经》记者强调,“我们不是要骗什么国家资金,我们没有拿过国家的钱,我们的客户都是企业用户,并没有特别强调政府用户。


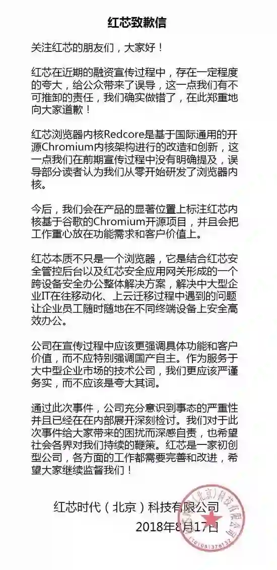
此外还发表了以下声明:


官方致歉



红芯浏览器成多家政府部门标配?

国资委、中车否认


对于“标配”一说,澎湃新闻记者联系到相关政府部门和企业,则给出了不同的回应。

国务院国资委一位内部人士告诉澎湃新闻记者,国资委的个人电脑中没有统一安装红芯浏览器,现在都是根据个人爱好自行选择浏览器,也没有通知要求安装此软件。据其了解,国务院国资委并未购买红芯公司的服务。


中车集团内部人士对澎湃新闻记者表示,中车集团层面使用的电脑并未安装红芯浏览器,下属子公司层面则不确认。


红芯公司官网曾披露,2017年,该公司曾与中国中车集团旗下广州电力机车有限公司签约。对此,上述中车集团人士表示,这只是一家拥有几百人的小公司,不足以代表整个中车集团。



科大讯飞、森马服饰否认投资红芯浏览器


此后,红芯浏览器的投资方开始引发各方关注。8 月 16 日盘后,浙江森马服饰股份有限公司(森马服饰,002563)投资者热线工作人员在接受澎湃新闻记者采访时表示,该公司未投资涉嫌“抄袭谷歌”的红芯浏览器。


同一天,另一家传言中的投资方科大讯飞(002230)董秘办一名工作人员,也对澎湃新闻记者否认了该公司投资了红芯浏览器,“并不是我们上市公司投资的。”


目前,晨兴创投、达晨创投、IDG尚未对此公开置评。



“红芯浏览器”背后


接下来,我们再去查一下红芯浏览器背后的这家公司以及公司的创始人,“红芯”公司它最开始做的是HTML5开发和移动适配,2018 年5月初,「云适配」召开媒体会,宣布品牌战略升级为红芯。



据官方数据显示,红芯业务收入已连续2年实现同比近3倍增长,业务已覆盖高端制造、能源、交通基建、金融、政府军工等多行业。


以下为红芯融资记录:


2016年11月获达晨创投领投的B+轮1亿元人民币融资;

2015年6月获IDG、晨兴资本1000万美元B轮融资;

2013年12月获天创资本、虎童基金1000万人民币A轮融资;

2013年11月获科大讯飞300万人民币天使轮融资



接下来是该公司创始人陈本峰,百度百科上是这样介绍的:国家“千人计划”特聘专家、国际云安全联盟CSA专家委员、企业级HTML5产业联盟主席、HTML5国际标准制定者之一。



从履历上看,这位80后创始人确实年轻有为,红芯联合创始人高婧则涉及学历造假。曾经,高婧一度的介绍是,毕业于香港科技大学商学院及哈佛大学。但真实情况是,高婧并非是毕业于哈佛大学,而是哈佛大学的(交流学生)。


高婧简历修改前


简历修改后



如何看待此事?


还记得上一次汉芯事件,汉芯的主导人陈进,就是利用了“民族自主创新”的名头,骗取了无数的资金和荣誉,而这一次自称自主创新的红芯浏览器,接下来又会如何发展?我们还不得而知。


如今,此事也在在 v2ex 、微博等这些媒体交流平台,技术圈的朋友们都炸开了锅:



对此,你怎么看?



●编号3256,输入编号直达本文

●输入m获取文章目录

登录查看更多
0

相关内容

浏览器内核
浏览器最重要或者说核心的部分是“Rendering Engine”,可大概译为“渲染引擎”,不过我们一般习惯将之称为“浏览器内核”。负责对网页语法的解释(如标准通用标记语言下的一个应用HTML、JavaScript)并渲染(显示)网页。 所以,通常所谓的浏览器内核也就是浏览器所采用的渲染引擎,渲染引擎决定了浏览器如何显示网页的内容以及页面的格式信息。不同的浏览器内核对网页编写语法的解释也有不同,因此同一网页在不同的内核的浏览器里的渲染(显示)效果也可能不同,这也是网页编写者需要在不同内核的浏览器中测试网页显示效果的原因。
AI创新者:破解项目绩效的密码
专知会员服务
35+阅读 · 2020年6月21日
【干货书】现代数据平台架构,636页pdf
专知会员服务
262+阅读 · 2020年6月15日
【实用书】Python爬虫Web抓取数据,第二版,306页pdf
专知会员服务
122+阅读 · 2020年5月10日
德勤:2020技术趋势报告,120页pdf
专知会员服务
194+阅读 · 2020年3月31日
Gartner:2020年十大战略性技术趋势, 47页pdf
专知会员服务
79+阅读 · 2020年3月10日
广东疾控中心《新型冠状病毒感染防护》,65页pdf
专知会员服务
19+阅读 · 2020年1月26日
新时期我国信息技术产业的发展
专知会员服务
71+阅读 · 2020年1月18日
Linux挖矿病毒的清除与分析
FreeBuf
14+阅读 · 2019年4月15日
已删除
雪球
6+阅读 · 2018年8月19日
Knowledge Distillation from Internal Representations
Arxiv
4+阅读 · 2019年10月8日
Arxiv
5+阅读 · 2017年11月13日
VIP会员
最新内容
人工智能在战场行动中的演进及伊朗案例
专知会员服务
4+阅读 · 4月18日
美AI公司Anthropic推出网络安全模型“Mythos”
专知会员服务
2+阅读 · 4月18日
【博士论文】面向城市环境的可解释计算机视觉
大语言模型的自改进机制:技术综述与未来展望
《第四代军事特种作战部队选拔与评估》
专知会员服务
1+阅读 · 4月18日
相关VIP内容
AI创新者:破解项目绩效的密码
专知会员服务
35+阅读 · 2020年6月21日
【干货书】现代数据平台架构,636页pdf
专知会员服务
262+阅读 · 2020年6月15日
【实用书】Python爬虫Web抓取数据,第二版,306页pdf
专知会员服务
122+阅读 · 2020年5月10日
德勤:2020技术趋势报告,120页pdf
专知会员服务
194+阅读 · 2020年3月31日
Gartner:2020年十大战略性技术趋势, 47页pdf
专知会员服务
79+阅读 · 2020年3月10日
广东疾控中心《新型冠状病毒感染防护》,65页pdf
专知会员服务
19+阅读 · 2020年1月26日
新时期我国信息技术产业的发展
专知会员服务
71+阅读 · 2020年1月18日
Top
微信扫码咨询专知VIP会员