重磅!中国限制 AI 技术出口:TikTok 需经国家批准,才可出售

2020 年 8 月 30 日 深度学习自然语言处理

点击上方,选择星标置顶,每天给你送干货

阅读大概需要9分钟

跟随小博主,每天进步一丢丢


自:云头条

编辑:乐乐(程序员小乐)

     

   正文   


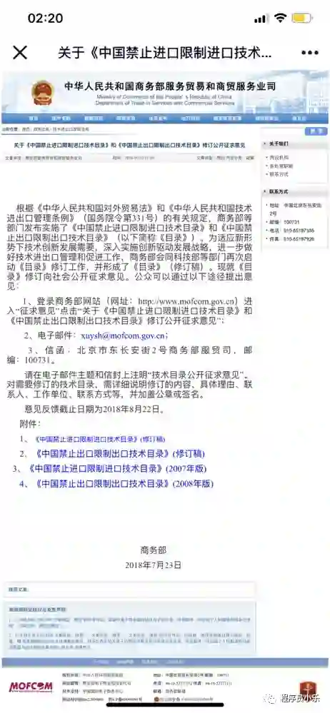
8月28日,商务部、科技部调整发布《中国禁止出口限制出口技术目录》。(商务部 科技部公告2020年第38号,以下简称《目录》)。


本次《目录》调整先后征求了相关部门、行业协会、业界学界和社会公众意见,共涉及53项技术条目:一是删除了4项禁止出口的技术条目;二是删除5项限制出口的技术条目;三是新增23项限制出口的技术条目;四是对21项技术条目的控制要点和技术参数进行了修改。

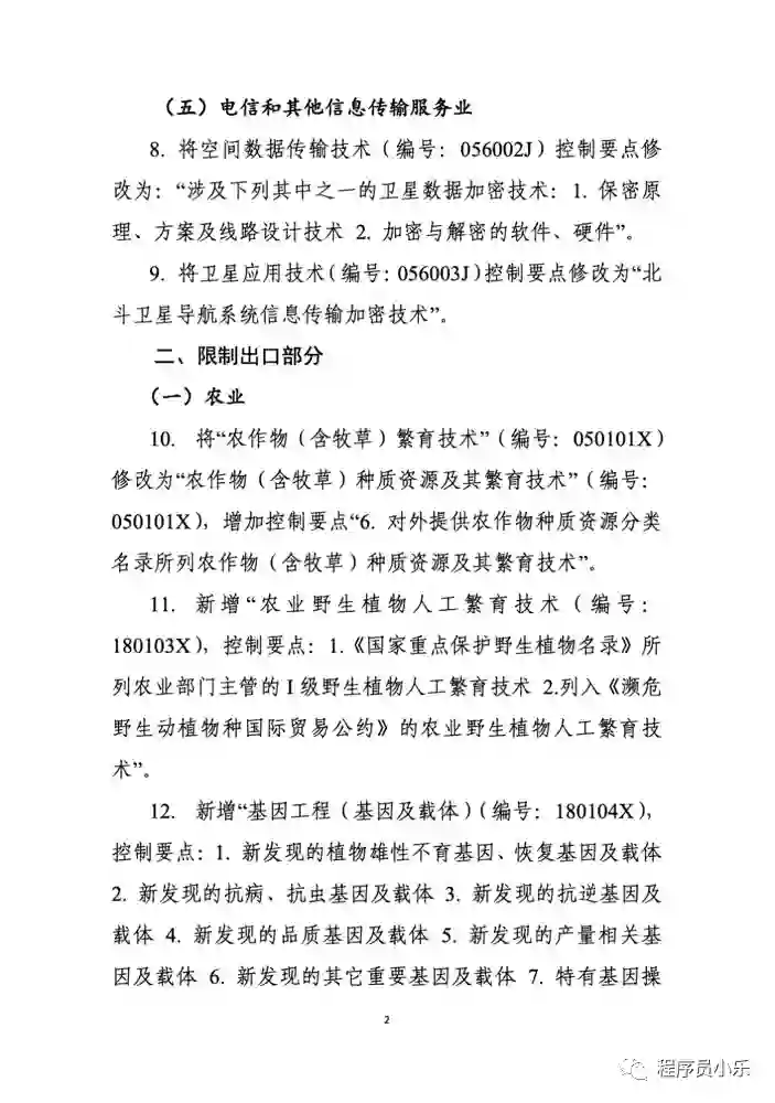
根据《中华人民共和国技术进出口管理条例》,凡是涉及向境外转移技术,无论是采用贸易还是投资或是其他方式,均要严格遵守《中华人民共和国技术进出口管理条例》的规定,其中限制类技术出口必须到省级商务主管部门申请技术出口许可,获得批准后方可对外进行实质性谈判,签订技术出口合同。

商务部服贸司负责人就调整发布的《中国禁止出口限制出口技术目录》答记者问


8月28日,商务部会同科技部调整发布《中国禁止出口限制出口技术目录》(商务部 科技部公告2020年第38号,以下简称《目录》)。商务部服贸司负责同志就《目录》有关问题回答了记者提问。

一、《目录》调整的背景和主要考虑是什么?

根据《中华人民共和国技术进出口管理条例》,商务部会同科技部制定、调整并公布禁止或限制出口的技术目录,主要目的是规范技术出口管理,促进科技进步和对外经济技术合作,维护国家经济安全。上一次《目录》修订是在2008年,距今已有10年多时间。随着科学技术迅速发展以及我国科技实力和产业竞争力不断提升,根据国际惯例及时调整《目录》势在必行。这次《目录》调整删除了4项禁止出口的技术条目,并对限制出口的技术内容进行了调整。

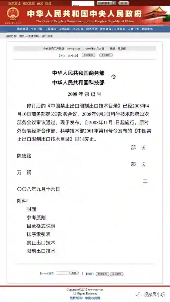
2008年版《中国禁止出口限制出口技术目录》生效令:


中国政府一直坚持以开放促发展,坚持创新能力开放合作,致力于营造良好的科技创新和国际合作环境,促进技术创新要素自由流动。党的十八大以来,我国技术贸易稳步快速发展。据商务部统计,2013年,中国技术出口合同金额200亿美元,不到进口合同金额的一半;2019年,技术出口合同金额321亿美元,已基本接近进口合同金额。技术出口既优化了我国的出口结构,也推动了相关贸易伙伴产业升级和经济发展。今后,我们将进一步加强与世界各国的技术贸易合作,不断优化技术贸易营商环境,促进我国技术贸易健康有序可持续发展。

二、本次《目录》调整的主要内容有哪些?

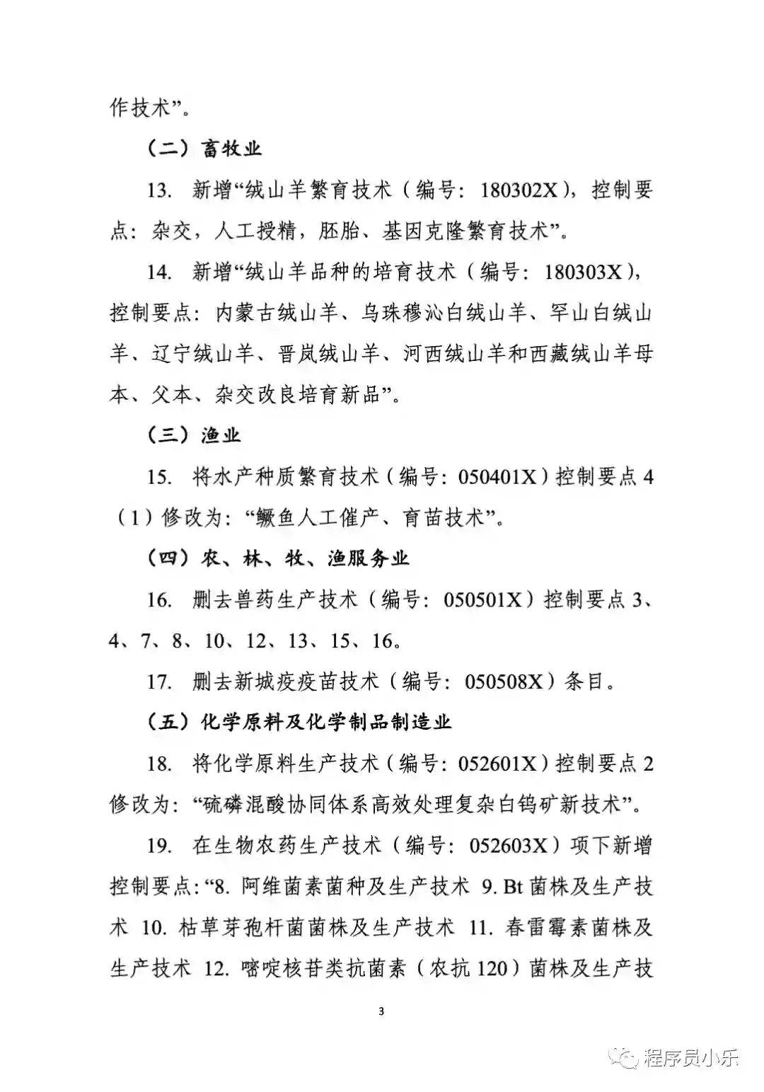
本次《目录》调整先后征求了相关部门、行业协会、业界学界和社会公众意见,共涉及53项技术条目:

一是删除微生物肥料技术、咖啡因生产技术、核黄素生产工艺、维生素发酵技术等4项禁止出口的技术条目。

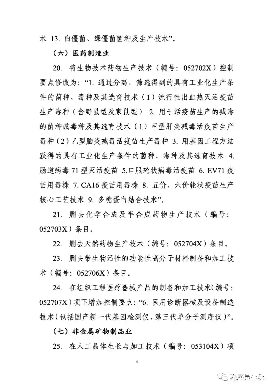
二是删除新城疫疫苗技术、天然药物生产技术、功能性高分子材料制备和加工技术、化学合成及半合成药物生产技术、信息安全防火墙软件技术等5项限制出口的技术条目。

搜索公众号程序员小乐回复关键字“offer”获取算法面试题和答案。

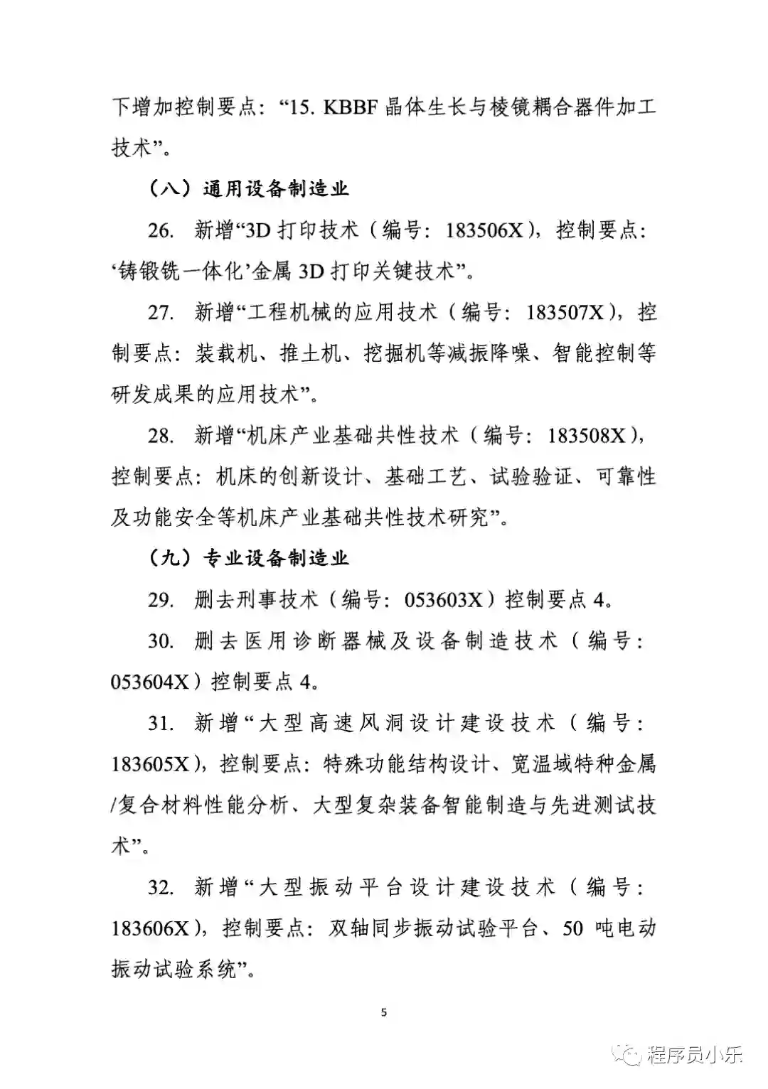
三是新增农业野生植物人工繁育技术、绒山羊繁育和品种培育技术、空间材料生产技术、大型高速风洞设计建设技术、航空航天轴承技术、激光技术等23项限制出口的技术条目。

四是对21项技术条目的控制要点和技术参数进行了修改,涉及农作物繁育技术、水产种质繁育技术、化学原料生产技术、生物农药生产技术、航天器测控技术、空间数据传输技术、地图制图技术、信息处理技术、真空技术等领域。

三、此次商务部、科技部只发布了《中国禁止出口限制出口技术目录》调整内容,请问对《中国禁止进口和限制进口技术目录》有怎样的考虑?未来还有哪些工作计划?

目前,商务部、科技部仍在有序推进目录修订工作。下一步,将进一步删减调整《中国禁止出口限制出口技术目录》;同时,根据2019年底修订发布的《禁止进口限制进口技术管理办法》,大幅精简《中国禁止进口限制进口技术目录》,进一步突出市场调节作用。

中国政府高度重视优化技术贸易营商环境,积极推进技术贸易便利化。今年以来,商务部印发了《关于疫情防控期间进一步便利技术进出口有关工作的通知》,积极推进技术进出口合同登记无纸化工作,并研究放宽技术进出口经营主体限制的措施。下一步,商务部将继续推出更多技术贸易便利化措施,不断完善技术贸易促进平台,加强同世界各国的技术贸易交流与合作。

四、请问技术出口如何界定,具体包括哪些形式?企业如果出口限制类的技术,需要如何进行申请?

根据《中华人民共和国技术进出口管理条例》,技术出口是指从我国境内向境外,通过贸易、投资或者经济技术合作的方式转移技术的行为,包括专利权转让、专利申请权转让、专利实施许可、技术秘密转让、技术服务和其他方式的技术转移。也就是说,凡是涉及向境外转移技术,无论是采用贸易还是投资等其他方式,均要遵守《中华人民共和国技术进出口管理条例》的规定。

技术出口分为自由、限制和禁止三类,其中自由类技术实行事后合同登记备案,限制类技术进出口需要申请许可证。2007年起,商务部已将限制类技术进出口许可权限下放至各省、自治区、直辖市商务主管部门。商务主管部门收到技术出口申请后,会同科技主管部门进行审查,自收到申请之日起30个工作日内作出批准或者不批准的决定,对批准的发给《中华人民共和国技术出口许可意向书》。申请人取得意向书后,方可对外进行实质性谈判,签订技术出口合同。申请人签订技术出口合同后,必须申请《中华人民共和国技术出口许可证》。商务主管部门对技术出口合同的真实性进行审查,自收到相关文件之日起15个工作日内,对技术出口作出许可或者不许可的决定,如果准予许可,颁发《中华人民共和国技术出口许可证》。技术出口合同自技术出口许可证颁发之日起生效。 

《中国禁止出口限制出口技术目录》调整内容:



以上PDF为调整版内容全文,以下是与 IT 行业相关部分,调整后的整体版本(完整目录)目前未正式发布。


禁止出口部分

(五)电信和其他信息传输服务业

8.将空间数据传输技术(编号:056002J)控制要点修改为:“涉及下列其中之一的卫星数据加密技术:1.保密原理、方案及线路设计技术2.加密与解密的软件、硬件”。

9.将卫星应用技术(编号:056003J)控制要点修改为“北斗卫星导航系统信息传输加密技术”。

限制出口部分

(十一)通信设备、计算机及其他电子设备制造业

搜索公众号程序员小乐回复关键字“Java”获取Java面试题和答案。

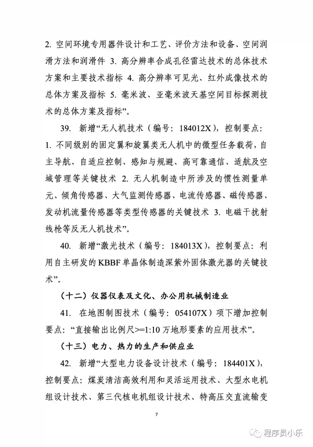
38.将空间仪器及设备制造技术(编号:054011X)控制要点修改为:“1.通道数>500的遥感成像光谱仪制造技术2.空间环境专用器件设计和工艺、评价方法和设备、空间润滑方法和润滑件3.高分辨率合成孔径雷达技术的总体技术方案和主要技术指标4.高分辨率可见光、红外成像技术的总体方案及指标5.毫米波、亚毫米波天基空间目标探测技术的总体方案及指标”。

39.新增“无人机技术(编号:184012X),控制要点:1.不同级别的固定翼和旋翼类无人机中的微型任务载荷,自主导航、自适应控制、感知与规避、高可靠通信、适航及空域管理等关键技术2.无人机制造中所涉及的惯性测量单元、倾角传感器、大气监测传感器、电流传感器、磁传感器、发动机流量传感器等类型传感器的关键技术3.电磁干扰射线枪等反无人机技术”。

40.新增“激光技术(编号:184013X),控制要点:利用自主研发的KBBF单晶体制造深紫外固体激光器的关键技术”。

(十四)电信和其他信息传输服务业

43.删去空间数据传输技术(编号:056003X)控制要点1、3。

44.删去卫星应用技术(编号:056004X)控制要点2,将控制要点1中“双星导航定位系统”修改为“北斗卫星导航定位系统”。

(十五)计算机服务业

45.在信息处理技术(编号:056101X)项下增加控制要点:“17.语音合成技术(包括语料库设计、录制和标注技术,语音信号特征分析和提取技术,文本特征分析和预测技术,语音特征概率统计模型构建技术等);18.人工智能交互界面技术(包括语音识别技术,麦克风阵列技术,语音唤醒技术,交互理解技术等);19.语音评测技术(包括朗读自动评分技术,口语表达自动评分技术,发音检错技术等);20.智能阅卷技术(包括印刷体扫描识别技术,手写体扫描识别技术,印刷体拍照识别技术,手写体拍照识别技术,中英文作文批改技术等);21.基于数据分析的个性化信息推送服务技术”。

46.新增“密码安全技术(编号:186103X),控制要点:1.密码芯片设计和实现技术(高速密码算法、并行加密技术、密码芯片的安全设计技术、片上密码芯片(SOC)设计与实现技术、基于高速算法标准的高速芯片实现技术)2.量子密码技术(量子密码实现方法、量子密码的传输技术、量子密码网络、量子密码工程实现技术)”。

47.新增“高性能检测技术(编号:186104X),控制要点:1.高速网络环境下的深度包检测技术2.未知攻击行为的获取和分析技术3.基于大规模信息采集与分析的战略预警技术4.网络预警联动反应技术5.APT攻击检测技术6.威胁情报生成技术”。

48.新增“信息防御技术(编号:186105X),控制要点:1.信息隐藏与发现技术2.信息分析与监控技术3.系统和数据快速恢复技术4.可信计算技术”。

49.新增“信息对抗技术(编号:186106X),控制要点:1.流量捕获和分析技术2.漏洞发现和挖掘技术3.恶意代码编制和植入技术4.信息伪装技术5.网络攻击追踪溯源技术”。

(十六)软件业

50.删去信息安全防火墙软件技术(编号:056202X)条目。

51.新增“基础软件安全增强技术(编号:186203X),控制要点:1.操作系统安全增加技术:《操作系统安全技术要求》(GB/T20272-2006)四级(包含)以上技术要求2.数据库系统安全增强技术:《数据库系统安全技术要求》(GB/T20273-2006)四级(包含)以上技术要求”。

对TikTok的影响


云头条查询发现,在《中国禁止出口限制出口技术目录》2018年修订公开征求意见稿中,在《调整内容》中第45项,在信息处理技术(编号:056101X)项下增加控制要点中,并没有增加第21小项基于数据分析的个性化信息推送服务技术,此条为公示后新增。此条款TikTok完全符合。


8月6日,特朗普签发行政令禁止TikTok美国开展业务,9月20日生效。最近美国各大公司争相竞购,包括微软、沃尔玛、甲骨文等。

此次《中国禁止出口限制出口技术目录》调整,张一鸣将是第一个吃螃蟹的人。

根据商务部、科学技术部令2009年第2号《禁止出口限制出口技术管理办法》第八条 限制出口技术的贸易审查包括以下内容:


(一)是否符合我国对外贸易政策,并有利于促进外贸出口;

(二)是否符合我国的产业出口政策,并有利于促进国民经济发展;

(三)是否符合我国对外承诺的义务。


第九条 限制出口技术的技术审查包括以下内容:


(一)是否危及国家安全;

(二)是否符合我国科技发展政策,并有利于科技进步;

(三)是否符合我国的产业技术政策,并能带动大型和成套设备、高新技术产品的生产和经济技术合作。


第二十条 凡违反本办法规定的,将依据《中华人民共和国技术进出口管理条例》及其他有关法律规定,追究有关当事人和单位的责任。


相关参考:

http://tradeinservices.mofcom.gov.cn/article/lingyu/jsmyi/200904/34278.html



说个正事哈



由于微信平台算法改版,公号内容将不再以时间排序展示,如果大家想第一时间看到我们的推送,强烈建议星标我们和给我们多点点【在看】。星标具体步骤为:

(1)点击页面最上方深度学习自然语言处理”,进入公众号主页。

(2)点击右上角的小点点,在弹出页面点击“设为星标”,就可以啦。

感谢支持,比心



投稿或交流学习,备注:昵称-学校(公司)-方向,进入DL&NLP交流群。

方向有很多:机器学习、深度学习,python,情感分析、意见挖掘、句法分析、机器翻译、人机对话、知识图谱、语音识别等

记得备注呦


推荐两个专辑给大家:
专辑 | 李宏毅人类语言处理2020笔记
专辑 | NLP论文解读
专辑 | 情感分析

整理不易,还望给个在看!

登录查看更多
0

相关内容

科学技术
《2020人工智能医疗产业发展蓝皮书》发布
专知会员服务
115+阅读 · 2020年9月11日
专知会员服务
96+阅读 · 2020年8月7日
新时期我国信息技术产业的发展
专知会员服务
71+阅读 · 2020年1月18日
报告 | 2020中国5G经济报告,100页pdf
专知会员服务
99+阅读 · 2019年12月29日
【德勤】中国人工智能产业白皮书,68页pdf
专知会员服务
311+阅读 · 2019年12月23日
2019中国硬科技发展白皮书 193页
专知会员服务
86+阅读 · 2019年12月13日
西工大、北航等被美国列入制裁“实体名单”
材料科学与工程
11+阅读 · 2019年5月25日
正式公布:2019年度博新计划名单,共400人!
材料科学与工程
21+阅读 · 2019年4月18日
美国加紧技术出口管制,涉及 AI 和 ML 等领域
Linux爱好者
3+阅读 · 2018年11月21日
排查中国千人计划学者,美对华科技限制再次升级
算法与数学之美
6+阅读 · 2018年9月19日
《中国人工智能发展报告2018》(附PDF下载)
走向智能论坛
19+阅读 · 2018年7月17日
Neural Speech Synthesis with Transformer Network
Arxiv
5+阅读 · 2019年1月30日
Arxiv
136+阅读 · 2018年10月8日
Arxiv
5+阅读 · 2018年5月1日
Arxiv
3+阅读 · 2017年8月15日
VIP会员
最新内容
扭曲还是编造?视频大语言模型幻觉研究综述
专知会员服务
0+阅读 · 3分钟前
《采用系统思维应对混合战争》125页
专知会员服务
0+阅读 · 57分钟前
战争机器学习:数据生态系统构建(155页)
专知会员服务
6+阅读 · 今天8:10
内省扩散语言模型
专知会员服务
5+阅读 · 4月14日
国外反无人机系统与技术动态
专知会员服务
3+阅读 · 4月14日
大规模作战行动中的战术作战评估(研究论文)
未来的海战无人自主系统
专知会员服务
3+阅读 · 4月14日
相关VIP内容
《2020人工智能医疗产业发展蓝皮书》发布
专知会员服务
115+阅读 · 2020年9月11日
专知会员服务
96+阅读 · 2020年8月7日
新时期我国信息技术产业的发展
专知会员服务
71+阅读 · 2020年1月18日
报告 | 2020中国5G经济报告,100页pdf
专知会员服务
99+阅读 · 2019年12月29日
【德勤】中国人工智能产业白皮书,68页pdf
专知会员服务
311+阅读 · 2019年12月23日
2019中国硬科技发展白皮书 193页
专知会员服务
86+阅读 · 2019年12月13日
相关资讯
Top
微信扫码咨询专知VIP会员