「每日资讯」iQOO真机惊现NBA演播室/魅族X8宣布降价300元/人人车回应破产传闻:假消息且存在人为故意传播

2019 年 2 月 18 日 ZEALER订阅号



iQOO 真机惊现 NBA 演播室

 

vivo 子品牌 iQOO 真机曝光,该款手机采用的是深邃的黑蓝色,并带有竖条蓝色闪光纹路。搭载骁龙 855,采用后置三摄方案。根据网上消息爆料,iQOO 还将搭载12GB 大内存,定位可能是一款超强配置的游戏手机。




魅族 X8 宣布降价 300 元

 

今天,魅族 X8 官方宣布降价,4+64GB 从原来的 1598 元降到 1298 元,6+64GB 从原来的 1798 元降到 1498 元,6+128GB 从 1998 降到 1698 元。降价的魅族 X8 可能是最便宜的骁龙 710 手机了。




人人车回应破产传闻:假消息且存在人为故意传播

 

今日有消息称,汽车交易服务平台人人车宣布破产,目前已通知所有员工离职。针对破产传言,人人车回应称,不存在“破产”、“关站”、“资金链断裂”等情况,目前一切业务运转正常,持续为用户提供靠谱的汽车交易服务。对于恶意制造人人车谣言的行为,人人车已搜集好证据,并向公安机关及相关部门报案。




小米手机部组织调整 :成立参谋部 任命朱磊为参谋长

 

小米发布关于手机部和平台部组织调整通知:手机部成立参谋部,任命朱磊为参谋长,负责手机业务销售运营、业务运营分析等业务;手机部成立显示触控部,核心器件部并入硬件研发部;原集团安全部拆分为安全合规部和安全管理部。




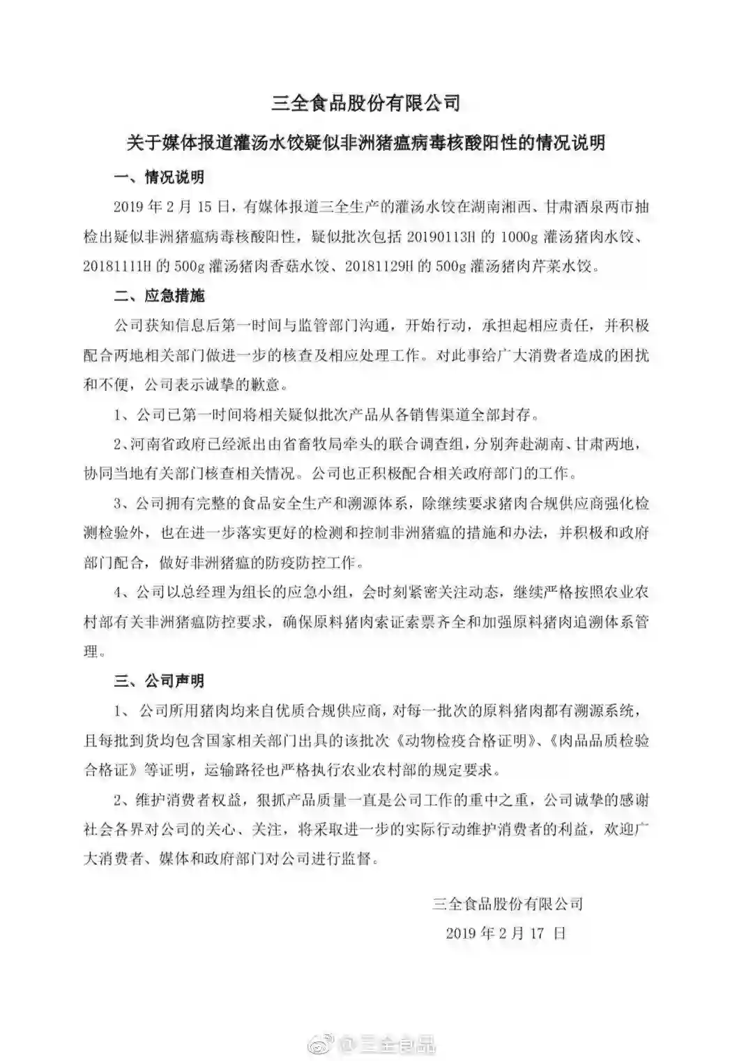
三全最新声明:已将相关疑似批次产品全部封存

 

针对媒体报道灌汤水饺疑似非洲猪瘟病毒核酸阳性,三全食品 2 月 18 日早间披露公告称,公司已第一时间将相关疑似批次产品从各销售渠道全部封存;河南省政府已经派出由省畜牧局牵头的联合调查组,分别奔赴湖南、甘肃两地,协同当地有关部门核查相关情况。公司也正积极配合相关政府部门的工作。三全食品声明称,公司所用猪肉均来自优质合规供应商,对每一批次的原料猪肉都有溯源系。




【每日一聊】


最近雷军在微博曝光了小米 9 的众多产品信息,高通骁龙 855,三星 AMOLED 水滴屏,康宁第 6 代大猩猩玻璃,屏占比超过了 90% ,第五代屏幕下指纹解锁等等。同时也将延续小米 8 推出透明探索版。


你是否看好雷军爆料的小米 9 ?请点击下方小程序进行留言,点赞数最多的评论将获得 ZEALER 定制 T 恤。



*已购买用户可加 Q 群:972083354

(加群时需提供交易单号)



记得帮忙点个“好看”哟

登录查看更多
0

相关内容

AI创新者:破解项目绩效的密码
专知会员服务
35+阅读 · 2020年6月21日
【快讯】KDD2020论文出炉,216篇上榜, 你的paper中了吗?
专知会员服务
51+阅读 · 2020年5月16日
【复旦大学-SP2020】NLP语言模型隐私泄漏风险
专知会员服务
25+阅读 · 2020年4月20日
专知会员服务
29+阅读 · 2020年3月6日
广东疾控中心《新型冠状病毒感染防护》,65页pdf
专知会员服务
19+阅读 · 2020年1月26日
奔驰女车主同意和解,舆情分析全事件
THU数据派
10+阅读 · 2019年4月17日
ofo商业模式破产
1号机器人网
6+阅读 · 2019年1月29日
华为和其“公关危机”下的5G发布会
1号机器人网
7+阅读 · 2019年1月27日
已删除
雪球
6+阅读 · 2018年8月19日
刘强东清明节回湖南湘潭认祖,带给乡亲100亿“小礼物”
中国企业家杂志
7+阅读 · 2018年4月7日
李开复:已退掉所有区块链3点钟群 | 早报
中国企业家杂志
4+阅读 · 2018年3月8日
中国平安股价持续大涨背后
凤凰财经
5+阅读 · 2017年9月13日
Factor Graph Attention
Arxiv
6+阅读 · 2019年4月11日
Few-shot Adaptive Faster R-CNN
Arxiv
3+阅读 · 2019年3月22日
Arxiv
3+阅读 · 2018年10月25日
Arxiv
7+阅读 · 2018年2月26日
Arxiv
6+阅读 · 2018年1月14日
VIP会员
最新内容
战争机器学习:数据生态系统构建(155页)
专知会员服务
5+阅读 · 今天8:10
内省扩散语言模型
专知会员服务
5+阅读 · 4月14日
国外反无人机系统与技术动态
专知会员服务
3+阅读 · 4月14日
大规模作战行动中的战术作战评估(研究论文)
未来的海战无人自主系统
专知会员服务
3+阅读 · 4月14日
美军多域作战现状分析:战略、概念还是幻想?
无人机与反无人机系统(书籍)
专知会员服务
19+阅读 · 4月14日
美陆军2026条令:安全与机动支援
专知会员服务
9+阅读 · 4月14日
相关资讯
奔驰女车主同意和解,舆情分析全事件
THU数据派
10+阅读 · 2019年4月17日
ofo商业模式破产
1号机器人网
6+阅读 · 2019年1月29日
华为和其“公关危机”下的5G发布会
1号机器人网
7+阅读 · 2019年1月27日
已删除
雪球
6+阅读 · 2018年8月19日
刘强东清明节回湖南湘潭认祖,带给乡亲100亿“小礼物”
中国企业家杂志
7+阅读 · 2018年4月7日
李开复:已退掉所有区块链3点钟群 | 早报
中国企业家杂志
4+阅读 · 2018年3月8日
中国平安股价持续大涨背后
凤凰财经
5+阅读 · 2017年9月13日
相关论文
Factor Graph Attention
Arxiv
6+阅读 · 2019年4月11日
Few-shot Adaptive Faster R-CNN
Arxiv
3+阅读 · 2019年3月22日
Arxiv
3+阅读 · 2018年10月25日
Arxiv
7+阅读 · 2018年2月26日
Arxiv
6+阅读 · 2018年1月14日
Top
微信扫码咨询专知VIP会员