郭德纲弟子筹款百万治病,水滴筹们陷道德困境

2019 年 5 月 6 日 腾讯科技

点击上方“腾讯科技”,“星标或置顶公众号”

关键时刻,第一时间送达


来源 / 燃财经(ID: rancaijing)

作者 / 刘景丰

编辑 / 苏琦

欢迎下载腾讯新闻APP,查看更多科技热点新闻


一场备受关注的百万大病众筹,把背后众筹平台的问题再次推在聚光灯下。


近日,德云社相声演员吴鹤臣(本名吴帅)脑出血,家人在大病筹款平台水滴筹发起百万筹款消息引起了很大争议。


原本是一场普通的大病众筹,却因“德云社”三个字颇受关注。筹款消息发布后,有人爆料称,吴家在北京有两套房,一辆车,而且在北京患大病也有医保可报销,为什么还要发起百万筹款?


尽管此后吴鹤臣妻子张泓艺在微博上解释称,自己不懂众筹平台的规则才会错填100万,房屋和车辆因种种原因均不能卖,但仍不能平息争议。


吴鹤臣妻子张泓艺微博


5月4日,水滴筹相关负责人回应称,审核信息没有界定“有车有房就完全不能发起筹款”,但前提是“要按照平台的规定,去提交这些相应的证明材料”。该负责人还透露,只要发起人的“信息完全地去公开、真实地披露出来,然后做出说明,其实社会人士可以根据自己判断,选择去帮助他或是不帮助他”。


自2015年轻松筹在国内推出大病救助项目后,网络大病众筹领域逐渐得到发展,多家众筹平台相继涉足大病众筹,巅峰时期达到数十家。


此后,随着市场逐步集中,水滴筹、轻松筹成为行业头部平台。然而由于筹款平台的特性造成的审核不便,诈捐、骗捐事件屡屡牵动大众神经;此外平台主要依靠保险经纪的盈利模式也存在短板,困局日益显现。


审核之困:线下全流程难以面面俱到


水滴筹是一家基于微信社交的大病筹款平台,成立于2016年7月,这已经不是它第一次遭遇“争议筹款”事件。


2018年5月,河南太康县王凤雅的众筹事件,曾让水滴筹一度背负信任危机。


3岁的王凤雅患视网膜母细胞瘤,母亲杨美芹在水滴筹平台发起筹款35689元。此后有消息称杨美芹筹款后却不积极给凤雅治病,疑似把善款挪用给弟弟治唇裂,最终凤雅病重去世。此后经过多方调查,杨美芹挪用善款的质疑被证伪。


线上筹款平台,如何控制线下的风险?确定线下的治病费用?而平台又如何审核筹款人的资产情况、筹款用途?


该事件发生后,水滴筹平台对外回应称,未来将进一步加强全流程风控,加强治疗进展督查,还将与医院建立更深入的合作,跟进患者治疗进展与资金使用情况,加强推进定期公示制度。


然而2个月后,一起诈捐事件又上演。家住南宁的某大二学生因病重,其母亲邓芳英通过水滴筹平台筹款25万余元。随后,其被爆出家境殷实,“有房有车有商铺”。被捐助的大学生竟还通过QQ空间回骂称:“我妈能挣钱关你什么事?老子家里住的房就算几百万关你什么事?”


事后,家人回应将变卖家产退还筹款,当事人也做出道歉。


这不是单独一家大病众筹平台所面临的困境,而是各家平台共同的问题。早在2016年,轻松筹就遭遇过“诈捐”事件。求助者通过夸大病情、谎称高额医疗费用,借以在众筹平台筹集更多的治疗资金。而筹款平台由于审核程序简单、缺乏线下核实等问题使得“诈捐”时有发生。


2017年,在接受媒体采访时,轻松筹创始人杨胤曾表示,最初的轻松筹是用户发起众筹、然后在自己的朋友圈传播,“更多是工具属性。”后来在质疑下,平台开始做人工审核,让用户提交和上传尽可能详细的材料,同时招募医疗志愿者等,帮平台一起审核病历等的真实性。


经过技术升级,轻松筹还上线了一套审核流程和客服团队,不仅对求助者身份、病情、收款人身份进行审核,更是联合“熟人证实”、“群众举报”和志愿者实地采访等手段对项目进行审核。此后还上线“智爱”风控系统,通过技术手段实现图像识别、识别敏感文字和识别信息是否匹配等功能。


经过一系列事件后,水滴筹也曾规范审核流程、上线客服团队,甚至在线下发展三百多个片区经理、1.6万多个志愿者,覆盖中国400-500个城市,来帮助平台审核患者真实性。


然而这样能否杜绝线下信息的造假、甚至志愿者和患者的联合造假?仍旧要打一个问号。


模糊的救助对象,平台陷入道德困境


大病众筹平台成立的目的,是为那些家庭贫困、看不起病的人提供救助。这是社会的共识。


水滴筹创始人沈鹏曾在某论坛上表示,得益于下沉市场的开拓,水滴筹的主流发起者还是在中国的三四五线城市,在县城、农村里。它的捐款者基本覆盖了中国的一到五线所有人群。


“水滴筹的目的,就是为更多得了病看不起病的人提供帮助。”沈鹏说。然而当用户量激增,平台上开始闪现一些“有房有车”的中产阶层群体。


一个月前在某论坛上,沈鹏说道:“能够让更多的人民群众在健康的时候有保障,在得病的时候能够迅速拿到一笔资金,是我们创业的初衷。”那么,“有房有车”的群体也包含在其中吗?


此次吴鹤臣百万筹款事件被爆出后,水滴筹相关人员表示,平台审核信息没有界定“有车有房就完全不能发起筹款”,但前提是“要按照平台的规定,去提交这些相应的证明材料”。该人员还称,平台“没有资格去审核发起人的车产和房产”,只能要求发起人公开说明自己的家庭经济情况,“去做公示”。


吴帅水滴筹筹款界面


轻松筹也经历过这样的困扰。2017年底,杨胤在谈到“有房有车还要去众筹”的问题时称,“我觉得我们做的事情就是救急,如果亲朋好友帮一把能让他渡过难关,我反而不建议他卖房。”


杨胤称,能明显地看到,很多中产阶层是轻松筹的发起用户,“因为这部分人群,公益组织是没法管的,公益组织管赤贫、贫困线以下的人,但实际上,对于中产阶层的救助效率是最高的。我们帮他渡过了这个难关,缓过这股劲后,他还能够自个儿赚钱。”


“很多人并不一定觉得我这个观点正确,但我觉得如果帮助他治好病之后,他能回馈社会,这样是最快乐的。”杨胤说。


实际上,从屡见报端的案例也可以看到,许多有房有车的“中产阶层”在得病时靠众筹募捐,考虑的更多是如何避免自身的“因病致贫”,而不是这笔捐款有没有“必要”。而他们在被救助之后,也鲜见有退回捐款、回馈社会的案例。众筹平台难免陷入道德困境。


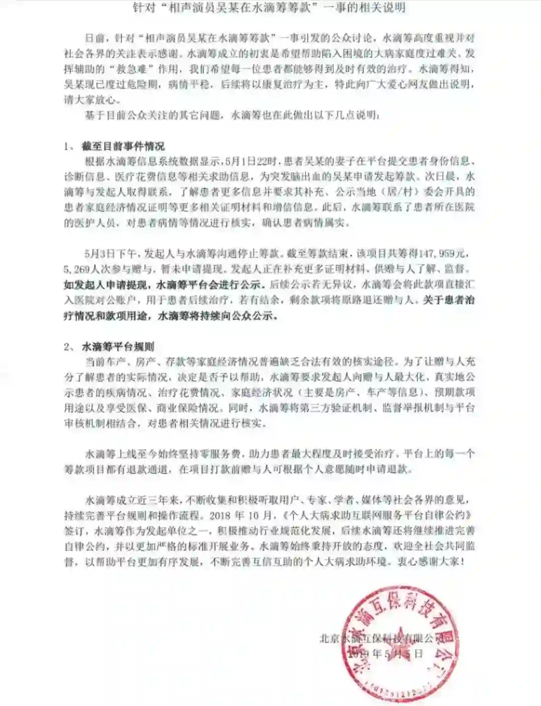
5月5日,水滴筹官方作出说明称,当前车产、房产、存款等家庭经济情况普遍缺乏合法有效的核实途径,为了让赠与人充分了解患者的实际情况,决定是否予以帮助,水滴筹要求发起人向赠与人最大化、真实地公示患者的疾病情况、治疗花费情况、家庭经济状况、预期款项用途以及享受医保、商业保险情况。


水滴筹对吴鹤臣事件的回应


靠“保险经纪”为生的盈利难题


另一个困扰大病救助平台的问题,是盈利困境。


最早尝试大病众筹的轻松筹,在筹款提现时会向筹款者收取提现金额的2%作为手续费。此后,由于各种争议,2017年5月轻松筹宣布对个人大病求助实行零手续费。这意味着其必须寻找其他盈利途径。


2016年8月,轻松筹拿下保险经纪牌照。同年,轻松保正式上线。作为一个互联网保险产品销售平台,轻松保为轻松筹用户提供“事前的健康保障方案”,这也逐渐成为轻松筹主要的盈利渠道。


如此便形成一个商业模式闭环:“大病救助”作为起始环聚集用户,借助流量为互联网保险产品的销售搭建出一个新的场景。


上线两年后,轻松筹便先后与泰康在线、华泰保险等多家保险公司合作,按照平台宣传,其投保用户已经突破1500万,实现了月复合增长率超过50%,单月规模保费破3亿元的成绩。尽管如此,平台至今未走出亏损的状态。


水滴筹自成立起便宣布对个人大病求助实行零手续费。并和轻松筹走了相同的路径,拿到保险经纪牌照,涉足保险业。截至2017年底,公司已经开发出了水滴筹、水滴互助、水滴保等业务。


水滴筹和水滴互助作为公益互助渠道,为用户提供筹款和互助资金;而水滴保则通过与保险公司合作,为用户提供保险保障产品,从而变现。三块业务相互补充、导流和转化,形成闭环。


沈鹏曾对外介绍,水滴公司有保险、基因测序、体检、就医绿色通道等增值服务。“公益筹款也是一个很好的商业场景,你给一个刚为白血病患者捐助的年轻人推荐一个抗癌或者白血病的保险,转化率也很高。”他称。


但是这并不意味着其能顺利实现盈利。实际上到目前,水滴平台也未能摆脱亏损的局面。


据中国保险行业协会数据显示,2011年—2016年间,保费金额从最初的32亿元增长71倍至2299亿元,年均复合增速高达135%。与此同时,互联网保险渗透率也一路走高,从2011年的0.2%上升至2016年的7.43%。


不过,持续走高的情况在2017年发生变化。据统计,2017年互联网保险全年保费收入为1835亿元,同比下滑20.2%。2018年上半年数据同比降幅有所收窄。有专家表示,互联网保险作为一种新兴业态,经过了初期的快速增长必将重归冷静。


而相比目前市场上有超过120家开展互联网保险业务的传统保险公司,水滴保、轻松保“缺乏网点服务人员”和“缺乏有效沟通”的弊病也正在逐渐显现。盈利困境,或许并不那么容易破解。


(文中部分图片来源于网络。)




近期精选

黄章出山的730天

如果贾跃亭现实一点

100秒看懂科技巨头市值变迁


登录查看更多
0

相关内容

项目(活动)征集资金的平台型网站,可以在众筹网站上推广,网友出资帮助项目发起者完成,并获得相关的非资金类回报。 模式起源于2009年的外国网站Kickstarter。2015年全年,Kickstarter平台上募集的资金总额已经接近7亿美金。国内的众筹平台有淘宝众筹、京东众筹、摩点网、点名时间等。
AI创新者:破解项目绩效的密码
专知会员服务
35+阅读 · 2020年6月21日
商业数据分析,39页ppt
专知会员服务
165+阅读 · 2020年6月2日
广东疾控中心《新型冠状病毒感染防护》,65页pdf
专知会员服务
19+阅读 · 2020年1月26日
报告 | 2020中国5G经济报告,100页pdf
专知会员服务
99+阅读 · 2019年12月29日
【德勤】中国人工智能产业白皮书,68页pdf
专知会员服务
311+阅读 · 2019年12月23日
2019中国硬科技发展白皮书 193页
专知会员服务
86+阅读 · 2019年12月13日
【白皮书】“物联网+区块链”应用与发展白皮书-2019
专知会员服务
94+阅读 · 2019年11月13日
奔驰女车主同意和解,舆情分析全事件
THU数据派
10+阅读 · 2019年4月17日
知乎破8万赞回答:那些厉害的人,思维方式比你强在哪儿?
三安光电到底发生了什么?
商业人物
7+阅读 · 2019年1月28日
GDPR之风盛行,美、印、巴接连启动数据保护立法
百度公共政策研究院
4+阅读 · 2018年8月29日
中国平安股价持续大涨背后
凤凰财经
5+阅读 · 2017年9月13日
Learning Discriminative Model Prediction for Tracking
Arxiv
7+阅读 · 2019年4月8日
Adversarial Metric Attack for Person Re-identification
Arxiv
8+阅读 · 2018年1月30日
VIP会员
最新内容
《人工智能赋能电磁战》(报告)
专知会员服务
2+阅读 · 4月17日
【CMU博士论文】迈向可扩展的开放世界三维感知
前馈式三维场景建模
专知会员服务
1+阅读 · 4月17日
(译文)认知战:以士兵为目标,塑造战略
专知会员服务
3+阅读 · 4月17日
相关VIP内容
AI创新者:破解项目绩效的密码
专知会员服务
35+阅读 · 2020年6月21日
商业数据分析,39页ppt
专知会员服务
165+阅读 · 2020年6月2日
广东疾控中心《新型冠状病毒感染防护》,65页pdf
专知会员服务
19+阅读 · 2020年1月26日
报告 | 2020中国5G经济报告,100页pdf
专知会员服务
99+阅读 · 2019年12月29日
【德勤】中国人工智能产业白皮书,68页pdf
专知会员服务
311+阅读 · 2019年12月23日
2019中国硬科技发展白皮书 193页
专知会员服务
86+阅读 · 2019年12月13日
【白皮书】“物联网+区块链”应用与发展白皮书-2019
专知会员服务
94+阅读 · 2019年11月13日
相关资讯
奔驰女车主同意和解,舆情分析全事件
THU数据派
10+阅读 · 2019年4月17日
知乎破8万赞回答:那些厉害的人,思维方式比你强在哪儿?
三安光电到底发生了什么?
商业人物
7+阅读 · 2019年1月28日
GDPR之风盛行,美、印、巴接连启动数据保护立法
百度公共政策研究院
4+阅读 · 2018年8月29日
中国平安股价持续大涨背后
凤凰财经
5+阅读 · 2017年9月13日
Top
微信扫码咨询专知VIP会员