奇迹!中国数学竞赛史上最辉煌的传奇,大战54个国家,308名选手

2017 年 7 月 19 日 算法与数学之美

数学竞赛那些事


我还能依稀记起当时外国人见到我们的时候非常地惊讶,起初以为我们是日本人,当我们告诉他们我们是来自中国的时候,他们的眼睛里充斥着不可思议




那一年,


我们拿起第一块奖牌的时候,没有掌声、没有鲜花、也没有人能记住中国这个名词,


但是我们所有人的眼睛里没有失望、没有泪水,因为我们的双眼被一道可以划破黑暗的光弥漫着,那股光微弱到没有人能发现,


可是我们知道这股光有一天将会踏破这片天,撕碎这方地.




1985年4月,


联合国教科文组织在巴黎召开的会议上,有相关工作人员询问中国代表团,为什么几乎所有大国都参加的国际数学奥林匹克竞赛(IMO),中国作为安理会常任理事国却一直不参加,


所有其他国家代表团的目光在一瞬间纷纷转向桌子上那支鲜红的五星红旗,那一道道目光似乎在说“你们泱泱一个大国,是不敢参加,还是找不出六个数学好的学生来”,


那一天,


我们想要据理力争,可是竟然找不出一个可以拿出手的理由来辩驳.


1985年6月20日,


我们用了两个月,用了短短的两个月,组建了我们中国第一支数学奥林匹克代表队,一个只有两人的代表队


那一年,


北大附中的王峰和上海向明中学的吴思皓为中国收获了一块铜牌


这也是中国参加IMO的第一块奖牌


也同样是在那一年,带着淡淡寒光,一把刻着一条金色龙雕之案,名叫中国的绝世之剑出鞘了,也同样是在那一年,


没有一个人能想到五年后在另外一个时空里,中国这把绝世之剑带着无视一切的张狂和骄傲挥断了这片名叫国际数学奥林匹克的天空.



2628000分钟,157680000秒,


五年,你可以用来谈一场1825天的恋爱,也可以用来吃上5475顿饭(一天三餐),而五年,还可以用来追逐一个叫奇迹的梦想


“这里是中华人民共和国国际广播电台,接下来我们插播一条重要消息,第31届国际数学数学奥林匹克(IMO)将于1990年7月8日在我国首都北京举行.....”,


1990年,


整个北京都在为了迎接9月份的亚运会如火如荼地准备着,并没有多少人知道在这一年,亚洲第一次承办的国际数学奥林匹克也将在这个城市拉开帷幕,


这是亚洲举办的第一次IMO,更是中国举办的第一次IMO.


1990年1月26日,


第 31 届国际数学奥林匹克组织委员会在人民大会堂召开了第一次会议,成立了各个行动小组,并且正式向各参赛国寄出正式邀请信,


工作人员的培训,各代表队的食宿安排,开幕式、闭幕式的安全措施,考场的警戒与试题的保密,交通工具的组织,新闻报道的联系,


难!难于上青天,一系列的问题压得所有人几乎喘不过气,


重!重于背泰山,这是我们花费了五年的时间创造的奇迹,我们决不能允许有任何一点问题和瑕疵,


资金不足,吴建平和晁宏两个教授花了一个月的时间,从北京一路南下到广州,用他们最不擅长的嘴皮筹集到了20万元,


后勤组的工作人员为了其他国家的住宿问题和奖牌的制作几乎忙断了腿,无数人四处奔波,只为了这个叫梦想的东西,


而这属于中国的第一次也创造了无数的第一次,


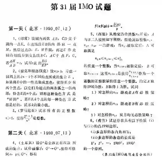
第31届IMO打破了以往参赛国的数量记录,也打破了比赛试题征集的记录54个国家,308名选手,收到了来自35个国家的105道题目


也打破了国内数学家参与数学竞赛选题的最多记录,张筑生、张景中、杨路、许以超、施咸亮、舒五昌、陈培德、李成章、夏兴国、唐大昌等著名数学家皆参与其中,


7月8日,


各国领队们在经历激烈的讨论后,最终确定第31届国际数学奥林匹克的六道题,印度的平面几何(难度C)、捷克和斯洛伐克的组合数学(难度B)、罗马尼亚的数论(难度A)、土耳其的函数方程(难度C)、联邦德国的博弈论(难度B)、荷兰的组合几何(难度A),但是除了第一道题,其他五题都或多或少的用到数论,因此也有人戏称1900年是“数论年”.



而创造了无数第一次还没有结束,


这第一次也打破了以往参与集训队训练工作人员最多的记录,裘宗沪、单墫、苏淳、刘鸿坤、严镇军、黄宣国、熊斌、余红兵、杜锡禄、吴伟朝、康士凯、曹鸿德、郑增仪、马明、胡大同、李克正、周春荔、冯惠愚、陈计、葛军等参与其中,


而六名国家队也在经过多次测试之后,在24位学生中脱颖而出,


陕西西乡一中的汪建华、湖北武钢三中的周彤、湖北黄冈中学的库超和王崧,安微铜陵一中的余嘉联、北京四中的张朝辉


而六名队员也在赛前半个月获得了取胜的秘笈,于是他们不再做题,他们开始每天游泳、打桥牌,看足球世界杯,看武侠小说,


这期间有位日本记者看到他们临近考试了还在游泳休息的时候吃惊的下巴差点掉了,因为他不知道这次比赛中国已经拥有了不可匹敌的法宝,


信心!


他当然也不知道,著名武侠作家古龙小说《三少爷的剑》里面的“剑气纵横三万里,一剑光寒十九州”这句话是什么意思,


但是我们知道,中国这把绝世之剑的剑气已经控制不住想要冲星斗,射日虹!


(图片来源于单墫教授的书籍《数学竞赛史话》)


各位女士、各位先生、各位同学,


我谨代表中国数学会、代表中国的数学工作者,向来自五大洲五十四个国家和地区的代表队表示热烈的欢迎,如此众多的数学家和爱好数学的青年学生聚集在我国首都北京,我们中国同行深感荣幸和愉快....”,


1990年7月11日在北京海淀体育馆里,中国数学会理事长王元在讲话结束之后,也意味着中国举办的第一次IMO,


第31届国际数学奥林匹克正式开幕.


跨越五年的梦想,


五年后的重逢少了悸动和青涩,多了丝无可匹敌的锋芒,


7月12日、13日,


54个国家,308名选手带着他们对数学的热爱和执着以及他们所在国家的期望进入了考场.


14日、15日协调工作在香山饭店会议大厅举行,


其他国家的示分牌上分数不断地增加,但中国队的成绩却一直空白,因为根据惯例,东道国的评分应由各题的命题国确定,必须排到第一天晚上各命题国协调完毕之后,


当晚第一道题的协调十分顺利,十分钟就完成了,第二道题属组合数学,因为学生的解法五花八门,所以必须与捷克和斯洛伐克解释清楚,而两个国家的正副领队对中国学生的多种解法非常赞赏,他们幽默地说道“即使我们想要扣一些分,但是也找不到任何可以扣分的地方”,


第二道题,中国的六名选手都是满分,那时候虽然已经接近凌晨,但仍有许多国家的领队聚集在示分牌上等待着中国队的成绩,


7月16日中午,记分牌上已有不少国家的成绩完全填满,美国、苏联的强队还有一些队员的成绩还需要进一步协调,但是他们的希望已经完全破灭,


就算他们的协调成绩全部满分,也没有办法拿到总分第一,因为在前面有一座让他们近乎绝望的大山,


7月16日下午,记分牌上的成绩全部填满了,第2至第6名分别是苏联(197分)、美国(174分)、罗马尼亚(171分)、法国(168分)、匈牙利(162分),


而中国是一个唯一超过200分大关的队伍,230分



那一天,在颁奖台上只有一个主角,那一天在颁奖台下所有人只能记住一个叫中国的国家,那一天在场的所有人都已经忘记五年前颁奖台的画面,


1985年,中国第一次参加国际数学奥林匹克,总分第32名,只有一块铜牌,


1990年,我们在自己的家里收获了总分第一,五金一银(距金牌线仅差一分)的成绩,


我们用了五年完成了一个叫奇迹的梦想,我们用了五年完成了对中国这个名词的抒写,我们只用了短短五年!


多少年以后,当我看到那张已经有些泛黄的照片的时候,我仍然会忍不住张狂和骄傲,


因为这是我们中国数学竞赛史上最激动人心的一刻,也是中国数学竞赛史上最辉煌的传奇.



高质量延伸阅读


☞  第一个被认为“科学家”的人:泰勒斯

☞  数学思维比数学运算更重要

☞  二十世纪的十大科学骗局

☞  瞎扯现代数学的基础

☞  x背后的轶闻趣事

☞  主宰这个世界的10大算法

☞  16个让你烧脑让你晕的悖论

☞  机器学习中距离和相似性度量方法

☞  传说中的快排是怎样的

☞  玻璃秘史:一个人 改变了全世界

☞  程序人生的四个象限和两条主线

☞  比特币的原理及运作机制

☞  概率论公式,你值得拥有

☞  分类算法之朴素贝叶斯算法

☞  采样定理:有限个点构建出整个函数

登录查看更多
0

相关内容

数学是关于数量、结构、变化等主题的探索。
简明扼要!Python教程手册,206页pdf
专知会员服务
48+阅读 · 2020年3月24日
台湾大学林轩田机器学习书籍《从数据中学习》,216页pdf
报告 | 2020中国5G经济报告,100页pdf
专知会员服务
99+阅读 · 2019年12月29日
2019中国硬科技发展白皮书 193页
专知会员服务
86+阅读 · 2019年12月13日
深海打捞K-129,冷战中的奇迹工程【六】
余晟以为
12+阅读 · 2019年5月31日
深海打捞K-129,冷战中的奇迹工程【四】
余晟以为
6+阅读 · 2019年5月21日
战略|咨询公司在中国的困境与出路
智慧云董事会
18+阅读 · 2019年3月13日
新阶级论: 寒门难贵,豪门难败
凤凰财经
5+阅读 · 2019年1月29日
徐小平讲了个投资奇迹,3年不到75万变3亿
商业价值
3+阅读 · 2017年12月15日
高二进清华,大二开公司,29岁登上福布斯亚洲领袖人物榜
人工智能机器人联盟
5+阅读 · 2017年11月18日
Learning Dynamic Routing for Semantic Segmentation
Arxiv
8+阅读 · 2020年3月23日
UPSNet: A Unified Panoptic Segmentation Network
Arxiv
4+阅读 · 2019年1月12日
Arxiv
11+阅读 · 2018年3月23日
VIP会员
最新内容
人工智能在战场行动中的演进及伊朗案例
专知会员服务
6+阅读 · 4月18日
美AI公司Anthropic推出网络安全模型“Mythos”
专知会员服务
4+阅读 · 4月18日
【博士论文】面向城市环境的可解释计算机视觉
大语言模型的自改进机制:技术综述与未来展望
《第四代军事特种作战部队选拔与评估》
专知会员服务
3+阅读 · 4月18日
相关资讯
Top
微信扫码咨询专知VIP会员