2020年度第十届吴文俊人工智能科学技术奖获奖名单出炉!李德毅院士获最高成就奖

2020 年 12 月 2 日 学术头条

吴文俊人工智能科学技术奖”是我国智能科学技术领域唯一以享誉海内外的杰出科学家、数学大师、人工智能先驱、我国智能科学研究的开拓者和领军人、首届国家最高科学技术奖获得者、中国科学院院士、中国科学院数学与系统科学研究院研究员、中国人工智能学会名誉理事长吴文俊(1919年-2017年)先生命名,依托社会力量设立的科学技术奖,具备提名推荐国家科学技术奖资格,被誉为“中国智能科学技术最高奖”,代表人工智能领域的最高荣誉象征。

题图 | 吴文俊先生

来源:AI科技评论

作者 | 陈大鑫


昨日,2020年度第十届吴文俊人工智能科学技术奖获奖名单在其官网公示!
拟对101个成果授奖,其中包括吴文俊人工智能最高成就奖1项,吴文俊人工智能杰出贡献奖3项,吴文俊人工智能自然科学奖20项,吴文俊人工智能技术发明奖8项,吴文俊人工智能科技进步奖25项、吴文俊人工智能科技进步奖企业技术创新工程项目17项,吴文俊人工智能科技进步奖科普项目3项、吴文俊人工智能优秀青年奖16项、吴文俊人工智能专项奖芯片项目8项。
现AI科技评论把各项大奖获得者(公示)整理如下。

吴文俊人工智能最高成就奖

第十届吴文俊人工智能最高成就奖由李德毅(军事科学院系统工程研究院)院士获得!

李德毅,指挥自动化和人工智能专家,少将军衔,中国工程院院士、国际欧亚科学院院士,中国人工智能学会名誉理事长,总参第61研究所研究员、副所长,北京邮电大学计算机学院院长。

李德毅院士长期致力于指挥自动化系统工程和军队信息化工作。李德毅院士参加了多项电子信息系统重大工程的研制和开发。最早提出控制流—数据流图对理论和一整套用逻辑语言实现的方法。证明了关系数据库模式和一阶谓词逻辑的对等性,提出云模型和发现状态空间,用于不确定性知识表示和数据控制,在智能控制“三级倒立摆动平衡”实验中取得了显著成效。

截至2018年6月,李德毅院士先后发表论文140多篇,出版中文专著3本、英文专著2本;主编技术丛书7种。2005年出版专著《不确定性人工智能》,并于2007年由CRC出版英文版本《Artificial Intelligence with uncertainty》。

人物评价

李德毅是中国著名指挥控制和人工智能专家,是中国指挥与控制科学技术发展的引领者,为指挥与控制学科的建设和发展做出了重要贡献。长期从事指挥控制、系统工程和人工智能研究,在指挥自动化总体论证、系统设计等方面取得重要研究成果,在实现系统互联、信息互通、资源共享中发挥了重要作用,为指挥与控制学科队伍建设、人才培养、科学研究等诸多方面作出了重要贡献  。---中国指挥与控制学会终身成就奖获奖理由

为了让中国在人工智能这场“抓住了就是机遇,抓不住就是挑战”的变革中不落后于人,他把岁月献给科研,伴随着中国的人工智能行业从起步到跻身世界前列。他,就是中国工程院院士、中国人工智能学会理事长、著名人工智能学家李德毅。人如其名,在李德毅身上,闪耀着科学家的“德”与“毅” 。---中央纪委监察部评

值得一提的是,「吴文俊人工智能最高成就奖」作为「吴文俊人工智能科学技术奖」的最高奖项,自 2011 年设立以来已空缺了七届,直到 2018 年首度授予我国人工智能领域的开拓者和先驱之一,中国科学院数学与系统科学研究院研究员、中国科学院院士陆汝钤,去年则是第二次授予清华华大学计算机系教授、中国科学院张钹院士。

李德毅院士是获此殊荣的第三位科学家。

吴文俊人工智能杰出贡献奖

2020年度第十届吴文俊人工智能杰出贡献奖由周伯文(北京京东世纪贸易有限公司)、蒋田仔(中国科学院自动化研究所)、焦李成(西安电子科技大学智能感知与图像理解教育部重点实验室)三人分别获得。

值得一提的是焦李成教授及团队、蒋田仔教授及团队同时荣获中国人工智能学会2020年度优秀科技工作者和优秀科技成果。

以下AI科技评论对三人做简单介绍。
周伯文
周伯文,IEEE Fellow,京东集团副总裁、京东云和AI总裁、京东集团技术委员会主席 。
周伯文本科就读于中国科大电子工程与信息科学系,博士就读于科罗拉多大学波尔得分校。曾担任 IBM Research 人工智能基础研究院(AI Foundations)院长、IBM Watson Group 首席科学家、IBM 杰出工程师等职位,负责 IBM 全球在人工智能和深度学习基础研究方面的战略和执行。
2018年周伯文主导的京东人工智能平台项目“面向深度学习应用的开源平台建设及应用”入选2018年国家发改委人工智能创新发展重大项目。
学术上,周伯文博士担任IEEE语音语言技术专家组成员,任IEEE Transaction期刊编委,ICASSP领域主席(2011-2015),并担任ACL/NAACL机器翻译,机器问答,机器学习和信息提取等多个领域的领域主席。 
蒋田仔
蒋田仔,全球著名学者,国家杰出青年基金获得者,中国科学院“百人计划”入选者,973项目首席科学家,中国科学院自动化研究所脑网络组研究中心主任,澳大利亚昆士兰大学昆士兰脑研究所教授及“神经影像与脑网络组”实验室主任。现任电子科技大学生命科学与技术学院教授、博士生导师,浙江大学兼职教授和博士生导师,中国科学技术大学兼职博士生导师。
蒋田仔教授主持和参加过国家自然科学基金项目,攀登计划,863 计划,973计划,九五重大项目等多个项目,在脑成像和医学图像分析,计算机视觉,基于信息的计算复杂性,应用数学方面发表论文130余篇,其中60多篇被SCI收录。曾获Max-Planck Research Fellowships(1999年), 澳大利亚新南威尔士大学的UNSW Vice-Chancellor's Postdoctoral Research Fellowships(1999年),国家自然科学奖二等奖(2004)及中国科学院自然科学奖二等奖(1996年)。
另外蒋田仔教授在2019年曾获得第九届吴文俊人工智能科学技术奖自然科学奖一等奖。
焦李成

焦李成,教授、博士生导师。现任西安电子科技大学计算机科学与技术学部主任、智能感知与图像理解教育部重点实验室主任、智能感知与计算国际联合研究中心主任、智能感知与计算国际合作联合实验室主任、“智能信息处理科学与技术”高等学校学科创新引智基地(“111计划”)主任、教育部科技委学部委员、教育部人工智能科技创新专家组专家、中国人工智能学会副理事长、IET西安分会主席、IEEE西安分会奖励委员会主席、IEEE计算智能协会西安分会主席、IEEE GRSS西安分会主席,IEEE TGRS副主编、教育部创新团队首席专家,IEEE Fellow、IET Fellow、首批中国人工智能学会会士、CCF杰出会员,连续四年入选爱思唯尔高被引学者榜单。

焦李成教授的主要研究方向为智能感知与计算、图像理解与目标识别、深度学习与类脑计算,培养的十余名博士获全国优秀博士学位论文奖、提名奖及陕西省优秀博士论文奖。研究成果获包括青年科技奖,国家自然科学奖二等奖及省部级一等奖以上科技奖励十余项,出版了国内第一部《神经网络系统理论》、《免疫优化计算、学习与识别》、《图像多尺度几何分析理论与应用》、《深度学习、识别与优化》等专著二十余部,五次获国家优秀科技图书奖励及全国首届三个一百优秀图书奖。所发表的论著被引用超过31827余篇次,H指数为70+。

吴文俊人工智能自然科学奖

一等奖获得者

中国科学院大学黄庆明、复旦大学赵兴明、上海交通大学吕宝粮、北京师范大学邬霞、上海交通大学钱彦旻等人。

二等奖获得者

香港中文大学(深圳)黄铠、南开大学程明明、北京建筑大学郭茂祖、中国科学院自动化研究所张文生、北京航空航天大学李文玲、西安电子科技大学 高卫峰、清华大学谷源涛等人。

三等奖获得者

东南大学蒋嶷川、中山大学卓汉逵、北京科技大学李晓理、曲阜师范大学马跃峰、山东师范大学孙建德、电子科技大学李永杰浙江大学 、江西财经大学杨勇等人。

吴文俊人工智能技术发明奖&科技进步奖

吴文俊人工智能技术发明奖
浙江大学史治国、北京明略软件系统有限公司吴信东、苏州大学陈新建、北京工业大学阮晓钢、中国农业大学李伟、北京富通东方科技有限公司李瑞瑞、中国科学院深圳先进技术研究院赵国如、海南大学段玉聪等人完成的项目成果分别获得吴文俊人工智能技术发明奖。
吴文俊人工智能科技进步奖
一等奖获得者
中国科学技术大学陈恩红、清华大学丁贵广、蚂蚁科技集团股份有限公司周俊、湖南大学唐卓、北京明朝万达科技股份有限公司喻波、平安科技(深圳)有限公司肖京、北京工业大学尹宝才、山东众阳健康科技集团有限公司初佃辉等人。
二等奖获得者
上海交通大学林巍峣、联想(北京)有限公司王茜莺、上海交通大学刘成良、电子科技大学田玲、北京邮电大学张民、复旦大学冯瑞、东南大学陈阳、清华大学胡伟、哈尔滨工业大学张伟男、北京联合大学李学伟、高新兴科技集团股份有限公司董振江等人。
三等奖获得者
复旦大学齐立哲、中国石油大学(华东)张卫山、山东大学李玉军、无锡小天鹅电器有限公司徐彭城、南京大学王中风、天津大学杨嘉琛等人。
吴文俊人工智能科技进步奖(企业技术创新工程项目)
深圳市北科瑞声科技股份有限公司、北京国双科技有限公司、北京嘀嘀无限科技发展有限公司、深圳市优必选科技股份有限公司、上海浦东发展银行股份有限公司、佳都新太科技股份有限公司、苏州华兴致远电子科技有限公司、青岛海尔洗衣机有限公司、奇安信科技集团股份有限公司、北京百分点信息科技有限公司、深圳奥比中光科技有限公司、深圳传音控股股份有限公司、北京小白世纪网络科技有限公司、北京羽扇智信息科技有限公司、智慧互通科技有限公司、北京一览群智数据科技有限责任公司、上海氪信信息技术有限公司分别获得吴文俊人工智能科技进步奖(企业技术创新工程项目)。
吴文俊人工智能科技进步奖(科普项目)
广州大学方滨兴,顾钊铨,崔翔,田志宏 、复旦大学&清华大学出版社张军平、华东政法大学高奇琦获吴文俊人工智能科技进步奖(科普项目)。

吴文俊人工智能优秀青年奖

张宁(清华大学)、顾锞(北京工业大学)、张萌(西安交通大学)、严骏驰(上海交通大学)、张煦尧(中国科学院自动化研究所)、王珊珊(中国科学院深圳先进技术研究院)、赵鑫(中国人民大学)、郭晓杰(天津大学)、杜子东(中国科学院计算技术研究所)、袁源(西北工业大学)、江俊君(哈尔滨工业大学)、李冠彬(中山大学)、张通(华南理工大学)、高智凡(中山大学)、杜军(清华大学)、张铭津(西安电子科技大学)分别获得吴文俊人工智能优秀青年奖。

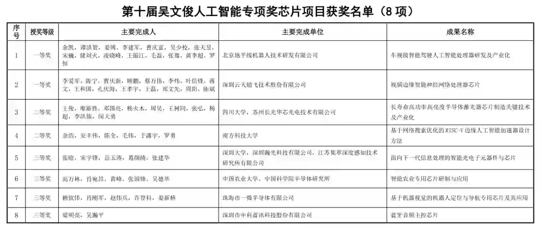
吴文俊人工智能专项奖芯片项目

北京地平线机器人技术研发有限公司 、深圳云天励飞技术股份有限公司、四川大学&苏州长光华芯光电技术有限公司、南方科技大学、

深圳大学&深圳瀚光科技有限公司&江苏集萃深度感知技术研究所有限公司、中国农业大学&中国科学院半导体研究所、珠海市一微半导体有限公司、深圳市中科蓝讯科技股份有限公司等主要完成单位分别获得吴文俊人工智能专项奖芯片项目。


官网链接:
http://www.wuwenjunkejijiang.cn/wj/news.aspx?pkid=15096&tid=13390
点击阅读原文,查看更多精彩!
喜欢本篇内容,请分享、点赞、在看
登录查看更多
0

相关内容

李德毅,计算机工程和人工智能专家,中国工程院院士,欧亚科学院院士。现任北京邮电大学计算机系院长,清华大学、国防大学兼职教授,总参信息化部研究员,中国人工智能学会理事长,中国电子学会副理事长,中国电子学会云计算专家委员会名誉主任委员,中国大数据专家委员会顾问,中国指挥与控制学会名誉理事长,国家信息化专家咨询委员会委员。主要从事计算机工程、不确定性人工智能、大数据和智能驾驶等领域的研究。最早提出“控制流-数据流”图对理论,证明了关系数据库模式和谓词逻辑的对等性。提出云模型、云变换、数据场等认知形式化理论,用于解决定性概念生成、相似度计算、不确定推理、智能控制等问题,成功控制三级倒立摆各种动平衡的姿态。提出基于路权构建驾驶态势认知图,研发机器驾驶脑,领导了中国最大的智能车联合团队。官方网站:http://www.cae.cn/cae/html/main/colys/00679747.html
剑桥大学2020《AI全景报告》出炉,177页ppt
专知会员服务
121+阅读 · 2020年10月4日
【CAAI 2019】自然语言与理解,苏州大学| 周国栋教授
专知会员服务
63+阅读 · 2019年12月1日
榜单出炉!2018中国AI英雄风云榜揭晓十位AI领军人
2018中国电子学会科学技术奖评审结果公示
专知
22+阅读 · 2018年12月4日
【智能控制】中国智能控制40年
产业智能官
4+阅读 · 2018年11月28日
CoQA: A Conversational Question Answering Challenge
Arxiv
7+阅读 · 2018年8月21日
VIP会员
最新内容
BES:让语言模型通过双向进化搜索自我改进
专知会员服务
0+阅读 · 今天16:48
以色列-美国-伊朗战争中的无人机:关键要点
专知会员服务
3+阅读 · 今天14:04
《Palantir任务保障性软件安全标准(MA-S2)》
专知会员服务
6+阅读 · 今天13:49
基于声学的无人机检测技术综述
专知会员服务
5+阅读 · 今天13:37
《当代混合战争分析框架:俄乌战争经验教训》
专知会员服务
5+阅读 · 今天13:11
战略前沿人工智能的再思考(中文)
专知会员服务
7+阅读 · 5月29日
《量化地基防空系统间接效应的博弈论方法》
专知会员服务
5+阅读 · 5月29日
Top
微信扫码咨询专知VIP会员