智慧教室小组合作学习设计及成效

2017 年 8 月 28 日 MOOC

| 全文共9508字,建议阅读时长10分钟 |


本文由《开放教育研究》杂志授权发布

作者:徐显龙、王雪花、顾小清

摘要

 

小组合作学习是培养学生综合应用技能的重要教学方法,智慧教室作为一种典型智慧学习环境的物化,其建设与应用能为小组合作学习的顺利开展提供支持。本文首先从当前小组合作学习存在的问题出发,分析其对教室环境的新需求;其次,在剖析智慧教室的内涵、功能、技术特性和系统构成基础上,设计了智慧教室支持小组合作学习的研究框架;再次,以上海某中职学校为试点,在学校智慧教室的支持下,提出小组竞赛、学习测评、学生讨论和展示分享四种小组合作学习活动及其实施步骤和设计策略;最后,文章设计了智慧教室中运用FAB法介绍商品的学习活动,并通过问卷调查法和访谈法从学生和教师视角对这些活动的应用效果进行评估。研究结果表明,学生对智慧教室小组合作学习的环境、活动组织和效果的满意度高于传统教室,除了在学习内容方面,男女生的满意度不存在统计学意义上的显著差异。

关键词:智慧教室;小组合作学习;活动设计;设计策略


一、引言


信息技术的迅猛发展及其在教育中的普及应用使得各种新兴教学理念和教学模式层出不穷(祝智庭等,2017)。小组合作学习就是其中之一,它以培养学生运用知识解决实际问题的综合应用技能为学习目标,在支持师生、生生、师生与环境充分互动的信息化学习环境中,让学生依照特定操作程序完成给定的小组合作学习任务,并从学习的全过程、指标的多维度和主体的多元化对学习目标完成情况进行评价(祝智庭等,2017)。小组合作学习模式有多种,如协作学习、基于问题的学习以及项目学习等,多以实际问题为导向,强调培养学生之间合作探索、共同解决问题的能力培养。然而,本团队通过文献分析以及实地调研,发现小组合作学习培养学生解决实际问题能力受到教师重视,但存在不少问题:一是学习任务大多停留在识记、理解和应用层面,分析、评价和创造等高认知水平的较少;学生对基本性和巩固性目标掌握较好,对迁移性目标掌握程度较低。二是小组合作学习活动逻辑性不强,缺少围绕给定任务开展合作学习的主线,各活动时间分配不够合理;学习活动形式较为单一,偏爱教师先提问然后学生分组讨论的传统小组合作学习组织方法。三是教师组织合作学习时,留给学生讨论的时间较短,仍以知识传授为主,学生被动地接受知识;师生和生生之间的互动不够充分和深入;学生讨论有时注意力不够集中;四是教师对学习小组表现点评不够及时和准确,也没留时间让其他小组学生评价,学生反思时间较少,不能全面客观地评价学习效果,难以保证学生真正掌握学习目标(徐显龙等,2014)。

 

以上问题的解决很大程度依赖于建立丰富互动和及时反馈的信息化学习环境,原本以支持知识传授为主的教室环境无法满足当前合作学习在功能多样性方面的需要,尤其是对教室环境提出的新需求(黄荣怀,2015),主要表现为:物理环境应实现互联互通,包括教室中通信网络设备、存储设备、传输介质以及学习平台、学习工具等之间实现互联互通,以便为合作所需互动交流提供多种支持方式;教学设备应实现无缝连接,从而灵活、便捷地为合作的资源调用提供支持;提供丰富的学习资源和多样的学习工具,为小组合作活动顺利实施提供支持;提供对学习过程的全程记录与数据分析,从而实时获得小组的学习进度以调整教学节奏,也能为小组学习提供相应的推送服务。

 

智慧教室作为信息化学习环境的高级形态,能在很大程度上满足小组合作学习对教室环境的新需求,即为合作学习提供合适的学习任务,实时推送与学生认知发展相关的学习资源,支持学生与环境之间的互动交流和及时反馈,通过过程记录实现全过程、多维度和多主体的小组学习评价,提高学习的兴趣和主动性。国外对智慧教室的教学模式、教学互动和教学案例已进行了研究(Skipton et al.,2006;Wong,2008;Jawa et al.,2010;Gonzalez,2011)。在智慧教室支持小组合作学习方面,加拿大多伦多大学詹姆斯·斯洛特教授在12年级数学和物理课程中,将学生按兴趣分成四人一组,每组学生开展小组合作以解决问题,研究发现,在智慧教室学习的学生的问题解决能力优于在传统教室学习的学生(Lui et al.,2011);美国北卡罗莱纳州立大学的SCALE—UP项目中,教师设计仿真和高交互的学习空间促进学生开展合作学习,研究表明学生旷课率降低、学习态度明显改善,问题解决能力明显高于在传统教室学习的学生(Ramadan et al.,2010)。

 

在国内,智慧教室应用研究聚焦在教学理念和教学模式构建方面,缺少相应的教学案例和实验研究,主要原因之一是智慧教室在国内还处于初步探索阶段(张亚珍等,2014;杨宗凯,2011;胡卫星,2011;陈卫东,2012)。智慧教室具有物理环境感知、无缝连接、资源和工具、高效自然交互、学习过程分析与反馈等功能,能与具体学科结合,有利于促进学习的情境化和社会性,提高学生问题解决的综合能力(黄荣怀等,2012)。台湾TEAM Model智慧教室项目和华东师范大学未来课堂项目针对不同学科和对象创新不同教学模式,但都没有用数据说明智慧教室中学生的能力提高程度(吴权威,2011;许亚锋等,2013)。本文以上海某中职学校委托项目“信息技术与课堂教学深度融合的研究与实践”为题,在已建成的智慧教室中开展小组合作学习活动设计的理论与实践应用研究,为培养学生高阶思维和综合应用技能提供新途径。

 

二、研究设计

 

(一)研究框架

 

为满足小组合作学习对教室环境的新需求,智慧教室建设需要以环境心理学为理论指导,以人机交互技术为支持,以互动为核心,充分发挥教室环境各组成要素(师生、技术、资源和环境等)的作用,使学生合作学习和教师教学的活动成为一体,充分发挥学生主体能动性(祝智庭,2016)。智慧教室的功能、技术特性和系统之间的关系见图1,其对小组合作学习的支持如下:

 

1)在教室环境互联互通方面,智慧教室通过有线和无线传输介质将通信网络设备、存储设备、各种学习终端设备等连接起来,实现互联互通。此外,智慧教室分为多个功能学习区,支持以小组合作为主的课堂教学,提供灵活、可移动的桌椅设施,并根据教与学活动的需要方便地实现桌椅的组合,支持多种小组合作学习活动的展开。

 

2)在学习设备无缝连接方面,智慧教室支持通过无线方式传输小组合作所需的学习工具和媒体资源,强调以平板电脑为中介的生生交互,小组完成学习任务主要依赖小组讨论,并将讨论结果以无线投影的方式投射到大屏幕。智能录播系统能够自动跟踪学习轨迹,动态记录小组合作学习过程。

 


3)在学习资源和工具方面,智慧教室支持小组使用计算机终端或手持设备讨论问题、绘制思维导图等,其学习资源呈现和工具使用以小组终端设备为主;配备多屏显示系统和学习资源呈现多样化,通过多种学习工具刺激学生多感官通道,吸引和激发学生学习兴趣,促进其对知识的理解和记忆。

 

4)在学习过程的记录与分析方面,智慧教室支持小组合作学习的开展使得学习评价变得多维,例如,学习评价主体可以包括学生自评、小组内互评和教师总评。智慧教室的课堂教学系统能够实时产生学习反馈结果与统计分析,以了解小组和学生学习进展,实现学习的过程性和形成性评价。

 

智慧教室能够创设许多不同的学习情境、互动模式和学习形态,以支持小组的有效互动。在此基础上,它能为学生创造新的小组合作学习操作程序,还能为全过程、多维度和多主体的学生评价提供数据支持,创新小组合作学习效果的评价方法等。具体来说,针对学习任务设计不够恰当,教师通过设计学习测评活动确定任务设计的难点和梯度,体现学习目标的基本要求、巩固性要求和迁移性要求;针对学习活动组织方法较为单一,通过设计小组竞赛、学习测评、学生讨论以及展示分享等活动,灵活组织学习过程;针对学生积极性难以持久,通过设计小组竞赛活动吸引学生兴趣,提高学习的主动性、积极性和参与程度;针对小组合作学习评价不够及时和全面,通过设计展示分享活动,教师及时和准确点评,其他小组学生也可以发表意见。这些都有助于组内学生知识内化。

 

下面以本团队设计的智慧教室小组合作学习活动及应用为例,介绍智慧教室支持的小组合作学习创新活动设计及应用成效。

 

(二)学习活动

 

1.小组竞赛活动

 

小组竞赛活动是一种以学习目标为导向,以小组为团队,通过小组之间竞赛,以小组整体成绩为评价依据的合作学习方式。组织有效的小组竞赛活动,不仅能充分激发学生的课堂学习兴趣和学习成就感,还能提升学生小组合作学习解决问题的自信心,也能实现学生全面参与,缩小个体间差异。教师应根据学习目标,合理分组并设计适当竞赛题目,结合学校智慧教室的Hiteach平台具体实施。

 

小组竞赛活动实施步骤见图2。首先,教师根据学生实际,通过平台设定群组,然后根据学习目标和内容设计竞赛题目并利用平台打开文档,通过交互电子白板、平板电脑等逐题呈现;接着,各小组通过即时反馈系统(Interactive Response System,简称IRS)的学生端遥控器抢答;最后,教师进行点评、记录和总结。

 


设计小组竞赛活动时,一是应考虑学生的实际表现,采用“异质同组”分组方式,确保每个学生能参与其中;二是基于IRS的题目要符合教学的三维目标,突出课堂教学重难点,贴近学生的认知水平,且应符合IRS的问题特点;三是小组抢答完成后,教师应及时点评,既肯定正确的部分,也分析错误之处,及时点拨指导。

 

2.学习测评活动

 

学习测评活动是一种非常有效的学习反馈,贯穿于整个小组合作学习之中,可应用于预习、课中和复习三个阶段。有效的学习测评活动能为学生提供及时的学习反馈,激发学习动机,促进学生掌握学习目标;测评结果能为教师调整教学、采取针对性补救措施提供依据。教师应根据学习目标,结合Hiteach平台,选择学习测评方式。

 

学习测评活动实施步骤见图3。首先,教师先在平台编制测试题目;其次,组织学生分组学习,并通过交互电子白板、平板电脑等将题目依次呈现;接着,学生以小组形式通过IRS的学生端遥控器对题目作答,教师利用IRS提供的统计功能对小组回答统计分析,并通过交互电子白板呈现统计分析结果;最后,教师根据小组作答的统计分析结果,针对问题适当点评。

 

设计学习测评活动时,一是应确保题目难度适当,具有一定梯度,体现学习目标的基本要求、巩固性要求和迁移性要求,题目数量应适当,能满足课堂教学内容的要求;二是教师要把握题目的发送节奏,在发送完后,应给各小组留有审题、作答的时间;三是根据学习测评的统计分析结果,教师要能准确捕捉小组作答反馈信息,了解小组整体学习进展,以此对教学内容进行适当调整。

 


3.学生讨论活动

 

学生讨论活动是学生围绕教师的问题提出见解或进行辩论。有效的讨论可激发学生的求知欲,培养其合作学习品质和口语表达能力,还可补充教师教学例证的不足,为学生学习提供素材。教师应根据学习目标,选择并确定课堂讨论的形式,并结合Hiteach平台实施。

 

首先,教师根据学习目标,围绕学习内容,准备好小组讨论的主题;其次,教师打开平台,完成主题发布;再次,小组围绕讨论主题,在平台讨论区在线发言,师生可查看互动交流情况;最后,学生在平台主题区在线发言,教师可参与交流并发言,且在讨论结束后及时点评。

 

设计学生讨论活动应注意:一是讨论主题应根据学习内容,设计能激起学生兴趣和形成发散思维的内容;二是组织学生运用平台展开在线讨论时,应给学生留有足够时间,以便学生充分发言;三是教师应成为学习过程的辅导者、组织者和引导者,参与学生讨论并提供建议。

 

4.展示分享活动

 

展示分享活动指利用学生学习规律和渴望表现的心理特点,通过不同形式的小组学习成果展示学生学习的内驱力。在课前预习的基础上,学生通过组织有效的展示分享活动,以小组为单位进行探究,在展示分享过程中学生的感性知识相互碰撞,通过比较、质疑和反思,不断优化个人和小组的学习成果,直至达成共识。教师应根据学习目标,围绕学习内容,结合Hiteach平台,在平板电脑、实物展示、无线网络等的支持下展示分享。

 

展示分享活动实施步骤见图4。首先,教师根据学习目标和内容设计需要展示分享任务,并通过平台将任务从教师终端设备推送至各小组学习终端,以供小组讨论作答;其次,各小组围绕给定任务展开小组讨论,在平板电脑上完成并将作品传回教师端,然后通过实物展示台展示;接着,教师根据各小组上传的作品,从中选择一组进行展示分享,邀请该组代表分享观点;最后,小组展示分享完成后,让其他小组学生阐述观点,教师最后点评和小结。

 

设计展示分享活动,一是应围绕学习目标和内容进行设计,尽可能采用音视频、动画等多种形式,且任务应体现学生不同思维方式的要求。二是各小组的作品展示时间应该充足,以便学生有时间看到每个小组的作品,被选中的小组,应选派代表充分阐述小组完成作品时的思考和观点。三是展示分享的评价应是多元的,评价主体教师,还应该包括其他小组的同学;评价内容不仅包括对学生知识和技能的掌握情况,还应涵盖学生展示分享过程中的情感、态度和价值观。

 


(三)设计案例

 

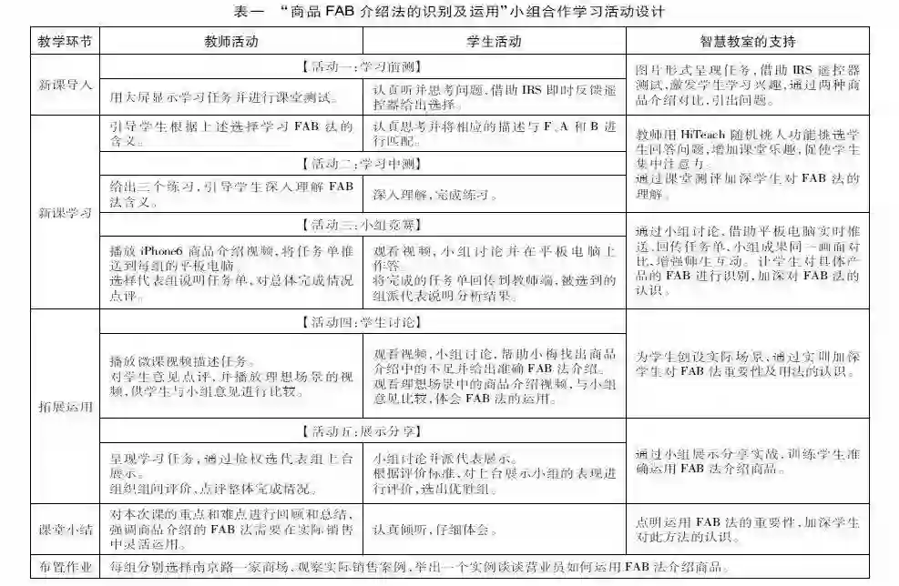
本研究选取上海某中职学校二年级“门店营运基础”课程中的“商品介绍FAB(Feature,Attribute,Benefit,简称FAB)法的识别及运用”为学习内容。选取该内容的原因是它不仅向学生传授商品介绍FAB法知识,更注重学生对该方法的理解、识别及运用,目的在于培养学生自主学习、分析和思考的能力,培养学生沟通交流能力和团队合作意识。这些能力适合采用小组合作学习方式,并通过学习测评、学生讨论、小组竞赛和展示分享等活动组织,教师、学生、资源、工具之间开展有效互动,智慧教室支持小组合作学习活动的顺利实现,达到培养学生介绍商品综合应用能力的目的。

 

围绕培养学生运用FAB法介绍商品这一综合应用技能的学习目标,根据前面提出的小组合作学习活动的实施步骤和设计策略,本节课学习需要小组竞赛、学习测评、学生讨论和展示分享四类共五个活动(见表一)。

 


(四)研究假设


本研究对该案例的应用成效采用学生问卷调查和教师访谈相结合的方法,并利用SPSS独立样本Τ检验方法分析男女生在小组活动成效方面是否存在显著差异。研究假设包括:一是假定学生对智慧教室小组合作学习的学习环境、活动组织和效果的满意度高于传统教室小组合作学习的效果;二是假定男女生对智慧教室小组合作学习的学习环境、活动组织和效果的满意度存在显著差异。

 

三、数据处理与结果讨论


(一)数据收集与处理

 

研究对象是上海某中职学校市场营销专业二年级40名学生。本研究从学习环境、学习活动组织和学习满意度三方面设计问卷,每个维度有五道题(见表二)。对授课教师的访谈主要围绕智慧教室与传统教室小组合作学习的不同之处、学生改变、优势与不足等问题,以了解教师对智慧教室小组合作学习活动的效果评价。 

 


问卷第一部分调查学生的基本信息;第二部分(Q4到Q8题)调查与传统教室相比学生对智慧教室的布局、资源、工具、终端和即时反馈系统的满意程度;第三部分(Q9到Q13题)调查与传统教室相比学生对智慧教室小组合作学习活动的满意程度,包括情境创设、学习讨论、展示分享、小组竞赛和学习测评;第四部分(Q14到Q18题)调查学生对智慧教室小组合作学习效果的满意度,包括学习内容、学习动机、课堂参与度、学习兴趣和喜爱程度。题目Q4到Q18的调查选项分别赋值为5分、4分、3分、2分和1分。

 

(二)结果讨论

 

问卷统计结果(见表三)表明,在学习环境方面,90%的学生认为智慧教室的教室空间布局和学习资源对其学习有“显著”和“较大”帮助;80%学生认为智慧教室的学习工具、智能终端设备和即时反馈系统对学习有“显著”和“较大”帮助。学习环境五个方面的总体均值都在4.0以上,说明智慧教室对学生合作学习的促进作用总体较大,女生在空间布局、学习资源、学习工具和即时反馈系统的均值都高于男生,仅智能终端的均值略低于男生,但都没有显著差异。在学习活动组织方面,90%以上的学生认为智慧教室的学习情境、学生讨论、展示分享和小组竞赛活动对其学习有“显著”和“较大”帮助,其中学生讨论活动均值达4.4,表明智慧教室的学习组织形式适合小组讨论。学习活动组织五个方面均值都超过4.2,表明智慧教室小组合作学习很受学生欢迎,对学生学习帮助很大,女生在学习情境、学生讨论、展示分享和学习测评的均值略高于男生,男生仅小组竞赛的均值高于女生,这可能与男生喜爱竞赛有关,但不存在显著差异。

 


在效果满意度方面,92.5%的学生“非常”和“比较”赞同智慧教室小组合作学习内容能更多地用于实际生活,充分说明该学习方式能提高学生综合应用能力;80%以上的学生“非常”和“比较”赞同智慧教室小组合作学习能增强学习动机、学习参与度和学习兴趣;87.5%的学生表示与之前的课堂学习相比,他们更喜欢在智慧教室学习。同样,效果满意五个方面均值都在4.1以上,表明学生对智慧教室小组合作学习效果的整体满意度较高,女生在学习内容、学习动机、课堂参与度、学习兴趣和喜爱程度的均值均高于男生,但只有在学习内容满意度上,男女生存在显著差异,可能与男生对学习内容的丰富程度和呈现形式多样化的期望较高有关;在其他四个方面的满意度上,男女生不存在显著差异。

 

同时,被访谈教师对智慧教室与传统教室的小组合作学习进行了比较,认为在智慧教室开展小组合作学习,需要花费更多时间和精力,用于融合教学内容与智慧教室提供的资源、工具、终端和即时反馈系统;通过组织小组竞赛、学习测评、学生讨论和展示分享的活动,教学目标更加精准,充分利用学习空间和丰富的工具与资源,学习评价多元化、即时性和全面化;能够激发学生的学习动机,提高学生参与课堂的热情和兴趣,提升学生课堂参与度,教学目标的达成度较高(见表四)。

 

 

教师访谈分析的结果与学生问卷调研数据分析的结果非常一致,都验证了研究假设“学生对智慧教室小组合作学习的环境、活动组织和效果的满意度高于传统教室”成立。然而,独立样本Τ检验的分析结果表明,男女生仅对智慧教室小组合作学习效果的学习内容满意度存在显著差异,对学习环境、活动组织和效果的满意度不存在显著差异。

 

智慧教室小组合作学习比较符合学生的学习方式。学习内容基于学生现有水平知识按照层层递进的方式进行设计;学习环境增加了课堂趣味性,激发了学生的学习兴趣;学习测评、学生讨论、小组竞赛和展示分享等学习活动安排合理,逻辑性强,增强了课堂互动,提高了学生课堂参与度。

 

四、总结与展望

 

本研究从技术优化小组合作学习的视角出发,开展面向智慧教室小组合作学习理论研究与实践应用。研究通过分析当前小组合作学习存在的问题,以明确其对教室环境的新需求;设计智慧教室支持小组合作学习的研究框架,以上海某中职学校智慧教室为支持,详细设计学习测评、学生讨论、小组竞赛和展示分享四种小组合作学习活动,并以“商品介绍FAB法的识别及运用”学习内容开展了应用实践研究,通过问卷调查和访谈分别从学生和教师的角度对应用效果进行评估。结果表明,智慧教室能够对小组合作学习的开展给予有力的技术支持,有效提升学生学习的兴趣、主动性和参与度,促进学生对基本知识的理解和掌握,提高学生问题解决的综合应用技能,实现培养学生从较低认知目标向高阶认知目标的转变,推动课堂学习的变革。

 

本研究仍存在学习活动类型不够丰富、学生调查问卷有待完善以及如何对学习活动应用效果进行受控实验等问题,需要更深入探讨,具体如下:

 

一是研究面向智慧教室小组合作学习,推动传统课堂学习从低阶目标向高阶目标的转变。这符合我国教育部《关于全面深化课程改革落实立德树人根本任务的意见》中对“核心素养体系”的要求,即明确学生应具备的适应终身发展和社会发展需要的必备品格和关键能力,突出强调个人修养、社会关爱、家国情怀,更加注重自主发展、合作参与、创新。研究结果初步证实,智慧教室小组合作学习能够提高学生问题解决能力等高阶思维能力,有助于促进学生“学会学习”核心素养的培养。

 

二是信息技术变革课堂学习是一项系统工程,是信息技术、社会和教学变革互动的结果。利用信息技术解决课堂学习的内容呈现、高效交互、多元评价等问题时,不仅需要考虑教室环境因素,更需要考虑如何利用环境灵活组织课堂活动。面向智慧教室小组合作学习设计能够促进这些因素更好地发挥积极作用。

 

三是利用大数据技术促进精准学习,即通过对课堂学习数据统计分析、数据可视化,揭示学生学习的行为模式、趋势和可能出现的意外,进而有助于实现优化学习、自我评估、自我诊断、自我导向和预警等精准学习目标。面向智慧教室的小组合作学习能为这些精准学习决策提供数据支持,为学生提供有效精准学习服务。

 

四是学习变革聚焦学习者,面向智慧教室的小组合作学习活动设计及策略能发现当前信息技术在支持小组合作学习中的不足,帮助学生明确“学什么、如何学”,为学生实现自主、自适应和个性化的学习创设有利环境。

 

此外,当前国外对智慧教室的教学模式、教学互动和教学案例等已开展了研究,国内对智慧教室的应用研究仍聚焦在教学理念和教学模式构建上,缺少案例应用和实验研究。为此,本文从全面发展学生核心素养视角出发,通过研究智慧教室的建设与应用解决当前小组合作学习存在的问题,提炼并归纳面向智慧教室的小组合作学习活动的实施步骤和设计策略,并通过具体案例应用与效果分析为广大学校智慧教室的建设及其在创新学习中的应用提供重要参考,使之真正成为培养学生综合应用技能的智慧学习方法,使学生成为具有自主力、自控力、拓展力和技术力的智慧学习者,符合新时代对人才发展的要求。




作者简介:徐显龙,博士,讲师,华东师范大学上海数字化教育装备工程技术研究中心,研究方向:信息化教学设计、信息技术教育应用评估、职业教育信息化;王雪花,硕士研究生,华东师范大学教育信息技术学系,研究方向:信息化教学设计;顾小清(通讯作者),博士,教授,博士生导师,华东师范大学教育信息技术学系,研究方向:学习科学与技术设计、CSCL、学习分析技术。

基金项目:全国教育科学规划教育部重点课题“面向自然交互的课堂教学创新模式构建及应用研究”(DCA140237);上海市科委科技攻关重大项目“上海数字化教育装备工程技术研究中心能力提升项目”(17DZ2281800)。 


转载自:《开放教育研究》2017年8月第23卷 第4期

排版、插图来自公众号:MOOC(微信号:openonline)


有缘的人终会相聚,慕客君想了想,要是不分享出来,怕我们会擦肩而过~

预约、体验——新维空间站

《【会员招募】“新维空间站”1年100场活动等你来加入》

有缘的人总会相聚——MOOC公号招募长期合作者

《【调查问卷】“屏幕时代,视觉面积与学习效率的关系“——你看对了吗?》


本文编辑:慕编组成员(小端午)


产权及免责声明 本文系“MOOC”公号转载、编辑的文章,编辑后增加的插图均来自于互联网,对文中观点保持中立,对所包含内容的准确性、可靠性或者完整性不提供任何明示或暗示的保证,不对文章观点负责,仅作分享之用,文章版权及插图属于原作者。如果分享内容侵犯您的版权或者非授权发布,请及时与我们联系,我们会及时内审核处理。


了解在线教育,
把握MOOC国际发展前沿,请关注:
微信公号:openonline
公号昵称:MOOC

 

登录查看更多
1

相关内容

设计是对现有状的一种重新认识和打破重组的过程,设计让一切变得更美。
【ICML2020】持续终身学习的神经主题建模
专知会员服务
40+阅读 · 2020年6月22日
多智能体深度强化学习的若干关键科学问题
专知会员服务
195+阅读 · 2020年5月24日
少标签数据学习,54页ppt
专知会员服务
205+阅读 · 2020年5月22日
人机对抗智能技术
专知会员服务
214+阅读 · 2020年5月3日
专知会员服务
100+阅读 · 2020年2月20日
支持个性化学习的行为大数据可视化研究
在线学习体验影响因素结构关系探析
MOOC
7+阅读 · 2019年3月20日
思维发展型课堂的概念、要素与设计
MOOC
4+阅读 · 2018年12月18日
Arxiv
4+阅读 · 2019年9月26日
Arxiv
53+阅读 · 2018年12月11日
Arxiv
3+阅读 · 2018年4月5日
Arxiv
7+阅读 · 2018年3月19日
VIP会员
最新内容
人工智能在战场行动中的演进及伊朗案例
专知会员服务
2+阅读 · 今天13:08
美AI公司Anthropic推出网络安全模型“Mythos”
专知会员服务
2+阅读 · 今天12:58
【博士论文】面向城市环境的可解释计算机视觉
专知会员服务
0+阅读 · 今天12:57
大语言模型的自改进机制:技术综述与未来展望
专知会员服务
0+阅读 · 今天12:50
《第四代军事特种作战部队选拔与评估》
专知会员服务
1+阅读 · 今天6:23
相关论文
Top
微信扫码咨询专知VIP会员