Spark SQL在100TB上的自适应执行实践

2018 年 1 月 12 日 CSDN云计算 汪愈舟等

作者:汪愈舟   俞育才   郭晨钊   程浩(英特尔),李元健(百度)

责编:钱曙光([email protected]


Spark SQL是Apache Spark最广泛使用的一个组件,它提供了非常友好的接口来分布式处理结构化数据,在很多应用领域都有成功的生产实践,但是在超大规模集群和数据集上,Spark SQL仍然遇到不少易用性和可扩展性的挑战。为了应对这些挑战,英特尔大数据技术团队和百度大数据基础架构部工程师在Spark 社区版本的基础上,改进并实现了自适应执行引擎。本文首先讨论Spark SQL在大规模数据集上遇到的挑战,然后介绍自适应执行的背景和基本架构,以及自适应执行如何应对Spark SQL这些问题,最后我们将比较自适应执行和现有的社区版本Spark SQL在100 TB 规模TPC-DS基准测试碰到的挑战和性能差异,以及自适应执行在Baidu Big SQL平台的使用情况。

 

挑战1:关于shuffle partition数


在Spark SQL中, shufflepartition数可以通过参数spark.sql.shuffle.partition来设置,默认值是200。这个参数决定了SQL作业每个reduce阶段任务数量,对整个查询性能有很大影响。假设一个查询运行前申请了E个Executor,每个Executor包含C个core(并发执行线程数),那么该作业在运行时可以并行执行的任务数就等于E x C个,或者说该作业的并发数是E x C。假设shuffle partition个数为P,除了map stage的任务数和原始数据的文件数量以及大小相关,后续的每个reduce stage的任务数都是P。由于Spark作业调度是抢占式的,E x C个并发任务执行单元会抢占执行P个任务,“能者多劳”,直至所有任务完成,则进入到下一个Stage。但这个过程中,如果有任务因为处理数据量过大(例如:数据倾斜导致大量数据被划分到同一个reducer partition)或者其它原因造成该任务执行时间过长,一方面会导致整个stage执行时间变长,另一方面E x C个并发执行单元大部分可能都处于空闲等待状态,集群资源整体利用率急剧下降。


那么spark.sql.shuffle.partition参数究竟是多少比较合适?如果设置过小,分配给每一个reduce任务处理的数据量就越多,在内存大小有限的情况下,不得不溢写(spill)到计算节点本地磁盘上。Spill会导致额外的磁盘读写,影响整个SQL查询的性能,更差的情况还可能导致严重的GC问题甚至是OOM。相反,如果shuffle partition设置过大。第一,每一个reduce任务处理的数据量很小并且很快结束,进而导致Spark任务调度负担变大。第二,每一个mapper任务必须把自己的shuffle输出数据分成P个hash bucket,即确定数据属于哪一个reduce partition,当shuffle partition数量太多时,hash bucket里数据量会很小,在作业并发数很大时,reduce任务shuffle拉取数据会造成一定程度的随机小数据读操作,当使用机械硬盘作为shuffle数据临时存取的时候性能下降会更加明显。最后,当最后一个stage保存数据时会写出P个文件,也可能会造成HDFS文件系统中大量的小文件。


从上,shuffle partition的设置既不能太小也不能太大。为了达到最佳的性能,往往需要经多次试验才能确定某个SQL查询最佳的shuffle partition值。然而在生产环境中,往往SQL以定时作业的方式处理不同时间段的数据,数据量大小可能变化很大,我们也无法为每一个SQL查询去做耗时的人工调优,这也意味这些SQL作业很难以最佳的性能方式运行。


Shuffle partition的另外一个问题是,同一个shuffle partition数设置将应用到所有的stage。Spark在执行一个SQL作业时,会划分成多个stage。通常情况下,每个stage的数据分布和大小可能都不太一样,全局的shuffle partition设置最多只能对某个或者某些stage最优,没有办法做到全局所有的stage设置最优。


这一系列关于shufflepartition的性能和易用性挑战,促使我们思考新的方法:我们能否根据运行时获取的shuffle数据量信息,例如数据块大小,记录行数等等,自动为每一个stage设置合适的shuffle partition值?


挑战2:Spark SQL最佳执行计划


Spark SQL在执行SQL之前,会将SQL或者Dataset程序解析成逻辑计划,然后经历一系列的优化,最后确定一个可执行的物理计划。最终选择的物理计划的不同对性能有很大的影响。如何选择最佳的执行计划,这便是Spark SQL的Catalyst优化器的核心工作。Catalyst早期主要是基于规则的优化器(RBO),在Spark 2.2中又加入了基于代价的优化(CBO)。目前执行计划的确定是在计划阶段,一旦确认以后便不再改变。然而在运行期间,当我们获取到更多运行时信息时,我们将有可能得到一个更佳的执行计划。


以join操作为例,在Spark中最常见的策略是BroadcastHashJoin和SortMergeJoin。BroadcastHashJoin属于map side join,其原理是当其中一张表存储空间大小小于broadcast阈值时,Spark选择将这张小表广播到每一个Executor上,然后在map阶段,每一个mapper读取大表的一个分片,并且和整张小表进行join,整个过程中避免了把大表的数据在集群中进行shuffle。而SortMergeJoin在map阶段2张数据表都按相同的分区方式进行shuffle写,reduce阶段每个reducer将两张表属于对应partition的数据拉取到同一个任务中做join。RBO根据数据的大小,尽可能把join操作优化成BroadcastHashJoin。Spark中使用参数spark.sql.autoBroadcastJoinThreshold来控制选择BroadcastHashJoin的阈值,默认是10MB。然而对于复杂的SQL查询,它可能使用中间结果来作为join的输入,在计划阶段,Spark并不能精确地知道join中两表的大小或者会错误地估计它们的大小,以致于错失了使用BroadcastHashJoin策略来优化join执行的机会。但是在运行时,通过从shuffle写得到的信息,我们可以动态地选用BroadcastHashJoin。以下是一个例子,join一边的输入大小只有600K,但Spark仍然规划成SortMergeJoin。


图1


这促使我们思考第二个问题:我们能否通过运行时收集到的信息,来动态地调整执行计划?

 

挑战3:数据倾斜


数据倾斜是常见的导致Spark SQL性能变差的问题。数据倾斜是指某一个partition的数据量远远大于其它partition的数据,导致个别任务的运行时间远远大于其它任务,因此拖累了整个SQL的运行时间。在实际SQL作业中,数据倾斜很常见,join key对应的hash bucket总是会出现记录数不太平均的情况,在极端情况下,相同join key对应的记录数特别多,大量的数据必然被分到同一个partition因而造成数据严重倾斜。如图2,可以看到大部分任务3秒左右就完成了,而最慢的任务却花了4分钟,它处理的数据量却是其它任务的若干倍。


图2


目前,处理join时数据倾斜的一些常见手段有: (1)增加shuffle partition数量,期望原本分在同一个partition中的数据可以被分散到多个partition中,但是对于同key的数据没有作用。(2)调大BroadcastHashJoin的阈值,在某些场景下可以把SortMergeJoin转化成BroadcastHashJoin而避免shuffle产生的数据倾斜。(3)手动过滤倾斜的key,并且对这些数据加入随机的前缀,在另一张表中这些key对应的数据也相应的膨胀处理,然后再做join。综上,这些手段都有各自的局限性并且涉及很多的人为处理。基于此,我们思考了第三个问题:Spark能否在运行时自动地处理join中的数据倾斜?

 

自适应执行背景和简介


早在2015年,Spark社区就提出了自适应执行的基本想法,在Spark的DAGScheduler中增加了提交单个map stage的接口,并且在实现运行时调整shuffle partition数量上做了尝试。但目前该实现有一定的局限性,在某些场景下会引入更多的shuffle,即更多的stage,对于三表在同一个stage中做join等情况也无法很好的处理。所以该功能一直处于实验阶段,配置参数也没有在官方文档中提及。


基于这些社区的工作,英特尔大数据技术团队对自适应执行做了重新的设计,实现了一个更为灵活的自适性执行框架。在这个框架下面,我们可以添加额外的规则,来实现更多的功能。目前,已实现的特性包括:自动设置shuffle partition数,动态调整执行计划,动态处理数据倾斜等等。

 

自适应执行架构


在Spark SQL中,当Spark确定最后的物理执行计划后,根据每一个operator对RDD的转换定义,它会生成一个RDD的DAG图。之后Spark基于DAG图静态划分stage并且提交执行,所以一旦执行计划确定后,在运行阶段无法再更新。自适应执行的基本思路是在执行计划中事先划分好stage,然后按stage提交执行,在运行时收集当前stage的shuffle统计信息,以此来优化下一个stage的执行计划,然后再提交执行后续的stage。


图3


从图3中我们可以看出自适应执行的工作方法,首先以Exchange节点作为分界将执行计划这棵树划分成多个QueryStage(Exchange节点在Spark SQL中代表shuffle)。每一个QueryStage都是一棵独立的子树,也是一个独立的执行单元。在加入QueryStage的同时,我们也加入一个QueryStageInput的叶子节点,作为父亲QueryStage的输入。例如对于图中两表join的执行计划来说我们会创建3个QueryStage。最后一个QueryStage中的执行计划是join本身,它有2个QueryStageInput代表它的输入,分别指向2个孩子的QueryStage。在执行QueryStage时,我们首先提交它的孩子stage,并且收集这些stage运行时的信息。当这些孩子stage运行完毕后,我们可以知道它们的大小等信息,以此来判断QueryStage中的计划是否可以优化更新。例如当我们获知某一张表的大小是5M,它小于broadcast的阈值时,我们可以将SortMergeJoin转化成BroadcastHashJoin来优化当前的执行计划。我们也可以根据孩子stage产生的shuffle数据量,来动态地调整该stage的reducer个数。在完成一系列的优化处理后,最终我们为该QueryStage生成RDD的DAG图,并且提交给DAG Scheduler来执行。


自动设置reducer个数


假设我们设置的shufflepartition个数为5,在map stage结束之后,我们知道每一个partition的大小分别是70MB,30MB,20MB,10MB和50MB。假设我们设置每一个reducer处理的目标数据量是64MB,那么在运行时,我们可以实际使用3个reducer。第一个reducer处理partition 0 (70MB),第二个reducer处理连续的partition 1 到3,共60MB,第三个reducer处理partition 4 (50MB),如图4所示。


图4


在自适应执行的框架中,因为每个QueryStage都知道自己所有的孩子stage,因此在调整reducer个数时,可以考虑到所有的stage输入。另外,我们也可以将记录条数作为一个reducer处理的目标值。因为shuffle的数据往往都是经过压缩的,有时partition的数据量并不大,但解压后记录条数确远远大于其它partition,造成数据不均。所以同时考虑数据大小和记录条数可以更好地决定reducer的个数。

 

动态调整执行计划


目前我们支持在运行时动态调整join的策略,在满足条件的情况下,即一张表小于Broadcast阈值,可以将SortMergeJoin转化成BroadcastHashJoin。由于SortMergeJoin和BroadcastHashJoin输出的partition情况并不相同,随意转换可能在下一个stage引入额外的shuffle操作。因此我们在动态调整join策略时,遵循一个规则,即在不引入额外shuffle的前提下才进行转换。


将SortMergeJoin转化成BroadcastHashJoin有哪些好处呢?因为数据已经shuffle写到磁盘上,我们仍然需要shuffle读取这些数据。我们可以看看图5的例子,假设A表和B表join,map阶段2张表各有2个map任务,并且shuffle partition个数为5。如果做SortMergeJoin,在reduce阶段需要启动5个reducer,每个reducer通过网络shuffle读取属于自己的数据。然而,当我们在运行时发现B表可以broadcast,并且将其转换成BroadcastHashJoin之后,我们只需要启动2个reducer,每一个reducer读取一个mapper的整个shuffle output文件。当我们调度这2个reducer任务时,可以优先将其调度在运行mapper的Executor上,因此整个shuffle读变成了本地读取,没有数据通过网络传输。并且读取一个文件这样的顺序读,相比原先shuffle时随机的小文件读,效率也更胜一筹。另外,SortMergeJoin过程中往往会出现不同程度的数据倾斜问题,拖慢整体的运行时间。而转换成BroadcastHashJoin后,数据量一般比较均匀,也就避免了倾斜,我们可以在下文实验结果中看到更具体的信息。


图5


动态处理数据倾斜


在自适应执行的框架下,我们可以在运行时很容易地检测出有数据倾斜的partition。当执行某个stage时,我们收集该stage每个mapper 的shuffle数据大小和记录条数。如果某一个partition的数据量或者记录条数超过中位数的N倍,并且大于某个预先配置的阈值,我们就认为这是一个数据倾斜的partition,需要进行特殊的处理。


图6


假设我们A表和B表做inner join,并且A表中第0个partition是一个倾斜的partition。一般情况下,A表和B表中partition 0的数据都会shuffle到同一个reducer中进行处理,由于这个reducer需要通过网络拉取大量的数据并且进行处理,它会成为一个最慢的任务拖慢整体的性能。在自适应执行框架下,一旦我们发现A表的partition 0发生倾斜,我们随后使用N个任务去处理该partition。每个任务只读取若干个mapper的shuffle 输出文件,然后读取B表partition 0的数据做join。最后,我们将N个任务join的结果通过Union操作合并起来。为了实现这样的处理,我们对shuffle read的接口也做了改变,允许它只读取部分mapper中某一个partition的数据。在这样的处理中,B表的partition 0会被读取N次,虽然这增加了一定的额外代价,但是通过N个任务处理倾斜数据带来的收益仍然大于这样的代价。如果B表中partition 0也发生倾斜,对于inner join来说我们也可以将B表的partition 0分成若干块,分别与A表的partition 0进行join,最终union起来。但对于其它的join类型例如Left Semi Join我们暂时不支持将B表的partition 0拆分。

 

自适应执行和Spark SQL在100TB上的性能比较


我们使用99台机器搭建了一个集群,使用Spark2.2在TPC-DS 100TB的数据集进行了实验,比较原版Spark和自适应执行的性能。以下是集群的详细信息:


图7


实验结果显示,在自适应执行模式下,103条SQL中有92条都得到了明显的性能提升,其中47条SQL的性能提升超过10%,最大的性能提升达到了3.8倍,并且没有出现性能下降的情况。另外在原版Spark中,有5条SQL因为OOM等原因无法顺利运行,在自适应模式下我们也对这些问题做了优化,使得103条SQL在TPC-DS 100TB数据集上全部成功运行。以下是具体的性能提升比例和性能提升最明显的几条SQL。


图8

图9


通过仔细分析了这些性能提升的SQL,我们可以看到自适应执行带来的好处。首先是自动设置reducer个数,原版Spark使用10976作为shuffle partition数,在自适应执行时,以下SQL的reducer个数自动调整为1064和1079,可以明显看到执行时间上也提升了很多。这正是因为减少了调度的负担和任务启动的时间,以及减少了磁盘IO请求。

 

原版Spark:


图10


自适应执行:


图11


在运行时动态调整执行计划,将SortMergeJoin转化成BroadcastHashJoin在某些SQL中也带来了很大的提升。例如在以下的例子中,原本使用SortMergeJoin因为数据倾斜等问题花费了2.5分钟。在自适应执行时,因为其中一张表的大小只有2.5k所以在运行时转化成了BroadcastHashJoin,执行时间缩短为10秒。


原版Spark:


图12

自适应执行:


图13

 

100 TB的挑战及优化


成功运行TPC-DS 100 TB数据集中的所有SQL,对于Apache Spark来说也是一大挑战。虽然SparkSQL官方表示支持TPC-DS所有的SQL,但这是基于小数据集。在100TB这个量级上,Spark暴露出了一些问题导致有些SQL执行效率不高,甚至无法顺利执行。在做实验的过程中,我们在自适应执行框架的基础上,对Spark也做了其它的优化改进,来确保所有SQL在100TB数据集上可以成功运行。以下是一些典型的问题。

 

统计map端输出数据时driver单点瓶颈的优化(SPARK-22537)


在每个map任务结束后,会有一个表示每个partition大小的数据结构(即下面提到的CompressedMapStatus或HighlyCompressedMapStatus)返回给driver。而在自适应执行中,当一次shuffle的map stage结束后,driver会聚合每个mapper给出的partition大小信息,得到在各个partition上所有mapper输出的数据总大小。该统计由单线程完成,如果mapper的数量是M,shuffle partition的数量为S,那么统计的时间复杂度在O(M x S) ~ O (M x S x log(M x S)) 之间,当CompressedMapStatus被使用时,复杂度为这个区间的下限,当HighlyCompressedMapStatus被使用时,空间有所节省,时间会更长,在几乎所有的partition数据都为空时,复杂度会接近该区间的上限。


在M x S增大时,我们会遇到driver上的单点瓶颈,一个明显的表现是UI上map stage和reduce stage之间的停顿。为了解决这个单点瓶颈,我们将任务尽量均匀地划分给多个线程,线程之间不相交地为scala Array中的不同元素赋聚合值。

在这项优化中,新的spark.shuffle.mapOutput.parallelAggregationThreshold(简称threshold)被引入,用于配置使用多线程聚合的阈值,聚合的并行度由JVM中可用core数和M * S / threshold + 1中的小值决定。


Shuffle读取连续partition时的优化 (SPARK-9853)


在自适应执行的模式下,一个reducer可能会从一个mapoutput文件中读取诺干个连续的数据块。目前的实现中,它需要拆分成许多独立的getBlockData调用,每次调用分别从硬盘读取一小块数据,这样就需要很多的磁盘IO。我们对这样的场景做了优化,使得Spark可以一次性地把这些连续数据块都读上来,这样就大大减少了磁盘的IO。在小的基准测试程序中,我们发现shuffle read的性能可以提升3倍。


BroadcastHashJoin中避免不必要的partition读的优化


自适应执行可以为现有的operator提供更多优化的可能。在SortMergeJoin中有一个基本的设计:每个reducetask会先读取左表中的记录,如果左表的 partition为空,则右表中的数据我们无需关注(对于非anti join的情况),这样的设计在左表有一些partition为空时可以节省不必要的右表读取,在SortMergeJoin中这样的实现很自然。


BroadcastHashJoin中不存在按照join key分区的过程,所以缺失了这项优化。然而在自适应执行的一些情况中,利用stage间的精确统计信息,我们可以找回这项优化:如果SortMergeJoin在运行时被转换成了BroadcastHashJoin,且我们能得到各个partition key对应partition的精确大小,则新转换成的BroadcastHashJoin将被告知:无需去读那些小表中为空的partition,因为不会join出任何结果。


Baidu真实产品线试用情况


我们将自适应执行优化应用在Baidu内部基于Spark SQL的即席查询服务BaiduBig SQL之上,做了进一步的落地验证,通过选取单日全天真实用户查询,按照原有执行顺序回放重跑和分析,得到如下几点结论:


1. 对于秒级的简单查询,自适应版本的性能提升并不明显,这主要是因为它们的瓶颈和主要耗时集中在了IO上面,而这不是自适应执行的优化点。

2. 按照查询复杂度维度考量测试结果发现:查询中迭代次数越多,多表join场景越复杂的情况下自适应执行效果越好。我们简单按照group by, sort, join, 子查询等操作个数来将查询分类,如上关键词大于3的查询有明显的性能提升,优化比从50%~200%不等,主要优化点来源于shuffle的动态并发数调整及join优化。

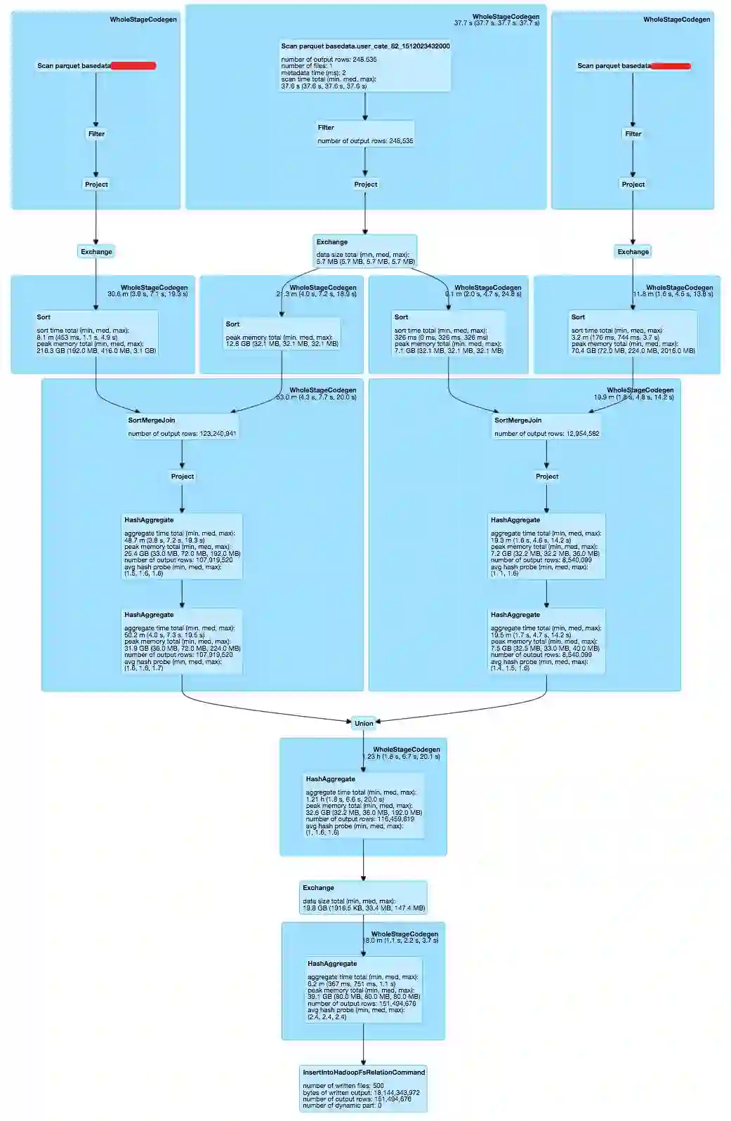
3. 从业务使用角度来分析,前文所述SortMergeJoin转BroadcastHashJoin的优化在Big SQL场景中命中了多种典型的业务SQL模板,试考虑如下计算需求:用户期望从两张不同维度的计费信息中捞取感兴趣的user列表在两个维度的整体计费。收入信息原表大小在百T级别,用户列表只包含对应用户的元信息,大小在10M以内。两张计费信息表字段基本一致,所以我们将两张表与用户列表做inner join后union做进一步分析,SQL表达如下:


select t.c1, t.id, t.c2, t.c3, t.c4,  sum(t.num1), sum(t.num2), sum(t.num3) from

(

select  c1, t1.id as id, c2, c3, c4, sum(num1s) as num1, sum(num2) as num2, sum(num3)  as num3 from basedata.shitu_a t1 INNER JOIN basedata.user_82_1512023432000 t2  ON (t1.id = t2.id)  where  (event_day=20171107)  and flag !=  'true'  group by c1, t1.id, c2, c3, c4

union  all

select  c1, t1.id as id, c2, c3, c4, sum(num1s) as num1, sum(num2) as num2, sum(num3)  as num3 from basedata.shitu_b t1 INNER JOIN basedata.user_82_1512023432000 t2  ON (t1.id = t2.id)  where  (event_day=20171107)  and flag !=  'true'  group by c1, t1.id, c2, c3, c4

) t group by t.c1, t.id, t.c2, t.c3, c4



对应的原版Spark执行计划如下:


图14


针对于此类用户场景,可以全部命中自适应执行的join优化逻辑,执行过程中多次SortMergeJoin转为BroadcastHashJoin,减少了中间内存消耗及多轮sort,得到了近200%的性能提升。


结合上述3点,下一步自适应执行在Baidu内部的优化落地工作将进一步集中在大数据量、复杂查询的例行批量作业之上,并考虑与用户查询复杂度关联进行动态的开关控制。对于数千台的大规模集群上运行的复杂查询,自适应执行可以动态调整计算过程中的并行度,可以帮助大幅提升集群的资源利用率。另外,自适应执行可以获取到多轮stage之间更完整的统计信息,下一步我们也考虑将对应数据及Strategy接口开放给Baidu Spark平台上层用户,针对特殊作业进行进一步的定制化Strategy策略编写。


总结


随着Spark SQL广泛的使用以及业务规模的不断增长,在大规模数据集上遇到的易用性和性能方面的挑战将日益明显。本文讨论了三个典型的问题,包括调整shuffle partition数量,选择最佳执行计划和数据倾斜。这些问题在现有的框架下并不容易解决,而自适应执行可以很好地应对这些问题。我们介绍了自适应执行的基本架构以及解决这些问题的具体方法。最后我们在TPC-DS 100TB数据集上验证了自适应执行的优势,相比较原版Spark SQL,103个SQL查询中,90%的查询都得到了明显的性能提升,最大的提升达到3.8倍,并且原先失败的5个查询在自适应执行下也顺利完成。我们在百度的Big SQL平台也做了进一步的验证,对于复杂的真实查询可以达到2倍的性能提升。总之,自适应执行解决了Spark SQL在大数据规模上遇到的很多挑战,并且很大程度上改善了Spark SQL的易用性和性能,提高了超大集群中多租户多并发作业情况下集群的资源利用率。将来,我们考虑在自适应执行的框架之下,提供更多运行时可以优化的策略,并且将我们的工作贡献回馈给社区,也希望有更多的朋友可以参与进来,将其进一步完善。


1月13日,SDCC 2017之数据库线上峰会即将强势来袭,秉承干货实料(案例)的内容原则,邀请了来自阿里巴巴腾讯微博网易等多家企业的数据库专家及高校研究学者,围绕Oracle、MySQL、PostgreSQL、Redis等热点数据库技术展开,从核心技术的深挖到高可用实践的剖析,打造精华压缩式分享,举一反三,思辨互搏,报名及更多详情可扫描下方二维码点击「阅读原文」查看。


登录查看更多
0

相关内容

【2020新书】使用高级C# 提升你的编程技能,412页pdf
专知会员服务
60+阅读 · 2020年6月26日
FPGA加速系统开发工具设计:综述与实践
专知会员服务
69+阅读 · 2020年6月24日
【干货书】现代数据平台架构,636页pdf
专知会员服务
262+阅读 · 2020年6月15日
【2020新书】Kafka实战:Kafka in Action,209页pdf
专知会员服务
69+阅读 · 2020年3月9日
【干货】大数据入门指南:Hadoop、Hive、Spark、 Storm等
专知会员服务
98+阅读 · 2019年12月4日
在K8S上运行Kafka合适吗?会遇到哪些陷阱?
DBAplus社群
9+阅读 · 2019年9月4日
工行基于MySQL构建分布式架构的转型之路
炼数成金订阅号
15+阅读 · 2019年5月16日
浅谈 Kubernetes 在生产环境中的架构
DevOps时代
11+阅读 · 2019年5月8日
Python 杠上 Java、C/C++,赢面有几成?
CSDN
6+阅读 · 2018年4月12日
基于 Storm 的实时数据处理方案
开源中国
4+阅读 · 2018年3月15日
解析京东大数据下高效图像特征提取方案
京东大数据
4+阅读 · 2017年9月29日
【AI说】揭秘京东实时数据仓库背后的神秘力量—JDQ
京东大数据
10+阅读 · 2017年9月14日
Spark的误解-不仅Spark是内存计算,Hadoop也是内存计算
Arxiv
3+阅读 · 2018年11月13日
Bidirectional Attention for SQL Generation
Arxiv
4+阅读 · 2018年6月21日
Arxiv
3+阅读 · 2018年6月1日
Arxiv
29+阅读 · 2017年12月6日
VIP会员
最新内容
《第四代军事特种作战部队选拔与评估》
专知会员服务
1+阅读 · 今天6:23
不对称优势上升:自主系统如何强化海上拒止
专知会员服务
1+阅读 · 今天5:51
《人工智能赋能电磁战》(报告)
专知会员服务
2+阅读 · 4月17日
【CMU博士论文】迈向可扩展的开放世界三维感知
相关VIP内容
相关资讯
在K8S上运行Kafka合适吗?会遇到哪些陷阱?
DBAplus社群
9+阅读 · 2019年9月4日
工行基于MySQL构建分布式架构的转型之路
炼数成金订阅号
15+阅读 · 2019年5月16日
浅谈 Kubernetes 在生产环境中的架构
DevOps时代
11+阅读 · 2019年5月8日
Python 杠上 Java、C/C++,赢面有几成?
CSDN
6+阅读 · 2018年4月12日
基于 Storm 的实时数据处理方案
开源中国
4+阅读 · 2018年3月15日
解析京东大数据下高效图像特征提取方案
京东大数据
4+阅读 · 2017年9月29日
【AI说】揭秘京东实时数据仓库背后的神秘力量—JDQ
京东大数据
10+阅读 · 2017年9月14日
Spark的误解-不仅Spark是内存计算,Hadoop也是内存计算
Top
微信扫码咨询专知VIP会员