我们是怎么做到每小时推送百万级通知的

2019 年 12 月 5 日 InfoQ

作者丨Soham Kamani

译者丨无明

策划丨小智

推送通知是让用户立即接收到事件的一个非常有效的工具。在 Gojek,我们每天需要处理 300 多万个订单,跨 20 多款产品。

可以想象的是,我们每天推送的通知数量有多大——大概每小时 1 百万个。这篇文章将介绍我们在处理如此体量的推送通知时所面临的挑战,以及我们的解决方案。

体量大还只是其中的一个方面,在 Gojek,我们还需要面对一些独有的问题。

多个应用程序

Gojek 不只有一个 App,除了用户 App,我们还有 GoLife、司机 App、商家 App,还有服务商 App。

当我们的系统要推送通知,要么是推给某个用户的 App(例如,推给 GoLife 的通知不会被推到 Gojek 上),要么是推给所有的 App(例如促销通知)。

我们的系统需要足够灵活,能够在广播和单独推送之间自由地选择。

多个通知服务提供商

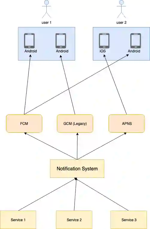
因为我们的用户 App 需要支持 iOS 和 Android 两个平台,所以也需要支持多个通知系统。

Android 平台我们使用了 FCM(Firebase Cloud Messaging)和 GCM(Google Cloud Messaging),iOS 平台我们使用了 APNS(Apple Push Notification Service)。

每一个通知服务提供商都为不同的 App 提供了不同的 API 秘钥和令牌。例如,GoLife 和 Gojek 使用的 FCM API 秘钥就不一样。

一个用户多个设备

我们允许一个用户同时登录多个设备,所以通知需要被推送给用户已登录的所有设备上,这就存在之前的两个问题:

  1. 用户可以在单个设备上登录多个 App(Gojek 和 GoLife);

  2. 用户可能会登录多个设备,每个设备需要使用不同的通知服务提供商。例如,用户可以在 Android 设备和 iOS 设备上登录 Gojek。

多个需要推送通知的服务

Gojek 采用了微服务架构,我们想要让每个服务都能推送通知,不需要操心多设备和多服务提供商问题。

为了解决上述问题,并尽可能保持 API 简单,我们的通知系统被分为三个组件:

  1. 通知服务器——提供通知推送 API,并将通知推送到作业队列中;

  2. 令牌存储——保存已登录用户的设备和设备令牌数据;

  3. 通知处理器——处理作业队列中的消息,并将消息发送给通知服务提供商。

每个组件都解决了上述的一部分问题,接下来,我们来深入介绍这些组件。

令牌存储

用户在登录 App 后,App 会使用设备令牌和 App ID 调用令牌存储 API。

在用户退出时,这些记录会被删除。

令牌存储用于决定向用户的哪些设备推送通知。

通知服务器

这是 HTTP 服务器,提供用于推送通知的 API。

为了简单起见,API 要求把用户 ID 和 App ID 放在 HTTP 头部,把通知信息放在请求体里:

POST http://<base_url>/notificationuser_id: <user_id>application_id: <application_id>{  "payload": {},  "title": "You driver is here",  "message": "Please meet your driver at the pickup point"}

服务器从令牌存储获取所有的用户设备信息,然后为每个用户设备安排一个调度作业。

通知服务器为系统提供了外部接口,需要推送通知的服务只要通过用户 ID 来调用它的 API,剩下的事情由通知服务负责处理。

作业队列

我们使用 RabbitMQ 作为作业队列,并为每一种 App ID 和通知类型创建了单独的队列。


分配单独的队列是很重要的,因为我们要为每一种 App 和通知类型做好故障隔离。例如,如果 com.gojek.app 的 FCM 令牌过期,就不会影响到 com.gojek.life 或者 com.gojek.driver.bike 的作业。

通知处理器

处理器进程从作业队列里拉取消息,把它们发送给对应的通知服务提供商。

为了保持代码简单,并能够支持不同的服务提供商,我们定义了统一接口:

type PushService interface {  Push(ctx context.Context, m PushRequest) (PushResponse, error)}

Push 方法接收一个请求对象,并返回一个响应对象。

请求对象包含了与接收方和通知(比如过期时间、标题和文本)有关的信息。

type PushRequest struct {  DeviceID   string   Title      string  Message    string  Payload    map[string]interface{}  // 其他参数}

响应消息里包含了通知是否发送成功的信息:

type PushResponse struct {  Success         bool  ErrorMsg        string}

然后为不同的服务提供商实现接口。例如,FCM 和 APNS 对应的实现看起来像下面这样:

type FCMProvider struct {  // 配置信息,比如 API 令牌和 URL 端点}func (p *FCMProvider) Push(ctx context.Context, m queue.Message) (notification.PushResponse, error) {  // 发送通知给 FCM 服务器}type APNSProvider struct {  // 配置信息,比如 API 令牌和 URL 端点}func (p *APNSProvider) Push(ctx context.Context, m queue.Message) (notification.PushResponse, error) {  // 发送通知给 APNS 服务器}

通知处理器负责选择对应的通知服务提供商,并将消息发送给它们。

结论

在面对这些挑战时,我们找出其中的一些常用模式,把它们抽离成不同的服务,将一个相对复杂的问题变成了一系列简单且易于管理的服务。

每当一个核心逻辑需要不同的实现时,我们就把它抽离成单独的服务:

  • 多个设备问题通过令牌服务来解决;

  • 多个 App 问题通过统一的通知服务器接口来解决;

  • 多个通知服务提供商通过单独的作业队列和通知处理器来解决。

最终,我们构建了一个每小时能够处理 1 百多万个推送通知的系统。

原文链接:

https://blog.gojekengineering.com/how-we-manage-a-million-push-notifications-an-hour-549a1e3ca2c2?gi=73e358f99441

InfoQ 读者交流群上线啦!各位小伙伴可以扫描下方二维码,添加 InfoQ 小助手,回复关键字“进群”申请入群。大家可以和 InfoQ 读者一起畅所欲言,和编辑们零距离接触,超值的技术礼包等你领取,还有超值活动等你参加,快来加入我们吧!

点个在看少个 bug 👇

登录查看更多
0

相关内容

应用程序接口(简称 API),又称为应用编程接口,就是软件系统不同组成部分衔接的约定。
【2020新书】实战R语言4,323页pdf
专知会员服务
103+阅读 · 2020年7月1日
专知会员服务
32+阅读 · 2020年5月20日
斯坦福2020硬课《分布式算法与优化》
专知会员服务
123+阅读 · 2020年5月6日
专知会员服务
126+阅读 · 2020年3月26日
【Google】利用AUTOML实现加速感知神经网络设计
专知会员服务
30+阅读 · 2020年3月5日
模型压缩究竟在做什么?我们真的需要模型压缩么?
专知会员服务
28+阅读 · 2020年1月16日
今日头条技术架构分析
互联网架构师
11+阅读 · 2019年8月19日
亿级订单数据的访问与存储,怎么实现与优化?
码农翻身
16+阅读 · 2019年4月17日
我是怎么走上推荐系统这条(不归)路的……
全球人工智能
11+阅读 · 2019年4月9日
已删除
AI科技评论
4+阅读 · 2018年8月12日
Android P正式发布,你需要尽快做适配了
前端之巅
3+阅读 · 2018年8月7日
Python为啥这么牛?
Python程序员
3+阅读 · 2018年3月30日
百万英雄直播答题辅助系统,非OCR实现
数据挖掘入门与实战
4+阅读 · 2018年1月31日
一篇文章读懂阿里企业级数据库最佳实践
阿里巴巴数据库技术
5+阅读 · 2017年12月20日
【AI说】揭秘京东实时数据仓库背后的神秘力量—JDQ
京东大数据
10+阅读 · 2017年9月14日
Learning to See Through Obstructions
Arxiv
7+阅读 · 2020年4月2日
Arxiv
14+阅读 · 2020年1月27日
Music Transformer
Arxiv
5+阅读 · 2018年12月12日
Meta-Transfer Learning for Few-Shot Learning
Arxiv
8+阅读 · 2018年12月6日
Arxiv
8+阅读 · 2018年6月19日
Arxiv
7+阅读 · 2017年12月26日
VIP会员
最新内容
美国当前高超音速导弹发展概述
专知会员服务
3+阅读 · 4月19日
无人机蜂群建模与仿真方法
专知会员服务
4+阅读 · 4月19日
澳大利亚发布《国防战略(2026年)》
专知会员服务
1+阅读 · 4月19日
全球高超音速武器最新发展趋势
专知会员服务
2+阅读 · 4月19日
相关VIP内容
【2020新书】实战R语言4,323页pdf
专知会员服务
103+阅读 · 2020年7月1日
专知会员服务
32+阅读 · 2020年5月20日
斯坦福2020硬课《分布式算法与优化》
专知会员服务
123+阅读 · 2020年5月6日
专知会员服务
126+阅读 · 2020年3月26日
【Google】利用AUTOML实现加速感知神经网络设计
专知会员服务
30+阅读 · 2020年3月5日
模型压缩究竟在做什么?我们真的需要模型压缩么?
专知会员服务
28+阅读 · 2020年1月16日
相关资讯
今日头条技术架构分析
互联网架构师
11+阅读 · 2019年8月19日
亿级订单数据的访问与存储,怎么实现与优化?
码农翻身
16+阅读 · 2019年4月17日
我是怎么走上推荐系统这条(不归)路的……
全球人工智能
11+阅读 · 2019年4月9日
已删除
AI科技评论
4+阅读 · 2018年8月12日
Android P正式发布,你需要尽快做适配了
前端之巅
3+阅读 · 2018年8月7日
Python为啥这么牛?
Python程序员
3+阅读 · 2018年3月30日
百万英雄直播答题辅助系统,非OCR实现
数据挖掘入门与实战
4+阅读 · 2018年1月31日
一篇文章读懂阿里企业级数据库最佳实践
阿里巴巴数据库技术
5+阅读 · 2017年12月20日
【AI说】揭秘京东实时数据仓库背后的神秘力量—JDQ
京东大数据
10+阅读 · 2017年9月14日
相关论文
Learning to See Through Obstructions
Arxiv
7+阅读 · 2020年4月2日
Arxiv
14+阅读 · 2020年1月27日
Music Transformer
Arxiv
5+阅读 · 2018年12月12日
Meta-Transfer Learning for Few-Shot Learning
Arxiv
8+阅读 · 2018年12月6日
Arxiv
8+阅读 · 2018年6月19日
Arxiv
7+阅读 · 2017年12月26日
Top
微信扫码咨询专知VIP会员