委托老哥贾跃民,妻子出面回应,贾跃亭应该不回来了

2018 年 1 月 2 日 凤凰科技 黎诗韵 石若萧

本文4507字,建议阅读时长9分钟


大限已过,贾跃亭还是没回来。


2017年的最后一周,中国多家官方机构喊话贾跃亭回国。12月25日,北京证监局责令乐视网前董事长贾跃亭2017年12月31日前回国,其后央视、新华社多次发声。


贾跃亭留美已经180天,他在美国的生活和如何能让他回国一样,成为未解迷题。



文 | AI财经社(aicjnews)

原标题:贾跃亭的乡愁

 



谜语

 

贾跃亭生活在一团谜语中。他很少公开露面,仅有的一次采访,他穿着一件标志性的牛仔裤,脸上的笑容就和加州海岸的阳光一样,看不出任何疲惫的特征。假如他的国内债主,要想在这样一张脸上寻找线索,大概只有失望吧。


那是太平洋的东岸,阳光洒在洛杉矶西南的岩石海岸上。法拉第未来(FF)的新主人购置的5套奢华别墅就在这里,正在逐年升值。


现在12月已经过了,冬天占领着海岸,这片安静的富人区显得更加安静。豪宅门口添加的圣诞节的装饰,提醒它的中国主人入乡随俗:邻居曾经看过这里举办的派对。那里拥有大草坪、游泳池,还有开着卡车的园丁。


豪宅本身就构成了一个谜语:据说,这里不是贾跃亭的私宅,而是个接待办,一个很中国特色的地方。现在,这里更像一个景点,经常有人从遥远的地方过来探访,在庄园门口走来走去。他们会看到不远处挥杆打高尔夫的富人。他们好奇地打听贾跃亭的私生活,高鼻梁、深目的邻居们的任何简单的评语都会被抓住。还有人进行了直播,一项小发明——自拍杆派上了用场。有人谐谑地说,贾跃亭一个人,养活了一半的科技媒体。他的微信指数一度超过了鹿晗。


在FF研发总部的办公室里,还是有好奇的人见到贾跃亭出入的。那时候,他面临着一家财经媒体的强有力的报道,不得不站出来“澄清”,还向到访的客人展示他正在吃一种辣白菜泡面。


当地时间2017年12月10日,美国加州加迪纳,Faraday Future总部办公楼。@视觉中国


“这个香。”他对那个客人说,“一周吃上几次,就很快乐了。”


关于他的一切都成了谜语。在美国的180天,贾跃亭一面疲于应付,一面出奇地平静。他说,全部的心思都是为了给FF汽车项目找钱。他好像受足了委屈。但在造车这件事情上,外界却知之甚少,有待澄清的事实堆积在一起,每次澄清,无非又堆积了新的事实,增加了新的谜语。


美利坚是贾跃亭最后的防空洞,那里储备了过冬的粮食。贾跃亭每次稍微嗅到风吹草动,都会果断地钻到这来。这一次,他的准备看起来尤其充分。7月4日,当他悄悄离开时,国内的形势可以说风雨欲来,债主们已经在堵门了,而接下来180天内所发生的一切,包括要求他“必须负责”的声音,都说明他如果身在国内,位置将要如何不稳。


现在,在加利福尼亚,他能欣赏到太平洋东岸宜人的风光。他享受着地中海气候,所有债务纠缠都被抛开一个太平洋。至少心理上,飞机越过这片大洋还要12个小时。


贾跃亭表现出惊人的镇定:网上陆续流出几张他的照片,那是他与高管专心开会。随后,深创投北京公司总经理刘纲在朋友圈发了与贾跃亭在美商讨的合照。


他非常努力地想让所有人都相信,他在FF的工作正有序开展,他本人也一直怀抱着AII IN汽车梦的决心。他频繁地在微博发布FF91视频,回击公司员工尽散的传言。


现在看来,这就像是一个更大的谜语。圣诞节,他发了一张几百个头戴圣诞帽的FF员工围在7辆汽车旁的照片。盛大文学原CEO、火星小说创始人侯小强也说,他在洛杉矶试驾了FF91,并见到了贾跃亭。


但就在1个多月前,还有记者远赴美国FF工厂所在地汉福德,发现厂房杂草丛生,没有任何设备,更没有生产的迹象,只有一名员工打卡上班。


数百人热闹的圣诞场面,就像凭空出现的一样:一种大卫·科波菲尔的魔术。贾跃亭试图告诉所有人,所有流言,都是假的。盛大的庆祝才是真的。


谜语却仍然只是谜语。

 



造车

 

在FF,有来自40多个国家的人才,一个典型的全球化办公环境。这构成了他在美国的工作氛围。但和国内一样,舆论对他并不是宽松友好的。据The verge报道,一个员工称“士气低沉,办公室已经空无一人”,并用一种形象的比喻说:“公司就是一艘沉没的轮船。”


就在年初,麻烦缠身的他出现在拉斯维加斯演讲时,那种营造出的激动的场面已经不在了,那时有重金属音乐和热情观众的呼声。


2017年1月3日,美国拉斯维加斯,FF在CES 2017大会上正式发布首款量产电动车FF91,贾跃亭出席。@视觉中国


一年多来,FF遭遇了财务危机,延缓了内华达工厂的建设,不断有员工和高管离职。但在贾跃亭的想法中,FF产品技术很牛,只是由于资金短缺,产品无法生产,所以才对FF同事们的士气打击很大。在他的设想中,只要找到融资,就一切都好了。


到了10月,他发了一条微博:“变革百年汽车产业,需要我们每个人的All In。”


这次就像是自娱自乐。贾跃亭成为一个造梦大师的历史悠久,他仍然保留着更新微博的习惯,使一切看起来都很良好。但他在微博上营造的气候,却与整个舆论的气候相差很远。那里面,九成和FF的梦想相关,另外一成,一半是节日祝福,另一半是和“造谣者”的战争。


如果给贾跃亭在美国的180天提取一个关键词,毫无疑问就是FF。那是贾跃亭手上最后一张牌了,也是他事业唯一的支点。在前往洛杉矶之前,他已经被迫辞去了乐视几乎所有的职务,并将乐视汽车的80%股份进行了质押。他当然知道,这种“全身而退”,将会引发一场狂风暴雨,但已别无选择。


他死也不肯出让FF的控制权,这使融资陷入了僵局:半年来,FF融资成功的消息几次三番爆出,又每每化为泡影。先是传印度塔塔集团入股,接着传香港李泽楷接盘,后又称PPT为投资方,蒙牛牛根生牵线,皆被当事人一口否认。


尽管FF否认,他的巨额债务和信誉崩塌拖了FF融资的后腿。更多的时间,他似乎耗费在了口水上。到美国只两个月,贾跃亭就“呵呵”了自媒体人顾颖琼。顾颖琼9月14日在个人微信公众号上发出猛料,称贾跃亭及家人在海外成立不可撤销的信托基金,为女儿留了5亿人民币,并晒出贾跃亭签过字的信托文件。


贾跃亭表现出少有的气愤,在微博上直呼顾颖琼是“无脑的造假者”,随后,他起诉了顾颖琼,要求顾颖琼做出赔偿并禁止对贾跃亭进行骚扰、诽谤和造谣。这场官司一直打到11月,他终于胜诉,获得对顾颖琼的长期禁令。


很难说贾跃亭没有给自己留后路。当他离开中国前,他和家人套现了近79亿元的股份,却并未按承诺借给乐视网,而是在经营困难的时候抽走了。尽管老成练达的孙宏斌说,那是贾跃亭自己的钱,他买几套房也不算什么。但毫无疑问,他的信誉受到了损失,这成了证监局要求他回国的原因。


而10月底,他又卷入和钛媒体的口水中。钛媒体说他正对FF申请破产保护,想要完美脱身,文章以一位香港投资人的口吻写成。FF立即在微博上回应称:“严重失实。”


贾跃亭十分关注外界对他的看法。他留意到钛媒体创始人对他的评价:“有一种情怀叫贪婪,我们却深深迷恋其中。”作为回敬,他改写成:“有一种情怀叫造谣,我们却深深迷恋其中。”


贾跃亭转发FF官博声明,回复钛媒体


几天后,贾跃亭通过FF再发声明,称将采取法律措施,并欢迎赵何娟前往FF洛杉矶总部考察。随后,不甘示弱的赵何娟再发声明,喊话贾跃亭只要答应自己7个条件,马上前往洛杉矶。


而当有人指出乐视上市造假时,贾跃亭终究忍不住了。那已经是11月的事了,他邀请腾讯《棱镜》记者到美国采访,那是唯一的一次。半年来,这种口水隔着一片太平洋此起彼伏地上演着。贾跃亭说他不会捶胸顿足,一定快乐起来。




乡愁

 

美国的日子注定是孤单的。当贾跃亭在洛杉矶的岩石海岸散步时,他大概不会忘记他的妻子。面对气势汹汹的债主,留在北京的甘薇像往常一样维护她的丈夫,替他挡住质疑:“谣言止于智者,我们全家老小都在北京。”


但过了几个月,有人在美国看到了她。从一开始,甘薇的命运就与他绑在了一起。对于这个家庭来说,那是暴风骤雨般的日子:贾跃亭到美国的第二天,消息就传开了,有人说,贾跃亭已经全家“跑路”。尽管他发了一条微博,称要“尽责到底”。但那段时间,“下周回国”四处流转,没有人再相信他赴美造车的计划。


各式各样对贾跃亭的限制也冒了出来。他先是经历招商银行冻结事件,到了12月,贾跃亭首次被某地法院出具“限制消费令”。这意味着,他今后不得乘坐飞机、G字头动车组,更不能前往星级以上酒店,购买不动产以及旅游、度假等消费行为。


年底,一度传来贾跃亭融资10亿美元成功的消息。据说,在高管会上,除了贾跃亭,所有FF的中美高管也都发了言,表达了美好的愿望。他正努力地营造出一种信心。但很快又有报道指出,没有人愿意相信这是真的,他仍然没有走出那一团谜语。


或许只有他的妻子能理解他。在美国的日子,他与甘薇互相发了很多短信。巨大的压力下,贾跃亭很受触动,情况已经开始影响到他在北京的家庭。按照贾跃亭自己的说法,房子被冻结了,就剩下一套房子,是用甘薇母亲的名字买的,而甘薇的银行卡也被冻结了,只能刷2000元。


这对夫妻曾从困难时期走出:3年前,情况极为艰难的时候,甘薇没对他说过什么。但这一次,她有些经受不住家庭的压力,说不再相信他了。


贾跃亭是拥有良好的嗅觉的。2014年那一次,他也是避走美国,“布局海外战略”。他说好7月回国,却一直拖到了11月,最后经由香港回到北京。解释的原因是,他在香港做了一次胸腺瘤手术。


香港是有名的消息港。贾跃亭曾把它作为中转地。这一次,仍然有博主在香港的茶餐厅巧遇了他,并和他合影,就像是历史的重复。据说,他这次是为了给FF融资。隔着一道维多利亚港湾,那是这半年来他离大陆最近的时刻。


很少有人能了解到贾跃亭真正的乡愁。那次《棱镜》的采访透露出一些细节,他对国内的一举一动都保持着关注。但最终,还是甘薇去了美国。贾跃亭说,他暂时不会回国,因为那样就会受到债务纠缠,FF的事情就完了。


那是这半年来,这对夫妻难得的团聚,时间却很有限。2017年的最后一天,也就是北京证监局责令贾跃亭“回国负责”的最后一天,甘薇又匆匆回国了。


据美国科技网站最新的消息,为避免成为债务诉讼的牺牲品,贾跃亭把FF拥有控股权地位的股权,转给了他的亲戚。在无数的谜语中,这是最新的一个。可以确认的是,自保是人的本能,在大势已去的僵局中,被卷入这一漩涡中的所有人,在过去的180天里,能做的和不能做的,都十分有限。


2017年12月31日,甘薇发布一条微博。


甘薇在2017年最后一天回到北京,她更新了一条微博,称自己使命归来,就像是这对夫妻向2018喊话:新年伊始,任重道远。那是这几个月来,她发出的唯一的一条微博。




再发声明


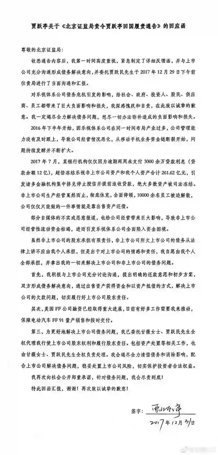
1月2号贾跃亭对于回国一事发表了回应函,已委托贾跃民汇报,并再次声称:“我再次向社会公开郑重承诺,针对债务问题,我会尽责到底!”贾跃亭妻子回应“”受老贾委托,我将负责贾跃亭在国内的债务问题。顺便澄清:老贾减持股票的钱和质押股票的贷款,股权投资约16亿,经营投入约152亿。不但没用于个人及家庭使用,还替公司担保100多亿,个人及家庭两套房产和资产都被冻结,负债累累。我将与债务小组全力以赴解决债务问题。



又一场大戏开场。


新鲜有料的产业新闻、深入浅出的企业市场分析,轻松愉快的科技人物吐槽。

凤凰网科技(ID: ifeng_tech),让科技更性感。


责编 | 刘考坤

登录查看更多
0

相关内容

贾跃亭,乐视控股集团创始人、董事长兼CEO。
AI创新者:破解项目绩效的密码
专知会员服务
35+阅读 · 2020年6月21日
Python数据分析:过去、现在和未来,52页ppt
专知会员服务
103+阅读 · 2020年3月9日
【机器学习课程】Google机器学习速成课程
专知会员服务
171+阅读 · 2019年12月2日
华为和其“公关危机”下的5G发布会
1号机器人网
7+阅读 · 2019年1月27日
吴恩达“官宣”荣升准爸爸~
AI100
4+阅读 · 2019年1月18日
已删除
雪球
6+阅读 · 2018年8月19日
2017企业阵亡最全名单公布
小饭桌
7+阅读 · 2018年2月28日
马斯克最感性专访:我期待失败,也期待真爱
中国企业家杂志
4+阅读 · 2018年2月8日
贾跃亭的汽车梦,还轮不到我们嘲笑
虎嗅网
5+阅读 · 2017年7月6日
Self-Attention Graph Pooling
Arxiv
5+阅读 · 2019年4月17日
Arxiv
19+阅读 · 2018年5月17日
Arxiv
5+阅读 · 2018年4月13日
Arxiv
5+阅读 · 2015年9月14日
VIP会员
最新内容
人工智能在战场行动中的演进及伊朗案例
专知会员服务
2+阅读 · 今天13:08
美AI公司Anthropic推出网络安全模型“Mythos”
专知会员服务
2+阅读 · 今天12:58
【博士论文】面向城市环境的可解释计算机视觉
专知会员服务
0+阅读 · 今天12:57
大语言模型的自改进机制:技术综述与未来展望
专知会员服务
0+阅读 · 今天12:50
《第四代军事特种作战部队选拔与评估》
专知会员服务
1+阅读 · 今天6:23
相关资讯
华为和其“公关危机”下的5G发布会
1号机器人网
7+阅读 · 2019年1月27日
吴恩达“官宣”荣升准爸爸~
AI100
4+阅读 · 2019年1月18日
已删除
雪球
6+阅读 · 2018年8月19日
2017企业阵亡最全名单公布
小饭桌
7+阅读 · 2018年2月28日
马斯克最感性专访:我期待失败,也期待真爱
中国企业家杂志
4+阅读 · 2018年2月8日
贾跃亭的汽车梦,还轮不到我们嘲笑
虎嗅网
5+阅读 · 2017年7月6日
Top
微信扫码咨询专知VIP会员