一个硅胶套解锁三星手机 我们曾用一根头发解锁过一大批国产手机

2019 年 10 月 23 日 IT时报


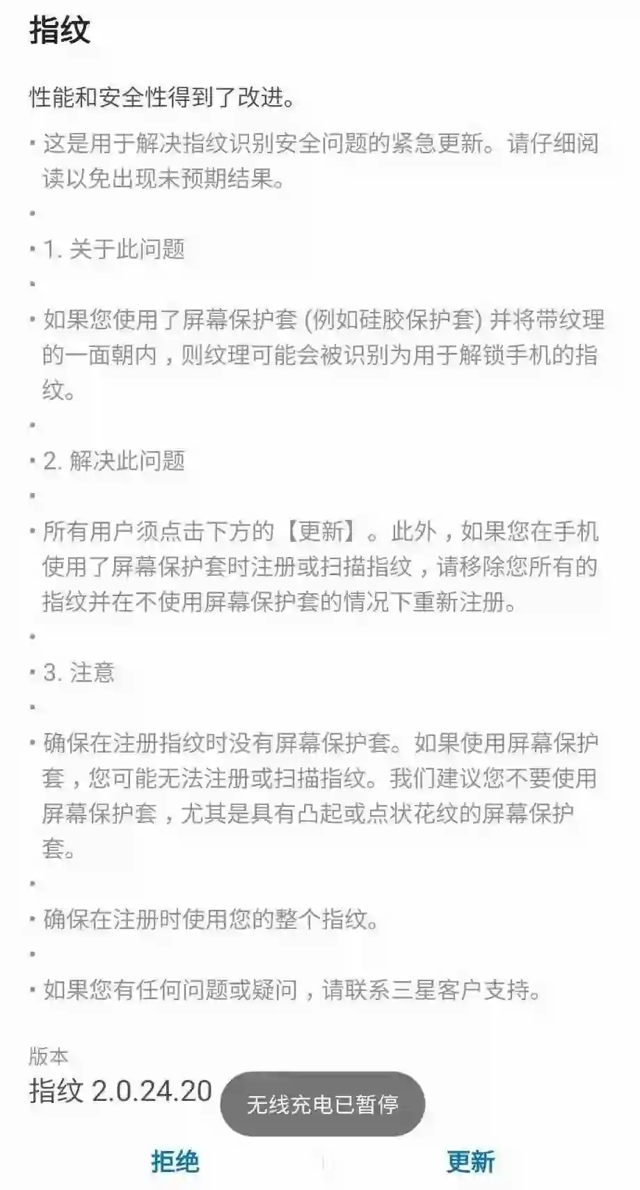
刚刚,三星电子宣布,已发布软件更新,修复了Galaxy S10和Galaxy Note 10系列手机的指纹识别漏洞。值得注意的是,如果注册指纹时使用过保护套,需要删除指纹重新注册。三星强调:“确保在注册指纹时没有屏幕保护套”。



最近,三星Galaxy S10、Galaxy Note 10系列手机和Tab S6平板的指纹识别被曝出漏洞,未录入过的指纹,隔着硅胶手机套等就可以解锁手机,也就是说,隔着这层套子,人人可解。


随后,中国银行、支付宝、微信陆续关闭了三星这个系列手机的指纹支付功能。




三星在回应里承认了这一安全漏洞,此次三星手机的指纹漏洞由一对英国夫妇发现,女主人在这部前后全部用硅胶套包裹的S10里录入指纹,却发现没有录入指纹的男主人也可以解锁手机甚至登陆银行App,症结在于这款全包硅胶套上。



早在2017年底,《IT时报》就曾报道过,仅仅贴一张膜,就可以让指纹锁形同虚设,所涉及的手机品牌几乎包括目前所有主流国产手机厂商。同理,用一根头发丝、用一张橘子皮,也可以让指纹锁实现人人可解。


以下是《IT时报》测试视频——用一张贴膜解锁国产手机



当时,为了防止教唆犯罪,《IT时报》未公布全部测试视频。但《IT时报》记者将相关解锁视频提供给对应的手机厂商,提醒手机厂商尽快拿出解决方案,还全国亿万手机用户一个安全。


在《继小米6之后,魅族Pro 7再中招,Home键碎裂后陌生人可解锁手机》一文中,《IT时报》记者还揭露了指纹区域遭到破坏损伤后,指纹识别的误识率也大幅提高,他人的指纹也可以给手机解锁的现象,而出现问题的机型牵出了背后共同的指纹芯片供应商汇顶科技。



多位指纹识别行业专家对《IT时报》记者表示,此次三星指纹识别出现漏洞与《IT时报》此前的测试同理。主要原因是算法的问题,录入的指纹存储为图像,解锁时系统会比对,图像一致就会通过,但因为算法会自学习,将硅胶套等介质都作为新特征点学习进去,所以当他人用相同的硅胶套来解锁时,算法会匹配这部分的特征点,误认为这位是主人。


打个比方,如果将原指纹图像看作一位母亲的相片,理论上只有母亲的照片可以解锁。但由于自学习功能,当使用母亲抱着孩子的照片去比对时,指纹芯片会把孩子作为新特征点,学习更新到原先存储的图片里。这样,以后当使用只有孩子或者其他人抱着孩子的照片来匹配时,因为孩子的图像一致,算法就会默认为匹配成功。


三星手机的漏洞中,硅胶手机套的成像就相当于孩子,人人都能解锁,是因为每个人按压时的指纹成像都带有这个“孩子”。

 

目前屏下指纹识别的解决方案主要有两种:超声波与光学。三星Galaxy S10、Galaxy Note 10系列手机采用的超声波指纹识别的解决方案提供商是高通,超声波屏下指纹的卖点是污渍、汗渍、水等都不影响解锁。

 

一位指纹识别行业人士指出,不论超声波还是光学,屏下指纹的缺点在于,手机传感器面积小,成像不好,需要靠后期算法增强。

 

多位网友在实验中擦除了手机屏幕及硅胶手机套上残留的指纹,排除了三星此次漏洞是由残迹复用引发的。



“其实残迹不会声学成像,只会光学成像。这也是超声波指纹识别所谓的‘更安全’。”指纹芯片厂商迈瑞微董事长李扬渊跟《IT时报》记者解释道,“因为屏幕和贴膜都不做声学缺陷管控,所以在出厂前把屏幕和贴膜的声学图案采集进去了。”

 

《IT时报》记者发现,部分采用屏下指纹识别的国产手机,在首次开机设置指纹时会提示:“如果使用第三方贴膜,可能导致指纹识别功能失灵,建议使用官方贴膜或不贴膜。”

 

有网友质疑道,如果指纹识别处的屏幕碎裂或贴膜出现明显划痕,是否会导致“人人能解”的漏洞。《IT时报》记者通过简单测试发现,华为等国产手机在识别到非指纹的图像(比如餐巾纸)时,会采取暂时禁用指纹识别的方案。

 

在李扬渊看来,三星此次漏洞通过算法升级来解决,难度在于贴膜,而不是屏幕,因为屏幕不太会变化,而贴膜的密度不均会变化。“这跟电容指纹识别键贴膜的算法抵御是一个道理。”此前他的团队找到了用算法抵御电容指纹识别键贴膜漏洞的方法。


三星紧急修复了漏洞,但指纹识别的安全问题并没有根治,还需要手机厂商、指纹识别芯片、算法供应商一齐来解决。


作者/孙妍

编辑挨踢妹

图片/IT时报 网络

来源/《IT时报》公众号vittimes

往期回顾

登录查看更多
0

相关内容

【干货书】现代数据平台架构,636页pdf
专知会员服务
262+阅读 · 2020年6月15日
 【SIGGRAPH 2020】人像阴影处理,Portrait Shadow Manipulation
专知会员服务
29+阅读 · 2020年5月19日
最新《深度学习行人重识别》综述论文,24页pdf
专知会员服务
81+阅读 · 2020年5月5日
姿势服装随心换-CVPR2019
专知会员服务
36+阅读 · 2020年1月26日
【GitHub实战】Pytorch实现的小样本逼真的视频到视频转换
专知会员服务
36+阅读 · 2019年12月15日
抖音的 2017 和它背后的黑科技
PingWest品玩
8+阅读 · 2018年1月4日
小米Note3 ‖ 国产首款支持人脸解锁手机
机械鸡
4+阅读 · 2017年9月12日
VrR-VG: Refocusing Visually-Relevant Relationships
Arxiv
6+阅读 · 2019年8月26日
Arxiv
4+阅读 · 2018年6月14日
Arxiv
3+阅读 · 2018年3月29日
Arxiv
6+阅读 · 2018年1月14日
VIP会员
最新内容
《美陆军条例:陆军指挥政策(2026版)》
专知会员服务
4+阅读 · 今天8:10
《军用自主人工智能系统的治理与安全》
专知会员服务
4+阅读 · 今天8:02
《系统簇式多域作战规划范畴论框架》
专知会员服务
7+阅读 · 4月20日
高效视频扩散模型:进展与挑战
专知会员服务
3+阅读 · 4月20日
乌克兰前线的五项创新
专知会员服务
7+阅读 · 4月20日
 军事通信系统与设备的技术演进综述
专知会员服务
6+阅读 · 4月20日
《北约标准:医疗评估手册》174页
专知会员服务
5+阅读 · 4月20日
相关论文
Top
微信扫码咨询专知VIP会员