专家报告 | “医学图像与人工智能”专题

2020 年 7 月 28 日 中国图象图形学报


7月11日,《中国图象图形学报》联合北方民族大学计算机科学与工程学院,共同举办了“图图Seminar:医学图像与人工智能”的主题报告,邀请医学图像处理领域的两位专家学者,为大家带来了医学图像与人工智能领域的精彩报告。


直播精彩看点

专家报告1
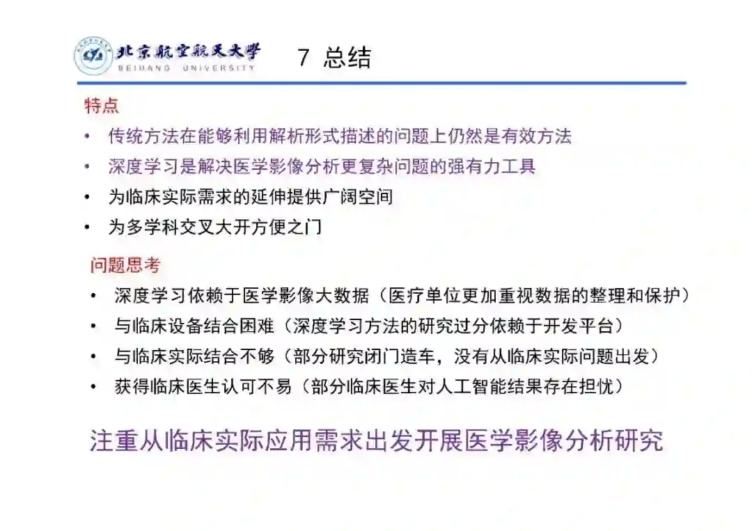
  • 白相志 教授

  • 医学影像分析——从简单到复杂问题解决看深度学习


专家报告2
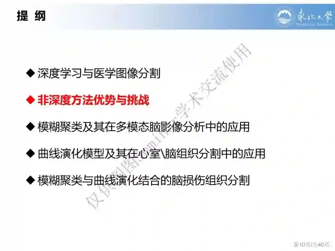
  • 冯朝路   副教授

  • 模糊聚类与曲线演化模型——挑战、研究与应用



《中国图象图形学报》“AI+医学影像”专刊推介
  • 免费预订2020年第10期专刊


不小心错过了直播怎么办?图图今天不仅带来了这次主题报告的直播回放,还会把直播中两位专家的PPT报告分享给大家,方便大家下载学习哦~


图图Seminar


计算机领域名师学者,通过在线直播,精解基础概念、分析算法原理、剖析经典案例、推荐必读书籍/论文。


0 1


直播回放




中国知网回放地址


http://k.cnki.net/CInfo/Index/7159


B站回放地址


https://www.bilibili.com/video/BV1Vz4y1D7Lz



https://www.bilibili.com/video/BV13k4y1B7BJ



https://www.bilibili.com/video/BV1si4y1V7PM


0 2


专家介绍








白相志,北京航空航天大学宇航学院图像中心,教授,博士生导师。2003年获北京航空航天大学学士学位,2009年获北京航空航天大学博士学位,2016年晋升教授。长期从事形态学、模糊理论、深度学习等在红外、医学图像分析中的理论和应用研究。主持国家自然科学基金联合基金重点、国家重点研发计划课题等项目。获全国优秀博士学位论文提名、国家技术发明二等奖(排名第6)等奖励。以第一或通讯作者在IEEE Trans. Fuzzy Systems, IEEE Trans. Cybernetics, IEEE Trans. Image Processing, IEEE Trans. Medical Imaging等刊物发表论文60余篇,SCI他引1200余次,以第一发明人授权发明专利20余项。




冯朝路,东北大学计算机学院人工智能系副教授,博士生。东北大学医学影像智能计算教育部重点实验室青年骨干。研究领域涵盖图像处理、计算机视觉、人工智能,感兴趣的研究方向包括图像增强、图像分割、图像理解等。 先后以第一作者身份在CCF B/C类SCI期刊、国际重要学术会议(MICCAI)发表学术论文20余篇。2017年合作发表在中科院1区TOP期刊《Medical Image Analysis》上的论文ESI高被引论文(Google引用200+)。作为国内唯一参赛队伍,2013年参加领域顶级会议MICCAI 左心室分割比赛,击败包括帝国理工大学团队在内的8支参赛队伍,获第12015 年参加MICCAI ISLES 分割比赛,击败包括1支帝国理工大学团队在内的12支参赛队伍,获第2名。获辽宁省科技进步一等奖一次、沈阳市科技进步一等奖两次。

0 3


专家报告(一)




0 4


专家报告(二)






"图图Seminar" 直播活动




回放平台:

知网在线教学服务平台:

http://k.cnki.net/Room/Home/Index/181822

B站:

https://space.bilibili.com/27032291



往期目录:

汪荣贵——机器学习基本知识体系与入门方法

陈强——从Cell封面论文谈AI研究中的实验数据问题

石争浩——从先验到深度:低见度图像增强

行知论坛——南理工行知论坛&图图Seminar:智能画质增强专题

孙显——遥感图像智能分析:方法与应用

章国锋——视觉SLAM在AR应用上的关键性问题探讨

林宙辰——机器学习中优化算法前沿简介

白相志,冯朝路——“医学图像与人工智能”主题论坛


看完微推意犹未尽?扫码加入图图社区,优享报告PPT



     好文推荐

前沿进展 | 多媒体信号处理的数学理论

中国卫星遥感回首与展望

单目深度估计方法:现状与前瞻

目标跟踪40年,什么才是未来?

10篇CV综述速览计算机视觉新进展

算法集锦 | 深度学习在遥感图像处理中的六大应用

封面故事 | 从传统到深度:火灾烟雾识别综述

封面故事 | 光场数据压缩综述

学者观点 | 结合深度学习和半监督学习的遥感影像分类

编辑推荐 | 视频 + 地图!四维信息助力实景中国

深度学习+图像降噪,如何解决“卡脖子”问题?


❂ 专家报告

专家推荐|高维数据表示:由稀疏先验到深度模型

专家报告 | AI与影像“术”——医学影像在新冠肺炎中的应用

专家推荐|真假难辨还是虚幻迷离,参与介质图形绘制让人惊叹!

学者推荐 | 深度学习与高光谱图像分类【内含PPT 福利】

专家报告|深度学习+图像多模态融合

专家报告 | 类脑智能与类脑计算

实战例题!200+PPT带你看懂监督学习

118页PPT!机器学习模型参数与优化那些事儿~

专家开讲 | 机器学习究竟是什么?


❂ 论文写作

羡慕别人中了顶会?做到这些你也可以!

如何阅读一篇文献?

共享 | SAR图像船舶切片数据集

资源分享| 不知道如何获取最新的算法资讯?快来这里看一看

资源分享|热门IT资讯号推荐





本文系《中国图象图形学报》独家稿件

内容仅供学习交流

版权属于原作者

欢迎大家关注转发!


编辑:韩小荷

指导:梧桐君

审校:夏薇薇

总编辑:肖   亮




声  明


欢迎转发本号原创内容,任何形式的媒体或机构未经授权,不得转载和摘编。授权请在后台留言“机构名称+文章标题+转载/转发”联系本号。转载需标注原作者和信息来源为《中国图象图形学报》。本号转载信息旨在传播交流,内容为作者观点,不代表本号立场。未经允许,请勿二次转载。如涉及文字、图片等内容、版权和其他问题,请于文章发出20日内联系本号,我们将第一时间处理。《中国图象图形学报》拥有最终解释权。


我就知道你“在看”


登录查看更多
0

相关内容

医学影像是指为了医疗或医学研究,对人体或人体某部分,以非侵入方式取得内部组织影像的技术与处理过程。它包含以下两个相对独立的研究方向:医学成像系统(medical imaging system)和医学图像处理(medical image processing)。前者是指图像行成的过程,包括对成像机理、成像设备、成像系统分析等问题的研究;后者是指对已经获得的图像作进一步的处理,其目的是或者是使原来不够清晰的图像复原,或者是为了突出图像中的某些特征信息,或者是对图像做模式分类等等。
剑桥大学2020《AI全景报告》出炉,177页ppt
专知会员服务
121+阅读 · 2020年10月4日
基于深度学习的图像分析技术,116页ppt
专知会员服务
58+阅读 · 2020年7月17日
最新《医学图像深度语义分割》综述论文
专知会员服务
97+阅读 · 2020年6月7日
电力人工智能发展报告,33页ppt
专知会员服务
135+阅读 · 2019年12月25日
清华大学张敏老师,个性化推荐的基础与趋势,145页ppt
专知会员服务
87+阅读 · 2019年11月27日
专家报告 | 给“深度”以“先验”,让你的模糊图像清晰起来!
预告 | CSIG图像图形学科前沿讲习班:图神经网络
专家报告|深度学习+图像多模态融合
中国图象图形学报
12+阅读 · 2019年10月23日
智能配用电大数据分析-概率性负荷预测
NE电气
5+阅读 · 2019年7月5日
SFFAI 17 报名通知 | 类脑计算介绍及最新进展
人工智能前沿讲习班
11+阅读 · 2019年1月7日
【回顾】医学影像计算与分析
AI研习社
5+阅读 · 2017年11月5日
Arxiv
18+阅读 · 2019年1月16日
Arxiv
53+阅读 · 2018年12月11日
Adversarial Transfer Learning
Arxiv
12+阅读 · 2018年12月6日
Arxiv
5+阅读 · 2018年10月11日
Arxiv
6+阅读 · 2018年1月14日
VIP会员
最新内容
内省扩散语言模型
专知会员服务
1+阅读 · 今天14:42
国外反无人机系统与技术动态
专知会员服务
2+阅读 · 今天12:48
大规模作战行动中的战术作战评估(研究论文)
专知会员服务
3+阅读 · 今天12:21
未来的海战无人自主系统
专知会员服务
2+阅读 · 今天12:05
美军多域作战现状分析:战略、概念还是幻想?
专知会员服务
4+阅读 · 今天11:52
无人机与反无人机系统(书籍)
专知会员服务
16+阅读 · 今天6:45
美陆军2026条令:安全与机动支援
专知会员服务
6+阅读 · 今天5:49
相关论文
Top
微信扫码咨询专知VIP会员