【观察】央行要求2018年所有支付机构接入网联,支付格局将有何变化?

2017 年 8 月 4 日 互联网金融 零壹财经

8月4日,央行支付结算司正式发布《中国人民银行支付结算司关于将非银行支付机构网络支付业务由直连模式迁移至网联平台处理的通知》(以下简称《通知》),《通知》就网络支付业务由支付机构与银行直连模式迁移至网联平台处理有关事项作出具体部署:

一、自2018年6月30日起,支付机构受理的涉及银行账户的网络支付业务全部通过网联平台处理。

二、各银行和支付机构应于2017年10月15日前完成接入网联平台和业务迁移相关准备工作。

三、网联平台运营机构应制定实施计划,组织各银行和支付机构妥善做好接入工作,包括联调测试、生产验证、压力测试和存量迁移等,并提供相关业务、技术支持。

四、各银行和支付机构应高度重视,加强组织协调,按照计划完成相关工作。指定专人负责工作对接,并于8月15日前将联系人名单反馈人民银行支付结算司。

五、请人民银行各分支机构支付结算处速将本通知转发至辖区内各银行和支付机构,指导并督促其认真做好接入网联平台和业务切量工作。


7月28日,包括中国人民银行清算总中心、财付通、支付宝、银联商务、汇元银通、联动优势等在内的45家机构和公司签署了《网联清算有限公司设立协议书》,拟共同发起设立"网联清算有限公司"。为了保证网联的独立性,在股权结构的设计上,央行系为第一大股东,央行下属6家单位(央行清算总中心、上海清算所、黄金交易所等)将共出资约7亿元,占股比例超过30%;支付宝和财付通分别持股约10%左右;中国清算支付协会持股比例为3%,代表不符合入股资格的中小支付机构行使投票权。

附《通知》原件:


网联最终落地,如何影响第三方支付机构、银联等?


零壹财经分析师孙爽认为,网联上线是我国支付行业的里程碑事件,其将深刻改变行业格局,尤其是聚合支付行业的竞争格局。如果说此前我国聚合支付主要是因市场需要而兴起,网联则更多地受到了央行等监管机构的推动,“正规军”的加入将使行业发展更为规范。


1

什么是网联



网联也被称为”网络版银联”,即线上支付统一清算平台,是在央行指导下,由中国支付清算协会组织成立,用以处理由非银行支付机构发起的、与银行交互的支付业务,按照“共建、共有、共享”原则共同发起筹建。网联只是一个清算平台,并不直接开展支付业务,以保持中立性。

网联的成立,在一定程度上能够纠正第三方支付机构违规从事跨行清算业务,改变支付机构与银行多头连接开展业务的问题。也就是说,第三方支付机构的线上支付通道,不需要也不能再直接对接银行,而是通过网联平台直接与各家银行对接。

1)网联平台股权结构设计


3月31日,网联试运行之时,其已首批接入几家商业银行和支付机构。据悉,以后每个月网联会陆续接入技术筹备到位的银行和第三方支付机构。原则上是优先接入市场排名前十的支付机构,以保证系统运行的有效验证。

一位接近央行人士表示,第三方支付机构可以自主选择接入网联或银联,但原则上是接入网联,“不管接入哪个,不允许再直连银行。”

据财新网报道,网联清算有限公司(即网联)的注册资金为20亿元,股东总数44家,其中38家为第三方支付机构。目前已经开展网上支付业务的持牌第三方支付机构有115家。

为了防止网联平台被大型支付机构垄断,网联在股权结构的设计上,央行系成为第一大股东,央行下属6家单位(央行清算总中心、上海清算所、黄金交易所等)将共出资约7亿元,占股比例超过30%,以保证央行对网联平台的控制权和投票否决权;支付巨头支付宝和财付通分别持股约10%左右;中国清算支付协会持股比例为3%,代表不符合入股资格的中小支付机构行使投票权。

财新网还透露,网联采用三地(北京、上海、深圳)六中心的分布式架构,即每个地方有两个中心机房,六个中心之间实现多点多活,冗余容错,智能导流,“一旦一个中心故障,可以实现秒级切换到其他中心。”

上述接近央行人士表示,试运行期的上线并不是指支付机构的全部业务一步上线,而是根据场景和支付产品陆续上线,上线的业务量从小到大逐级递增,不断加压。考虑到平台系统功能的验证还有一个观察期,并未确定全部业务上线的具体时间表。“先要让系统跑起来,不可能一下子一步到位。”

值得注意的是,支付业务并不会因网联对接而改变,只是与下游对接的银行渠道可能会出现变化,这个主要针对的是通道成本,另外就是对支付订单的处理速度会有一些影响。

2)网联从提出至试运行时间轴:


在此期间,还有两个关于网联的大事件。2016年4月份国务院出台了《互联网金融风险专项整治工作实施方案》,其中第三方支付成为整治对象之一,特别提到非银行支付机构不得连接多家银行系统,变相开展跨行清算业务,这被业内认为,国家正在从政策层面为推出“网联”做准备。

2017年1月13日下午,《中国人民银行办公厅关于实施支付机构客户备付金集中存管有关事项的通知》公布,要求第三方支付机构的客户备付金统一由央行集中存管。业内人士称,此举也是为“网联”平台的建立做准备。


2

网联上线对各方的影响



现有的第三方支付模式示意图:


图片来源于网络

网联成立后的第三方支付模式示意图:

图片来源于网络

据了解,目前多数第三方支付机构都是直接对接银行接口,绕过了独立的清算机构,这种模式存在一定的风险漏洞。某位第三方支付机构相关人士透露,目前支付机构在线上90%的业务已经不走银联通道,直连银行,并且不少支付机构都自建平台系统。

图片来源于网络

1)对中国银联的影响:直连银行被否定,或与网联存在竞争

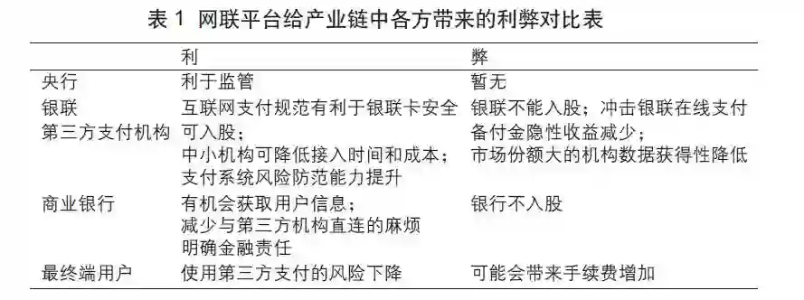
苏宁金融研究院互联网金融研究中心主任薛洪言认为,网联和银联是以接入机构来区分的,第三方支付接入网联,银行接入银联。另外,也有消息称,网联只做清算业务,并不涉及支付,保证中立性。

网联与银联的区别之一是中立性,银联既是法则的拟定者,又是介入者,银联旗下有一家收单机构——银联商务。

但也有业内人士认为,网联未来会成为银联的最大竞争对手。第三方支付机构并不局限于线上,也有线下业务,同样,银联虽然主攻线下(银联商务),但也做线上业务(银联在线支付)。随着移动支付的发展,线上线下的界限正变得越来越模糊。前期央行放开清算牌照,网联极有可能获得清算牌照,具备和银联同样的业务模式和空间,成为银联竞争对手。

相对第三方支付机构而言,银联遭到的冲击可能更加直接。从线上到线下,银联的支付业务“蛋糕”或被网联分走。

银联的基础性作用在于,建设和运营银行卡跨行交易清算系统这一基础设施,推广统一的银行卡标准规范,提供高效的跨行信息交换、清算数据处理、风险防范等基础服务。同时,联合商业银行,建设银行卡自主品牌,推动银行卡产业自主科学发展,维护国家经济、金融安全。

事实上,在第三方支付行业未崛起之前,银联也有一段美好的时光。用户向商户付款时,就可以由银联在商户的银行卡开户行和用户的银行卡开户行之间做清算,并向商户和用户收取清算费用。

经历一段时间之后,第三方支付机构直接通过用户绑定银行卡的开户银行划钱给商户,并把清算费直接交给该银行,从而绕开了银联这一通道。根据数据统计,约有90%的支付机构是直接对接银行。

2)对第三方支付机构的影响

事实上,央行推动网联成立的意图非常明显:利于监管。近几年,第三方支付行业的快速发展,给支付和金融市场造成了混乱。而网联的成立,通过可信服务和风险侦测,可以防范和处理诈骗、洗钱、钓鱼以及违规等风险。

从某种程度上讲,网联可以减少银行与众多第三方支付机构直连的繁琐过程,特别是一些中小型银行。网联可以让参与支付的各方,权责逐渐变得更加明确、清晰和独立。

在此之前,支付机构和银行之间的费用由多家第三方支付机构和多家银行分别拟定,多方关系比较紊乱。网联建成后,第三方支付公司和银行面临的都由“n”变“1”,所有的接口都通向网联,网联接口同一价钱,可避免业内话语权影响公允竞争;也有助于使资金流向一目了然,有利于监管。

总而言之,网联的上线,使得整个第三方支付行业都需要做出调整,但持久看来,这有助于行业的良性成长。

对大型第三方支付机构的影响(支付宝、财付通):沉淀资金被否定

目前,支付宝和财付通合计占有中国网络支付九成的份额,按照第三方支付机构易观发布的最新数据,2016年四季度,支付宝以54.10%的份额继续保持在线支付市场第一名,财付通位列第二,市场占有率为37.02%。

支付宝和财付通两大巨头显然已占据支付市场的大半江山,因此其在第三方支付行业的一点风吹草动都会受到密切关注。

在网联正式试运行之时,腾讯宣布,完成首笔跨行清算交易,该笔交易通过微信红包由腾讯财付通平台发起,收付款行分别为中国银行与招商银行。腾讯财付通也由此成为网联平台上成功完成首笔跨行清算交易的第三方支付公司。

腾讯互联网金融业务线官方新闻稿称,网联平台的上线运行,为支付机构提供了统一、公共的支付清算服务,节约了连接成本,提高了清算效率,有利于监管部门对社会资金流向进行实时监控,保障客户的资金安全。

同时,支付宝方面则表示,作为首批接入机构之一,目前支付宝已经完成相关的开发和联合调试工作。另外,支付宝还表示,未来将一如既往响应央行政策,积极配合监管部门推动行业健康发展,推动无现金社会的建设进程。

就在同一天,京东金融旗下第三方支付机构网银在线也参与了试运行首笔签约交易验证。

“网联平台将在促进互联网支付市场的稳定和安全性方面发挥重要作用,有利于保障消费者的资金安全和信息安全。京东金融支付将通过金融科技能力输出,满足用户在互联网支付消费领域的极致体验,并协同监管层推动互联网支付的普惠金融服务。”京东金融副总裁许凌表示。

网络支付清算平台网联的建立,目的是切断第三方支付机构直连银行的清算模式,解决困扰已久的备付金集中管理难题,理论上将不再享有对沉淀资金的支配和收益。以支付宝和财付通为代表的大量第三方支付机构,开设多个备付金账户,关联关系复杂且透明度低,从某种意义上看,第三方支付机构各自构建支付清算体系,却游离在现有金融系统之外。

由于支付宝和财付通此前采用“三方模式”,其在银行接入数量、费率方面,拥有很高的竞争壁垒。另外,支付宝和财付通,各自沉淀的客户备付金规模约在1600亿元和1500亿元,合计占全行业客户备付金总量的70%、市场份额前十名的90%。

特别是1月13日,央行发布《关于实施支付机构客户备付金集中存管有关事项的通知》(下称“通知”)称,自4月17日起,支付机构应将客户备付金按照一定比例交存至指定机构专用存款账户。

网联统一托管备付金,减少了第三方支付机构的隐性收入,这就激励着第三方支付机构进行产品和服务方面的创新。而类似支付宝和财付通等体量较大的第三方支付机构,网关优势因为网联的存在而消失。

3)对小型第三方支付机构的影响:利好

目前拥有牌照的267家第三方支付机构,整体分为三个梯队,支付宝、财付通为第一梯队;拉卡拉、易宝、联动优势、连连支付、平安付、百度钱包、京东支付和快钱为第二梯队;剩下的200多家则为第三梯队,且多数处于无业务状态。

小型机构面临的一个普遍性问题是,因为通道不全,难以对用户形成有效的吸引力。

第三方支付机构直接入股网联平台之后,增加了其进军金融的砝码。对于中小型第三方支付机构来说,减少了对接不同银行的费用支出,网联的统一平台,也提升了第三方支付机构的风险防范能力。

另外,在接入银行数量方面,小型第三方支付机构可以获得与支付宝、财付通等平等的地位。因为不用受制于通道,降低了要对接多个银行支付网关的成本,第三方支付机构也可以用更多的资源,在产品和服务方面进行创新。

接入银行的费用对于每个支付机构千差万别。银行也会根据支付机构的规模等多项因素定价,小型支付机构要么只能拿到较高的对接价格,要么根本接不上。费率有高有低,对支付机构的运营成本和竞争力都会产生很大影响。

由于每一家银行对接都需要通过谈判完成合作,并确定网络支付时的费用,小型的支付机构议价能力弱,因此可能需要付出更高的清算费用,而网联平台将彻底改变这一点。

“这对较为弱势的小型支付机构是个利好。”国务院发展研究中心金融研究所副所长陈道富曾这样公开表示。


作者:Melody

来源;零壹财经

未央精选

案例分析

先锋支付:基于互联网支付技术为B端企业赋能

新潮传媒:用互联网思维改造线下媒体

福佑卡车:搭建整车物流交易平台 提高物流行业资产与资金效率

会分期:赋能长租公寓,打造租房界“天猫”平台


深度观察

大学生信用卡市场现状报告

低杠杆的互联网小贷牌照,为什么依然被热捧?

高红冰:从中美共享单车差异,看数字经济与金融创新

区块链如何重塑公共服务,两种路径和三大挑战


活动&荐书

《全球互联网金融商业模式:格局与发展》,你拿到手了吗?

清华五道口全球金融论坛:全阵容45位嘉宾观点集锦

未央海外游学计划启动!英国金融科技之旅等你报名

【GELP荐书】这是属于父辈的故事




清华大学五道口金融学院互联网实验室成立于2012年4月,是中国第一家专注于互联网金融领域研究的科研机构。

专业研究 | 商业模式 • 政策研究 • 行业分析

内容平台 | 未央网  "互联网金融"微信公众号iefinance

创业教育 | 清华大学中国创业者训练营 • 全球创业领袖项目(报名中!点击查看详情)


网站:未央网 http://www.weiyangx.com

免责声明:转载内容仅供读者参考。如您认为本公众号的内容对您的知识产权造成了侵权,请立即告知,我们将在第一时间核实并处理。

WeMedia(自媒体联盟)成员,其联盟关注人群超千万


登录查看更多
1

相关内容

所谓第三方支付,就是一些和产品所在国家以及国外各大银行签约、并具备一定实力和信誉保障的第三方独立机构提供的交易支持平台。
华为发布《自动驾驶网络解决方案白皮书》
专知会员服务
130+阅读 · 2020年5月22日
广东疾控中心《新型冠状病毒感染防护》,65页pdf
专知会员服务
19+阅读 · 2020年1月26日
【德勤】中国人工智能产业白皮书,68页pdf
专知会员服务
311+阅读 · 2019年12月23日
2019中国硬科技发展白皮书 193页
专知会员服务
86+阅读 · 2019年12月13日
【白皮书】“物联网+区块链”应用与发展白皮书-2019
专知会员服务
94+阅读 · 2019年11月13日
解读《中国新一代人工智能发展报告2019》
走向智能论坛
32+阅读 · 2019年6月5日
我国智能网联汽车车路协同发展路线政策及示范环境研究
2018年中国供应链金融行业研究报告
艾瑞咨询
7+阅读 · 2018年11月20日
【行业报告】2018年中国人工智能行业研究报告
互联网金融
5+阅读 · 2018年4月7日
权威发布:新一代人工智能发展白皮书(2017)
全球人工智能
12+阅读 · 2018年2月25日
海康威视AI Cloud助力平安城市4.0建设
海康威视
7+阅读 · 2018年1月17日
热点 | 深圳无人驾驶公交车正式运营!
机器学习算法与Python学习
3+阅读 · 2017年12月4日
安全牛发布《威胁情报市场指南》报告
安全牛
13+阅读 · 2017年7月10日
Meta-Learning with Implicit Gradients
Arxiv
13+阅读 · 2019年9月10日
Mesh R-CNN
Arxiv
4+阅读 · 2019年6月6日
Arxiv
12+阅读 · 2019年1月24日
UPSNet: A Unified Panoptic Segmentation Network
Arxiv
4+阅读 · 2019年1月12日
Arxiv
3+阅读 · 2018年2月12日
Arxiv
7+阅读 · 2018年1月24日
VIP会员
最新内容
人工智能在战场行动中的演进及伊朗案例
专知会员服务
4+阅读 · 4月18日
美AI公司Anthropic推出网络安全模型“Mythos”
专知会员服务
2+阅读 · 4月18日
【博士论文】面向城市环境的可解释计算机视觉
大语言模型的自改进机制:技术综述与未来展望
《第四代军事特种作战部队选拔与评估》
专知会员服务
1+阅读 · 4月18日
相关资讯
解读《中国新一代人工智能发展报告2019》
走向智能论坛
32+阅读 · 2019年6月5日
我国智能网联汽车车路协同发展路线政策及示范环境研究
2018年中国供应链金融行业研究报告
艾瑞咨询
7+阅读 · 2018年11月20日
【行业报告】2018年中国人工智能行业研究报告
互联网金融
5+阅读 · 2018年4月7日
权威发布:新一代人工智能发展白皮书(2017)
全球人工智能
12+阅读 · 2018年2月25日
海康威视AI Cloud助力平安城市4.0建设
海康威视
7+阅读 · 2018年1月17日
热点 | 深圳无人驾驶公交车正式运营!
机器学习算法与Python学习
3+阅读 · 2017年12月4日
安全牛发布《威胁情报市场指南》报告
安全牛
13+阅读 · 2017年7月10日
相关论文
Meta-Learning with Implicit Gradients
Arxiv
13+阅读 · 2019年9月10日
Mesh R-CNN
Arxiv
4+阅读 · 2019年6月6日
Arxiv
12+阅读 · 2019年1月24日
UPSNet: A Unified Panoptic Segmentation Network
Arxiv
4+阅读 · 2019年1月12日
Arxiv
3+阅读 · 2018年2月12日
Arxiv
7+阅读 · 2018年1月24日
Top
微信扫码咨询专知VIP会员