成为VIP会员查看完整内容
VIP会员码认证
首页
主题
会员
服务
注册
·
登录
0
王思聪再遭“暴击”:又收3条限制消费令,这次连房产汽车存款都被查封了
专知AI搜索
2019 年 11 月 22 日
创业邦杂志
邦哥推荐:
今天上午十点左右,“王思聪房产、汽车、存款被查封”的消息被曝出,不到一个小时瞬间登上微博热搜第一。另外,11月21日,上海市静安区人民法院对上海熊猫互娱文化有限公司发布3条限制消费令,执行申请人分别为沈阳市睿凡传媒有限公司、成都柿子君文化传媒有限公司、西安北国文化传媒有限公司。11月的王思聪,经历了人生的“大起大落”。
来源:每日经济新闻(ID:nbdnews)
编辑:何小桃 王嘉琦
创业第十个年头,王健林之子、普思资本董事长王思聪首次遭遇事业暴击。
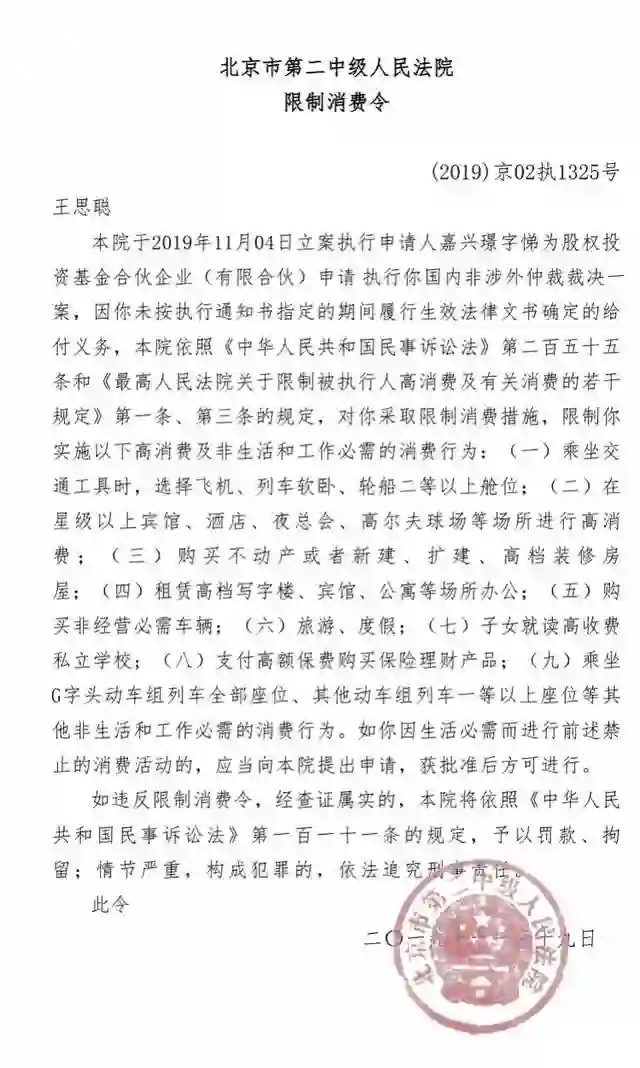
刚走出上海嘉定区人民法院的限制消费名单,王思聪再次收到限制消费令。中国执行信息公开网显示,北京市第二中级人民法院11月19日向王思聪发布了限制消费令。
这意味着王思聪非生活和工作必需的消费行为都受到限制,包括乘坐交通工具时,不能选择飞机、列车软卧、轮船二等以上舱位;不能在星级以上宾馆、酒店、夜总会、高尔夫球场等场所进行高消费;购买不动产或者新建、扩建、高档装修房屋等。
而据红星新闻报道,11月22日,记者从北京市二中院召开的执行主题新闻通报会上获悉,该案立案执行后,法院依法向被执行人王思聪送达了执行通知书及报告财产令,并对其名下财产进行调查。
视频据@北京市第二中级人民法院
“截止到目前,因王思聪未按执行通知书要求履行还款义务,故我院已对被执行人采取限制消费措施,并查封王思聪名下的房产、车辆、银行存款等财产。”北京市二中院新闻办负责人说。
据介绍,目前,王思聪已依照法院发出的财产申报令,向北京市二中院申报财产。另外,当事人反馈双方就涉案债权履行正在协商中。“下一步,我院会依法核实被执行人王思聪申报财产情况,并结合双方协商情况,依照法律规定,适时采取相关措施。”
祸起熊猫直播纠纷
执行标的约1.51亿元
王思聪此次被查封房产、车辆、银行存款等祸起与熊猫直播投资者的官司。
11月4日,王思聪被北京市第二中级人民法院列为被执行人,执行标的约1.51亿元。
而据北京市第二中级人民法院列11月19日发布的限制消费令,之所以对王思聪采取限制消费措施,是因为2019年11月4日立案执行申请人嘉兴璟字悌为股权投资基金合伙企业(有限合伙)(下称璟字悌为)申请执行国内非涉外仲裁裁决一案,王思聪未按执行通知书指定的期间履行生效法律文书确定的给付义务。
工商信息显示,璟字悌为持有上海熊猫互娱文化有限公司2.31%的股份,认缴出资357.9万元。而上海熊猫互娱文化有限公司旗下产品为熊猫直播平台,王思聪则通过珺娱(湖州)文化发展中心100%控股熊猫互娱,并担任熊猫直播平台的董事长。
时间回到2009年,王思聪毕业回国创业,拿着5亿元成立北京普思投资公司。次年,王思聪收购CCM电竞俱乐部,成立iG电竞俱乐部。
2015年8月份,王思聪成立经纪公司“香蕉计划文化发展有限公司”,同时签约韩国女团T-ara;同年9月份,王思聪在微博上宣布担任即将上线的视频直播平台熊猫直播的CEO,并启动融资计划。
不过,4年之后熊猫直播黯然离场,成为王思聪事业的一个重要转折。
2019年3月7日晚,熊猫直播创始团队成员兼首席运营官COO张菊元于公司内部工作群中发出长消息称,在资金缺口无法解决的情况下,熊猫直播做出了遣散员工的决定。
值得注意的是,10月12日,王思聪还曾被上海嘉定区人民法院发布限制消费令。限制消费令显示,立案执行申请人曹悦是原熊猫直播的主播,与熊猫互娱存在369.99万元的合同纠纷。8月12日,曹悦申请执行熊猫互娱合同纠纷一案,但熊猫互娱未按执行通知书指定的期间履行生效法律文书确定的给付义务,被列为失信被执行人,并被采取限制消费措施。作为熊猫互娱的实际控制人,王思聪亦被限消。
11月20日,中国执行信息公开网显示,王思聪已不在曹悦一案限制消费人员名单之列。这意味着,要么是曹悦同意,要么就是熊猫互娱提供了有效的担保或者履行了369.99万元的给付义务。
不担心债务危机,王思聪仍在投资
北京二中院称,如违反限制消费令,经查证属实的,该院将依照《中华人民共和国民事诉讼法》第一百一十一条的规定,予以罚款、拘留;情节严重,构成犯罪的,依法追究刑事责任。
不过,王思聪本人似乎不太担心“限制消费令”。
搜狐娱乐称,11月20日晚,王思聪露面。
而在被上海嘉定区人民法院取消限制消费令后,普思资本负责人表示,连日来普思资本正在全力解决债务纠纷,也在通过法律渠道表达对债务纠纷的不同观点,并不是对已判决的1.5亿不执行,法律问题本身就很复杂,该担的责任一定承担,而且有能力自己解决问题,只是法律程序需要一些时间。
据官网显示,普思资本目前投资规模超过30亿元人民币,投资案例包括网鱼网咖、360、英雄互娱、乐逗游戏、大众点评、人人车、汉拿山、环球数码、瑞尔齿科、福寿园等32家公司。从投资案例来看,其中不乏一些已经上市的成功投资项目。
另外,和熊猫直播的遗留账盘旋之余,王思聪仍在以个人名义继续投资。
据启信宝信息显示,近期王思聪新增对外投资,入股北京商机企业管理中心(有限合伙),持股比例33.33%。
据悉,该公司成立于2019年11月15日,执行事务合伙人为淘汰郎创始人兼CEO赵子昆。从持股比例看,赵子昆持股比例为66.67%,为公司的最终受益人。
王思聪向乐视网讨债
值得注意的是,遭遇债务危机的王思聪向乐视网讨债有了新进展。
11月21日晚间,乐视网公告,公司于近日收到《北京仲裁委员会裁决书》,作为被申请人之一,被要求回购称普思资本持有的乐视体育A+轮和B轮股权。涉及本金和收益合计超过9000万元。
普思资本曾参与乐视体育2015年和2016年两轮融资。直到如今,在普思资本官网上,乐视体育仍被列为一个投资案例。
在投资乐视体育的股东协议中,设置了原股东的回购条款。这也是普思资本此次找乐视网讨债的根据。
根据普思资本的仲裁申请书,2016年12月,乐视体育在一次股东会议中披露,乐视体育在未经董事会或股东会同意的情况下,擅自向其关联方乐视控股出借40多亿元资金。
由于资金被关联公司占用,乐视体育正常经营活动受到严重影响,大量业务由于资金紧张而无法进行,甚至因无法偿还对外欠款而被追诉、承担责任,普思资本的投资权益遭受损失。
根据裁决结果,乐视网、乐乐互动体育和北京鹏翼资产管理中心(有限合伙),被要求回购乐视体育两轮股权出资金额以及收益,包括共同支付A+轮中股权回购款本金1351万元;B轮中股权回购款本金5000万元和本金841万元以及各自对应收益,合计金额约9146万元。
另外,该案还包括支付律师费用和仲裁费,裁决自作出日起生效。
MORE | 更多精彩文章
●
开盘大涨205%,3亿人在用的金山办公上市!
雷军坚持20年的程序员梦终实现 | 邦眼
●
贾跃亭的FF91公布内饰:
搭载“乐视电视”、售价超百万 | 撩车
●
BBC拍《华为是谁》纪录片:
曝光大量珍贵影像,因为无路可走,所以不想不成功会怎么样
●
李佳琦又“翻车”,“虚假宣传”的直播带货还能信多久?
| 邦眼
●
阿里回归港股,对计划上市的创业公司们来说,利好?
利空? | 投条
登录查看更多
点赞并收藏
0
暂时没有读者
0
权益说明
本文档仅做收录索引使用,若发现您的权益受到侵害,请立即联系客服(微信: zhuanzhi02,邮箱:
[email protected]
),我们会尽快为您处理
相关内容
熊猫直播
关注
0
电竞赛事直播:热门游戏最高级别赛事全程直播!更有校长麾下超实力战队RNG、IG、SNAKE、WE、QG......带你领略选手们赛场外的风采。
华为发布《自动驾驶网络解决方案白皮书》
专知会员服务
130+阅读 · 2020年5月22日
2020年中国《知识图谱》行业研究报告,45页ppt
专知会员服务
241+阅读 · 2020年4月18日
广东疾控中心《新型冠状病毒感染防护》,65页pdf
专知会员服务
19+阅读 · 2020年1月26日
2019中国硬科技发展白皮书 193页
专知会员服务
86+阅读 · 2019年12月13日
【白皮书】“物联网+区块链”应用与发展白皮书-2019
专知会员服务
94+阅读 · 2019年11月13日
【CCL 2019】社会媒体处理前沿综述,哈尔滨工业大学助理研究员丁效
专知会员服务
42+阅读 · 2019年11月12日
《全球人工智能发展白皮书》(2019版)发布,94页PDF,德勤科技编
专知会员服务
230+阅读 · 2019年11月8日
《知识图谱标准化白皮书》(2019版)发布,200页pdf,中国电子技术标准化研究院主编
专知会员服务
191+阅读 · 2019年11月4日
《人工智能安全标准化白皮书(2019版)》发布, 95页PDF,全国信息安全标准化技术委员会
专知会员服务
99+阅读 · 2019年11月4日
问答与对话-技术与系统之任务型对话系统【车万翔 张伟男】第十四届中国中文信息学会暑期学校暨中国中文信息学会《前沿科技讲习班》ATT第13期
专知会员服务
63+阅读 · 2019年10月23日
快手的变现能力,可能不及抖音二分之一
互联网er的早读课
5+阅读 · 2019年8月27日
奔驰女车主同意和解,舆情分析全事件
THU数据派
10+阅读 · 2019年4月17日
关于举办《军品定价议价规则》和《国防科技工业经费管理办法》解读培训会的通知
无人机
54+阅读 · 2019年3月13日
刘强东人设崩了,京东没崩
PingWest品玩
6+阅读 · 2018年11月20日
排查中国千人计划学者,美对华科技限制再次升级
算法与数学之美
6+阅读 · 2018年9月19日
刘强东清明节回湖南湘潭认祖,带给乡亲100亿“小礼物”
中国企业家杂志
7+阅读 · 2018年4月7日
一篇文章读完2018年政府工作报告的重点内容 | 原子智库
原子智库
3+阅读 · 2018年3月5日
“我今年36岁了,除了收费啥也不会!”
创业邦杂志
4+阅读 · 2018年1月14日
当法律遇上人工智能(AI),会擦出怎样的火花
专知
4+阅读 · 2018年1月8日
贾跃亭的汽车梦,还轮不到我们嘲笑
虎嗅网
5+阅读 · 2017年7月6日
Graph Convolutional Networks for Temporal Action Localization
Arxiv
5+阅读 · 2019年9月7日
Pre-Training with Whole Word Masking for Chinese BERT
Arxiv
11+阅读 · 2019年6月19日
UPSNet: A Unified Panoptic Segmentation Network
Arxiv
4+阅读 · 2019年1月12日
Panoptic Segmentation with a Joint Semantic and Instance Segmentation Network
Arxiv
5+阅读 · 2018年9月6日
Self-Attention Recurrent Network for Saliency Detection
Arxiv
5+阅读 · 2018年8月5日
Semantic Binary Segmentation using Convolutional Networks without Decoders
Arxiv
8+阅读 · 2018年5月1日
Encoder-Decoder with Atrous Separable Convolution for Semantic Image Segmentation
Arxiv
8+阅读 · 2018年2月7日
Deep Reinforcement Learning for List-wise Recommendations
Arxiv
13+阅读 · 2018年1月5日
Spatial-Temporal Memory Networks for Video Object Detection
Arxiv
4+阅读 · 2017年12月18日
Recurrent Instance Segmentation
Arxiv
5+阅读 · 2016年10月24日
VIP会员
自助开通(推荐)
客服开通
详情
相关主题
熊猫直播
普思资本
房产
乐视网
新闻
汽车
最新内容
《基于强化学习的反无人机蜂群拦截优先级排序》
专知会员服务
7+阅读 · 今天8:20
乌克兰反无人机方案“天穹哨兵”解析:一款人工智能驱动的近程防空系统
专知会员服务
2+阅读 · 今天7:30
美军2026条令《指挥官装甲装备维护技能测试计划》
专知会员服务
5+阅读 · 今天7:28
《俄罗斯构建服务于人工智能驱动自主性的主权无人机生态系统》(2026报告)
专知会员服务
6+阅读 · 今天3:09
2026年俄罗斯新型喷气动力无人机Geran-5的技术规格
专知会员服务
3+阅读 · 今天2:50
基于数据优化的人机协同与机器人僚机
专知会员服务
4+阅读 · 今天2:08
美太空军发布两份聚焦2040年规划的文件:《2040年未来作战环境》和《2040年目标部队》(附文件)
专知会员服务
10+阅读 · 今天1:51
《为码头高价值舰艇提供反无人机系统防御方案研究》80页
专知会员服务
8+阅读 · 4月15日
《认知战作为一个战略域:媒体生态系统、社交网络与社会韧性的侵蚀》
专知会员服务
5+阅读 · 4月15日
美陆军设想无人系统司令部
专知会员服务
3+阅读 · 4月15日
【博士论文】已对齐人工智能系统的持久脆弱性
专知会员服务
5+阅读 · 4月15日
人工智能对指挥控制的加速及其对陆军的影响(中文报告)
专知会员服务
5+阅读 · 4月15日
扭曲还是编造?视频大语言模型幻觉研究综述
专知会员服务
6+阅读 · 4月15日
美欧最新(2026)反无人机系统选项、技术与获取一览
专知会员服务
6+阅读 · 4月15日
《大语言模型作为战术规划支持工具——来自两项应用研究的结论》2026最新100页报告
专知会员服务
5+阅读 · 4月15日
相关VIP内容
华为发布《自动驾驶网络解决方案白皮书》
专知会员服务
130+阅读 · 2020年5月22日
2020年中国《知识图谱》行业研究报告,45页ppt
专知会员服务
241+阅读 · 2020年4月18日
广东疾控中心《新型冠状病毒感染防护》,65页pdf
专知会员服务
19+阅读 · 2020年1月26日
2019中国硬科技发展白皮书 193页
专知会员服务
86+阅读 · 2019年12月13日
【白皮书】“物联网+区块链”应用与发展白皮书-2019
专知会员服务
94+阅读 · 2019年11月13日
【CCL 2019】社会媒体处理前沿综述,哈尔滨工业大学助理研究员丁效
专知会员服务
42+阅读 · 2019年11月12日
《全球人工智能发展白皮书》(2019版)发布,94页PDF,德勤科技编
专知会员服务
230+阅读 · 2019年11月8日
《知识图谱标准化白皮书》(2019版)发布,200页pdf,中国电子技术标准化研究院主编
专知会员服务
191+阅读 · 2019年11月4日
《人工智能安全标准化白皮书(2019版)》发布, 95页PDF,全国信息安全标准化技术委员会
专知会员服务
99+阅读 · 2019年11月4日
问答与对话-技术与系统之任务型对话系统【车万翔 张伟男】第十四届中国中文信息学会暑期学校暨中国中文信息学会《前沿科技讲习班》ATT第13期
专知会员服务
63+阅读 · 2019年10月23日
热门VIP内容
开通专知VIP会员 享更多权益服务
乌克兰反无人机方案“天穹哨兵”解析:一款人工智能驱动的近程防空系统
《俄罗斯构建服务于人工智能驱动自主性的主权无人机生态系统》(2026报告)
《基于强化学习的反无人机蜂群拦截优先级排序》
美军2026条令《指挥官装甲装备维护技能测试计划》
相关资讯
快手的变现能力,可能不及抖音二分之一
互联网er的早读课
5+阅读 · 2019年8月27日
奔驰女车主同意和解,舆情分析全事件
THU数据派
10+阅读 · 2019年4月17日
关于举办《军品定价议价规则》和《国防科技工业经费管理办法》解读培训会的通知
无人机
54+阅读 · 2019年3月13日
刘强东人设崩了,京东没崩
PingWest品玩
6+阅读 · 2018年11月20日
排查中国千人计划学者,美对华科技限制再次升级
算法与数学之美
6+阅读 · 2018年9月19日
刘强东清明节回湖南湘潭认祖,带给乡亲100亿“小礼物”
中国企业家杂志
7+阅读 · 2018年4月7日
一篇文章读完2018年政府工作报告的重点内容 | 原子智库
原子智库
3+阅读 · 2018年3月5日
“我今年36岁了,除了收费啥也不会!”
创业邦杂志
4+阅读 · 2018年1月14日
当法律遇上人工智能(AI),会擦出怎样的火花
专知
4+阅读 · 2018年1月8日
贾跃亭的汽车梦,还轮不到我们嘲笑
虎嗅网
5+阅读 · 2017年7月6日
相关论文
Graph Convolutional Networks for Temporal Action Localization
Arxiv
5+阅读 · 2019年9月7日
Pre-Training with Whole Word Masking for Chinese BERT
Arxiv
11+阅读 · 2019年6月19日
UPSNet: A Unified Panoptic Segmentation Network
Arxiv
4+阅读 · 2019年1月12日
Panoptic Segmentation with a Joint Semantic and Instance Segmentation Network
Arxiv
5+阅读 · 2018年9月6日
Self-Attention Recurrent Network for Saliency Detection
Arxiv
5+阅读 · 2018年8月5日
Semantic Binary Segmentation using Convolutional Networks without Decoders
Arxiv
8+阅读 · 2018年5月1日
Encoder-Decoder with Atrous Separable Convolution for Semantic Image Segmentation
Arxiv
8+阅读 · 2018年2月7日
Deep Reinforcement Learning for List-wise Recommendations
Arxiv
13+阅读 · 2018年1月5日
Spatial-Temporal Memory Networks for Video Object Detection
Arxiv
4+阅读 · 2017年12月18日
Recurrent Instance Segmentation
Arxiv
5+阅读 · 2016年10月24日
大家都在搜
maven
palantir
无人机系统
无人机蜂群
伊朗战争
对抗特征转移
分布式事务
篮球制作
SWOT分析套路
文本挖掘从小白到精通
Top
提示
微信扫码
咨询专知VIP会员与技术项目合作
(加微信请备注: "专知")
微信扫码咨询专知VIP会员
Top