成为VIP会员查看完整内容
VIP会员码认证
首页
主题
会员
服务
注册
·
登录
0
今日《科学》:人、猪、鼠大脑蛋白质图谱问世,进攻人类科学最后的前沿 | 附图集及原文
专知AI搜索
2020 年 3 月 6 日
学术头条
大脑是哺乳动物体内最复杂的器官,拥有多种生理功能和复杂的细胞组织。
脑科学被认为是人类科学最后的前沿
,近些年来,对大脑的研究不断取得重要成果。
今天
Science
杂志发表了瑞典卡罗林斯卡学院研究团队一份关于
大脑中所有蛋白质表达图谱
的重磅成果。
为了增加对大脑及大脑疾病的神经生物学的基本了解,
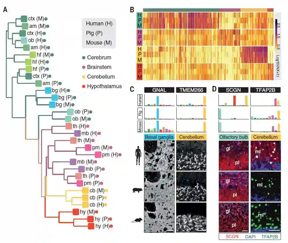
研究人员对人、猪和小鼠大脑的主要区域进行了全面的转录组分析
。通过对三种哺乳动物大脑中 RNA 和蛋白质表达的全局分析和对比区域表达谱,研究人员报告了三个哺乳动物物种之间蛋白质表达水平的相似性和差异。
论文截图(来源:Science)
更进一步了解人脑
大脑是我们身体结构和功能最复杂的器官。
瑞典卡罗林斯卡学院的研究人员领导绘制的新大脑图谱资源基于对涵盖
27 个大脑区域的近 1900 个大脑样本的分析
,将来自人脑的数据与来自猪和小鼠大脑的相应信息相结合。
该项目的顺利进行得益于人类蛋白质图谱(HPA)项目发布的最新数据库,该数据库位于瑞典的生命科学实验室(SciLifeLab),该实验室是与 KTH 皇家理工学院、Karolinska 研究所、斯德哥尔摩大学和乌普萨拉大学联合成立的一个研究中心。该项目也与中国深圳和青岛的华大基因研究中心以及丹麦的奥胡斯大学合作。
来源:人类蛋白质组官网
开放存取数据库为医学研究人员提供了前所未有的资源,可加深他们对神经生物学的理解,并开发针对精神疾病和神经疾病的新型、更有效的治疗和诊断方法。
KTH 皇家理工学院蛋白质科学系教授、卡罗琳斯卡研究所神经科学系客座教授、人类蛋白质图谱工作负责人 Mathias Uhlén 表示:“
正如预期的那样,哺乳动物之间共享了大脑的蓝图,但是新的图谱还揭示了人、猪和老鼠的大脑之间有趣的差异
。”
在该研究中,小脑是大脑最令人关注的区域。在该区域研究人员发现了许多高表达水平的蛋白质,包括一些与支持小脑在情绪处理中作用的精神疾病相关的蛋白质。
卡罗林斯卡学院神经科学系研究员、该论文的第一作者 Evelina Sjöstedt 博士表示:“
另一个有趣的发现是,大脑的不同细胞类型与周围器官共享特定的蛋白质。
例如,星形细胞,即 ' 过滤 ' 大脑细胞外环境的细胞,与肝脏中过滤血液的细胞共享许多转运蛋白和代谢酶。”
全基因组转录组分析揭示哺乳动物大脑区域和物种特异性的表达(来源:Science)
在比较负责神经元之间通信的神经递质系统时,可以确定物种之间的一些明显差异。
人类蛋白质图谱大脑轮廓研究小组负责人,卡罗林斯卡研究所神经科学系研究员 Jan Mulder 博士说:“神经递质系统的一些分子成分,特别是对释放的神经递质和神经肽有反应的受体,在人和小鼠中表现出不同的模式。
这意味着在选择动物作为人类精神和神经疾病的模型时应谨慎行事。
”
论文精彩图集
哺乳动物大脑解剖区域的全基因组转录组分析(来源:Science)
三种哺乳动物大脑表达的区域比较(来源:Science)
小鼠大脑区域转录组、原位杂交和免疫荧光数据比较(来源:Science)
哺乳动物大脑区域表达的物种比较(来源:Science)
哺乳动物大脑中细胞识别基因的表达谱(来源:Science)
大脑区域基因表达与全身表达的比较(来源:Science)
大脑皮层 420 个脑细胞类型特征基因的表达情况(来源:Science)
关于人类蛋白质图谱
蛋白质是生命的基本组成部分。但蛋白质常因定位错误或异位表达而导致疾病,因此解决所有人类蛋白质在器官、组织、细胞和亚细胞水平上的空间分布将大大提高我们对人类健康和疾病生物学的理解。
人类蛋白质图谱计划是 2003 年在瑞典启动的一个项目
,旨在利用多种组学技术(包括基于抗体的成像,基于质谱的蛋白质组学,转录组学和系统生物学)的整合来绘制细胞、组织和器官中所有人类蛋白质的图谱生物学。
自从人类基因组测序完成以来,人类蛋白质图谱(HPA)计划最终的目标是了解约 20000 个蛋白质编码基因的动态表达,并生成人类蛋白质组图谱。
“图谱” 是指对某一主题有全面了解的图片或图表的集合,完成人类蛋白质图谱的目标是揭示每个人类蛋白质在不同人类组织、癌症类型和细胞系中的空间分布和表达。
这种图谱的方式允许观察单个蛋白质和属于器官和细胞器等结构的蛋白质列表,或根据表达水平和组织分布对蛋白质进行分类。
人类蛋白质图谱项目最初位于瑞典,由斯德哥尔摩皇家理工学院、乌普萨拉大学、乌普萨拉阿卡德米斯卡大学医院以及最近设在乌普萨拉和斯德哥尔摩的生命科学实验室共同努力,如今已经与印度、韩国、日本、中国、德国、法国、瑞士、美国、加拿大、丹麦、芬兰、荷兰、西班牙和意大利的机构进行正式合作。
人类蛋白质图谱网站的第一版于 2005 年启动,由基于大约 700 种抗体的蛋白质表达数据组成。从那时起,每个新版本都为网站提供了更多数据以及新功能,目前该网站已经更新到
第 19 版,提供了约 17085 组基因和 26371 组抗体
。
人类蛋白质图谱由六个独立的部分组成,分为
组织图谱、细胞图谱、病理图谱、脑图谱、血液图谱和代谢图谱
,每个部分重点关注人类蛋白质的全基因组分析的特定方面。
十多年来,人类蛋白质图谱(HPA)已成为研究人类组织和细胞中蛋白质定位和表达的重要工具。人类蛋白质图谱的核心是其独特的抗体收集,用于通过免疫组织化学和免疫细胞化学定位整个人类蛋白质组。通过这些方法,
产生了超过 1000 万张显示单细胞水平蛋白质表达模式的图像。
人类蛋白质图谱计划也已经
为人类生物学和疾病领域的数千篇出版物做出了贡献
,由于其对人类发展的根本重要性,被 ELIXIR 组织(www.elixir-europe.org)选为欧洲核心资源,因为它对广泛的生命科学界十分重要。
同时人类蛋白质图谱知识资源中的所有数据都是开放访问的,允许学术界和工业界的科学家自由地使用这些数据来探索人类蛋白质组。
论文原文链接:
https://science.sciencemag.org/content/367/6482/eaay5947
人类蛋白质图谱计划网址:
https://www.proteinatlas.org/
参考资料:
https://www.eurekalert.org/emb_releases/2020-03/ki-osc030320.php
https://www.proteinatlas.org/
Thul, Peter & Lindskog, Cecilia. (2017). The Human Protein Atlas - A spatial map of the human proteome. Protein Science. 27. 10.1002/pro.3307.
往期
精彩
回顾
科幻般的技术!密歇根大学开发由大脑意识精密控制的假肢,还能玩「剪刀石头布」
肥胖不是罪!36名国际专家牵头、100多家机构联名:消除肥胖误解和歧视 | 世界肥胖日
新冠全球爆发之际,深度解读大流行病概念、历史及其意义和对世界的影响
人脸识别该不该禁?欧美相继出台AI新规,整治「蛮荒的西部」
破除 SCI 至上后,中国的科研评价体系该走向何方?
数据越多能耗越大?《科学》最新算法模型揭示,全球数据中心能耗并没有想得那么多
混乱与争议:新冠病毒改个名,科学家们还吵起来了?
点击
“阅读原文”
,
查看近期精彩内容!
登录查看更多
点赞并收藏
0
暂时没有读者
1
权益说明
本文档仅做收录索引使用,若发现您的权益受到侵害,请立即联系客服(微信: zhuanzhi02,邮箱:
[email protected]
),我们会尽快为您处理
相关内容
转录
关注
0
【开放书】生命建模——用数学工具探索生物系统,456页pdf
专知会员服务
110+阅读 · 2020年7月8日
【DeepMind硬核课】深度学习注意力与记忆机制,附70页ppt与视频
专知会员服务
172+阅读 · 2020年6月25日
【北航】基于领域知识的深度学习医学图像分析研究综述,26页pdf
专知会员服务
139+阅读 · 2020年5月1日
【干货书】深度学习生命科学:基因组学、药物发现,238页pdf
专知会员服务
201+阅读 · 2020年3月18日
Nature论文:用于自主血管通路的深度学习机器人导航,新泽西州立大学
专知会员服务
24+阅读 · 2020年2月17日
武汉疾控中心编撰《新型冠状病毒肺炎预防手册》,108页ppt学习掌握科学知识守护你我(附下载)
专知会员服务
37+阅读 · 2020年1月23日
阿里巴巴达摩院发布「2020十大科技趋势」
专知会员服务
108+阅读 · 2020年1月2日
【干货51页PPT】深度学习理论理解探索
专知会员服务
67+阅读 · 2019年12月24日
【北京智源大会2019】活体高时空分辨率成像以及大数据分析,北京大学分子医学研究所教授陈良怡
专知会员服务
18+阅读 · 2019年11月22日
TensorFlow 2.0 学习资源汇总
专知会员服务
67+阅读 · 2019年10月9日
浅谈群体智能——新一代AI的重要方向
中国科学院自动化研究所
44+阅读 · 2019年10月16日
大脑通过统计推理表征“自我”
人工智能学家
6+阅读 · 2019年9月4日
YOSIA Webinar | 再生医学的前沿发展
未来论坛
4+阅读 · 2019年4月27日
《科学》(20190426出版)一周论文导读
科学网
5+阅读 · 2019年4月27日
Nature重磅:华裔科学家成功解码脑电波,AI直接从大脑中合成语音
全球创新论坛
4+阅读 · 2019年4月25日
脑机接口重大突破!华裔科学家首次用AI直接从大脑合成语音
AI前线
6+阅读 · 2019年4月25日
机器学习如何借鉴人类的视觉识别学习?让我们从婴幼儿的视觉学习说起
AI科技评论
4+阅读 · 2018年12月30日
报名 | 清华大学“智慧医学影像论坛2018”
数据派THU
8+阅读 · 2018年6月27日
心理学与脑科学:进展、思考和展望
科技导报
9+阅读 · 2017年10月27日
已删除
将门创投
6+阅读 · 2017年7月6日
End-to-End Multi-speaker Speech Recognition with Transformer
Arxiv
8+阅读 · 2020年2月13日
Graph Convolutional Networks for Temporal Action Localization
Arxiv
5+阅读 · 2019年9月7日
Cloze-driven Pretraining of Self-attention Networks
Arxiv
6+阅读 · 2019年3月19日
Direct Output Connection for a High-Rank Language Model
Arxiv
5+阅读 · 2018年8月31日
Video Object Detection with an Aligned Spatial-Temporal Memory
Arxiv
4+阅读 · 2018年7月27日
Evidence Aggregation for Answer Re-Ranking in Open-Domain Question Answering
Arxiv
8+阅读 · 2018年4月26日
Weakly Supervised Object Detection with Pointwise Mutual Information
Arxiv
5+阅读 · 2018年1月26日
Appearance-and-Relation Networks for Video Classification
Arxiv
3+阅读 · 2017年11月24日
Recurrent Instance Segmentation
Arxiv
5+阅读 · 2016年10月24日
Fully Convolutional Networks for Semantic Segmentation
Arxiv
3+阅读 · 2015年3月8日
VIP会员
自助开通(推荐)
客服开通
详情
相关主题
转录
奥胡斯大学
数据库
生物
论文
大学
最新内容
《美陆军条例:陆军指挥政策(2026版)》
专知会员服务
8+阅读 · 今天8:10
《提升美军全域城市作战训练最佳实践的案例研究》366页
专知会员服务
8+阅读 · 今天8:06
《军用自主人工智能系统的治理与安全》
专知会员服务
5+阅读 · 今天8:02
美海军数字作战负责人:如何利用数据快速生成战斗力
专知会员服务
5+阅读 · 今天7:32
《COOL模型(行动循环圈):军事领导体系中的战役层级变革流程》
专知会员服务
11+阅读 · 4月20日
《系统簇式多域作战规划范畴论框架》
专知会员服务
9+阅读 · 4月20日
《美国防部指令6130.03,第2卷 服役医疗标准:保留》
专知会员服务
6+阅读 · 4月20日
《美国防部指令6130.03,第1卷 服役医疗标准:任命、征募或征召》
专知会员服务
4+阅读 · 4月20日
美空军“战场机载通信节点(BACN)”:美以对伊空战行动中隐形却关键的一环
专知会员服务
8+阅读 · 4月20日
【CMU博士论文】面向非结构化环境下医疗急救的具身人工智能
专知会员服务
5+阅读 · 4月20日
高效视频扩散模型:进展与挑战
专知会员服务
5+阅读 · 4月20日
乌克兰前线的五项创新
专知会员服务
8+阅读 · 4月20日
军事通信系统与设备的技术演进综述
专知会员服务
7+阅读 · 4月20日
《北约 AI手册:作战人员的实用考量》(2026最新64页)
专知会员服务
12+阅读 · 4月20日
《北约标准:医疗评估手册》174页
专知会员服务
6+阅读 · 4月20日
相关VIP内容
【开放书】生命建模——用数学工具探索生物系统,456页pdf
专知会员服务
110+阅读 · 2020年7月8日
【DeepMind硬核课】深度学习注意力与记忆机制,附70页ppt与视频
专知会员服务
172+阅读 · 2020年6月25日
【北航】基于领域知识的深度学习医学图像分析研究综述,26页pdf
专知会员服务
139+阅读 · 2020年5月1日
【干货书】深度学习生命科学:基因组学、药物发现,238页pdf
专知会员服务
201+阅读 · 2020年3月18日
Nature论文:用于自主血管通路的深度学习机器人导航,新泽西州立大学
专知会员服务
24+阅读 · 2020年2月17日
武汉疾控中心编撰《新型冠状病毒肺炎预防手册》,108页ppt学习掌握科学知识守护你我(附下载)
专知会员服务
37+阅读 · 2020年1月23日
阿里巴巴达摩院发布「2020十大科技趋势」
专知会员服务
108+阅读 · 2020年1月2日
【干货51页PPT】深度学习理论理解探索
专知会员服务
67+阅读 · 2019年12月24日
【北京智源大会2019】活体高时空分辨率成像以及大数据分析,北京大学分子医学研究所教授陈良怡
专知会员服务
18+阅读 · 2019年11月22日
TensorFlow 2.0 学习资源汇总
专知会员服务
67+阅读 · 2019年10月9日
热门VIP内容
开通专知VIP会员 享更多权益服务
《提升美军全域城市作战训练最佳实践的案例研究》366页
美海军数字作战负责人:如何利用数据快速生成战斗力
《美陆军条例:陆军指挥政策(2026版)》
《军用自主人工智能系统的治理与安全》
相关资讯
浅谈群体智能——新一代AI的重要方向
中国科学院自动化研究所
44+阅读 · 2019年10月16日
大脑通过统计推理表征“自我”
人工智能学家
6+阅读 · 2019年9月4日
YOSIA Webinar | 再生医学的前沿发展
未来论坛
4+阅读 · 2019年4月27日
《科学》(20190426出版)一周论文导读
科学网
5+阅读 · 2019年4月27日
Nature重磅:华裔科学家成功解码脑电波,AI直接从大脑中合成语音
全球创新论坛
4+阅读 · 2019年4月25日
脑机接口重大突破!华裔科学家首次用AI直接从大脑合成语音
AI前线
6+阅读 · 2019年4月25日
机器学习如何借鉴人类的视觉识别学习?让我们从婴幼儿的视觉学习说起
AI科技评论
4+阅读 · 2018年12月30日
报名 | 清华大学“智慧医学影像论坛2018”
数据派THU
8+阅读 · 2018年6月27日
心理学与脑科学:进展、思考和展望
科技导报
9+阅读 · 2017年10月27日
已删除
将门创投
6+阅读 · 2017年7月6日
相关论文
End-to-End Multi-speaker Speech Recognition with Transformer
Arxiv
8+阅读 · 2020年2月13日
Graph Convolutional Networks for Temporal Action Localization
Arxiv
5+阅读 · 2019年9月7日
Cloze-driven Pretraining of Self-attention Networks
Arxiv
6+阅读 · 2019年3月19日
Direct Output Connection for a High-Rank Language Model
Arxiv
5+阅读 · 2018年8月31日
Video Object Detection with an Aligned Spatial-Temporal Memory
Arxiv
4+阅读 · 2018年7月27日
Evidence Aggregation for Answer Re-Ranking in Open-Domain Question Answering
Arxiv
8+阅读 · 2018年4月26日
Weakly Supervised Object Detection with Pointwise Mutual Information
Arxiv
5+阅读 · 2018年1月26日
Appearance-and-Relation Networks for Video Classification
Arxiv
3+阅读 · 2017年11月24日
Recurrent Instance Segmentation
Arxiv
5+阅读 · 2016年10月24日
Fully Convolutional Networks for Semantic Segmentation
Arxiv
3+阅读 · 2015年3月8日
大家都在搜
maven
palantir
小型无人机系统
无人机蜂群
伊朗战争
分布式事务
雷鸟科技
助贷模式
对抗特征转移
rNPV (风险调整现金流折现法)
Top
提示
微信扫码
咨询专知VIP会员与技术项目合作
(加微信请备注: "专知")
微信扫码咨询专知VIP会员
Top