1对1在线教育再陷“诈骗门”:6千学员数千万学费追讨无门 破产前天更换法人

2018 年 10 月 29 日 铅笔道


文| 铅笔道 记者 小青柠


前有“学霸1对1”,后有“理优1对1”。 10月24日,理优教育公司门前张贴的一纸告示,官宣公司停运停课的消息。 

理优教育在通知中解释公司导致经营出现状况的原因,是由于与上海淘米网络科技有限公司的民事诉讼,公司账户被司法冻结1000万元,导致公司现金流断裂。 

消息传出后,理优教育涉及的学员家长、老师、供应商,一片哗然。 

优教育学员数量大致为4000-6000名,所在地域几乎遍布全国,家长损失多则3-5万元,少则1万元。因为其中涉及教育贷问题,学员人数太多,具体数额无法统计。理优教育分为两个校区,上海总部和武汉分部,上海总部老师被欠薪200多万,武汉分部的全职老师被欠薪资170多万,不少老师纷纷申请仲裁。 

消息发出当天,理优教育的广告供应商上门,当时已经人去楼空。他们来自杭州、北京、济南等地,个人被欠款项十几万至上百万不等。 

1对1在线教育行业乱象、教育贷.......这些敏感词汇,在今年10月,第二次出现在创投圈。


注:本文内容主要来自铅笔道记者采访和网络公开信息,论据难免偏颇,不存在刻意误导。

突如其来的停课通知


10月24日,上海理优教育科技有限公司(下称“理优教育”)在公司的玻璃门上贴出一张关于公司“停课停运”的通知。公告大意为,理优教育因上海淘米网络科技有限公司的民事起诉,公司账户被司法冻结近1000万元,导致公司现金流断裂,现在决定公司从10月24日期暂停营业,所有学员暂停上课。公告还显示,公司正寻求新的资金注入,并且向有关政府部门申报备案。


理优教育大门口张贴的通知


公司的大门上同时还张贴着工资延迟发放还有拖欠物业房租、水电费、物业费等相关费用的通知,物业在告知书中称,即日起终止与该公司的租赁关系,收回租赁房屋。


物业张贴的通知,房屋已经收回


据多方信源显示,理优教育拖欠部分员工薪资最长时间达3个月,公司办公电脑为租赁物品,现已悉数收回。除了部分兼职老师,机构已全线停课。10月25日,部分家长和教职工已经设法维权,走仲裁。


铅笔道通过多方信源了解到此事情况,尽可能还原事件本身。


理优教育武汉分部全职教师张乐(化名)对铅笔道讲述了事件,这位老师在理优入职1年有余,被欠薪2.4万左右。“目前,我们统计的教师内部数额,武汉员工大约70多个,欠薪170多万,上海那边的老师被欠了200多万。被欠薪的老师有一个维权群,群内成员人数已经达到176人。可以确定的是,两边都已经发起仲裁。欠薪三个月,大部分全职老师被迫停课,甚至辞职,学生也无法上课。” 另外,他表示,“任何高管和我们直接联系”。


铅笔道获得一张理优班主任群内公告截图,公告告知群内的老师,理优教育高层通过中层领导告知机构教职员工,本周日或者本月份底会给出最终结果,公司可能被收购兼并或者宣布破产。


对此,一名理优教育老师表示,公司有可能会被卓越教育收购,太具体的情况就不清楚了。公开资料显示,卓越教育集团起步于2000年6月,是一家中小学校外辅导培训机构,主要面向3-19岁的中小学生提供学科的素质教育,机构开设了100多个校区,课程范围涵盖辅导班、全日制高四、全日制初四等,也包括1对1在线课程。


卓越教育的课程内容涵盖1对1


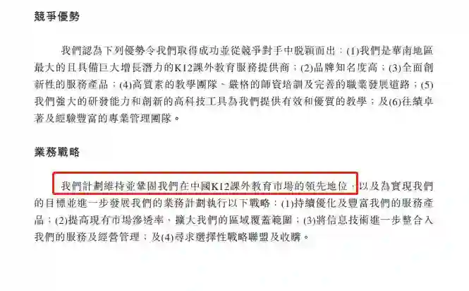
卓越教育在2010年12月获得红杉资本的1000万美元融资,2018年6月29日,该公司已经向港股递交上市申请。卓越教育在招股说明书中业务战略写道:计划继续维持并巩固我们在中国K12课外教育市场的领先地位。


卓越教育的招股说明书


从群公告中看到,理优教育的兼职老师人数为400-500人、全职老师70-80人、全职员工人数为300-400人,高层领导5-8人、销售部门100-200人……对于理优教育的招聘要求,一名老师说道:“全职老师需要笔试、面试,还需要出示一系列证书包括教师资格证,兼职老师相对比较容易,部分兼职老师是没有教师资格证的”。理优教育学员人数为4000到6000人,因为是线上教育模式,学员地域几乎涵盖全部各个省市。


铅笔道联系到理优教育一名负责初中数学的全职老师小敏(化名),她讲到自己是1月中旬入职的,在理优教育工作十个月。“这边工资蛮高的,一个月上150节课收入差不多七八千的样子,上到180节课时,收入差不多到1万”,“一个小时按照1.5个课时计算,周一到周五每天晚上上两个小时的课,周六、日上课十个小时左右。因为我们属于校外培训机构,所以节假日的课时最多”。谈及机构的公司发放情况,他说“公司之前的业绩一直蛮好的,全职老师的课时费是隔月发放的,按照往常,10月份是要发8月份的课时费,但拖延到了现在,公司高层一个都联系不上。”


机构宣布停止运营前夕,家长有要求退款吗?小敏说:“公司出事后,官方没有任何声明。所有的情况都是机构的老师、班主任、助教去通知家长的。有些班主任担心家长闹事,自己拿不到钱,会刻意隐瞒家长说‘我们现在还没有垮掉,可以继续上课’,然后道德绑架老师去上课。因为内讧,所以一开始的维权是很艰难的”。对于维权这块,小敏表示,“上海和武汉的员工都已经去劳动局、仲裁局,还有信访,家长们自发建立了很多维权群,也已经报警、提起诉讼,该做的都做了……但是维权很难。”


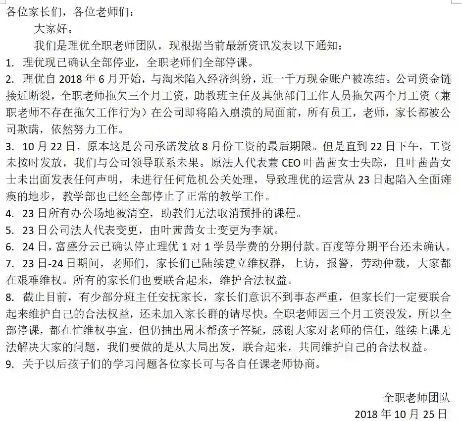
10月25日,理优教育全体老师面向家长发出一则通知,向家长正式公布了理优教育正式停业,还有机构从2018年6月开始和淘米陷入经济纠纷等情况。其中讲到公司原法人兼CEO叶茜茜失踪且从未出面发表任何声明,机构这边也没有危机公关处理,10月23号,理优运营已经陷入瘫痪状态。通知内容还包括家长学费分期贷款的处理问题。10月24日,富盛分云已经确认停止对理优学员的分期付款。百度有钱花也是理优教育的分期业务合作方,当时的百度有钱花还未确认。


理优教育全体教职工通知家长停运、停课的消息


张乐还提到,“明明已经停运、停课,机构并没有关掉系统,技术部门已经解散,家长的课还在照常被扣掉。”课还在照常扣除,百度分期要照常还款,这位家长与老师的聊天记录中透露着无奈……


家长的聊天记录


另一名家长表示,2017年7月,第一次买理优教育的课程,当时买了270课时,花费20364元,首付3500元,剩余用了百度12期分期。随后在2018年8月底,续费240课时,一次性支付18400元。已经上了108课时,还欠432课时。


家长的聊天记录



家长的还款账单


那么学员的收费标准如何呢?张乐说:“助教老师负责招生,公司学费的收费标准是由上海总部的助教老师按照公司每一季运营情况来制定,不同季度费用都可能不同,家长缴费情况也是禁止我们讨论的。”


另一位老师杨佳(化名)说道,理优教育课时费为180元/小时,每次至少买60节课,总共花费10800元。她讲到自己一个学生家长总共买了222个课时常规课,花费22995万元,每节课只有103元,“基本上已经是亏本营业了”她说道。对于课时费单价与之前的表述有些出入,她同样表示:“不同时期买课时有优惠的,有时还会赠送课时,一个课时40分钟,40分钟是100块钱,一个小时就是150块钱左右”。“这位家长总共上了一百个课时,学费是分期付款的,已经还了5期,之后会停止扣款,可以退贷。”


家长交学费的合同



家长交学费的合同



家长每月向百度有钱花按时还款


铅笔道看到来自家长的分期贷款退贷截图,短信来自于百度有钱花,内容大致为,百度有钱花已经知悉上海理优的相关情况,将在10月29日20点前办理退贷业务。分期付款的家长损失并没有太多。


百度有钱花向家长终止还款了


家长张明(化名)向铅笔道反映了部分情况。“家长目前有几个统计表,一个有900多人,一个有500多人。有人说人均额度两万,我觉得差不多,我自己还剩一万左右,三五万的人也很多。”他还表示,有一位家长本身是律师,目前正在找相关材料,也有家长介绍自己单位的律师,每人收费3000至5000元。另外,附上机构的工作人员向家长们发布的通知,内容涉及学生停课的通知,还有理优教育和复盛分期、百度有钱花对于机构停止运营采取的措施。


家长的聊天记录



家长开始通过法律解决



理优教育老师向家长发布的通知


10月26日,理优机构高层在上海、武汉总群里发声了。群内一名成员告知大家有关薪资名单的内容。他表示,去过虹桥路的143人中,有22人是带着仲裁协议去的,并已经被仲裁庭受理,所以这22人不在薪资名单中。据了解,其所指的22名去仲裁的人是第一批申请仲裁的员工。而截图中所指的佩琪,据武汉这边员工解释,“当时理优让上海部分员工与佩琪签署合同,佩琪是另一家公司,公司间似乎有债务纠纷,因为不在上海,具体情况不是很清楚。”


理优广告供应商的聊天内容



理优广告供应商的聊天内容



理优广告供应商的聊天内容


铅笔道从微博中看到一则留言:“没有领导没有闵行区政府的人出来说句话,当时买课的时候,他们说区委书记都参观过。出这个事,法人都在逍遥法外。政府也不出面安抚”。


家长的留言


公开资料显示,2018年5月25日,上海市闵行区区科委徐主任曾与其他人员前去参观理优教育。


闵行区区科委徐主任一行于参观理优教育AI智能系统合影


理优教育的兼职老师因为每月发放一次工资,所以只被拖欠了10月份,而理优的供应商却没这么“走运”了。


一位理优教育杭州的广告供应商宋小杰(化名)向铅笔道反映相关情况,他表示自己和理优合作3个月,被欠了27万广告投放费用。具体合作流程为,广告商向其提供广告位,理优投放广告,再向供应商支付广告费。在理优渠道维权群里,其它被欠款的供应商在讲自己和理优合作的过程及欠款……


与理优教育合作的供应商具体数量,暂时无法提供,但可以确定被欠款的供应商不只是群里的16人。据统计,群里的供应商被欠款项加起来在300万到500万之间,从截图中看到,光某位北京渠道供应商被欠款128万,杭州这边的几家广告公司被欠分别是45万、31万、20万、27万不等,供应商所在地区还包括上海、济南……


理优教育供应商在维权群里的聊天记录



理优教育供应商在维权群里的聊天记录



理优教育供应商在维权群里的聊天记录


群内成员说,10月24日,供应商们去了上海总部,有一位大渠道供应商同在现场,做的是Cpa广告,被欠款500万左右。他表示:“我们24号去的时候,已经人去楼空,供应商都过去了。还找不到任何负责人”。


供应商曾前往理优办公场所,但早已人去楼空


从截图中看出,部分供应商与理优教育的款项在前三个月内出现状况。


10月28日,理优渠道维权群里的渠道商通知大家,案件有了新的进展。



有供应商说,诉讼案有了新的进展


关于理优教育和淘米科技的案件的具体内容,外界无从可知。


铅笔道得到一张理优教育维权群内的截图,这位匿名人士自称淘米科技与理优教育的案子由徐汇地区部门接手,案件恰巧派分到自己朋友的部门,所以问了他一些相关情况。微信消息在语音翻译下内容大致为,淘米科技和理优教育的诉讼案不属于经济案件,只算是民事诉讼案件,所以公安和经侦方面不会对理优采取一定的措施。之前理优方面说,因为诉讼事件,资金被冻结,现在淘米已经撤诉,可以对理优进行起诉和追讨薪资了。对于这样的消息,一名全职教师表示:“我总觉得这一切就是个圈套,1000万的冻结资金就算解封,员工工资都不一定够发,更别说赔偿家长了”。



截图内容大致为,淘米网诉讼案可能会判定为民事诉讼,理优银行存款将解冻

资金问题早有预兆


理优1对1起步于2014年9月,是一家主打高中在线的名师在线1对1学习平台,面向初中和高中生提供教学。


从理优教育官网中看到,机构课程科目分为数学、英语、语文、物理和化学,授课老师按级别划分,总共分为5级,分别是C级、B级、B+级、A级、S级,C级是实习期,然后逐级上升,级别越高,课时费越多,底薪也会增加。


理优教育的官网截图,将老师分为五个级别


那么,如何才能升级为高段位老师呢?老师晋级主要有两方面,一方面是观察课耗量,另一方面就是家长评分。机构会定期抽取一定比例的家长,要求他们填写一个关于老师上课的表格,而这个表格涉及各方面内容,比如说,学生成绩如何,或者老师反馈是否及时,另外,家长会使用家长端软件,家长可以同步监听,机构会询问这个家长是否定期同步监听,对这个授课老师有哪些建议?会有一个打分情况。


张乐老师表示:“大部分人维持在B或者B+,S的话,是非常难的”。


理优教育有一个面向教师的后台,教师帮,家长对课程的反馈情况,老师在后台都可以看到,家长平时也会在学习群里和老师交流。


家长对课程的反馈还是满意的


铅笔道从一位兼职老师处了解到理优教育的内部管理情况。理优教育在线平台主要有三个角色,班主任、教务主任和任课老师。班主任一般是管理学生的上课时间,教务老师相当于销售,任课老师负责上课,有全职和兼职的老师。


一般在群里发布学生的上课要求后,老师会在排课群里抢课,抢到后教务老师会安排上课时间,这个课属于试听课,对家长免费,任课老师会有收入。停课结束,教导主任会询问家长意向,如果觉得不错,会进一步签署合同。家长会一次性将课时费交给平台,每月的10号兼职老师会收到上个月工资,而全职老师的工资会多扣押一个月。


理优教育有过两段融资历程:


2015年12月,理优教育获得纪源资本GGV的Pre-A轮融资,融资金额尚未披露;

2017年3月,理优教育获得中金资本、晨晖创投的投资,投资金额为1000万人民币。不过,晨晖创投已经于2017年8月退出理优教育的股东列表,前后历时5个月。

理优教育退出的股东中,除了晨晖创投,还包括一名个人投资者汪海兵。2015年12月21日,汪海兵和纪源资本GGV同一天进入理优教育的股东列表,这位中国最大的儿童页游公司“淘米网”前CEO兼创始人于2017年8月16日退出理优的股东列表。


汪海兵在理优教育入股



汪海兵在理优教育股权列表中退出


这里的淘米网就是理优教育在公司停运通知中提到的诉讼案原告。


淘米网代表作品有摩尔庄园、赛尔号、摩尔勇士等,2015年12月14日,淘米网以数亿元估值被东方证券收购。


淘米网封面,赛尔号的宣传页面


值得注意的是,2018年10月23日,也就是理优教育官宣停止运营、停课的前一天,公司的法人由叶茜茜变更为李斌,铅笔道询问理优教育员工,没有人听说过这个名字。


理优教育变更法人


据资料显示,叶茜茜为淘米网互娱事业部市场总监,在线教育事业部总经理,曾担任德迅投资董事长助理。淘米网现任法人兼公司大股东曾李青即为德迅投资的创始人之一,担任董事长职务。



理优教育创始人、前公司法人——叶茜茜


曾李青,曾是腾讯五位创始人之一,先前在腾讯担任高级执行副总裁及COO首席运营官,2007年创办德迅投资,转做投资人,投资作品有北京太美、拉特兰、淘米网、快播、呈天游、广东卓越教育等。这家卓越教育就是铅笔道在上文提到的那家或许收购理优教育的公司。


曾李青,淘米网法人兼CEO

再说淘米网创始人汪海兵,他曾是曾李青的部下—腾讯“QQ宠物”项目总监。汪海兵当时想做中国最大的儿童社区,找到曾李青后二人一拍即合。他创办了上海淘米网,曾李青为大股东,持股30%,汪海兵持股23.75%,为第二大股东。


淘米网创始人——汪海兵

 

吊诡的是,2017年下半年,淘米网以“损害公司利益责任纠纷”为由,将理优教育和前投资人汪海兵告上法庭。迄今为止,已经开庭至少三次。


关于双方争议的具体内容,铅笔道询问理优教育内部员工,均无人知晓。


值得注意的是,2018年3月9日,叶茜茜作为出质人向老股东纪源资本质押0.6%的股权,关于质押条件我们无从知晓,但可以确定,早在今年3月份,理优教育已经出现财务危机,无奈之下进行股权质押。铅笔道据此联系了纪源资本相关负责人,表明来意后,其向记者推荐了他们的公关负责人,截至发稿,纪源资本公关仍未回复任何消息。


叶茜茜向纪源资本质押股权


微博中,有关理优教育的消息下方,不少学员家长、老师等在下方留言。“刚刚才上了两节课,就发生了这种事,没有人为我们讨要说法。无人理睬,损失都不知道到哪里追讨!”“明明知道公司有问题,还收我们的钱,这不是诈骗吗……”


家长在微博上的留言


家长老师的声讨下,理优教育的问题暴露无遗。

1V1在线教育,披着教育羊皮的庞氏骗局?


K12教育行业的乱象,已经不是新鲜事了。


普遍来看,教育机构收费模式普遍为预收费制,先付款、再享受。几乎所有教育机构会向家长一次性收取一学期、半年甚至一年的费用,严重的会有两三年。


对此,国家先前早已出台过相关政策。


2018年8月,国家出台的《规范校外培训机构发展的意见》明确规定“不得一次性收取时间跨度超过3个月的费用”,教育行业专家认为,这是国家出于“对一些不正规的公司容易爆发卷款潜逃的风险”的考虑。一次次的事件证明,这种担忧是很有必要的。


政策的出台,多数机构并未改变原有的收费模式,依旧“我行我素”。


1对1在线教育除了违规收费的问题,假借“雪中送炭”名义向家长推荐的教育分期贷也是行业一大毒瘤。


理优教育合作的教育分期平台是百度有钱花和富盛分云。这两家分期机构都不是首次卷入合作机构的风波之中。


大约半个月前,同为1对1在线教育平台的“学霸1对1”宣告破产,95年的美女创始人留在派出所做笔录。铅笔道曾对学霸1对1破产时间进行报道,并发文《95后CEO疑欠薪欠款达2500万 上千人正维权 回应:未跑路没拿公司一分钱》。巧合的是,学霸1对1合作的富盛分云和理优教育也有合作,一个月之内踩雷两次。


公开资料显示,富盛分云是富盛资融(中国)商业保理有限公司旗下分期贷产品,于2015年4月上线,多与培训机构合作“互联网+”教培保理项目,目前,该机构已向学员家长暂停学费代扣。


另一家教育贷平台百度有钱花。2016年底,开办了近10年的环球美联英语培训机构突然“人去楼空”,老板失联,上千个学员上万的学费追讨无门。据了解,这些学员大多通过“百度有钱花”、宜信等机构分期贷款学费。


2017年11月,北京“崇文尚学”教育咨询有限公司的学员与机构签署协议后,不到9个月,培训机构再一次“人去楼空”,而学员萧华(化名)用百度有钱花分期贷款了13500元,虽然公司倒闭,学员仍需坚持还贷。


百度有钱花有又一次以这样“独特”的方式进入人们的视野。


公开资料显示,2015年,百度推出个人消费金融权益平台“百度有钱花”,在各类垂直消费领域开展消费分期服务。据悉,分期业务是百度消费金融重点发力板块,教育则是该板块的重要拓展方向,最高额度可贷16万元。


铅笔道就1对1在线教育问题,和多位教育界资深询问探讨。多数创始人谈及“1对1在线教育”、“教育贷”等话题,均表示沉默,不便回应。


教育行业从业者袁晋(化名)表示:“一对一在线教育的核心问题就是能实现收支平衡,但无法实现盈亏平衡。也就是说随着现金流量表随着推广越来越大,资产负债率只会越来越高,创业者只能赌品牌成立或者哪天行业洗牌后自己活下来,然后大幅度降低运营成本盈利。这是一场巨大的赌博。预收学费管的越来越严,直接切入现金流命脉,但获客成本只会越来越高。”


1对1在线教育未来会如何发展呢?后来者还有机会吗?袁晋说道,“这个行业的好处是,公司有持续增长的现金流,可以按照PS估值,可以卖掉或者流血上市。后来者已经没有没机会了,投资人不会再投了。”他继续说:“1V1在线教育平台和庞氏骗局有点像,财务特性都是现金流越来越多,负债越来越多,最怕挤兑,一旦集中退费就崩盘。而一个流言、一个政策、一次管制就足以致命。”


当铅笔道问及,1对1在线教育行业使用教育贷现象普遍吗?他坦言,“这个行业的头部公司就是靠教育贷起家,京东白条分期。”


铅笔道采访到火种创投合伙人张志丽,她长期关注教育赛道,问及如何看待1对1线上教育,张志丽表示,“线上1对1教育平台,除了英语科目,其它不持有乐观态度。”她解释了原因:“第一,因为1对1在线教育客单价太低了,不会找到真正好的老师;第二,线上平台的流量成本非常大。”


关于1对1在线教育平台未来的发展情况,张志丽认为,除非线上技术工具足够优秀,线上用户信息量足够大,平台能将学生对知识点掌握情况、做题结果等相关数据,做出详细的分析报告,在数据报告的支撑下来做1对1线上教育,再寻找真正能解决学生问题的老师,这样的项目应该是不错的。但是,这样一来客单价会非常高,至少要四五百。再说线上机构获取流量成本很大,真正获客量还不及流量的万分之一。


一个月内,两家1对1线上教育平台接连折戟,离立冬不到十天了,清冷的薄雾提前笼罩着教育这个传统又激进的行业。都说教育是个朝阳产业,冬天来了,春天也就不远了。


编辑 | 薛婷    校对 | 许梦


优质项目"融资首发绿色通道":创业者请加微信wujinna1015,务必注明项目名称;或发送BP至[email protected]


如需转载文章请联系铅笔道微信客服号铅笔道小铅笔(微信号:qianbidao2018)获取授权资质,否则我们将依法追究相关责任。

 阅读完莫急走
我是本文作者小青柠,创业者求报道,咱们微信聊聊:y815051039。(加好友请注明公司、职位、事由哦)


往期精彩文章


摩拜贱卖 资方终局:陪跑三年 无一赢家


算命投资 圈中奇事:不见面不尽调 八字合即打款 成败天注定


邻家便利店一夜猝死 陪葬股东:资方为600亿P2P平台 4月前暴雷高管入狱


钱荒,熬死的VC:90天仅募2000万 90位LP出资率10% 死于3周年前夕


钱荒,这是VC们“下跪”的年代:工资临断发 退出率1.5% carry无望挣管理费


又一百亿级P2P平台崩盘 :0元路由作饵 百万投资者入坑 400亿款追债无门


独家 | 从野兽到困兽,猩便利的生死之途:重债压身、现金趋负、卖身待售……


点击“阅读原文”,获取最新版铅笔道App。

登录查看更多
0

相关内容

上海淘米网络科技有限公司(简称淘米公司)旗下网站,成立于2007年10月,是国内领先的儿童娱乐网站。
【KDD2020】多源深度域自适应的时序传感数据
专知会员服务
62+阅读 · 2020年5月25日
2020年中国《知识图谱》行业研究报告,45页ppt
专知会员服务
241+阅读 · 2020年4月18日
 第八届中国科技大学《计算机图形学》暑期课程课件
专知会员服务
62+阅读 · 2020年3月4日
广东疾控中心《新型冠状病毒感染防护》,65页pdf
专知会员服务
19+阅读 · 2020年1月26日
ofo商业模式破产
1号机器人网
6+阅读 · 2019年1月29日
教辅巨头沉浮录(1978-2018)
创业家
3+阅读 · 2019年1月8日
排查中国千人计划学者,美对华科技限制再次升级
算法与数学之美
6+阅读 · 2018年9月19日
刘强东清明节回湖南湘潭认祖,带给乡亲100亿“小礼物”
中国企业家杂志
7+阅读 · 2018年4月7日
“我今年36岁了,除了收费啥也不会!”
创业邦杂志
4+阅读 · 2018年1月14日
Arxiv
92+阅读 · 2020年2月28日
Arxiv
20+阅读 · 2019年9月7日
UPSNet: A Unified Panoptic Segmentation Network
Arxiv
4+阅读 · 2019年1月12日
Conditional BERT Contextual Augmentation
Arxiv
8+阅读 · 2018年12月17日
VIP会员
最新内容
乌克兰前线的五项创新
专知会员服务
2+阅读 · 今天6:14
 军事通信系统与设备的技术演进综述
专知会员服务
2+阅读 · 今天5:59
《北约标准:医疗评估手册》174页
专知会员服务
3+阅读 · 今天5:51
《提升生成模型的安全性与保障》博士论文
专知会员服务
3+阅读 · 今天5:47
美国当前高超音速导弹发展概述
专知会员服务
4+阅读 · 4月19日
无人机蜂群建模与仿真方法
专知会员服务
11+阅读 · 4月19日
澳大利亚发布《国防战略(2026年)》
专知会员服务
6+阅读 · 4月19日
全球高超音速武器最新发展趋势
专知会员服务
5+阅读 · 4月19日
相关资讯
ofo商业模式破产
1号机器人网
6+阅读 · 2019年1月29日
教辅巨头沉浮录(1978-2018)
创业家
3+阅读 · 2019年1月8日
排查中国千人计划学者,美对华科技限制再次升级
算法与数学之美
6+阅读 · 2018年9月19日
刘强东清明节回湖南湘潭认祖,带给乡亲100亿“小礼物”
中国企业家杂志
7+阅读 · 2018年4月7日
“我今年36岁了,除了收费啥也不会!”
创业邦杂志
4+阅读 · 2018年1月14日
Top
微信扫码咨询专知VIP会员