除了深度学习,你需要知道AI技术的23个方向 | 机器之心首份技术报告

2017 年 12 月 27 日 机器之心 Synced Global



在即将过去的 2017 年,深度学习技术蓬勃发展,AlphaZero 从「零」开始在多种棋类竞技上快速发展,DeepStack 与 Libratus 在德州扑克中击败人类高手,GAN 衍生出各种变体,语音合成从实验室走向产品,Vicarious 提出全新概率生成模型并击破人类的 CAPTCHA 验证码。这些令人振奋的进展将智能技术从实验室带到了产业及应用层面,「人工智能」及「深度学习」等概念也进入了大众视野并成为流行词汇。


作为国内首家系统性关注人工智能的科技媒体,机器之心在过去几年的报道工作中见证了深度学习引领的又一次人工智能浪潮以及大众关注的热情,与此同时我们也发现由于「AI Effect」的存在,有很多人忽略了深度学习之外的其它人工智能技术,对人工智能各种技术分类及基础概念、技术的历史进程和发展方向都缺乏成体系化的了解,导致对人工智能技术的整体发展趋势及「可用性」缺少宏观认识,并在试图采用人工智能技术进行产业革新时走了很多弯路。


因此,机器之心推出《人工智能技术趋势报告》,旨在帮助读者:


1)系统全面纵览人工智能(AI)的 23 个分支技术


2)明晰人工智能(AI)下各分支技术的历史发展路径,解读现有瓶颈及未来发展趋势。


3)分析人工智能(AI)下各分支技术在产业中的实际应用情况,评估其在「研究」、「工程」、「应用」、「社会影响」这四个阶段中所处位置,为计划使用人工智能技术的决策者提供决策参考。


4)为 AI 从业者提供技术趋势参考;产业方、初学者提供系统性的技术学习资料。



你将从报告中获得什么?


本报告所讨论的「人工智能」主要是指可以通过机器体现的智能,也叫做机器智能(Machine Intelligence)。在学术研究领域,指能够感知周围环境并采取行动以实现最优可能结果的智能体(intelligent agent)。一般而言,人工智能的长期目标是实现通用人工智能(AGI),这被看作是「强人工智能(strong AI)」。在处理交叉领域问题时,AGI 的表现会远远超过普通机器,并且可以同时处理多个任务。而弱人工智能(weak AI,也被称为「狭隘人工智能(narrow AI)」)无法解决之前未见过的问题,而且其能力仅局限在特定领域内。但是,人工智能专家和科学家现在对 AGI 的确切定义仍然含混不清。区别强人工智能和弱人工智能的常见方法是进行测试,比如 Coffee Test、图灵测试、机器人大学生测试和就业测试。


本报告所讨论的「技术(technology)」是一个范围广泛的概念,包含人工智能领域所使用的方法、算法和模型,我们将使用「技术」一词指代这三者。根据参考经典教材、书籍、论文、博客、视频和 MOOC(大型开放式网络课程)等材料,我们确定了 23 种不同的人工智能技术并将它们分成 4 大领域:


  • 解决问题(搜索)

  • 知识、推理和规划

  • 学习

  • 通信、感知和行为



我们把上面列出的 23 种技术根据它们在人工智能领域内的基本机制、方法和应用相似度进行了分类。这些分类并不是互斥的。你可以将它们看作是人类具有的能力,每种能力都有不同的功能,共同协作才能实现更高级更复杂的目标。


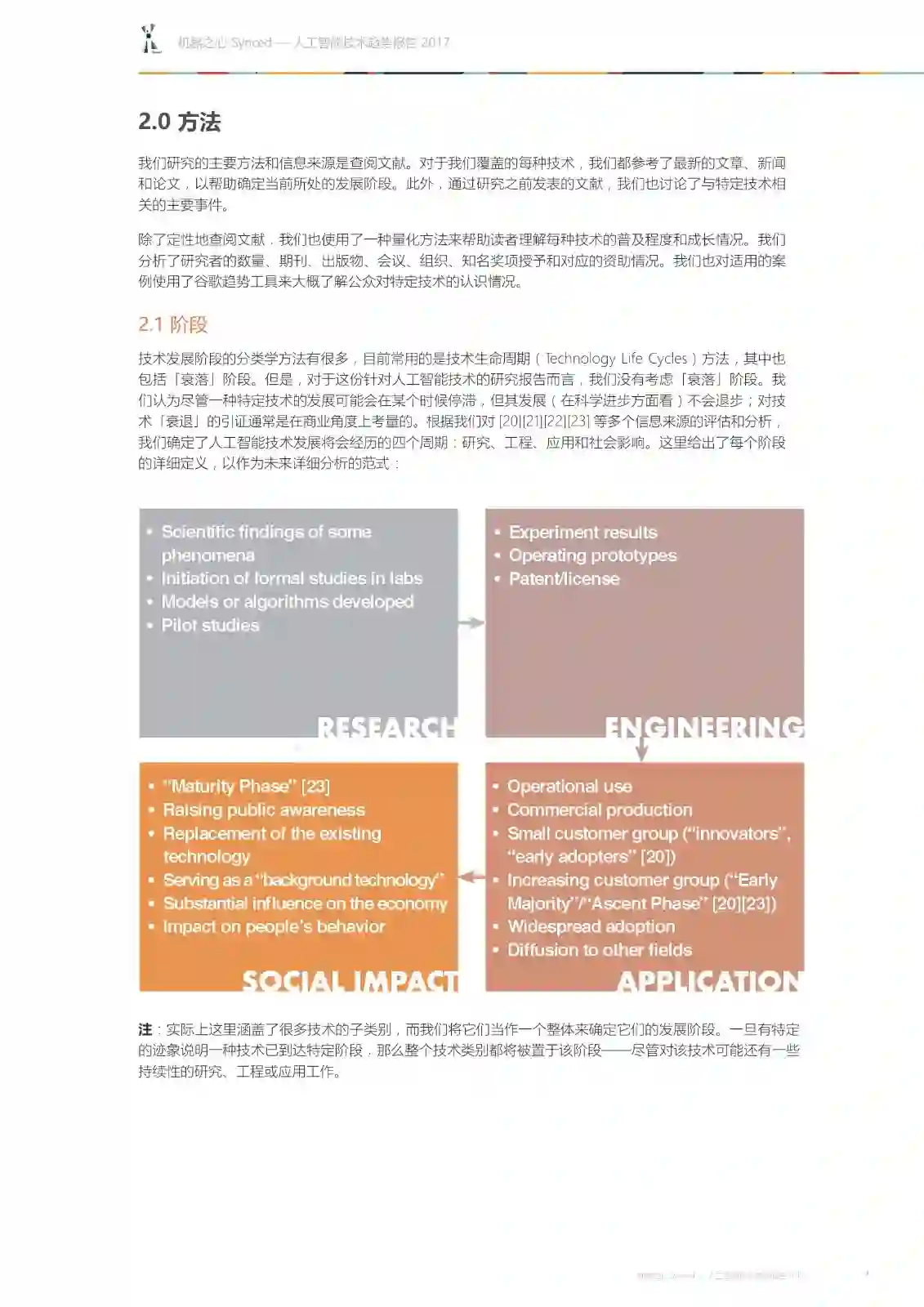
技术发展阶段的分类方法有很多。现有的大多数方法都被称为「技术生命周期(Technology Life Cycles)」,其中也包括「衰落」阶段。但是,对于这份针对人工智能技术的特定研究报告而言,我们没有考虑「衰落」阶段。尽管我们认为一种特定技术的发展可能会在某个时候停滞,但其发展(在科学进步方面看)不会退步;对技术「衰退」的引证通常是在商业角度上考量的。根据我们对多个信息来源的评估和分析,我们确定了人工智能技术发展将会经历的四个周期:研究、工程、应用和社会影响。这里给出了每个阶段的详细定义,以作为未来详细分析的范式:


注:实际上这里涵盖了很多技术的子类别,而我们将它们当作一个整体来确定它们的发展阶段。一旦有特定的迹象说明一种技术已经经过了一个特定的阶段,那么整个技术类别都将被置于该阶段——尽管对该技术可能还有一些持续性的研究、工程或应用工作。



报告试读



请点击放大阅读



多位大牛一致推荐


发布之前,我们特意邀请人工智能领域多位顶级专家进行了试读,并获得了他们的一致推荐。


推荐语按姓氏拼音排序



我们需要你的参与


在这份报告的制作过程中,我们得到了数位一线研究者的协助,在此特别致谢。这份报告只是一个开始,在接下来的 2018 年机器之心将以这份报告为起点,推出更多的技术分析内容项目,并邀请感兴趣的读者加入我们,共同为行业带来更多优质内容。


加入方式:公众号回复关键词开放项目」,即可获得相关说明。



购买须知


  1. 报告语言:中文。

  2. 购买方式:点击阅读原文,即可购买。

  3. 如何阅读:购买报告后,点击机器之心公众号菜单栏「内容商店」进入阅读。

  4. 报告为虚拟内容服务,一经订阅成功概不退款,敬请理解。

  5. 如有其他疑问,请添加机器之心小助手Ⅱ:syncedai2。


立即点击阅读原文,获得《人工智能技术趋势报告》完整版。

登录查看更多
2

相关内容

人工智能(Artificial Intelligence, AI )是研究、开发用于模拟、延伸和扩展人的智能的理论、方法、技术及应用系统的一门新的技术科学。 人工智能是计算机科学的一个分支。
最新《深度学习自动驾驶》技术综述论文,28页pdf
专知会员服务
156+阅读 · 2020年6月14日
2020年中国《知识图谱》行业研究报告,45页ppt
专知会员服务
241+阅读 · 2020年4月18日
机器翻译深度学习最新综述
专知会员服务
99+阅读 · 2020年2月20日
【综述】自动驾驶领域中的强化学习,附18页论文下载
专知会员服务
176+阅读 · 2020年2月8日
中文知识图谱构建技术以及应用的综述
专知会员服务
318+阅读 · 2019年10月19日
深度学习自然语言处理综述,266篇参考文献
专知会员服务
231+阅读 · 2019年10月12日
Gartner 报告:人工智能的现状与未来
InfoQ
14+阅读 · 2019年11月29日
65页PDF论述《2018自然语言处理研究报告》【清华发布】
机器学习算法与Python学习
6+阅读 · 2018年7月29日
谭铁牛院士:人工智能的春天刚刚开始(附PPT)
走向智能论坛
21+阅读 · 2018年5月29日
一份报告纵览人工智能的23个技术方向
科研圈
6+阅读 · 2018年1月9日
计算机视觉这一年:这是最全的一份CV技术报告
极市平台
3+阅读 · 2017年11月28日
人工智能,机器学习和深度学习之间的差异是什么?
大数据技术
6+阅读 · 2017年11月22日
Directions for Explainable Knowledge-Enabled Systems
Arxiv
26+阅读 · 2020年3月17日
Seeing What a GAN Cannot Generate
Arxiv
8+阅读 · 2019年10月24日
How to Fine-Tune BERT for Text Classification?
Arxiv
13+阅读 · 2019年5月14日
Arxiv
6+阅读 · 2019年4月4日
Generalization and Regularization in DQN
Arxiv
6+阅读 · 2019年1月30日
Arxiv
7+阅读 · 2018年1月24日
Arxiv
20+阅读 · 2018年1月17日
VIP会员
最新内容
BES:让语言模型通过双向进化搜索自我改进
专知会员服务
0+阅读 · 今天16:48
以色列-美国-伊朗战争中的无人机:关键要点
专知会员服务
3+阅读 · 今天14:04
《Palantir任务保障性软件安全标准(MA-S2)》
专知会员服务
6+阅读 · 今天13:49
基于声学的无人机检测技术综述
专知会员服务
5+阅读 · 今天13:37
《当代混合战争分析框架:俄乌战争经验教训》
专知会员服务
5+阅读 · 今天13:11
战略前沿人工智能的再思考(中文)
专知会员服务
7+阅读 · 5月29日
《量化地基防空系统间接效应的博弈论方法》
专知会员服务
5+阅读 · 5月29日
相关VIP内容
最新《深度学习自动驾驶》技术综述论文,28页pdf
专知会员服务
156+阅读 · 2020年6月14日
2020年中国《知识图谱》行业研究报告,45页ppt
专知会员服务
241+阅读 · 2020年4月18日
机器翻译深度学习最新综述
专知会员服务
99+阅读 · 2020年2月20日
【综述】自动驾驶领域中的强化学习,附18页论文下载
专知会员服务
176+阅读 · 2020年2月8日
中文知识图谱构建技术以及应用的综述
专知会员服务
318+阅读 · 2019年10月19日
深度学习自然语言处理综述,266篇参考文献
专知会员服务
231+阅读 · 2019年10月12日
相关资讯
相关论文
Directions for Explainable Knowledge-Enabled Systems
Arxiv
26+阅读 · 2020年3月17日
Seeing What a GAN Cannot Generate
Arxiv
8+阅读 · 2019年10月24日
How to Fine-Tune BERT for Text Classification?
Arxiv
13+阅读 · 2019年5月14日
Arxiv
6+阅读 · 2019年4月4日
Generalization and Regularization in DQN
Arxiv
6+阅读 · 2019年1月30日
Arxiv
7+阅读 · 2018年1月24日
Arxiv
20+阅读 · 2018年1月17日
Top
微信扫码咨询专知VIP会员