“章子欣父亲”账号发文造假实锤 百度新闻负责人:是我的锅

2019 年 7 月 15 日 TechWeb


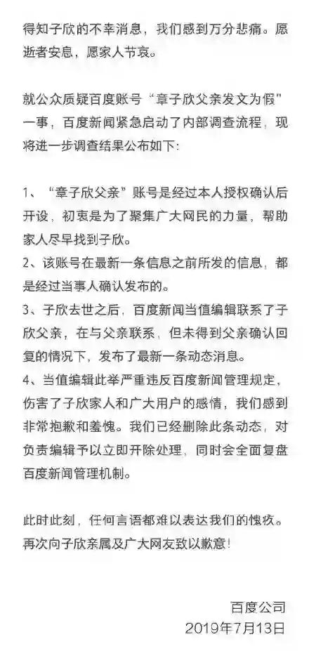
7月13日,章子欣去世消息传出,就在警方尚未认定结果之前,认证为“章子欣父亲”的百度账号迅速发布了一条动态,称“刚刚得知我的子欣已经离开了这个世界,去了天堂,这一辈子我们无缘继续做父女,希望下辈子她还是我的女儿,让我能继续照顾她……”


图片来源于微博


消息发布后,有媒体质疑该消息真伪,在整个过程中,百度先表态“章子欣父亲”账号为真,又在3个小时候承认账号最后一条消息的确是假消息。


百度官方微博称,“章子欣父亲”账号是经过本人授权后开设,该账号在最新一条信息之前的所有信息,都是经过当事人确定发布;子欣去世之后,百度新闻当值编辑联系了子欣父亲,在与之联系未得到确认回复的情况下,发布了最新一条动态消息。


百度表示伤害子欣家人和广大用户的感情,感到非常抱歉和羞愧,已经删除次条动态,对负责编辑予以开除处理,将会全面复盘百度新闻管理机制。



针对此事,百度新闻负责人陈磊次日凌晨在微信朋友圈表示:各位同行、前同事、友人,抱歉!今天章子欣父亲百度动态问题,是我团队出现的问题。凭良心讲,我的管理问题是核心问题,新闻团队的OKR均产生自新闻业的标准要求,由我设定。也确实不能让公司(百度),替我背这个锅。




— 【 THE END 】—


往期精彩文章回顾:


现在的手机电池为什么不可拆卸?真相太真实了...


微信挑战者飞聊被下架后 再度火速上线 尚能一战否?


微信更新的这功能“炸了”:网友集体吐槽 忍不了


登录查看更多
0

相关内容

【快讯】KDD2020论文出炉,216篇上榜, 你的paper中了吗?
专知会员服务
51+阅读 · 2020年5月16日
专知会员服务
29+阅读 · 2020年3月6日
广东疾控中心《新型冠状病毒感染防护》,65页pdf
专知会员服务
19+阅读 · 2020年1月26日
报告 | 2020中国5G经济报告,100页pdf
专知会员服务
99+阅读 · 2019年12月29日
奔驰女车主同意和解,舆情分析全事件
THU数据派
10+阅读 · 2019年4月17日
三安光电到底发生了什么?
商业人物
7+阅读 · 2019年1月28日
抖音完了!这次道歉也没用了
今日互联网头条
9+阅读 · 2018年7月2日
刘强东清明节回湖南湘潭认祖,带给乡亲100亿“小礼物”
中国企业家杂志
7+阅读 · 2018年4月7日
2017创业阵亡最全名单曝光,触目惊心!
今日互联网头条
5+阅读 · 2017年12月26日
Logic Rules Powered Knowledge Graph Embedding
Arxiv
7+阅读 · 2019年3月9日
Arxiv
3+阅读 · 2018年10月25日
Arxiv
6+阅读 · 2018年10月3日
Arxiv
19+阅读 · 2018年6月27日
Arxiv
5+阅读 · 2018年5月16日
VIP会员
最新内容
基于数据优化的人机协同与机器人僚机
专知会员服务
4+阅读 · 今天2:08
美陆军设想无人系统司令部
专知会员服务
3+阅读 · 4月15日
【博士论文】已对齐人工智能系统的持久脆弱性
扭曲还是编造?视频大语言模型幻觉研究综述
专知会员服务
6+阅读 · 4月15日
相关论文
Logic Rules Powered Knowledge Graph Embedding
Arxiv
7+阅读 · 2019年3月9日
Arxiv
3+阅读 · 2018年10月25日
Arxiv
6+阅读 · 2018年10月3日
Arxiv
19+阅读 · 2018年6月27日
Arxiv
5+阅读 · 2018年5月16日
Top
微信扫码咨询专知VIP会员