2022年杭州独角兽及准独角兽企业研究报告丨36氪研究院

2022 年 2 月 8 日 36氪
“独”辟蹊径,杭州聚力新经济高质量发展。


来源|36氪研究(ID:kr_research)

封面来源| 视觉中国
独角兽/准独角兽企业凭借创新的技术、高效的产品和独特的商业模式等引领数字经济的发展,赋能传统产业的同时,拓展生产生活的边界,增强经济发展韧性,折射出经济发展的强劲新动能。

目前,杭州已稳居新一线城市前列,具有“创新活力之城”的特色优势,并致力于打造“数字经济第一城”。随着杭州数字产业化和产业数字化水平的不断提升,数字经济成为杭州独角兽及准独角兽企业重点发力方向。同时,杭州创新环境也在不断改善与优化,为独角兽及准独角兽企业厚植了适宜的发展土壤。根据上海市经济信息中心发布的《全球科技创新中心评估报告2021》,杭州科技创新实力位于全球第51名,较去年提高13名。

36氪研究院试图描摹出2022年杭州独角兽/准独角兽企业发展全景图,从行业、区域、融资三大维度探索其发展环境、特征及趋势。

发展现状:

政策、资本、技术及营商环境等利好要素,为杭州独角兽/准独角兽企业的孕育提供优质土壤。根据36氪研究院数据,截至2021年12月31号,杭州已有28家独角兽企业和152家准独角兽企业,呈多行业的分布特征。

行业分布:

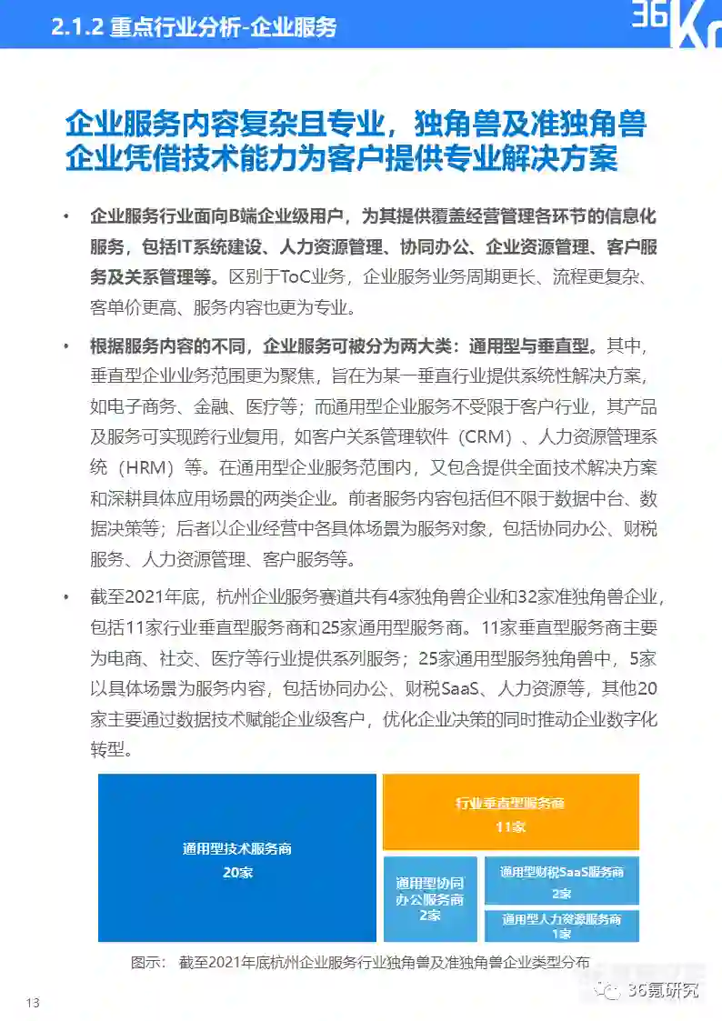
杭州独角兽企业分布于电子商务、汽车交通、企业服务、本地生活、金融科技、医疗健康、先进制造和教育行业,其中电子商务、汽车交通和企业服务领域独角兽企业数量位列前三,分别为6家、6家和4家,合计占比达57.1%。杭州准独角兽企业分布在医疗健康、企业服务、电子商务、本地生活、人工智能、汽车交通、大数据、金融科技、先进制造、教育、文娱体育、房产服务和旅游等13个行业中。其中,医疗健康、企业服务和电子商务行业准独角兽企业数量位列前三,分别为35家、32家和18家,合计占比高达55.9%。

图示:截至2021年底杭州独角兽企业行业分布&截至2021年底杭州准独角兽企业行业分布

区域分布:

从区域分布来看,杭州独角兽及准独角兽企业数量排名前三的地区为余杭区、西湖区及滨江区,分别为57家、39家及32家。余杭区独角兽及准独角兽企业数量最多为企业服务行业;西湖区独角兽及准独角兽企业多集中于电子商务行业;滨江区为企业服务和医疗健康居多;钱塘新区及萧山区则以医疗健康为主。

图示:截至2021年底杭州独角兽企业地域分布

(根据省政府办公厅发布的《浙江省人民政府关于调整杭州市部分行政区划的通知》(浙政发〔2021〕7号),杭州部分行政区划优化调整。为方便统计,本报告根据企业注册地进行区域独角兽及准独角兽企业数量统计。基于此,杭州部分区域独角兽及准独角兽企业数量会有所出入。)

融资情况:

杭州独角兽企业总估值超过3千亿美元,平均估值超百亿美元。整体估值分布不均:72%独角兽企业估值低于30亿美元,仅占总估值的7%。

图示:截至2021年底杭州独角兽企业估值分布

杭州独角兽及准独角兽企业融资轮次多处于中早期。其中,完成天使轮、A轮、B轮的早期融资公司数占独角兽及准独角兽企业总数52.7%。

图示:截至2021年底杭州独角兽/准独角兽企业融资轮次

发展趋势与建议:

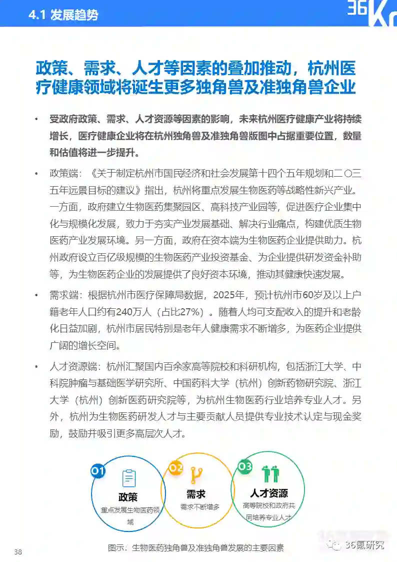
未来,受政府政策、市场需求、人才资源等因素的影响,杭州医疗健康产业将持续增长,独角兽及准独角兽企业数量和估值有望进一步提升。另外,基于旺盛的市场需求和政府的大力扶持等,杭州数字技术优势将日益突出,同时对独角兽及准独角兽企业的发展也将起到重要推动作用。

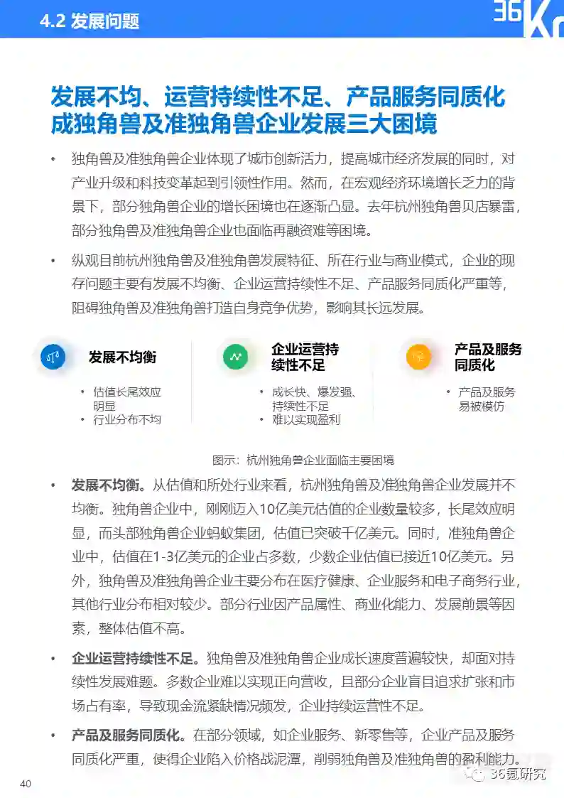
作为创新型主体,独角兽/准独角兽企业在发展过程中难免也会遇到困境。现阶段,企业间发展不均衡、运营持续性不足、产品及服务同质化是杭州独角兽及准独角兽企业所面临的主要挑战。从准独角兽发展至独角兽甚至超级独角兽企业,企业可从产业资源利用、组织文化建设和企业创新路径三方面发力,在竞争激烈的市场上开辟出一条适合自身发展道路的同时,持续巩固竞争优势。

本报告重点研究问题如下:

  • 什么是独角兽/准独角兽企业?

  • 哪些因素驱动着杭州独角兽/准独角兽企业发展?

  • 杭州独角兽/准独角兽企业行业分布如何?

  • 杭州独角兽/准独角兽企业地域分布呈怎样的特征?

  • 杭州独角兽/准独角兽企业融资情况如何?

  • 杭州独角兽/准独角兽企业呈现怎样的发展趋势?

  • 杭州独角兽/准独角兽企业目前存在哪些发展问题?

  • 杭州独角兽/准独角兽企业如何开辟出适合自身发展的道路?

更多精彩内容,请关注“36氪研究”微信公众号。如想获取《2022年杭州独角兽及准独角兽企业研究报告》,点击文章底部阅读原文,提取码:9vg5


更多精彩内容,请关注“36氪研究”微信公众号。如想获取《2022年杭州独角兽及准独角兽企业研究报告》,点击文章底部阅读原文,提取码:9vg5 ,或在36氪研究院微信公众号上回复“杭州独角兽”获取下载链接。



来个“分享、点赞、在看”👇
杭州聚力新经济高质量发展
登录查看更多
0

相关内容

数字经济 作为经济学概念的数字经济是人类通过大数据(数字化的知识与信息)的识别—选择—过滤—存储—使用,引导、实现资源的快速优化配置与再生、实现经济高质量发展的经济形态。数字经济通过不断升级的网络基础设施与智能机等信息工具,互联网—云计算—区块链—物联网等信息技术,人类处理大数据的数量、质量和速度的能力不断增强,推动人类经济形态由工业经济向信息经济—知识经济—智慧经济形态转化,极大地降低社会交易成本,提高资源优化配置效率,提高产品、企业、产业附加值,推动社会生产力快速发展,同时为落后国家后来居上实现超越性发展提供了技术基础。数字经济也称智能经济,是工业4.0或后工业经济的本质特征,是信息经济—知识经济—智慧经济的核心要素。
2021年中国机器人行业研究报告,41页pdf
专知会员服务
72+阅读 · 2021年12月23日
36氪研究院 | 2021年中国医疗AI行业研究报告,40页pdf
专知会员服务
84+阅读 · 2021年12月22日
2021年中国线性驱动系统行业短报告
专知会员服务
18+阅读 · 2021年11月26日
专知会员服务
45+阅读 · 2021年10月6日
专知会员服务
36+阅读 · 2021年8月13日
专知会员服务
101+阅读 · 2021年8月8日
专知会员服务
41+阅读 · 2021年7月27日
中国数字经济就业发展研究报告2021,43页pdf
专知会员服务
73+阅读 · 2021年3月27日
中国泛资讯行业洞察报告|36氪研究院
36氪
0+阅读 · 2022年3月23日
国家自然科学基金
0+阅读 · 2015年12月31日
国家自然科学基金
0+阅读 · 2013年12月31日
国家自然科学基金
4+阅读 · 2013年12月31日
国家自然科学基金
0+阅读 · 2012年12月31日
国家自然科学基金
2+阅读 · 2012年12月31日
国家自然科学基金
0+阅读 · 2011年12月31日
国家自然科学基金
6+阅读 · 2010年12月31日
国家自然科学基金
6+阅读 · 2010年11月30日
国家自然科学基金
1+阅读 · 2009年12月31日
Arxiv
0+阅读 · 2022年4月20日
Arxiv
0+阅读 · 2022年4月16日
Arxiv
19+阅读 · 2020年7月13日
Arxiv
13+阅读 · 2019年2月28日
Arxiv
14+阅读 · 2018年5月15日
VIP会员
最新内容
乌克兰前线的五项创新
专知会员服务
1+阅读 · 今天6:14
 军事通信系统与设备的技术演进综述
专知会员服务
2+阅读 · 今天5:59
《北约标准:医疗评估手册》174页
专知会员服务
3+阅读 · 今天5:51
《提升生成模型的安全性与保障》博士论文
专知会员服务
3+阅读 · 今天5:47
美国当前高超音速导弹发展概述
专知会员服务
4+阅读 · 4月19日
无人机蜂群建模与仿真方法
专知会员服务
11+阅读 · 4月19日
澳大利亚发布《国防战略(2026年)》
专知会员服务
6+阅读 · 4月19日
全球高超音速武器最新发展趋势
专知会员服务
5+阅读 · 4月19日
相关VIP内容
2021年中国机器人行业研究报告,41页pdf
专知会员服务
72+阅读 · 2021年12月23日
36氪研究院 | 2021年中国医疗AI行业研究报告,40页pdf
专知会员服务
84+阅读 · 2021年12月22日
2021年中国线性驱动系统行业短报告
专知会员服务
18+阅读 · 2021年11月26日
专知会员服务
45+阅读 · 2021年10月6日
专知会员服务
36+阅读 · 2021年8月13日
专知会员服务
101+阅读 · 2021年8月8日
专知会员服务
41+阅读 · 2021年7月27日
中国数字经济就业发展研究报告2021,43页pdf
专知会员服务
73+阅读 · 2021年3月27日
相关基金
国家自然科学基金
0+阅读 · 2015年12月31日
国家自然科学基金
0+阅读 · 2013年12月31日
国家自然科学基金
4+阅读 · 2013年12月31日
国家自然科学基金
0+阅读 · 2012年12月31日
国家自然科学基金
2+阅读 · 2012年12月31日
国家自然科学基金
0+阅读 · 2011年12月31日
国家自然科学基金
6+阅读 · 2010年12月31日
国家自然科学基金
6+阅读 · 2010年11月30日
国家自然科学基金
1+阅读 · 2009年12月31日
Top
微信扫码咨询专知VIP会员