【模式分析】信用卡余额代偿的中国式改造

2017 年 10 月 21 日 互联网金融 麻袋理财研究院

消费金融抑或是现金分期平台如雨后春笋般冒出,促进了普惠金融快速发展,也打破了传统的消费金融格局,改变了传统金融机构的经营理念。

但是,上市公司、电商巨头、银行、保险,风投,甚至外资纷纷进军线上消费金融领域,令这个曾是一片蓝海的行业,显得拥挤不堪。

与此同时,一些平台正在开始多元化经营、差异化经营,期待在接下来的竞争中脱颖而出,如购物分期、信用卡余额代偿、在线教育分期等,其中的信用卡余额代偿业务值得一书。

中国从事信用卡余额代偿业务的公司,大多是新兴的互联网金融企业,他们曾是Capital One的学徒。但因为与美国信用卡市场环境天差地别,这些中国公司不得不对信用卡余额代偿业务进行本土化改造。


1
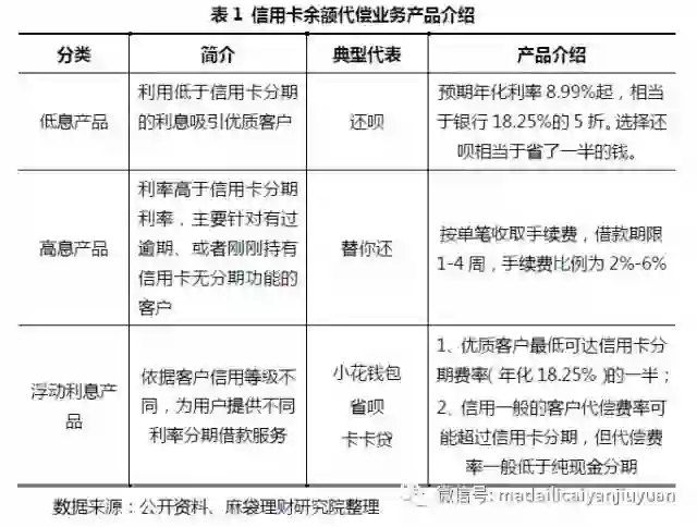
信用卡余额代偿产品有哪些?


根据麻袋理财研究院定义,信用卡余额代偿是指信用卡持卡人在使用信用卡消费达一定金额后,由于种种原因无法及时还款,利用第三方机构资金偿还信用卡账单,然后分期或者一次性偿还第三方机构贷款,其中第三方机构包括商业银行、互联网金融平台等。

根据借款利率不同,信用卡余额代偿产品可以分为三类,分别是针对优质客户的低利率贷款产品(简称低息产品)、针对次级客户的高利率贷款产品(简称高息产品)、以及依据客户资质不同的浮动利率产品(简称浮动利率产品)。

1、低息产品。提供比银行信用卡分期更低的利率吸引客户使用该平台的信用卡余额代偿服务是低息产品的最大特点。低息产品主要针对优质客户,对平台要求较高,需要有稳定且便宜的资金来源,适合消费金融公司、上市公司等有背景的平台,如分众传媒旗下的还呗。

2、高息产品。针对信用卡余额代偿客户提供一笔期限短、利率高的贷款,主要客户是信用卡逾期客户或者新开户客户,这些客户没有分期功能或者分期功能因为逾期而被迫关闭。


如拉卡拉旗下替你还,此类产品一般期限较短,类似于发薪日贷款,由于借款期限较短,借款利息较少,一般借款客户对利率不敏感。


此外,对于部分不想分期的客户也有一定吸引力。虽然信用卡分期年利率较低,但是总利息金额却比高息产品收取的短期利息要高。如:贷款10000元,费率2%,借款1周,利息是200元,而通过信用卡分期月费率0.7%左右,分12期,合计利息为840元。

3、浮动利率产品。根据用户资质不同提供不同贷款利率的产品,是前两种产品的结合,以小花钱包、省呗等为代表。



2
信用卡余额代偿业务发展历史


第一阶段:摸索阶段。2015年之前,以挖财、51信用卡为代表,主要是想在中国复制Capital One商业模式

一提到信用卡余额代偿,不得不提Capital One ,在该公司成立之初,就是通过较低的贷款利率为客户提供信用卡余额代偿服务,攒下第一桶金并获得大量用户,为后期崛起奠定了坚实的基础。

然而,2015年之前,国内的各大互金平台也想通过低息吸引优质客户,在中国复制Capital One的商业模式,但是做得却不温不火,迟迟不见盈利,如快贷(挖财旗下)、51信用卡等。随着现金贷业务的兴起,这些平台纷纷转型做纯现金分期业务。

第二阶段,缓慢发展阶段。

2015年至今,随着一些上市公司、商业银行、消费金融公司等机构参与,信用卡余额代偿资金端融资成本不断下降,信用卡余额代偿业务开始进入新的发展阶段。

2015年4月维信金科推出卡卡贷,2015年6月拉卡拉旗下替你还和萨摩耶金服旗下省呗上线,2015年8月还呗成立,2016年年初,中腾信旗下小花钱包推出信用卡余额代偿产品,2016年6月小赢科技成立小赢卡贷,2017年包银消费金融公司包你还开始宣传。

与之前不同,这些平台依靠股东背景,与商业银行、信托公司等传统金融机构合作,再加上网贷出借利率不断下降,资金端融资成本不断下降,信用卡余额代偿息差收入开始增加,行业出现快速增长的新机遇,如小花钱包与中航信托合作,还呗利用分众传媒获取便宜资金,卡卡贷从包商银行等获取资金。




3
信用卡余额代偿业务前期摸索不温不火的原因?


“赚钱难,很难。”这是一位曾经的信用卡余额代偿业务负责人,给出的为什么放弃信用卡余额代偿业务的理由。麻袋理财研究院认为,信用卡余额代偿业务之所以没有形成发展规模,主要有两大原因:

1、市场接受度有限,导致融资成本高、盈利难。

传统金融机构不仅没有直接参与这个细分领域,而且也没有像今天这样直接给互金平台提供资金,信用卡余额代偿机构只能通过P2P平台融资。而两年前网贷本身并不成熟,投资者(出借人)对产品收益要求较高,加上运营成本,一般超过15%。而信用卡余额代偿业务定位的是相对优质客户,一般给予客户的融资利率低于信用卡分期年利率18%。考虑到坏账、人工费、推广费等,平台获得的息差非常有限,盈利较难。


2、信用卡市场发展不成熟,获客成本较高,风口还未到来。

据中国银行业协会发布的2014年度《中国信用卡产业发展蓝皮书》指出:“截至2014年底,我国信用卡累计发卡量4.6亿张,人均持有量仅0.3张。过去一年,银行信用卡活卡率仅为58.7%。”此外,据挖财信用卡管家的数据显示,仅有三成左右的国内用户愿意承担利息,选择分期还款(美国人均持卡量2.9张,愿意承担利息的客户超过7成)。

因此,中国的信用卡覆盖人群依然较少且多为优质客户,需要提供余额代偿服务的客户群体相对较小,市场还未真正发育成熟,开展信用卡余额代偿业务获客成本较高,真正的风口还未到来。


4
本土化改造的信用卡余额代偿业务值得期待


目前,一些信用卡余额代偿平台不再一味复制Capitalone的商业模式,追求优质客户,而是结合中国特色的信用卡持卡群体进行本土化改造,根据用户信用资质不同提供不同的贷款利率。

麻袋理财研究院认为:“此举既覆盖更多用户,降低了获客成本,又增加了公司息差收入。”

随着上市公司、商业银行、消费金融公司等联合新兴互联网金融公司一起参与,网贷渠道资金成本的走低,中国的信用卡余额代偿领域将迎来快速发展的新篇章。




来源:麻袋理财研究院





未央精选

行业时事

深圳、江苏金融办加挂“地方金融监管局”牌子

深圳将设立金融科技专项奖 蚂蚁金服推出全球可信身份平台ZOLOZ

传趣店拟于10月18日在美国上市 俄罗斯政府封杀比特币

比特币价格再次逼近3万元 万事达卡CEO称非政府发行的数字货币都是垃圾


案例分析

货币集市:将P2P模式引入外汇兑换流程

复盘「ICO泡沫」

人工智能在硅谷:技术如何重塑金融格局?

Olivia AI:基于人工智能的个人财务管理助手


监管动态

广州互金协会要求互联网金融企业设立首席风险官

北京市互联网金融协会:坚决打击“羊毛党”模式

央行特急文件对普惠金融实施定向降准到底是为了什么?

深圳出台全国首份网贷业务退出指引:退出期间高管不可失联


深度观察

法定数字货币“对私”与“对公”的场景问题

互金爆点锐减,说明了什么?

支付宝上线信用租房平台,对租房市场有何影响?

朱民:主导金融科技的是金融还是科技?


活动&荐书

《全球互联网金融商业模式:格局与发展》,你拿到手了吗?

清华五道口全球金融论坛:全阵容45位嘉宾观点集锦

未央海外游学计划启动!英国金融科技之旅等你报名

【GELP荐书】这是属于父辈的故事




清华大学五道口金融学院互联网实验室成立于2012年4月,是中国第一家专注于互联网金融领域研究的科研机构。

专业研究 | 商业模式 • 政策研究 • 行业分析

内容平台 | 未央网  "互联网金融"微信公众号iefinance

创业教育 | 清华大学中国创业者训练营 • 全球创业领袖项目(报名中!点击查看详情)


网站:未央网 http://www.weiyangx.com

免责声明:转载内容仅供读者参考。如您认为本公众号的内容对您的知识产权造成了侵权,请立即告知,我们将在第一时间核实并处理。

WeMedia(自媒体联盟)成员,其联盟关注人群超千万


登录查看更多
0

相关内容

在社会经济生活,银行、证券或保险业者从市场主体募集资金,并投资给其它市场主体的经济活动。
商业数据分析,39页ppt
专知会员服务
165+阅读 · 2020年6月2日
广东疾控中心《新型冠状病毒感染防护》,65页pdf
专知会员服务
19+阅读 · 2020年1月26日
【德勤】中国人工智能产业白皮书,68页pdf
专知会员服务
311+阅读 · 2019年12月23日
【大规模数据系统,552页ppt】Large-scale Data Systems
专知会员服务
61+阅读 · 2019年12月21日
【白皮书】“物联网+区块链”应用与发展白皮书-2019
专知会员服务
94+阅读 · 2019年11月13日
艾瑞发现:小黑鱼企业案例研究报告
艾瑞咨询
4+阅读 · 2019年5月31日
奔驰女车主同意和解,舆情分析全事件
THU数据派
10+阅读 · 2019年4月17日
【智能金融】机器学习在反欺诈中应用
产业智能官
35+阅读 · 2019年3月15日
2018年中国供应链金融行业研究报告
艾瑞咨询
7+阅读 · 2018年11月20日
网络舆情分析
计算机与网络安全
20+阅读 · 2018年10月18日
安全牛发布《威胁情报市场指南》报告
安全牛
13+阅读 · 2017年7月10日
侦测欺诈交易(异常点检测)
GBASE数据工程部数据团队
20+阅读 · 2017年5月10日
Arxiv
8+阅读 · 2019年5月20日
Arxiv
8+阅读 · 2019年3月28日
Arxiv
5+阅读 · 2015年9月14日
VIP会员
最新内容
人工智能在战场行动中的演进及伊朗案例
专知会员服务
2+阅读 · 4月18日
美AI公司Anthropic推出网络安全模型“Mythos”
专知会员服务
2+阅读 · 4月18日
【博士论文】面向城市环境的可解释计算机视觉
大语言模型的自改进机制:技术综述与未来展望
《第四代军事特种作战部队选拔与评估》
专知会员服务
1+阅读 · 4月18日
相关资讯
艾瑞发现:小黑鱼企业案例研究报告
艾瑞咨询
4+阅读 · 2019年5月31日
奔驰女车主同意和解,舆情分析全事件
THU数据派
10+阅读 · 2019年4月17日
【智能金融】机器学习在反欺诈中应用
产业智能官
35+阅读 · 2019年3月15日
2018年中国供应链金融行业研究报告
艾瑞咨询
7+阅读 · 2018年11月20日
网络舆情分析
计算机与网络安全
20+阅读 · 2018年10月18日
安全牛发布《威胁情报市场指南》报告
安全牛
13+阅读 · 2017年7月10日
侦测欺诈交易(异常点检测)
GBASE数据工程部数据团队
20+阅读 · 2017年5月10日
Top
微信扫码咨询专知VIP会员