开放大学教师角色认同建构个案研究——社会学符号互动论和建构论视角

2018 年 3 月 11 日 MOOC 张遐、朱志勇


 | 全文共16093字,建议阅读时16分钟 |

本文由《开放教育研究》杂志授权发布

作者:张遐、朱志勇

摘要

 

我国广播电视大学向开放大学的转型要求开放大学教师实现角色转型。基于对开放大学教师的角色境遇、认同抉择及专业发展的现实关照,本研究从社会学符号互动论和建构论理论视角出发,运用质性研究的个案研究法,选取国家开放大学四位教师作为研究对象,探讨开放大学教师的角色认同特征、建构过程,及其对教师个体专业发展和开放大学的影响。通过综合运用访谈、观察和实物收集法,对资料进行类属分析和情境分析,并对个案进行跨个案分析,本研究发现四位研究对象建构的显要性角色认同分别是精于面授的学科教学专家、在线辅导及教学设计专家、在线教学专家及研究者、学术共同体中立足的学科研究专家;三位教师处于角色充分参与状态,有职业成就感、幸福感,一位教师处于边缘性角色参与状态、较失落和困惑;两位教师的角色认同水平持续走高,一位教师持续在较低水平,另一位教师呈下降趋势;四位教师的角色认知集中在角色环境、角色职责与素养、角色价值与前景等方面。研究揭示了他们在与开放大学及实践共同体的互动中,协商“主持教师”角色定位及职责,协商多重角色身份,抉择边界性实践,协商“主体性与被物化、专业性和复合性、平等性和受制性、身份固化和身份流变性”等符号意义,从而建构角色认同的过程;讨论了角色认同建构中的社会结构性和主体性因素;提出政府和开放大学完善教师管理、促进教师角色认同建构和专业发展的建议。

关键词:开放大学教师;角色认同;专业发展;实践共同体


一、研究缘起


2012年国家开放大学的成立拉开了由广播电视大学向开放大学战略转型的序幕,开放大学要探索创建新型大学实体,面向社会办学和服务,实现信息技术和教学的深度整合。机构战略转型带来学校结构和功能的调整,也给教师的角色扮演和角色前景带来诸多挑战。开放大学教师身处在线教育、开放教育情境,对外面临在学界和业界日益被边缘化的危机,对内面临教师角色定位的模糊和摇摆。他们如何应对“成为学科专家、远程教育专家、复合型人才”等多重角色期待,如何面对角色超载和能力瓶颈等角色困境,如何跳出“不是学术自主的教师、较少深入教学、成为行政附庸”等角色怪圈,如何重构角色认同和寻求专业发展?带着这些困惑和疑问,研究者深入国家开放大学总部,对开放大学教师角色认同现状及建构过程进行实证研究。 


二、文献综述及核心概念界定


(一)角色、认同、角色认同相关理论


社会学丰富的角色理论——功能论角色理论、结构论角色理论、过程角色理论、表演角色理论等,对角色有不同的定义。功能论认为角色是预先规定好的、共享的规范期待,社会系统中的行动者学习和遵守这些角色规范。结构论将角色放在“社会结构”“社会位置”等社会环境中,关注“社会网络、亲属关系、角色情境、交换关系、各种社会系统的对比”(Biddle,1986)。拉尔夫•林顿(Linton,1936)认为角色是地位的动态体现,当个体行使构成地位的权利与义务时,就是在扮演角色。早期符号互动论代表乔治•H•米德(George H.Mead)提出角色领会(Roletaking)概念,即个体感受并理解他人角色、视他人态度和部署而采取行动(Mead,1962)。结构论学者拉尔夫•特纳(RalphH.Turner)在批评结构角色理论基础上提出了强调互动过程的过程角色理论,指出“自我角色一定程度上是对他人角色的适应和领会,互动就是角色领会和角色建构,角色建构过程涉及角色确认或校正(roleverification),即个体根据重要人物、相关群体或者认同标准对角色的评价等进行角色确认,进而产生行动者之间持续的互动”(转引自:乔纳森•特纳,2006)。哈罗德•加芬克尔(Harold Garfinkel)的“常人方法学”与欧文•戈夫曼(Erving Goffman)的“戏剧理论”是表演角色理论的重要发展。哈罗德•加芬克尔的“常人方法学”强调语言是使现实得以完成的媒介,互动就是解释互动,强调了符号交往过程的索引性。欧文•戈夫曼的“戏剧理论”强调个体的角色扮演和印象管理,强调表演的程序和对情景的丰富定义。他指出个体直接面对的角色通常会卷入较深,甚至角色痴迷,而对于个体在其中处于从属地位的角色来说,会有相当的角色距离,个体会削弱这种角色紧张和距离,表现出溢于角色之外的新增的自我特征,丢掉完全顺从角色的包揪(欧文•戈夫曼,2008)。


总之,功能论角色理论强调角色规范和期待及其习得,结构论角色理论强调社会结构、地位、环境等对角色的影响,忽视了对人类互动过程的分析。过程角色论和表演角色论受符号互动论的影响,注重角色领会、互动和建构,强调行动者角色扮演与自我观念(角色认同)的一致性程度,强调不断选择和建构自我观念,这些为研究教师角色认同和角色行为之间的关系、教师角色认同的互动和建构等奠定了基础。


“认同指人类中诸如人种、种族、国籍、性别、宗教或性等社会心理学领域20世纪50年代以来关注的特征”(夸梅•安东尼•阿皮亚,2013)。心理学、社会学、社会心理学界的研究者分别从微观的个体认同、中观的角色认同、宏观的社会认同等视角研究认同这个跨学科的范畴。周晓虹(2008)指出发源于美国微观社会学的角色认同理论注重“一个人做什么”,讨论行为如何根据角色组织,解释个体间的社会互动如何影响角色认同;发源于欧洲社会心理学的社会认同理论注重“一个人是什么”,强调更为广阔的社会类别或群体身份,关注认同背后的社会认知过程,关注“群体团结、原型对行为的影响”等行为群际因素。


社会学的结构功能论、冲突论、符号互动论、建构论等理论流派,对角色认同阐释不同。以塔尔科特•帕森斯(Talcott Parsons)为代表的结构功能论认为角色认同是对基于社会网络位置的角色期待的内化和适应,角色认同的选择与形成、维持和修订过程由社会结构所决定。冲突论或批判论关注角色认同的分化、瓦解、抗拒,关注角色失范、角色冲突、角色紧张和角色认同危机。曼纽尔•卡斯特(2006)指出认同的社会建构总发生在权力关系的语境里,可分为合法性认同、抗拒性认同和规划性认同等。抗拒性认同由那些被支配性逻辑所贬低或诬蔑的行动者所拥有。符号互动论认为角色认同是人和社会结构互动的产物,主张社会结构形塑认同,强调个体在社会结构制约下的反思、意义解释、自我确证和角色领会。以赫伯特•乔治•布鲁默(Herbert George Blumer)为代表的传统符号互动论强调自我的主动性,强调在即时的互动情境中行动者自我和认同的持续建构。以谢尔登•斯特赖克(Sheldon Stryker)为代表的结构性符号互动论提出角色承诺、显要性角色认同、角色行为选择等概念,强调个体在社会结构制约下对角色的领会,主张自我是依据角色认同的显要性而组织起来的独特层级结构(Serpe & Stryker,2011)。建构论认为角色认同是在社会结构和主体的交互关系中被社会性建构的;皮埃尔•布迪厄(Pierre Bourdieu)指出认同是个体在场域中的权力斗争而建构的(杨善华等,2006);艾蒂安•温格(Wenger,1998)认为认同是实践共同体多重成员身份的连接,角色认同是主体在实践共同体中参与和协商的学习经历。


(二)教师角色、角色认同及专业发展研究


1.教师角色认同或职业认同研究


借鉴符号互动论和建构论角色认同理论,研究者围绕“教师角色承诺与角色认同”(Synder & Spreitzer,1984)、“自我形象”(Gibson,2003)、“角色典型和教师角色认同”(NiaS,1989)、“话语分析和教师角色认同”(Hamel,2004;Kelly,2010)、“教师角色认同协商和建构”(Brown,2006;Exton,2008;Adams,2010;Martel,2013)等主题进行实证研究。常用研究策略包括量化分析、民族志、自我民族志、自传叙事、叙事研究、个案研究、话语分析、现象学、扎根理论等。


国内对教师角色认同或职业认同的研究尚处起步阶段,如宋广文等(2006)、公艳艳(2013)对职业认同的因子分解,闵惠子(2013)和刘熠(2011)从社会学视角开展的英语教师职业认同建构叙事研究。然而,少有专门针对远程教育教师开展角色认同的研究。


2.远程高等教育教师角色及专业发展相关研究


学界围绕远程教师角色及专业发展开展了相关研究,多是理论思辨和经验总结,少实证研究。严冰等(2012)指出远程高等教育教师既包括广播电视大学教师,也包括普通高校网络教育学院教师;既包括专职(专任)教师,也包括兼职教师;既包括广播电视大学系统主持教师,也包括辅导教师及管理教师等。伊丽莎白•撒奇和卡伦•墨菲(Thach & Murphy,1995)、彼得•威廉斯(Williams,2003)、翁朱华(2012)、冯立国等(2〇16)围绕远程教育教师角色定位、角色类型及角色职责开展研究,揭示了远程高等教育教师扮演多重角色,通过角色协作完成课程教学设计、资源开发、课程实施与学习支持等工作,呈现了多重角色融合的趋势。李•舒尔曼(Shulman,1987)提出教师应掌握整合学科的教学知识(PCK);欧内斯特•博耶(2002)进一步指出教师应掌握传播知识和改进教学实践的教学学术;庞亚•米斯拉和马修•凯勒(Mishra & Koehler,2006)提出教师应掌握整合信息技术开展学科教学的知识(TPACK);严冰(2011)指出国家开放大学应比普通高等教育更加强调“教学学术”的必要性和重要性。我国开放大学教师专业知识核心也应由学科教学知识向整合技术的学科教学知识转化。陈丽等(2012)围绕远程教师所需能力开展研究,强调信息化社会教师整合信息技术开展教学的知识、教师的终身学习能力,以及促学、导学、资源提供和动员能力等。王军锋等(2013)、李芒等(2016)关注教师专业发展的内容,管玲俐(2014)和赵宇红(2015)关注教师专业发展的困境与障碍,焦建利等(2009)和陶小丽(2012)关注教师专业发展路径。


(三)核心概念和研究问题界定


国内外学者主要围绕远程教育教师角色类型及角色职责、知识结构和能力模型、角色和专业发展等主题开展相关研究,少有针对远程高等教育教师开展角色认同研究。鉴于远程教育教师职业的复杂性和流变性,以及对远程教育教师职业现状和前景认识的多元化,本研究摒弃了职业认同,采用角色认同作为核心概念,因循美国微观社会学认同理论的学术脉络,借鉴符号互动论“角色互动”和建构论“意义建构”等概念,界定角色认同核心概念。本研究的角色认同指开放大学教师基于工作岗位的角色参与、角色互动现状及感受,在组织机构、实践共同体、社会文化教育情境等角色环境中领会和建构的角色认知意义系统,以及呈现的角色情感、态度、意志等。角色认同既包括内容维度,多重内容中可能存在显要性角色认同,也包括属性和水平维度(积极与消极、高与低);角色认同既是某静态时间点的状态,也是其在职业生涯的动态状态,是一个不断建构、协商、重建的过程。


本研究选取国家开放大学总部专职教师(被称为“主持教师”)作为研究对象,其主要实施在线和面授相结合的混合式教学,负责课程教学资源开发、课程教学设计、课程组织与实施、学习支持服务、课程教学管理等工作。


研究问题包括:1)开放大学总部教师建构了什么样的角色认同?2)开放大学教师角色认同是如何建构的?3)所建构的角色认同对教师个体专业发展及开放大学产生了什么影响?研究者致力于丰富社会学视角的开放大学教师角色认同研究,实现对开放大学教师职业生命实践和专业发展的现实关照。 


三、研究方法


本研究遵循建构主义研究范式,采用质性研究的个案研究法对开放大学教师角色认同建构过程进行实证研究。根据迈克尔•巴顿(Patton,1990)的目的性抽样原则,即“按照研究目的抽取能够为研究问题提供最大信息量的研究对象”,本研究从开放大学总部9位研究参与者中选取资料饱和度较高、可以呈现角色认同丰富类型的4位教师(入职均9年以上)作为研究个案。


本研究在文献综述和预研究基础上,围绕“角色行为、角色认知、角色情意、角色环境、角色参与、角色互动”,形成资料收集框架,采用访谈法(半开放型访谈,每人两次,每次40-60分钟),辅以观察法(直接参与型观察、间接观察)和实物资料收集法,收集研究个案、开放大学等相关资料(见表一)。



研究者系统收集研究个案及互动他人共计469分钟访谈音频,访谈誊录文稿约24万字。对研究个案的访谈主要围绕以下方面展开:职前角色期待,人职后角色参与及体验,与学生、外聘专家、开放大学系统各层级教师、管理部门、技术及设计人员、编辑等人员的角色互动及感受,对角色定位、职责、素养的认识,对角色环境及地位的认识,评价自身的专业发展现状,对角色前景的认识,角色幸福感及满意度。研究者还收集了有关开放大学的35项资料:办学的相关规定和政策文件,各历史时期的教师配置、任职资格与条件、岗位聘用等文件,系统及总部教师的统计数据,专职教师专业发展座谈会纪要等;收集研究个案19项实物资料:教师主持制作的教学资源、师生E-mail互动情况、在线课程页面及课程QQ群截图、教师的其他社交媒体截图、课程视频活动、媒体对教师的报道等。


本研究主要运用安塞尔姆•斯特劳斯和朱丽叶•科尔宾(Strauss & Corbin,1990)提倡的三级编码方法,即通过“一级编码——开放式登录(二级编码)——关联式登录(三级编码)——核心式登录”,从资料中发现概念类属,区分主要类属和次要类属,发现和建立概念类属间的联系,选择核心类属,形成二级编码(见图1)。



基于资料整理和三级编码,本研究通过对个案的类属分析、情境分析以及跨个案分析,得出研究结论。陈向明(2000)指出,“质性研究的效度指评价研究报告与实际研究的相符程度,这种效度不是绝对的真实有效性,只是表明这一表述比其他更为合理”。本研究通过“三角佐证”法,即综合运用观察、访谈、实物收集等多种方法收集资料、相互佐证,提升研究效度;通过对个案的角色认同建构过程进行深描提高描述型效度;通过在分析和写作时保留异质性资料,做结论时不断回到原始资料,将整理的资料及解释反馈给个案修订和确认,以提高解释型效度和认同效度。研究者遵循自愿、保密、匿名化和协商确认的研究伦理,尊重研究对象隐私,本文中个案教师均为化名。


四、个案分析


四位教师在各自的角色参与轨迹中,通过与开放大学的互动,对域外开放大学教师职责和角色的对比和想象,以及与实践共同体中“外聘专家、管理人员、学生、系统各层级教师、技术及设计人员”等成员的角色互动和协商,领会、建构了各具特色的角色认同。


(一)张老师——资深教师的教学幸福:教学为尊与专业分工的认同


张老师经历了“从参编到主编教材,从为主讲擦黑板到主讲课程,从精于面授到开始尝试在线教学,从外围到充分参与课程资源建设及教学”的角色参与轨迹,有较强的职业幸福感、成就感、自豪感,角色认同水平逐步走高(见图2)。



积极奋斗的张老师在角色参与中实现了“资源建设与面授教学”的联盟。她在角色互动中致力于与机构协商“打杂儿的”教师角色定位,与管理部门协商平等地位,与技术、教学设计、编辑等人员协商明确职责分工,认为开放大学应当教学为尊,教师应当相对专业化。


“咱们学校说老师怎么舒服,实际上学校的成就、具体的事情,最后都落到老师头上,如果老师不做,学校这些成就从哪里来?但是学校并不那么重视老师……现在教师周二、周四来了,基本都在处理杂事儿!学校应多雇些教学秘书,这些杂事儿让教学秘书做,把老师解放出来,这样才能对教师有要求!咱们应该稍微抵制一下,别让任何部门都能给教师发话、上课、派活儿……我不认同学校教学环境对教师的束缚,咱们学校不是不允许自己的老师上电视课吗?我还算上了的。我们那拨老师中能上电视讲课的极少。”(访谈资料I-ZHANG-20151222)


“在网络课程制作中,我们往往感到力不从心。我觉得美国马里兰大学的课程制作经验值得借鉴,应该建立更有利于课程建设的机制,老师在课程建设中应更多注重教学内容的选择,而课程栏目的设计、教学内容的呈现及各种学习功能的设置应有教学设计专家参与。”(实物资料D-ZHANG-美国研修体会201309)


张老师善于和外聘专家沟通,与其建构平等合作的朋友式关系。她与系统各层级教师的互动频繁而通畅,构建了协作伙伴式关系,互相激励、共同成长。她尊重学生,与学生互动中体会到教学相长。


“我跟所有主讲都能很好沟通,都比较平等。这样我就能提出教学上的要求,就可以跟主讲商量……我真是挺喜欢跟学生接触的。从我来到电大,除了生孩子那段时间,我一直都在讲课,没有离开过,我一直在坚持!现在我很熟了,也知道学生的难点,通过看眼神就知道。面授对我帮助特别大,帮助我熟悉教学内容。通过讲课我更喜欢教师这个岗位……”(访谈资料I-ZHANG-20150409)


张老师说刚才在视频里问候她的是分部的W老师,W曾经鼓励她要有职业追求,要参加正高职称评比。张老师也邀请W参与课程团队。张老师说总部一个教师管那么多课程,深入不下去,必须得借助分部教师的力量才能做出精品。(观察资料0-ZHANG-曰常工作观察20150626)


总之,张老师在角色充分参与中建构了“对学科内容负责的教学专家”的显要性角色认同;在与开放大学和实践共同体互动中协商平等地位,与技术和设计人员协商明确职责分工,建构了“教学为尊、专业分工”的角色认同(见图3)。



(二)黄老师——“知心大叔”的受制烦恼:极致教学与角色联盟的认同


黄老师经历了“从外围到深度参与课程资源建设和在线教学,从辅助者转向在线辅导及教学设计专家”的角色参与轨迹。他把深度参与资源建设、与学生互动作为两条角色主线,设计开发了该校首门手机移动课程,主讲微课程,成为“回帖不过夜、没有星期天”的“知心大叔”。他呈现出一种爱恨交加的角色情感:在师生互动中充满成就感,但对学校对教师越来越繁琐的管理,深感遗憾和失望。其角色认同呈现先高后低的状态(见图4)。


黄老师属于在线辅导和设计型教师,他与机构协商工作标准,致力于追求极致教学、与学生精致互动,透支体力主动为全国学生提供学习支持服务。他在极致、创意的教学工作中联盟了“在线学习辅导、心理辅导、教学设计、技术指导”等多重角色。“做课程资源,学校不提具体要求,我要做就要做出课程的特点和做到我这个水平的最好。2005年我的语言学概论网络课件的点击量突破10万人次,在当时电大所有课单一资源点击量是最高的,我的引导起了作用。”(访谈资料I-HUANG-20140613)


“现在我感觉是从后台来到了前台,不仅要面对好几百名学生讲课,还要通过电话、E-mail等回答问题。自从当了网络教师,我好像就没有星期天,每天上网的时间也成倍增加。学校对回帖的要求是3-5个工作日。我到现在为止,都是回帖不过夜。”(实物资料D-HUANG-媒体报道汇总——“北京青年报:足不出户也桃李满天下、网络教师的七种武器”)


“在线教学和传统高校教学最大的不同,是教师角色和身份有多重性,传统高校教师的主要任务是面授教学、科研,开放大学强调教师要两条腿走路,既要研究学科,也要研究远程教育。教师要承担‘教授、研究、辅导、协调、督促、技术和心理’等角色。学生学习确实有很多心理障碍,不仅有学习困难,他在工作、生活、家庭、爱情、事业上的压力都会向你倾诉。这么多年我收到很多学生来信,通过与他们的交流,树立了完全的信赖关系,成为他们的知心大叔。在线教学的教师不能把学生拒之门外,要像心理按摩师一样,帮助学生解决各种学习问题和心理倾诉。”(访谈资料I-HUANG-20140613)


他质疑封闭、“紧箍咒”似的角色环境,与学校协商“外来的和尚好念经、自己的教师敲边鼓”的教师角色定位。他在与管理部门互动中协商平等的地位,在与外聘专家、技术人员和设计人员的互动中协商自主权和主导权。


“如果开放大学眼里只盯着高校的专家,自己的人都看不上,这是什么开放呢(激动)?现在基本是一刀切,根本不鼓励(重音)你,觉得主编教材是给你出风头了!如果学校永远把老师放在敲边鼓和跑腿的地位,老师就不会提高自己。”(访谈资料I-HUANG-20150317)


“对于我们八十年代入职的人来说,更加认同那时的状态。那时老师的地位比现在高,没有那么多的关卡,编教材、组织专家写教材,老师很自由!不像现在左审右审!我感到管理部门和教师的矛盾太大了!尽管我们跟高校比可能有特殊性,但也不能像紧箍咒(重音)一样把我们管得死死的(重音)!感觉开放大学教师一点(重音)地位都没有,我觉得这种现状必须扭转!按说老师应该是学校的主人,但是我们根本就不是这么一回事!”(访谈资料I-HUANG-20140613)


“作为开放大学老师,还是掌握一些最起码的技术比较好,如应熟悉Moodle平台特色,不熟悉你怎么设计活动?技术方面我在教师里面走得比较靠前了。我会使用编程语言,自学的!我做网络课程,除非很技术的问题,一般我自己修改。自己设计、发布公告栏。我自己感兴趣,设计起来更得心应手、更方便。”(访谈资料I-HUANG-20140613)


总之,黄老师在角色深度参与中建构了“在线辅导专家、教学设计专家”的显要性角色认同;在与机构和实践共同体互动中协商学术自主权、技术主导权和平等地位,建构了“极致教学”、联盟“教学设计、在线辅导、技术支持、心理辅导”多重角色的认同(见图5)。

 

(三)海老师——追梦者的领跑激情:领衔协作与角色统整的认同

 

海老师人职初期扮演了组织专家建资源的“管课者”以及网站资源建设者的角色,职业中期开始拥抱在线教育,成为在线学习者和在线辅导教师。他从引进、改造海外在线课程到领衔团队设计、建设和辅导在线课程,目前正深度参与开放大学扁平化、一站式在线教学试点,并在爱课程网面向社会公众开展在线教学。他统整“内容提供者、辅学促学、技术支持、教学设计、团队管理、教学研究”等角色,成为在线教学复合型专家。海老师追梦在线的领跑激情诠释了其越来越高的角色认同和幸福感(见图6)。



海老师与系统各层级教师协商多元互补的角色定位,扮演团队领衔者和管理者的角色。


“我的课程教学团队由来自全国各省市的19人组成,大家互动紧密,及时通过论坛、站内信、E-mail、QQ群、讨论组等讨论和解决教学问题。作为团队的领导者,为了增强团队凝聚力和工作效能,我除了把握课程发展方向,还要为团队成员提供培训和研究的机会。”(实物资料D-HAI-媒体报道汇总——“中国电大报:跨区域教学:‘跨’出精彩之在线课程团队建设”)


他在扮演“内容提供者、辅学者、技术支持与教学设计者”等复合型在线教师角色的过程中,质疑开放大学作为资源开发机构的角色环境,与外聘专家协商由谁主导课程内容提供,与学生协商主体和主导地位,与技术及设计人员协商主导权。


“我们的老师说得好听一点是开发资源的人!音像社可以开发资源,出版社、人民日报社照样可以开发资源,谁都可以开发资源!但资源这东西是死的,还不是老师,老师就要有课程、有互动和教学过程。很多老师,无论来的时间长短,可能已经习惯了做资源了,现在向网絡教学转型,要整合成一门整体的课程,有教学过程,许多老师迷茫、保守、没能力了、不想转、也不知道该怎么转……不只是国内,英美的面授高校都在往网上转。开放大学转型期恰逢全球网絡教育、在线教育的热潮。如果我们能抓住,就能够脱颖而出。”(访谈资料I-HAI-20140805)


“我这门课设计的学习内容(图文+视频)已经够丰富,不需要聘所谓的高校专家担任主编和主讲,我和系统的教师构成强大的辅导团队,利用各种技术手段为学生提供全方位的辅学。在向基于网絡的教学转型过程中,电大原有的话语体系需要重建,总部教师的角色急需重新定位。”(实物资料D-HAI-媒体报道汇总——“国家开放大学时讯网:《媒体辅助英语教学》:一站式、跨区域协作教学模式的成功实践”)


“在线教学中教师‘教’的角色在下降,从教师变为辅导老师。英国开放大学几乎没有大头像的讲授内容,有视频,也是补充性的便于理解内容的——我们这么多年强调内容必须由老师主讲!为什么必须要老师讲?教师不讲不行吗?”(访谈资料I-HAI-20130719)


“我们原来的观点就是我设计好了,让技术人员实现就行了,这是不对的!技术这块儿你要很清楚。技术设计到底是谁为主?肯定是主持老师为主!如果主持教师从总体上根本把握不了课程,涉及什么技术手段、技术条件,你根本就不了解,这样设计出来的课程就可想而知了!我们有的老师连Office都玩不转,你想让他设计在线的基于Moodle平台的课程,他能设计出来吗?所以很多老师没有资格当这个老师!”(访谈资料I_HAI-20140805)


总之,海老师在角色深度参与中建构了“在线教学复合型专家”的显要性角色认同;在与机构和实践共同体互动中协商学术主导权和技术主导权,建构了“领衔协作”、统整“在线教学专家、促学者、教学设计者、技术支持者、团队管理者”等多重角色认同(见图7)。


(四)杨老师——“专业人”的认同危机:学科立

 

杨老师认为开放大学教师应是从事学科研究和教学的专业人士,应是学术共同体的一员,但人职后担任组织协调者的角色让她感到“没有主业、副业也没干好”,处于组织外聘专家建课程资源的边缘式参与状态,遭遇角色认同危机。


她与机构协商“专业人”抑或是“组织协调者”的教师角色定位,努力淡化组织协调者的角色,践行“专业人”的角色初衷,联盟“学科研究与教学研究”,在现实情境下思考如何进入学术共同体,追求可能的专业发展。其角色认同经历了由抗拒性认同到不断调适、进行认同重构的过程。


“入职后我感到很吃惊!没有人在学专业、没有人在搞专业(惊叹、痛心)!而且我看不出教学在哪儿?你怎么做?大量时间都在开会,开各种听不明白的会……这个地方让我们充当组织者,但我觉得作为一直搞专业的博士毕业生,应该在专业发展上定位,所以很着急,总认为真正做教学和科研应是主旋律,其余的是副业!”(访谈资料I-YANG-20160118)


“我希望将来熟练掌握了远程教育技术,在课程中能有自己的特色和创造,做出的课程与众不同,这是我的理想!我对这份职业很自豪或者很自信!希望将来参加学术会议,在法学教育职业共同体和学术共同体中有一席之地。我觉得我的共同体在那儿呢!但是我都进不去!想象中你应该是这个团体中的人,但是你怎么在这个团体中游走,好像别人也不认可你是这个圈的。”(访谈资料I-YANG- 她有强烈的危机意识,对自身和同事能否整合技术开展教学、能否在激烈在线教育竞争中立足表示担忧。她比较失落和缺乏职业幸福感,其角色认同持续在较低水平(见图8)。

杨老师与外聘专家协商平等的专业主导权,与管理部门协商教学工作节奏、流程等,与学生互动中思考应以技术支持为主或是学术支持为主,与技术人员协商中的失语使其反思开放大学教师应在多大程度上成为一名技术专家,应如何在技术专家和学科专家角色身份间取得平衡。


“我们总觉得求人,这种感受特别深刻!我前两三年建了三门文字教材,录了几十讲的录像和IP课。我总体感受不满意,没有体验到我左右专家的意见了!与专家配合一开始让你感到好没自尊(难过)。因为大家都一样,年龄、经历差不多,应该说受到的待遇应差不多,但是他来自校外,就是专家!而且认定你不行,他发言你需要记录、听,你在这儿就是一个组织者(无奈和痛心)!”(访谈资料I-YANG-20160118)


“我对学生特别尊重,我心里不这么想——学生差,就不能教了。我们能做什么就做一点,能教好,当然是希望的,教不好就算了……很少有学生问我专业问题!这让我很失落。我一开始很紧张,后来慢慢地我也就不会去思考了,也没有压力,因为他们问的技术问题很容易归纳为几类。”(访谈资料I-YANG-20160118)


“我作为文科教师,只是有想法,有时这种想法在技术上并不能实现,虽然技术人员解释得很清楚,但是我还是有些遗憾!或许我的技术要求本身就提得不太好?”(访谈资料I-YANG-20160118)


总之,杨老师在角色边缘参与中建构了“学术和职业共同体中的专家”的显要性角色认同;她在与机构和实践共同体互动中协商行为参照系统和学术主导权,与技术人员协商明确职责分工,建构了“学科立足和学术固本”的角色认同(见图9)。



五、研究结论


(一)开放大学教师建构的角色认同


本研究发现,开放大学教师角色认同总体特征及角色认知意义系统如下:


1.角色认同总体特征


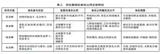
四位教师的角色参与状态、显要性角色认同、角色认同属性及水平、角色情意等总体特征见表二。


1)角色参与状态:持续积极奋斗的张老师、爱恨交加的黄老师、追梦在线的海老师处于充分参与(或深度参与)的角色状态(琼•莱夫等,2004),他们联盟了资源建设、教学实施等角色。黄老师和海老师还深度参与在线教学,涉足教学设计、在线辅导、技术支持等领域。杨老师处于对资源建设和教学的边缘性角色参与状态,这种“合法的边缘参与”(琼•莱夫等,2004)既反映了其在权力关系中的被动地位,也暗示其有朝向充分参与方向发展的无限可能。


2)显要性角色认同:张老师、黄老师、海老师的显要性角色认同以教学型为主,学科研究和社会服务的角色承诺较弱。杨老师的显要性角色认同以教学研究和学科研究为主。


3)角色情意及角色认同水平:张老师钟爱教学、有工作热情,体验到职业成就感、胜任感,临近退休仍积极从事资源建设、面授和在线教学工作,她的角色认同感越来越强。黄老师热爱教师职业,工作追求极致、精益求精,投人大量精力开展师生互动,学生的认可是其职业成就感和幸福感主要源泉;他人职初有较好的角色体验,随着职业生涯的推进,鉴于对管理环境和教师专业发展的不满,角色认同感越来越低。海老师人职前期对“管课”、组织专家建资源的现状不满,职业中期开始激情领跑在线课程,从在线协作教学中体会到职业成就感和幸福感,其角色认同越来越强。杨老师人职后缺乏积极的教学及互动体验,深感失落、无奈,较缺乏职业自豪感和成就感,角色认同感保持在较低水平。


2.角色认知意义系统


四位教师的角色认知集中在对“角色环境、角色职责与素养、角色价值与前景”的认知等方面。1)角色环境认知:四位教师认为开放大学教师处于“行政权力凸显、充当组织协调者和被去专业化”的角色境遇。他们指出开放大学总部与分部分层办学的组织结构,与扁平化、“一站式”在线教学相冲突,造成信息耗损和教学效率降低,认为开放大学应该加快由“资源开发机构”向“新型大学”转型的步伐。2)角色职责与素养认知:四位教师质疑目前开放大学教师角色定位与职责模糊、教师陷于日常事务性工作的现状,主张教师应摒弃外围参与的“管课、打杂儿、敲边鼓”®的角色职责,走向教学前台和充当主角,认为教师应在“学科、技术、管理、教学、设计、研究”等知识和能力谱系中具备整合信息技术开展教学的复合素养,成为在线教学领域的教育专家,实现主动的专业发展。3)角色价值与前景认知:四位教师认为主持教师扮演的去专业化的“组织协调者”的角色价值和前景一般,随着开放大学新型大学实体建设的推进,教师需向真正的大学教师角色转型。


(二)教师角色认同建构及符号意义协商过程


1.与机构和实践共同体互动中建构角色认同


角色认同是开放大学教师身处在线开放教育情境,在与开放大学的角色物化形式“主持教师”的角色定位、角色职责、角色能力、行为标准的协商过程中建构的;也是教师在与“管理人员、系统各层级教师、学生、技术及设计人员、外聘学科专家”等实践共同体成员的角色互动中协商“学科专家、教学专家、组织协调者、设计专家、技术专家”等多重角色身份,教师在“资源开发、内容提供、学科教学、教学设计、技术支持、学科及教学研究”等边界性角色实践抉择的过程中社会性建构的,开放大学教师角色认同协商和建构过程见图10。


四位教师在开放大学机构中,以角色参与、想象、联盟等方式,对被去专业化的角色物化形式——“主持教师”——进行修正、扬弃、聚核、扩展,主张教师的职责应由“管课的主持教师”向“亲历教学的专业人士”转型。


2.符号意义协商中建构角色认同


四位教师角色认同建构的过程,是其在与机构和实践共同体协商“主体性与被物化、专业性与复合性、平等性与受制性、身份流变与身份固化”等符号意义的过程,也是协商组织机构的参照系统、角色地位及权力架构、机构和实践共同体边界及开放性的过程(见图11)。教师角色认同与个体、社会结构之间相互形塑。

 


四位教师通过与机构聘请的校外学科专家、学校管理者等互动,协商在学科研究、课程建设、课程教学中的主体性。他们摒弃被物化的幕后组织者角色,努力扮演课程内容提供者和学术支持角色,充分彰显主体性和能动性。四位教师在多重角色中协商教师角色身份的专业性与复合性,主张专业分工——回归专业教学和科研,或者主张整合“在线教学、教学设计和技术支持”等角色,成为复合型人才。四位教师在与实践共同体中的行政权威、学术权威、技术权威的博弈和互动中,协商教学与行政、教师与舶来教师、教学与技术的权力架构,协商其平等性和受制性。他们主张管理、技术为教学服务,应尊重开放大学本土教师的专业自主权。四位教师建构角色认同的过程,也是协商教师角色身份流变与固化的过程,他们不同程度实现了从最初角色身份向重构后的角色身份流变的过程。


(三)建构的角色认同对教师个体专业发展及开放大学机构之影响


四位教师建构的角色认同影响教师个体的角色参与和专业发展路径选择。他们摒弃了刘云杉(2006)所说的被普罗化——“成为非能动的行动者和没有想象力的被动控制者、工作琐屑化、专业非自主性”——的角色境遇,基于各自的显要性角色认同,发挥主观能动性,努力补足自身短板,向着专业化、技能化、自主能动性、有掌控力的远程教学领域的教育专家发展,在不同程度实现了角色联盟和跨越“学科、教学、技术”边界性实践的专业发展。


他们的角色认同建构也是通过与开放大学和实践共同体协商的过程:协商资源建设及教学工作流程、时间节点、行为标准、工作节奏等参照系统,协商管理规则及其执行;协商开放大学及其实践共同体边界和开放性,探讨开放大学是否应该面向社会提供在线开放课程和非学历教育服务,协商教师是否应该突破开放大学职业圈子,走向更广泛的实践共同体;协商组织机构及实践共同体中的地位与权力架构。四位教师建构的角色认同经由教师个体与社会结构的互动,能在某种程度反作用于开放大学和实践共同体,促使其向更有利于教师认同建构和专业发展的开放性社会结构演变。


六、讨论与反思


(一)角色认同建构中的社会结构性和主体性因素


开放大学教师角色认同是社会性建构的,是在我国高等教育从大众化走向普及化,“互联网+教育”、在线教育迅猛发展的社会结构性背景中建构的,也是在广播电视大学向开放大学战略转型的历史进程中建构的。


教师角色认同建构的宏观社会结构性因素包括远程教育专业化分工发展程度和在线开放教育情境等。开放大学教师角色认同建构涉及角色分化与角色融合的博弈,涉及学科、教学、技术等维度的权衡。以埃米尔•涂尔干(2000)为代表的结构功能主义学派指出角色分工的灵活性、选择性、溢出性和创造性。以卡尔•马克思(Karl Marx)为代表的冲突论学派也指出角色专业分工可能带来的原子化、孤立化和对人的压迫(中共中央马克思恩格斯列宁斯大林著作编译局,1995)。我国开放大学远程教育实践场域目前处于专业化水平尚待提升的阶段,即其核心教学业务如内容提供、教学设计、学习辅导、技术支持、团队管理等没有实现精细的专业化分工,目前主要由主持教师承担各项复杂的角色职责,这迫使机构和教师需要在专业性和复合性、角色分化和角色融合间谋求平衡,既不能让机械的角色分工成为异化教师角色身份的强制力量,又不能打着角色融合、管理主义的旗帜,使教师角色超载。


对教师角色认同建构影响最紧密的社会结构性因素是开放大学机构和教师所在的实践共同体。机构和跨越组织边界的实践共同体为教师个体提供了角色认同建构的规则和资源,提供了可供协商、确认的角色认同原型——“主持教师”。然而,开放大学科层化组织结构和行政为尊的学校微观政治,办学主体抑或管理主体的机构定位的摇摆,对教师职责定位的模糊不清(组织协调者抑或是学术自主的教师),乏力的教师管理制度,教学式微、重技轻人的组织文化,机构及实践共同体的权力架构失衡等结构性因素可能导致教师边缘参与和角色认同危机,可能使其游离于更广泛的职业和学术共同体之外,影响其专业发展。


角色认同建构是教师在社会结构性因素制约下彰显其主体性、能动性的过程。教师的主体性、能动性、反思性监控、转化能力影响其角色参与、角色互动、角色认同的内容和属性。四位教师对“管课、资源建设、充当辅助者和组织者”等机械分工视角的例行化角色实践进行反思性监控,通过“主体性和被物化、专业性和复合性、平等性和受制性”等符号意义的协商,解构了部分不能实现自我确证的角色身份,抵制、摒弃了被普罗化、去专业化的角色境遇,充分发挥其能动性,进行角色溢出、创新和统整,朝向更专业自主、技能化、平等化的远程教学领域的教育专家努力,不同程度上实现了跨越学科、教学、技术等边界性实践的专业发展。


(二)促进开放大学教师角色认同建构及专业发展的建议


基于教师在角色认同建构过程中遭遇的学校微观政治、教师管理制度、组织文化等障碍,建议政府从立法层面明确规定开放大学办学地位、性质、任务及职责,赋予开放大学更多的办学自主权。开放大学应完善现代大学治理体系,努力实现与学校转型发展相适应的管理体制、机制和流程的重构,对教师进行更清晰、明确的角色定位,进一步落实教学在学校工作中的中心地位,对教师增权赋能、尊重教师专业自主权,探索分类型促进教师专业发展和教师类型流动的机制。开放大学应营造自主、能动、协作、创新性整合信息技术开展教学的文化,为教师营造更开放、多元的实践和学习共同体,尊重其自主角色选择,推进教师多元和开放式角色参与,鼓励其探索角色边界和跨界从业,引导教师由边缘性参与向充分参与演进,使教师不断体验新的能力形式和标准,习得新的角色认同,提升其专业化水平。



基金项目:国家开放大学“十二五”规划2015年度专项课题“开放大学教师发展研究”(G15A0006S)。

作者简介:张遐,管理学博士,副教授,国家开放大学教育教学部,研究方向:教育管理、教师专业发展;朱志勇,哲学博士,博士生导师,教授,北京师范大学教育学部教育管理学院,研究方向:教育管理、教育社会学。


转载自:《开放教育研究》2018年第1期

排版、插图来自公众号:MOOC(微信号:openonline)


喜欢我们就多一次点赞多一次分享吧~


有缘的人终会相聚,慕客君想了想,要是不分享出来,怕我们会擦肩而过~

《预约、体验——新维空间站》

《【会员招募】“新维空间站”1年100场活动等你来加入》

有缘的人总会相聚——MOOC公号招募长期合作者


产权及免责声明 本文系“MOOC”公号转载、编辑的文章,编辑后增加的插图均来自于互联网,对文中观点保持中立,对所包含内容的准确性、可靠性或者完整性不提供任何明示或暗示的保证,不对文章观点负责,仅作分享之用,文章版权及插图属于原作者。如果分享内容侵犯您的版权或者非授权发布,请及时与我们联系,我们会及时内审核处理。


了解在线教育,

握MOOC国际发展前把沿,请关注:
微信公号:openonline
公号昵称:MOOC

 

登录查看更多
0

相关内容

国家开放大学(英文:The Open University of China)是教育部直属的,以现代信息技术为支撑,学历教育与非学历教育并举,实施远程开放教育的新型高等学校。学位证书受到联合国教科文组织的承认,其职能和性质与美国社区大学(Community colleges)相似。
异质信息网络分析与应用综述,软件学报-北京邮电大学
专知会员服务
127+阅读 · 2020年6月12日
大数据安全技术研究进展
专知会员服务
96+阅读 · 2020年5月2日
德勤:2020技术趋势报告,120页pdf
专知会员服务
194+阅读 · 2020年3月31日
中科大-人工智能方向专业课程2020《脑与认知科学导论》
报告 | 2020中国5G经济报告,100页pdf
专知会员服务
99+阅读 · 2019年12月29日
2019中国硬科技发展白皮书 193页
专知会员服务
86+阅读 · 2019年12月13日
支持个性化学习的行为大数据可视化研究
在线学习体验影响因素结构关系探析
MOOC
7+阅读 · 2019年3月20日
Revealing the Dark Secrets of BERT
Arxiv
4+阅读 · 2019年9月11日
CoCoNet: A Collaborative Convolutional Network
Arxiv
6+阅读 · 2019年1月28日
Arxiv
5+阅读 · 2018年5月10日
VIP会员
最新内容
《人工智能赋能电磁战》(报告)
专知会员服务
2+阅读 · 今天14:47
【CMU博士论文】迈向可扩展的开放世界三维感知
专知会员服务
1+阅读 · 今天14:06
前馈式三维场景建模
专知会员服务
1+阅读 · 今天14:03
(译文)认知战:以士兵为目标,塑造战略
专知会员服务
3+阅读 · 今天3:12
相关VIP内容
异质信息网络分析与应用综述,软件学报-北京邮电大学
专知会员服务
127+阅读 · 2020年6月12日
大数据安全技术研究进展
专知会员服务
96+阅读 · 2020年5月2日
德勤:2020技术趋势报告,120页pdf
专知会员服务
194+阅读 · 2020年3月31日
中科大-人工智能方向专业课程2020《脑与认知科学导论》
报告 | 2020中国5G经济报告,100页pdf
专知会员服务
99+阅读 · 2019年12月29日
2019中国硬科技发展白皮书 193页
专知会员服务
86+阅读 · 2019年12月13日
Top
微信扫码咨询专知VIP会员