大连医科大学:外泌体lncRNA PCAT1促进食管鳞状细胞癌细胞生长并可作为非侵入性生物标记物

2019 年 7 月 10 日 外泌体之家

 

长链非编码RNA(lncRNA)在人类癌症的发展和进展中起重要作用。lncRNA PCAT1参与多种人类癌症类型的调节作用,包括食管鳞状细胞癌(ESCC)。然而,PCAT1在ESCC中的详细生物学功能、机制和临床应用价值此前并不完全清楚。

 

近日,来自大连医科大学詹启敏、刘雪峰课题组的研究人员在Cell Death and Disease杂志发表文章发现,PCAT1在体外和体内对ESCC细胞增殖具有促进调节作用,同时发现PCAT1和miR-326存在相互作用,并确定PCAT1在ESCC细胞衍生的外泌体和ESCC患者的血清中表达。该研究为ESCC的分子机制提供了新的见解,揭示了一种新的非侵入性lncRNA生物标志物。

 

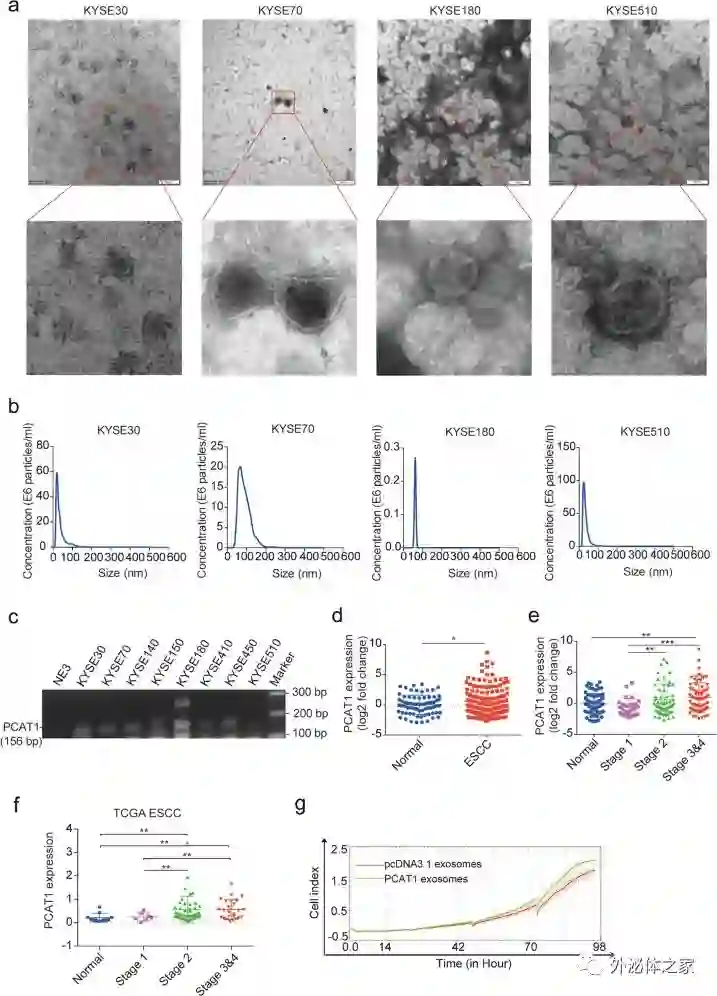
图:PCAT1存在于ESCC细胞分泌外泌体中,并且在患者血清中高表达

 

食管癌是最发病率最高和最致命的癌症类型之一。食管癌患者的5年相对存活率非常低,这是因为诊断不及时而造成的。食管癌有两种主要的组织学类型:食管腺癌(esophageal adenocarcinoma,EAC)和食管鳞状细胞癌(esophageal squamous cell carcinoma,ESCC)。在中国大约90%的食管癌是ESCC,而且中国食管癌发病率全世界最高。因此,更好地理解驱动ESCC进展的分子机制将有助于发现新的诊断标志物和治疗靶标以改善ESCC的预后。

 

长链非编码RNA(lncRNA)是一类长于200nt的RNA转录物,通常表现为多腺苷酸化和拼接状,不具有蛋白质编码能力。LncRNA的功能特征在于在多种生物过程中发挥调节作用,如细胞周期调节、脂质代谢、细胞分化和先天免疫反应。此外,越来越多的证据表明lncRNA在许多人类癌症中表达失调,并作为肿瘤抑制因子或促肿瘤因子参与肿瘤调节作用,这可能为癌症的诊断和治疗提供新的机会。

 

外泌体是一种包含有多种分子的膜囊泡,例如外泌体包装可以非编码RNA(ncRNA)和蛋白质,并且可以由大多数哺乳动物细胞类型分泌,包括肿瘤细胞。外泌体通过将分子货物转移到受体细胞,因此外泌体被认为是细胞间通讯的关键信使,并且在肿瘤诊断或治疗中具有潜在的临床应用。特别是,源自肿瘤组织来源的外泌体ncRNA在细胞与细胞间通讯中起关键作用,存在于体液中,具有促进肿瘤进展的作用,可以用作非侵入性生物标志物。例如,lncARSR,一种在舒尼替尼耐药肾细胞癌(RCC)细胞中高表达的lncRNA,可以包装到外泌体中并传递给舒尼替尼敏感的RCC细胞,导致舒尼替尼耐药性的传播。此外,RCC患者血清中lncARSR水平高于健康人,可以用于预测RCC患者的舒尼替尼反应性。

 

前列腺癌相关转录物1(PCAT1)最初通过RNA测序被鉴定为是一种在前列腺癌中高表达的lncRNA,并且它通过调节一些靶基因促进前列腺癌进展。进一步的研究表明,PCAT1增加cMYC的表达并在转录后水平抑制BRCA2表达。PCAT1通过位于其增强子区域的风险单核苷酸多态性(SNP)从而表达上调,并与AR和LSD1相互作用,在长时间雄激素治疗后这些因子会被募集到GNMT和DHCR24的增强子中。PCAT1也高表达在多种其他癌症中发挥致癌作用,包括胃癌、肺癌和肝细胞癌,并且作为预后不良的新型生物标志物。据报道PCAT1在多发性骨髓瘤患者的血清和膀胱癌患者的尿液中上调,并且与临床诊断或预后密切相关。

 

在ESCC组织中,PCAT1表达升高,并且与ESCC的低存活率有关。之前的研究认为PCAT1促进ESCC细胞的增殖。然而,PCAT1在ESCC中的详细生物学功能、潜在机制和临床意义仍然不足。在这项研究中,研究人员证实PCAT1在ESCC组织和细胞系中高度表达。PCAT1的敲低抑制了ESCC细胞的生长,而PCAT1的过表达在体外和体内均显示出促肿瘤增殖作用。此外,PCAT1的敲低会使细胞周期停滞在G2 / M期,以及细胞周期蛋白B1和CDC2的表达降低,并使细胞对紫杉醇更加敏感。此外,PCAT1可以与miR-326结合,而miR-326是多种人类癌症中的肿瘤抑制因子。Rescue实验表明,miR-326的过表达能够减弱PCAT1对ESCC细胞生长的促进作用。此外,研究人员发现PCAT1存在于ESCC细胞衍生的外泌体中,而且在ESCC患者的血清中的水平高于健康志愿者,并且PCAT1通过外泌体能够促进肿瘤细胞生长。因此,该研究表明PCAT1作为miR-326海绵促进ESCC细胞增殖,并且可以作为ESCC的非侵入性生物标志物。

 

参考文献:Huang L, Wang Y, Chen J, Wang Y, Zhao Y, Wang Y, Ma Y, Chen X, LiuW, Li Z, Zhao L, Shan B, Dong X, Li D, Shao S, Song Y, Zhan Q, Liu X. Long noncoding RNA PCAT1, a novel serum-based biomarker, enhances cell growth by sponging miR-326 in esophageal squamous cell carcinoma. Cell Death Dis. 2019 Jul 4;10(7):513.

【科研成长加油站】

无实验无数据,R语言挖掘数据发表自己文章 (7/13-14 上海)

SCI论文图表+插图四天一晚高强度特训班(7/11-14上海)

临床预测模型类论文速成班(7/13-14 上海)

系统评价与meta分析实战速成班(7/13-14 上海)

中药复方发表SCI如何突破5分大关(7/20-21 北京)

肿瘤公开数据库SEER挖掘分析专题会议(8/10-11 上海)

R语言与多组学数据个性化分析

(直播培训课 7/20;7/27;8/3;8/10;8/17;8/24

回复“外泌体” 阅读外泌体最新科研进展及动态

回复“EV 阅读 2016-2018年This Week in Extracellular Vesicles

回复“盘点” 阅读 外泌体领域十大前沿进展盘点

登录查看更多
0

相关内容

癌症是医学术语,其为最常见的恶性肿瘤,亦有人将癌症和恶性肿瘤混合使用。中医学中称岩,为由控制细胞分裂增殖机制失常而引起的疾病。癌细胞除了分裂失控外,还会局部侵入周遭正常组织甚至经由体内循环系统或淋巴系统转移到身体其他部分。
专知会员服务
29+阅读 · 2020年3月6日
【学科交叉】抗生素发现的深度学习方法
专知会员服务
25+阅读 · 2020年2月23日
Science:脂肪细胞外泌体对巨噬细胞发挥调节功能
外泌体之家
19+阅读 · 2019年3月7日
外泌体相比干细胞的优势是什么?
外泌体之家
43+阅读 · 2018年11月15日
Geometric Graph Convolutional Neural Networks
Arxiv
10+阅读 · 2019年9月11日
Self-Attention Graph Pooling
Arxiv
13+阅读 · 2019年6月13日
Arxiv
6+阅读 · 2018年10月3日
Arxiv
27+阅读 · 2018年4月12日
Arxiv
3+阅读 · 2017年7月6日
VIP会员
最新内容
《美陆军条例:陆军指挥政策(2026版)》
专知会员服务
6+阅读 · 今天8:10
《军用自主人工智能系统的治理与安全》
专知会员服务
5+阅读 · 今天8:02
《系统簇式多域作战规划范畴论框架》
专知会员服务
8+阅读 · 4月20日
高效视频扩散模型:进展与挑战
专知会员服务
4+阅读 · 4月20日
乌克兰前线的五项创新
专知会员服务
8+阅读 · 4月20日
 军事通信系统与设备的技术演进综述
专知会员服务
7+阅读 · 4月20日
《北约标准:医疗评估手册》174页
专知会员服务
6+阅读 · 4月20日
Top
微信扫码咨询专知VIP会员