开放大学:学术还是应用

2019 年 3 月 11 日 MOOC

| 全文共11804字,建议阅读时22分钟 |


本文由《开放教育研究》杂志授权发布

者:徐明祥 王艳梅

摘要

 

从利益相关者的视角看,开放大学走应用发展道路是不言而喻的。然而,开放大学在实际的转型升级进程中,以“传统普通高校”为“师”,走学术发展道路。为此,本研究选取开放大学(1+5所)、广播电视大学(7所)共13所高校为研究对象,对其发展目标、人才培养目标、师资管理、高层次人才引进、双师型教师等数据进行全面剖析,对其“走传统普通高校的套路”现状进行刻画,并从利益相关者理论的视度探索其走应用发展道路的缘由,以此为电大转型、开放大学建设提供参考。

关键词:开放大学;学术;应用;人力资源管理


2017年10月10日在上海开放大学召开的“开放大学建设进展与成效研讨会”上,教育部综合改革司彭斌柏副司长指出:“要理清发展思路,不能再走传统普通高校的套路”(徐辉富等,2017)。传统普通高校的套路是指以培育学术型人才为中心,以教学研究型大学为发展目标,忽视自身定位与特质、追求更高地位的行为。由此来看,“走传统普通高校的套路”既不符合开放大学培育职业性应用型人才的中心任务,又不符合“以现代信息技术为支撑,面向成人开展远程开放教育的新型高等学校”的政策定位。然而,据笔者观察,广播电视大学、开放大学事实上又是在“走传统普通高校的套路”或是以教学研究型大学为发展目标,那么这种发展思路的现状如何,效果如何呢?本研究选取开放大学(1+5所)、广播电视大学(7所)共13所学校为研究对象,对其发展目标、人才培养目标、师资管理、高层次人才引进、双师型教师等方面的数据进行剖析,对其“走传统普通高校的套路”现状进行刻画,并从利益相关者理论的角度探索其行为是否合适,以此为电大转型、开放大学建设提供参考。

 

一、开放大学“走传统普通高校的套路”现状

 

为兼顾区域发展的不平衡和样本的代表性,本研究选取13所学校作为样本,东部5所(国家开放大学、北京开放大学、上海开放大学广东开放大学、江苏开放大学),中部4所(江西广播电视大学、湖南广播电视大学、河南广播电视大学、安徽广播电视大学),西部4所(四川广播电视大学、贵州广播电视大学、广西广播电视大学、云南开放大学)。样本数据搜集以各高校的官网(学校简介、人事处、教务处、发展规划处等)数据为主要来源,采集时间为2018年7月1日至2018年11月2日。

 

(一)发展目标的遵从与策略性转移

 

发展目标是组织战略的指针,亦是观察战略形成、执行的窗口。发展目标的关键词统计结果显示,“学习”“学习需求”或“学习型社会”出现9次,占69.23%;“终身教育体系”出现6次,占46.15%;“特色”出现6次,占46.15%应用”或“职业”出现2次,占15.38%世界”“一流”或“高水平”出现8次,占61.54%。“用合法性术语描述与规定的组织,被认为是诉求集体界定、集体认可的目标”(沃尔特•鲍威尔等,2008)。显然,“学习型社会”“终身教育体系”“特色”等合法性术语为开放大学提供了“审慎”“理性”“合法”的依据,最终实现了与环境的制度性同形。“世界”“一流”或“高水平”等合法性术语受到处于金字塔顶尖的、以学术为核心的传统普通高校——教学研究型大学或研究型大学“双一流建设”的影响。同时,在学位点建设中,有6所开放大学获得学士学位授予权,其他则通过合作院校授予学士学位;国家开放大学与北京开放大学通过合作开展研究生教育,上海开放大学获得了“硕士学位授予单位立项建设”。斯韦恩•克维克(Kyvik,2007)研究“学术漂移”时发现:学生更愿意就读于研究型大学而不愿到应用型大学就读,从新型大学(如开放大学)毕业的学生倾向于提升个人的学历层次。需要关注的是研究样本中8所开放大学(占64.54%)采取“两套机构,一套班子”(如江苏开放大学/江苏城市职业学院)模式开办全日制专科、本科教育,而由职业技术学院成功晋级为应用技术型大学已有先例,如天津中德应用技术大学(前身为天津中德职业技术学院)、天津职业技术师范大学(前身为天津工程师范学院)等。两所大学已初步形成专科、本科、研究生(硕士、博士)三个层次应用型人才培养体系,实现了办学层级、办学类型的“策略性转移”。缘于“社会典范”研究型大学的拉动与市场化顾客——学生的推动,开放大学一方面通过合法性术语满足制度目标的界定与认可;另一方面则通过发展目标的泛化阐释(如高水平开放大学、现代开放大学)、跨越办学层次等策略获得学生、社会、组织内部的认可与敬重。

 


(二)学位强调学术价值

 

毕业论文是开放大学实现发展目标与保障学位教育质量的最后关键环节,亦是审视开放大学转型升级、向应用型发展的重要窗口。从研究样本(见表二)看,获得学位的充要条件是:学位课程或核心课程的平均成绩為70分;毕业论文成绩為75分;其他课程平均成绩>60分。《国家开放大学学士学位论文管理办法(试行)(国开教〔2016〕11号)第八条第三款规定:“论文应具备学术文体的一般特征。调查报告、工作总结及文学作品等各类非学术文体的文章不能作为学位论文。”《普通高等学校本科专业类教学质量国家标准》则规定鼓励学生采取学术论文、案例分析、调研报告、管理实验、创业模拟等多种形式完成毕业论文(设计)。”由此可见,为获得内外部合法性,2012年刚获得“学士学位授予权”的开放大学在毕业论文的“学术水平”上效仿以学术研究为主的传统普通高校;尚未获得“学士学位授予权”的开放大学,其毕业生获得的是以天津大学、武汉大学等为代表的“双一流”大学的学位,其对毕业论文“学术水平”的规定不过是以学术为中心的传统逻辑的延伸。显然,开放大学学位项目的课程、学位要求等皆遵循传统普通高校学术意义上的价值与实践。

 


(三)采用传统普通高校以学术成果为中心的师资管理

 

人力资源管理机制改革是高等教育体制改革的核心要素,是推动与促进开放大学转型升级发展能否成功的关键。师资管理制度又是人力资源管理的核心。从研究样本(见表三)看,自制教师专业技术职务聘任标准的高校有3所(占23.07%),其它10所(占76.92%)采用所在行政区发布的标准。国家开放大学、上海开放大学、四川广播电视大学均将研究项目与学术论文的数量(多少)、质量(级别)、参与程度(是否主持、姓名排序)作为评聘中职、副高、正高的“必备条件”,将教材、著作、专利、获奖等作为评聘的“任意条件”。行政区发布的高校教师专业技术职务聘任标准以“通行”的传统普通高校以学术成果为中心的评聘标准。正如中国远程教育权威专家陈丽教授(2016)所言,“至今,广播电视大学和普通高校网络教育学院的师资聘任仍按照传统高校教师的标准进行,尚未建立起适应远程教育机构的师资管理标准”。传统高校教师的标准指在教师聘任过程中采取以学术成果(研究项目、论文、专著、学术荣誉等)为主,尚未根据学校类型、岗位性质等设置分类分层评价标准。同时,为扭转开放大学学术职业群体的弱势地位,国家开放大学、中国成人教育协会、地方学会(如黑龙江省远程教育学会)等通过设立科研课题以培育与提升开放教师的学术能力,激励教师以学术为志业。简言之,“传统高校教师的标准”、系统内设的科研项目以及强调学术成就的高层次人才引进计划(见表四)固化了以学术成果为中心的师资管理制度。

 


(四)重学术型教师轻双师型教师

 

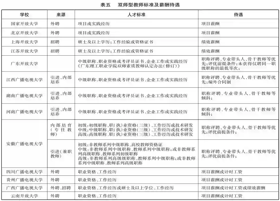
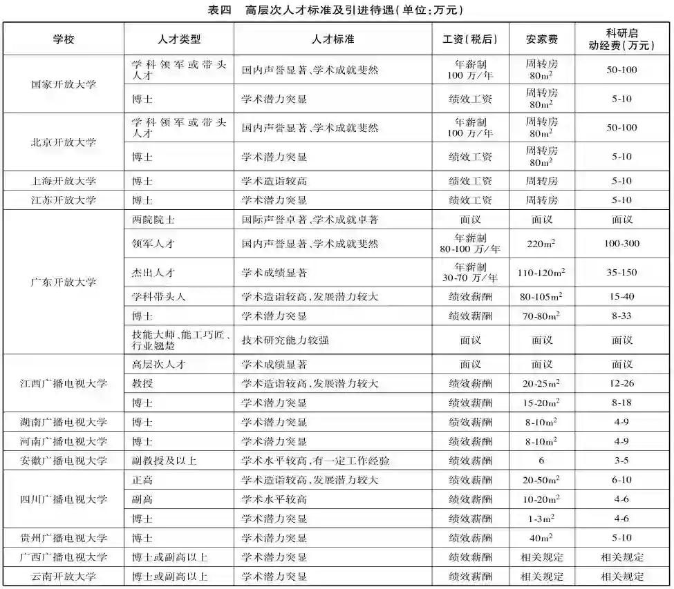
战略性人力资源管理权威学者斯科特•A•斯奈尔(Scott A.Snell)教授依据人力资本的战略价值与稀缺性维度将组织内部的人才资源分为核心人才、稀缺人才、通用人才、辅助人才,并认为以核心人才(以高层次人才为典型代表)为中心的政策制度设计是吸引与维系符合组织战略目标、形成与有效执行组织战略、构建组织核心竞争力人才的关键性人力资源管理机制(彭剑峰,2011)。研究样本(见表四、五)显示,所有开放大学都根据高层次人才的研究项目(级别、资助额度)、学术论文(数量、发表期刊、引用次数)、学术声誉(人才项目、级别)等对其分级列等,并根据所在等级提供相应的待遇(工资、安家费、购房补贴、科研项目启动经费、学科建设经费、配偶安置等),典型代表为国家开放大学、北京开放大学、广东开放大学、江西广播电视大学、四川广播电视大学。由此可见,为吸引与保持核心人才——学术型教师,开放大学构建了高额度、定制式、富有内外竞争力、兼顾个人才华与家庭需求的报酬组合。与高层次人才相比,92.31%的开放大学(安徽广播电视大学采用安徽省统一标准)尚未对双师型教师分级列等;从人才标准看,所有开放大学要求在传统学术职级的基础上,根据资格证书或实践经验进行认定;从待遇看,多采取补贴、小时工资制、项目工资制、晋升或评优倾斜等方式进行激励。显然,研究样本中开放大学对双师型教师培育与激励则采取“仪式性”甚至“模糊性”策略。刘再春等(2018)采用扎根理论对1995-2017年关于“双师型”教师政策文本进行的结果显示,“双师型”教师的聘任制度工具、绩效考评工具、管理制度工具的比例分别为9%、7%、7%,说明“双师型”教师聘任、绩效管理等政策工具有待完善,晋升空间有限。这与本研究结论“开放大学重学术型教师轻双师型教师”不谋而合。

 

综上所述,开放大学在发展目标上采取高度遵从与“策略性转移”的模糊性策略,在学位、师资管理、人才吸引与培育(高层次人才、双师型教师)三方面采取以学术水平、学术型人才为中心的管理策略,这种策略将模糊性策略的巧妙均衡彻底击破,即向培育学术型人才、吸引与保持学术型教师,导致开放大学群体式向传统普通高校或教学研究型乃至研究型大学看齐。然而,群体式向学术发展显然背离了政府的政策导向、开放大学定位和特质。

 

二、开放大学强化应用型发展的缘由

 

利益关系是社会主体之间最本质的社会关系。利益相关者理论(Stakeholder Theory)认为,组织是多个利益相关者组成的开放组织,在价值创造、价值交易、价值分配的过程中,利益相关者之间的利害关系既有内在联系,又存在显著差异。管理咨询公司李特尔咨询公司提出的高绩效业务模型认为,组织绩效只能在利益相关方相对满意的基础上才可能达到。根据利益相关者理论、高绩效业务模型,结合开放大学实际,本文构建了“开放大学高绩效业务利益相关者动态关系(见图1)”。从动态关系看,为实现开放大学转型升级与应用型内涵发展的绩效目标,开放大学必须在以顾客满意(学习者)为核心的基础上,构建一个面向市场的组织管理机制,即创建基于组织绩效目标的高质量工作环境,让员工(管理者、教师等)满意;通过员工的不懈努力,以高质量的教学、应用性研究、社会服务等实现顾客(学习者)满意,进而实现用人部门、协同育人部门、政府、社会、家庭等的利益,由此形成高质量的动态良性循环。在众多的利益相关者中,学习者、员工、用人部门、政府是动态循环的关键利益相关者。

 


(一)学习者

 

利益相关者之间高质量动态良性循环的关键在于顾客(学习者)满意。学习者的人口学特征与学习需求是开放大学市场选择与定位的基础,是开放大学发展目标形成、落实、评估的前提。刘述等(2017)以国家开放大学2013-2015年入学的学习者(累计注册291.09万人,专科、本科的学习者分别占70.7%和29.3%)学籍数据为基础的统计结果显示,从年龄分布看,21-29岁、30-35岁的学习者是典型的头部市场或VIP市场,36岁以上学习者为尾部市场或普通市场;从收入特征看,0-1500元、1500-3000元、3000-5000元、5000-8000元、8000元以上的分别占14%、52.7%、25.5%、5.7%和1.6%;从岗位级别看,普通员工、中层管理者、决策层领导的分别占85.5%、13%和1.6%;从从业时间看,第三产业学习者(占75%)入学时间峰值出现在从业3-5年之间(占21.2%),总体呈倒U型分布。可见,开放大学的学习者为21-35岁、收入5000元以下、以提升学历需求为主的普通员工。王迎等(2017)对全国2746名开放大学学习者的学习需求进行调查的结果显示:从知识需求看,专业知识(包括理论知识、技术知识、前沿知识)需求(M=4.19)大于基础知识需求(外国语、计算机、自然科学、人文社科等)(M=3.88);从专业与职业的相关性看,对口、相关、完全不相关的分别占33%、49%和18%;从专业与职业对专业知识的需求水平看,专业技术知识、专业理论知识、专业前沿知识的均值分别为4.29、4.27和4.19;从学习方式期待看,在线学习、“希望提供与工作岗位相关的技能培训”“希望考试内容注重实践,强调应用”三方面的均值均大于4.00。由此可见,开放大学学习者的学习需求以专业性、职业性、应用型知识为主。由此看来,开放大学发展目标策略性转移、学位注重学术价值的行为不符合开放大学学习者的人口学特征与学习需求。开放大学人才培养的目标是“知识与能力并重、专业教育与职业教育结合的职业性应用型人才(纪平等,2012)”,以可持续雇佣性为重心,以职业性、经验性等为核心,强调知识的应用性、岗位性,属于典型的职业教育范畴。而“以学术研究为主的大学”人才培养目标是研究型或复合型人才,以通识教育为重心,以科学实验、技术创新等为核心,强调知识的基础性与专业性,属于典型的学术教育范畴。学习者人口学特征、学习需求与职业性应用型人才培养定位是匹配的。

 

(二)员工

 

开放大学采用传统普通高校以学术成果为中心的师资管理、重学术型教师轻双师型教师的人力资源管理策略很难支撑其向以学术业绩为中心的教学研究型大学发展。原因如下:

 

1)开放大学学术职业群体总体学术能力较弱。孙传远(2015)对2003-2011年全国广播电视大学专任教师统计分析发现:从学历结构看,专科及以下、本科、硕士、博士的比例分别为4.89%、82.29%、12.10%、0.73%;从职称结构看,中职、副高及以上所占比例分别为45.67%、29.12%;从年龄结构看,30岁以下、31-40岁、41-50岁、51岁以上的比例分别为20.28%、38.96%、31.34%、9.38%。郭丽云等(2016)以山西广播电视大学教师(2010-2014年)科研成果为对象进行研究的结果显示:从科研目的看,教师从事研究的主要目的是应付考核任务、职称评定、追求奖励;从论文数量看,除2013年略有增加外,总体呈下滑态势,且随着职称评审工作暂停,科研成果数量急剧逐年下降,即从2010年年人均发表1.08篇降为2014年人均发表0.31篇,降幅达71.29%;从论文质量看,发表在CSSCI、EI、SCI、核心期刊的仅占0.0301%;从课题承担看,仅15%教师承担课题,其中省部级课题占22.62%。可见,开放大学专任教师缺乏系统的学术训练(本科、青年、讲师为主),且学术业绩偏弱(数量少、质量偏低、参与者少)。

 

2)高等教育是一种“连带产品”(associative good)(亨利•汉斯曼等,2004),即学者会选择那些学术水平与自己相当的大学工作,更看重与学生、同事在教学与科研上的合作,而不仅仅是报酬或其他形式的回报。鉴于开放大学学术职业群体在高等教育系统中的弱势地位,开放大学采用引进高层次人才的方式以快速扭转劣势的策略可能很难奏效,即学习者缺乏学术功底、专任教师整体缺乏系统的学术训练以及学术团队尚待建设,必然导致引进人才难有作为,甚至导致引进后流失或跳槽。

 

3)保持学术能力不变,迅速培育教师的应用性能力较为容易。徐明祥(2018)认为,当前,《职业院校教师素质提升计划(2017-2020年)》、教育部产学合作协同育人项目、应用型转型试点项目等制度和项目全面支持新建本科院校(包括开放大学)提升教师的“职业性”或工程能力,这在短期内是相对容易实现的。

 

(三)用人部门

 

用人部门的人才需求一方面通过招聘、合作等传递给外部人力资源市场。皮建华等(2012)根据中国劳动力市场网发布的2001-2010年共37个季度数据统计数据发现,岗位技能等级与人力需求倍率正相关,且人力需求倍率均大于1。在产业转型升级、人口红利逐渐消解的背景下,市场对应用型人才或技能型人才的需求依旧供不应求。《中国人才发展报告》(2018)显示,技能人才特别是高技能人才供需的结构性不匹配问题依旧十分突出,从2018年到2020年企业高技能人才缺口达2200万人。另外,《中国劳动力市场技能缺口研究》(清华大学与复旦大学共同完成)结果显示,随着企业向价值链上游转移,劳动力市场供需错配现象更加突出,即低学历人才技能未智能化,高学历人才无法满足企业实际应用需要。用人部门另一方面通过轮岗、竞聘、培训、淘汰等方式传导给内部人力资源市场。王同军(2015)对天津企业技能型人才学习需求调查显示:从学习意愿看,93.4%的被调查者愿意参加技能培训,54.5%的被调查者既愿意参加技能培训又愿意参加学历教育,35岁以下的被调查者都愿意参加学历教育;从学历需求看,专科、本科、研究生的比例分别占71%、24%、5%;从院校选择看,广播电视大学或开放大学、高校网络学院、自考、函授的比例分别占64.5%、27.4%、5.8%、2.2%。王迎等(2017)对全国2746名开放大学学习者的学习需求进行调查的结果显示:为提高综合能力与自学能力,学习者对专业知识、与职业相关的知识需求最为旺盛。可见,从用人部门内外部人力资源市场的需求看,不论数量还是质量,不论学习意愿、学历需求还是院校选择,用人部门对技能型、应用型人才需求都十分旺盛;同时鉴于工学矛盾,学习者更愿意基于远程教育方式进行专业性、职业性技能的提升。

 

(四)政府

 

政策文本作为政府指导目标对象的行动准则,是表达政府意图的最佳载体。从《教育部关于办好开放大学的意见》、教育部签发的开放大学(1+5所)建设或更名的相关批复来看,其主要回答了办学主体、办学路径、办学目标三个问题。1)办学主体。中央政府、教育部、地方政府等作为不同层次的办学主体从经费、政策、人事等方面规制开放大学的转型升级。从意见、批复来看,办学主体除国家开放大学为教育部外其他均为相应的省(市)政府;学校政策定位均为以成人继续学习者为教育对象,以现代信息技术为教育方式的新型高等学校。作为“新型高等学校”,它有有别于普通高校的优势,即“体系办学、教育资源整合集成、现代信息技术与教育教学深度融合、人才成长通道转换衔接等”。2)办学路径。六份批复均指出“坚持非学历继续教育和学历继续教育并举”。《国家中长期教育改革和发展规划纲要(2010-2020年)》也指出,开放大学应“大力发展非学历继续教育,稳步发展学历继续教育。”徐明祥(2016)通过对教育部数据统计分析发现:2004年后,成人高等教育非学历继续教育人数均超过学历继续教育。3)办学目标。六份批复作为《国家中长期教育改革和发展规划纲要(2010-2020年)》《教育部关于办好开放大学的意见》等政策的落实,直接指出开放大学的办学目标为“满足社会成员多样化、个性化的学习需求,为构建灵活开放的终身教育体系作出应有的贡献”。可见,从相关政策文本看,政府对开放大学的定位是满足“成人继续学习者的学历与非学历继续教育需求”,最终构建“灵活开放的终身教育体系”。

 

通过以上分析可看出,开放大学员工以学术为志业的发展路径是十分脆弱的,而培养教师的应用性能力或“双师型”教师切合其他利益相关者的利益或意图,有助于实现“开放大学利益相关者动态关系”的良性循环。

 

四、结论与思考

 

(一)结论

 

利益相关者视角的分析表明,学习者、用人部门、政府等关键利益相关者的利益或意图均指向开放大学应成为以培育应用型人才为中心、鼓励培育应用型人才或双师型教师、以应用型大学为发展目标的新型高等学校。而且,开放大学师资力量总体学术能力偏弱,吸引与保持学术型人才较为困难,而培育教师的应用性能力或“双师型”教师相对容易。由此可见,开放大学走以学术为发展方向,实现以“传统普通高校”为“师”的发展目标十分困难,而走以应用为发展方向,以应用型大学为发展目标是适应社会需求的、可行的。由于研究样本量较小,所获取的数据多为截面数据,本研究结论的可靠性与推论的有效性尚需进一步验证。同时,本研究仅对开放大学的发展目标、毕业论文、师资管理、高层次人才吸引、双师型教师培育等进行研究,缺乏开放大学的专业、学科、继续教育、绩效薪酬等方面的样本数据,结论有待进一步斟酌。

 

(二)思考

 

1.应用型大学发展战略的生成逻辑

 

开放大学群体式“走传统普通高校的套路”,说明开放大学内部对应用型大学发展战略存在理解偏差与分歧。这种偏差与分歧源自于战略生成逻辑。在“中心一边缘”的制度体系中,政府处于决策、资源的绝对权力中心,开放大学(特别是管理者、专任教师)、用人部门、学生等关键利益相关者仅是管理决策、资源分配的接受者、配合者,处于整个体系的边缘地位。在这种制度体系中,政府基于对未来环境的估测,通过制度规制、转型试点项目等约束与激励开放大学转型发展。显然,其战略生成逻辑是线性战略逻辑,强调战略决策的整体性与严肃性、决策与执行的分离、社会利益最大化等。战略管理学者简•W•里夫金(Rivkin,2003)认为,战略是组织在平衡组织稳定与搜索行为的过程中涌现出来的,是组织系统在自组织过程中产生的。从上述分析看,学习者、政府、用人部门等在开放大学向应用型大学发展方向上取得了高度一致,然而开放大学在转型升级过程因信息失真、认知差异、利益损益、权力斗争、资源匮乏等导致系统内部的惯性运行、分歧乃至抵制。为此,开放大学应用型发展战略生成可以视为“遵从—偏离—修正—重构”的渐进演化过程,是自上而下与自下而上双向互动、利益相关者多次博弈与平衡的过程。

 

2.从传统的“先事后人”人事模式向“先人后事”战略性人力资源管理模式转型

 

开放大学在发展目标上采取高度“遵从”与“策略性转移”的模糊性策略,而在师资管理、人才吸引与培育(高层次人才、双师型教师)两方面均采取以学术水平、学术型人才为中心的管理策略,说明开放大学的发展战略与人力资源管理的背离或不匹配。这种不匹配的根源在于“先事后人”传统人事管理模式,而不是“先人后事”战略性人力资源管理模式。传统人事管理模式是线性战略逻辑,比较适宜相对稳定的环境,强调既定战略下组织结构、职能、人力资源等的配合与支持,由此形成“未来环境全面分析—战略—适合战略的组织结构与职能—适合组织战略的人力资源管理”的人事管理模式。战略性人力资源管理模式是解释战略逻辑,比较适宜环境不确定性较强或危机环境,强调组织结构、职能、人力资源等与组织战略的平等互动,由此形成“与环境、利益相关者密切互动—鼓励局部战略行动—战略性‘先人后事分权性组织结构、柔性工作系统以及多元化绩效管理—适应与影响环境”的人力资源管理模式。在转型升级缺乏系统制度支撑、学术劳动力市场由卖方主导、决策者能力有限等情境下,开放大学的人力资源管理必须转型为战略性人力资源管理模式。具体而言,在业务方面,由以行政性事务活动和业务性职能活动为主向以战略性和变革性活动为主转型;在激励手段方面,由思想觉悟和政治压力为主向全面报酬(分类管理、创造性契约)为主转型;在管理方式上,由以学术成果为中心的刚性管理向以多元化绩效为中心的柔性管理转型,鼓励局部行动者或政策企业家感知环境、自主探索、实验实践,扭转开放大学学术型大学发展战略,促进应用型大学发展战略的生成、落地及修正。

 


基金项目:云南省教育厅科学研究基金项目“云南应用型普通本科高校教师学术漂移问题研究”(2018JS457);云南教育科学规划(高等学校教师教育联盟)教师教育专项课题智慧学习视域下云南地州本科院校教师继续教育体系构建与实践”(GJZ1611);教育部产教合作协同育人项目“网络营销课程改革”(201702030048);楚雄师范学院教学改革立项研究项目“教师参与产学合作的动力机制研究”(1808)。

作者简介:徐明祥,硕士,副教授,楚雄师范学院经济与管理学院,研究方向:高等教育组织与人力资源管理;王艳梅,硕士,讲师,楚雄师范学院教育学院,研究方向:高等教育与学前教育。


转载自:《开放教育研究》2018年第6期

排版、插图来自公众号:MOOC(微信号:openonline)


新维空间站相关业务联系:

刘老师 13901311878

孙老师 17316022016

邓老师 17801126118


微信公众号又双叒叕改版啦

快把“MOOC”设为星标

不错过每日好文

喜欢我们就多一次点赞多一次分享吧~


有缘的人终会相聚,慕客君想了想,要是不分享出来,怕我们会擦肩而过~

《预约、体验——新维空间站》

《【会员招募】“新维空间站”1年100场活动等你来加入》

有缘的人总会相聚——MOOC公号招募长期合作者



产权及免责声明 本文系“MOOC”公号转载、编辑的文章,编辑后增加的插图均来自于互联网,对文中观点保持中立,对所包含内容的准确性、可靠性或者完整性不提供任何明示或暗示的保证,不对文章观点负责,仅作分享之用,文章版权及插图属于原作者。如果分享内容侵犯您的版权或者非授权发布,请及时与我们联系,我们会及时内审核处理。


了解在线教育,
把握MOOC国际发展前沿,请关注:
微信公号:openonline
公号昵称:MOOC

   

登录查看更多
0

相关内容

国家开放大学(英文:The Open University of China)是教育部直属的,以现代信息技术为支撑,学历教育与非学历教育并举,实施远程开放教育的新型高等学校。学位证书受到联合国教科文组织的承认,其职能和性质与美国社区大学(Community colleges)相似。
【2020新书】数据科学:十大Python项目,247页pdf
专知会员服务
216+阅读 · 2020年2月21日
【学科发展报告】无人船
中国自动化学会
29+阅读 · 2019年1月8日
国内高校人工智能教育现状如何?
大数据技术
9+阅读 · 2018年4月24日
Neural Speech Synthesis with Transformer Network
Arxiv
5+阅读 · 2019年1月30日
UPSNet: A Unified Panoptic Segmentation Network
Arxiv
4+阅读 · 2019年1月12日
Parsimonious Bayesian deep networks
Arxiv
5+阅读 · 2018年10月17日
Arxiv
136+阅读 · 2018年10月8日
Arxiv
19+阅读 · 2018年6月27日
Arxiv
14+阅读 · 2018年5月15日
VIP会员
最新内容
人工智能在战场行动中的演进及伊朗案例
专知会员服务
3+阅读 · 4月18日
美AI公司Anthropic推出网络安全模型“Mythos”
专知会员服务
2+阅读 · 4月18日
【博士论文】面向城市环境的可解释计算机视觉
大语言模型的自改进机制:技术综述与未来展望
《第四代军事特种作战部队选拔与评估》
专知会员服务
1+阅读 · 4月18日
相关VIP内容
【2020新书】数据科学:十大Python项目,247页pdf
专知会员服务
216+阅读 · 2020年2月21日
相关论文
Neural Speech Synthesis with Transformer Network
Arxiv
5+阅读 · 2019年1月30日
UPSNet: A Unified Panoptic Segmentation Network
Arxiv
4+阅读 · 2019年1月12日
Parsimonious Bayesian deep networks
Arxiv
5+阅读 · 2018年10月17日
Arxiv
136+阅读 · 2018年10月8日
Arxiv
19+阅读 · 2018年6月27日
Arxiv
14+阅读 · 2018年5月15日
Top
微信扫码咨询专知VIP会员