《数据安全治理自动化技术框架》白皮书发布,47页pdf

2022 年 9 月 9 日 专知


数据利用及大数据的快速发展在催生新产业形态的同时,成为数字经济发展的基石。数字经济 以新时代信息技术为基础,海量数据成为产业的重要资产,推动着产业的发展,同时驱动产业的创 新与提升。因发展而催生的数据安全风险,成为了经济发展、甚至国家安全的重大问题,因此要发 展数字经济,就必须提升数据安全治理能力,解决数据安全带来的风险。 

随着数据应用场景日渐多样化,数据成了国家、企业和个人的重要资产。 

国家层面:数据资源推动全球化贸易,数据在全球跨境流动,带来的安全风险不仅影响商 业经济,也影响国家安全及竞争力,加强数据安全治理已经成为维护国家安全的战略需要; 

企业层面:数据是企业的重要资产源,数据安全治理能力与企业的竞争力成正比;

个人层面:个人信息的采集、使用及共享,既带来了便利,也弱化了个人信息的自决权, 降低了隐私滥用的门槛,因此数据安全意识将成为个人数据保护的基本要求。 

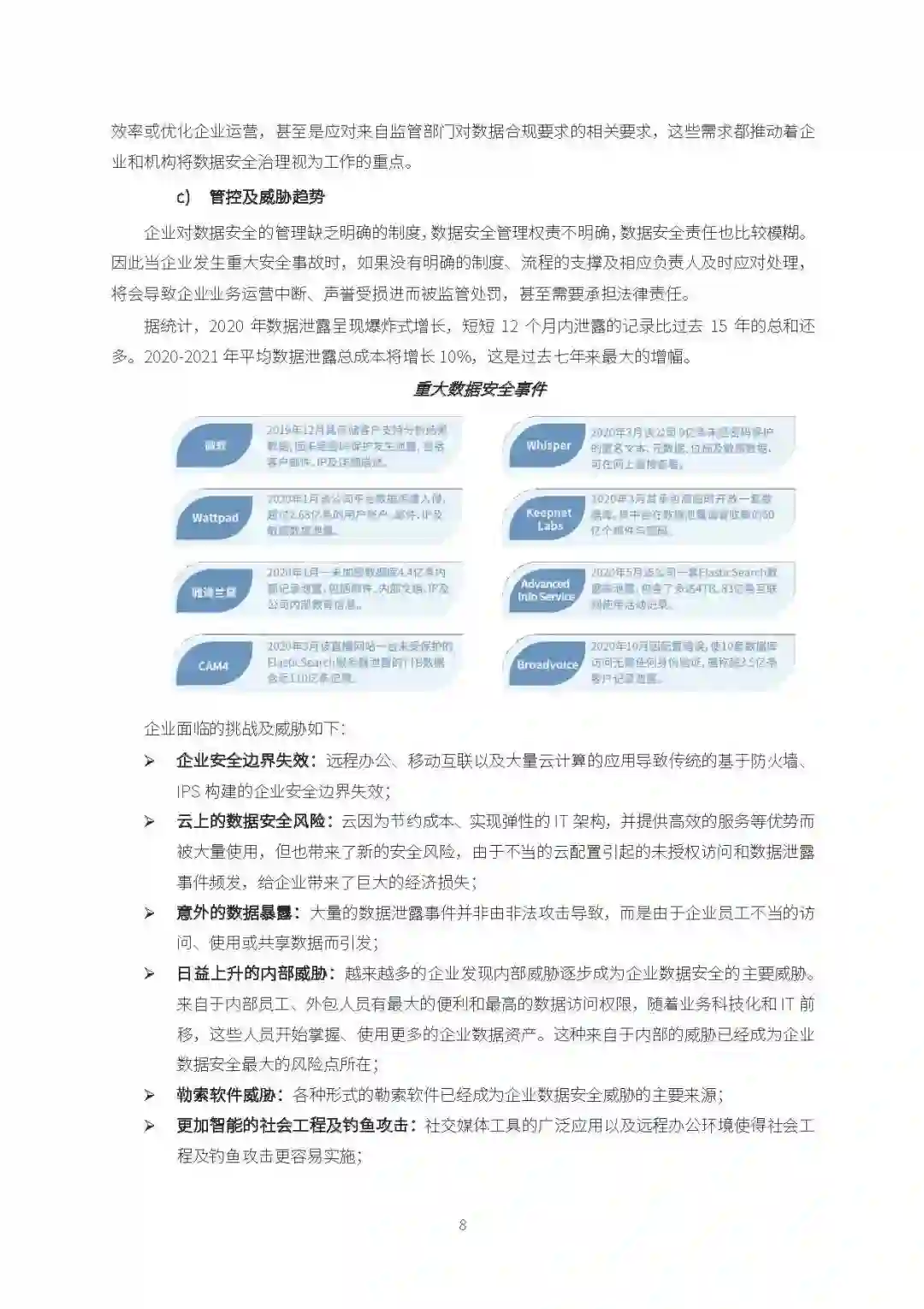
有别于传统网络安全,数据安全需清晰理解其根本,包括数据治理、数据资产管理、数据安全 理治等,才能从上而下建立健全数据安全制度、数据资产体系、数据分类分级准则、数据全生命周 期保护规范,再结合不同的数据安全技术能力,提升数据安全水平。

在数据安全治理过程中,大量一致化、重复性及流程处理工作,既带来了人力资源压力,也产 生了不可避免的人为错失,增加了数据安全治理推进的阻力及数据安全的风险。 

>缺乏数据安全专业人才,导致数据安全治理工作难以推动; 

>大量的重复性工作,增加人力成本及资源浪费;

>多样化及复杂的场景,带来了不可避免的人为错误。

因此数据安全治理工作需有效的自动化支撑来协助。企业可以从自身的环境和条件出发,根据 以下的建议选择最合适的数据安全治理自动化方式。 

> 实施计划:需要有一个可迭代的,并可分步实施的执行计划; 

>技术工具:根据所需要的数据安全策略进行技术工具选择;

> 推进方式:从企业自身的环境和条件出发,选择最合适的数据安全治理实施模式。 

数字经济将成为我国经济发展新常态下的创新力量,既能推动传统产业增长,也能助力更多的 新兴产业发展,成为国家经济增长的新路径及必要战略。因此做好数据安全,进行数据安全治理 将成为数字经济发展的首要工作。


专知便捷查看

便捷下载,请关注专知公众号(点击上方蓝色专知关注)

  • 后台回复“DS47” 就可以获取《数据安全治理自动化技术框架》白皮书发布,47页pdf》专知下载链接

                       
专知,专业可信的人工智能知识分发 ,让认知协作更快更好!欢迎注册登录专知www.zhuanzhi.ai,获取100000+AI(AI与军事、医药、公安等)主题干货知识资料!
欢迎微信扫一扫加入专知人工智能知识星球群,获取最新AI专业干货知识教程资料和与专家交流咨询
点击“ 阅读原文 ”,了解使用 专知 ,查看获取100000+AI主题知识资料
登录查看更多
4

相关内容

通过采用各种技术和管理措施,使网络系统正常运行,从而确保网络数据的可用性、完整性和保密性。
重磅!工信部《数据传输安全白皮书》发布,90页pdf
专知会员服务
87+阅读 · 2022年8月6日
《人工智能安全测评白皮书》,99页pdf
专知会员服务
378+阅读 · 2022年2月26日
数据治理标准化白皮书(2021年), 34页pdf
专知会员服务
240+阅读 · 2022年1月18日
专知会员服务
81+阅读 · 2021年7月28日
专知会员服务
87+阅读 · 2021年7月21日
专知会员服务
132+阅读 · 2021年6月18日
专知会员服务
150+阅读 · 2021年6月1日
《人工智能安全框架(2020年)》白皮书,68页pdf
专知会员服务
167+阅读 · 2021年1月9日
年度重磅成果 |《数据安全治理白皮书4.0》正式发布!
CCF计算机安全专委会
2+阅读 · 2022年5月27日
重磅!AI框架发展白皮书(2022年),44页pdf
专知
28+阅读 · 2022年2月27日
《人工智能安全测评白皮书》,99页pdf
专知
36+阅读 · 2022年2月26日
数据治理标准化白皮书(2021年), 34页pdf
专知
6+阅读 · 2022年1月18日
数据资产管理实践白皮书(5.0版)
专知
4+阅读 · 2022年1月11日
车联网白皮书,44页pdf
专知
2+阅读 · 2022年1月3日
报告 |《数字碳中和白皮书》(附下载)
专知
3+阅读 · 2021年12月31日
6G全球进展与发展展望白皮书,35页pdf
专知
20+阅读 · 2021年5月8日
国家自然科学基金
3+阅读 · 2014年12月31日
国家自然科学基金
1+阅读 · 2014年12月31日
国家自然科学基金
18+阅读 · 2014年12月31日
国家自然科学基金
12+阅读 · 2013年12月31日
国家自然科学基金
1+阅读 · 2012年12月31日
国家自然科学基金
2+阅读 · 2012年12月31日
国家自然科学基金
0+阅读 · 2011年12月31日
国家自然科学基金
2+阅读 · 2011年7月31日
国家自然科学基金
0+阅读 · 2009年12月31日
国家自然科学基金
0+阅读 · 2009年12月31日
Arxiv
0+阅读 · 2022年11月21日
Arxiv
0+阅读 · 2022年11月20日
Arxiv
1+阅读 · 2022年11月17日
Arxiv
46+阅读 · 2022年9月6日
Object Detection in 20 Years: A Survey
Arxiv
48+阅读 · 2019年5月13日
Deep Learning for Generic Object Detection: A Survey
Arxiv
14+阅读 · 2018年9月6日
Arxiv
11+阅读 · 2018年3月23日
VIP会员
最新内容
美陆军设想无人系统司令部
专知会员服务
0+阅读 · 今天13:45
【博士论文】已对齐人工智能系统的持久脆弱性
专知会员服务
0+阅读 · 今天13:52
扭曲还是编造?视频大语言模型幻觉研究综述
专知会员服务
0+阅读 · 今天13:41
《采用系统思维应对混合战争》125页
专知会员服务
2+阅读 · 今天12:47
战争机器学习:数据生态系统构建(155页)
专知会员服务
6+阅读 · 今天8:10
内省扩散语言模型
专知会员服务
5+阅读 · 4月14日
国外反无人机系统与技术动态
专知会员服务
4+阅读 · 4月14日
相关VIP内容
重磅!工信部《数据传输安全白皮书》发布,90页pdf
专知会员服务
87+阅读 · 2022年8月6日
《人工智能安全测评白皮书》,99页pdf
专知会员服务
378+阅读 · 2022年2月26日
数据治理标准化白皮书(2021年), 34页pdf
专知会员服务
240+阅读 · 2022年1月18日
专知会员服务
81+阅读 · 2021年7月28日
专知会员服务
87+阅读 · 2021年7月21日
专知会员服务
132+阅读 · 2021年6月18日
专知会员服务
150+阅读 · 2021年6月1日
《人工智能安全框架(2020年)》白皮书,68页pdf
专知会员服务
167+阅读 · 2021年1月9日
相关资讯
年度重磅成果 |《数据安全治理白皮书4.0》正式发布!
CCF计算机安全专委会
2+阅读 · 2022年5月27日
重磅!AI框架发展白皮书(2022年),44页pdf
专知
28+阅读 · 2022年2月27日
《人工智能安全测评白皮书》,99页pdf
专知
36+阅读 · 2022年2月26日
数据治理标准化白皮书(2021年), 34页pdf
专知
6+阅读 · 2022年1月18日
数据资产管理实践白皮书(5.0版)
专知
4+阅读 · 2022年1月11日
车联网白皮书,44页pdf
专知
2+阅读 · 2022年1月3日
报告 |《数字碳中和白皮书》(附下载)
专知
3+阅读 · 2021年12月31日
6G全球进展与发展展望白皮书,35页pdf
专知
20+阅读 · 2021年5月8日
相关基金
国家自然科学基金
3+阅读 · 2014年12月31日
国家自然科学基金
1+阅读 · 2014年12月31日
国家自然科学基金
18+阅读 · 2014年12月31日
国家自然科学基金
12+阅读 · 2013年12月31日
国家自然科学基金
1+阅读 · 2012年12月31日
国家自然科学基金
2+阅读 · 2012年12月31日
国家自然科学基金
0+阅读 · 2011年12月31日
国家自然科学基金
2+阅读 · 2011年7月31日
国家自然科学基金
0+阅读 · 2009年12月31日
国家自然科学基金
0+阅读 · 2009年12月31日
相关论文
Top
微信扫码咨询专知VIP会员