腾讯 20 岁生日之际,DNSPod 被恶意攻击了。。。。

2018 年 11 月 10 日 云头条

昨日晚间到凌晨DNSPod出现问题,遭到大量用户在微博、朋友圈吐糟。恰巧昨天是腾讯 20 岁生日,因为这事儿,有点儿扫兴,有人故意而为之?


以下为腾讯云对此次事件的技术复盘,供各位参考:


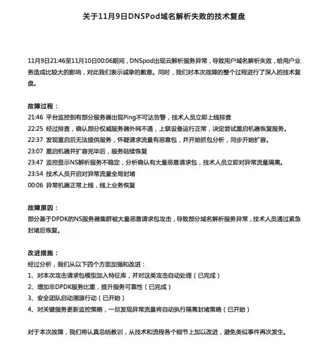
关于11月9日DNSPod域名解析失败的技术复盘

 

11月9日21:46至11月10日00:06期间, DNSPod出现云解析服务异常,导致用户域名解析失败, 给用户业务造成比较大的影响,对此我们表示诚挚的歉意。同时, 我们对本次故障的整个过程进行了深入的技术复盘。

 

故障过程:

 

  • 21:46 平台监控到有部分服务器出现Ping不可达告警,技术人员立即上线排查

  • 22:25 经过排查,确认部分权威服务器外网不通,上联设备运行正常,决定尝试重启机器恢复服务。

  • 22:37 发现重启后无法提供服务,怀疑请求流量有恶意包,并开始抓包分析,同步开始扩容。

  • 23:07 重启机器并扩容完毕后,服务陆续恢复

  • 23:47 监控显示NS解析服务不稳定,分析确认有大量恶意请求包,技术人员立即对异常流量隔离。

  • 23:54 技术人员开启对异常流量全局封堵

  • 00:06 异常机器正常上线,线上业务恢复

 

故障原因:

 

部分基于DPDK的NS服务器集群被大量恶意请求包攻击,导致部分域名解析服务异常, 技术人员通过紧急封堵后恢复。

 

改进措施:

 

经过分析,我们从以下四个方面加强和改进:

 

1、对本次攻击请求包模型加入特征库,并对这类攻击自动处理(已完成)

2、增加非DPDK服务比重,提升服务可靠性(已完成)

3、安全团队启动溯源行动(已开始)

4、对关键服务更新监控策略,一旦发现异常流量将自动执行隔离封堵策略 (已开始)



iT行业社群欢迎加入,群主微信:aclood(备注任职单位+职位,否则不予通过)


登录查看更多
0

相关内容

DNSPod 建立于2006年3月,是目前国内最大的第三方免费 DNS 解析服务商、中国第三大域名托管商。DNSPod 拥有全球最领先的云解析平台,致力于为各类网站提供安全稳定的 DNS 解析服务。截止到2013年5月份,DNSPod 已经拥有47多万用户,160万个域名,每天的请求量超过120亿次。 米聊、美团、58同城、115网盘、360、星巴克、114啦、4399、汽车之家、VeryCD、7k7k、华军下载、多玩游戏、Chinaz、CSDN、暴风影音等知名网站都在使用 DNSPod 的服务。
大数据安全技术研究进展
专知会员服务
96+阅读 · 2020年5月2日
【综述】基于图的对抗式攻击和防御,附22页论文下载
专知会员服务
69+阅读 · 2020年3月5日
广东疾控中心《新型冠状病毒感染防护》,65页pdf
专知会员服务
19+阅读 · 2020年1月26日
阿里巴巴达摩院发布「2020十大科技趋势」
专知会员服务
108+阅读 · 2020年1月2日
专知会员服务
38+阅读 · 2019年12月13日
腾讯推荐引擎组员工:谈谈推荐系统架构
腾讯大讲堂
14+阅读 · 2019年10月23日
数据库之架构:主备+分库?主从+读写分离?
架构文摘
8+阅读 · 2019年4月23日
如何运营15万付费用户?
三节课
6+阅读 · 2019年2月28日
逆向 | C++ 加壳程序的编写思路
计算机与网络安全
10+阅读 · 2019年1月1日
苹果首次披露Siri声纹识别技术
AI前线
6+阅读 · 2018年4月17日
噩耗再次传来!华为,挺住!
FinTech前哨
4+阅读 · 2018年2月4日
AAAI 2018论文预讲会邀请函
哈工大SCIR
3+阅读 · 2017年12月18日
今日头条推荐系统架构演进之路
QCon
32+阅读 · 2017年6月21日
Arxiv
6+阅读 · 2019年2月28日
Recurrent Fusion Network for Image Captioning
Arxiv
3+阅读 · 2018年7月31日
Arxiv
5+阅读 · 2018年4月22日
VIP会员
最新内容
国外反无人机系统与技术动态
专知会员服务
1+阅读 · 25分钟前
大规模作战行动中的战术作战评估(研究论文)
专知会员服务
1+阅读 · 52分钟前
未来的海战无人自主系统
专知会员服务
0+阅读 · 今天12:05
美军多域作战现状分析:战略、概念还是幻想?
专知会员服务
0+阅读 · 今天11:52
无人机与反无人机系统(书籍)
专知会员服务
13+阅读 · 今天6:45
美陆军2026条令:安全与机动支援
专知会员服务
4+阅读 · 今天5:49
技术、多域威慑与海上战争(报告)
专知会员服务
8+阅读 · 4月13日
相关资讯
腾讯推荐引擎组员工:谈谈推荐系统架构
腾讯大讲堂
14+阅读 · 2019年10月23日
数据库之架构:主备+分库?主从+读写分离?
架构文摘
8+阅读 · 2019年4月23日
如何运营15万付费用户?
三节课
6+阅读 · 2019年2月28日
逆向 | C++ 加壳程序的编写思路
计算机与网络安全
10+阅读 · 2019年1月1日
苹果首次披露Siri声纹识别技术
AI前线
6+阅读 · 2018年4月17日
噩耗再次传来!华为,挺住!
FinTech前哨
4+阅读 · 2018年2月4日
AAAI 2018论文预讲会邀请函
哈工大SCIR
3+阅读 · 2017年12月18日
今日头条推荐系统架构演进之路
QCon
32+阅读 · 2017年6月21日
Top
微信扫码咨询专知VIP会员