新东方烹饪学校要上市,IPO募资规模达5亿美元!

2019 年 3 月 27 日 创业邦杂志


邦哥推荐:


“学厨师就到新东方”,如今依靠厨师撑起业绩半边天的中国东方教育控股有限公司也要市了。


据“独角兽早知道”独家消息源,中国最大的职业技能教育机构东方教育预计19年6月前完成赴港上市,独家保荐人为法国巴黎银行,本次IPO募资规模达5亿美元。


本文授权自:独角兽早知道(ID:iponews),作者:Natalie



东方教育在烹饪技术、信息技术及汽车服务等三个分部所提供的职业技能服务均处位列中国第一,目前已在29个省份及香港,运营139所学校。


东方教育是中国提供职业技能教育的先行者,量身打造的课程有针对性的弥合雇主与学生间的供需缺口。


这家公司旗下有五大学校品牌,分别为新东方烹饪教育、欧米奇西点西餐教育、新华电脑教育、华信智原DT人才培训基地及万通汽车教育。


据“独角兽早知道”(ID:iponews)了解,东方教育于2017年实现收入约人民币28.5亿元,2015-2017年收入复合年增长率为24.9%,2017年净利润约人民币6.42亿元,2015-2017年净利润复合年增长率为38.3%。


公司概况


中国东方教育起步于1988年,20世纪90年代这家公司主要经营烹饪及酒店管理培训业务,21世纪以来,东方教育的业务范围逐渐扩展至汽车维修职业技能培训、计算机技术职业技能培训、私人定制烹饪体验等领域。


东方教育现已成为国内最大的职业技能教育提供商,主要培训群体为在城市寻找就业机会的农村地区求职者(15-21岁群体居多)。


截至2018年8月,东方教育在中国29个省份及香港地区直营学校达到139所(其中25所提供职业中专教育服务),以及美味学院旗下17个私人定制烹饪体验中心。


2018年前8个月公司平均培训人次达到12.15万。



烹饪技术职业技能教育贡献了东方教育的主要收入,IT、汽车维修技能教育次之。


2017年烹饪技术职业技能教育业务占东方教育的收入比重达到63.6%,信息技术培训收入占比为21.3%,汽车维修业务收入占比为14.7%。


按照年培训人次计算,2017年东方教育在以上三个细分领域国内市场份额均位列第一。


当然了,在烹饪职业技能教育领域的市场占有率是最高的,达到了23.1%,具有较强市场影响力;在汽车维修服务职业技能教育、信息技术职业技能教育领域市场份额分别为9.7%、4.3%。



东方教育的主要培训品牌及定位是:


  • 烹饪技术培训板块:新东方烹饪提供较为全面的烹饪培训课程,欧米奇专注提供高质量的西餐教育;


  • IT技术培训板块:新华电脑提供全面的信息技术培训课程,华信智原专注提供以进一步提升实践技能为目的的短期课程;


  • 汽车维修技术培训板块:万通主营汽车维修培训业务;


  • 烹饪体验培训:美味学院负责烹饪体验服务,通过私人定制的模式满足客户多样化的兴趣和职业发展需要。




截至2018年8月份,在东方教育所运营的139所学校中,新东方烹饪教育50所,欧米奇西点西餐教育19所,新华电脑教育23所,华信智原DT人才培训基地22所,万通汽车教育25所,总建筑面积159万平方米,覆盖中国29个省份及香港地区。


另外,还有17家私人定制烹饪体验中心。


东方教育计划对他们位于中国的所有学校采用盈利性业务模式,截至2018年8月,他们的139所学校中,已有20所学校被选择注册为盈利性学校,其中有4所学校已完成重新注册程序,其余16所学校正在办理有关的重新注册程序。



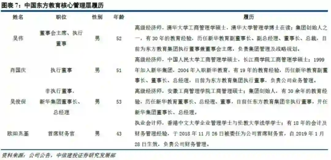
东方教育的创始人吴俊保毕业于安徽工商管理学院,硕士学历,有超过30年的教育经验,现任中国东方教育非执行董事。


创始人之一吴伟毕业于清华大学,硕士学历,有30年的教育经验,现任东方教育集团董事兼董事会主席。


肖国庆毕业于中国人民大学、长江商学院,硕士学历,有19年的教育经验,现任东方教育集团执行董事。



在股东结构方面,吴俊保、吴伟创立、肖国庆三人在中国东方教育的持股比例分别为42.67%、29.22%、28.11%,以上三人为堂兄弟关系。


东方教育通过VIE架构控制安徽新华教育,而安徽新华教育则100%持股新东方烹饪、欧米奇、新华电脑、华信智原、万通汽车维修等子公司。



创始人吴俊保还持有另一家上市教育公司


其实通过公开资料我们不难发现,今年52岁的吴俊保不仅仅持有中国东方教育这一资产。


在去年三月成功登陆港交所的中国新华教育(股份代码2779),吴俊保就是这家公司的控股股东,自2017年10月以来,吴俊保担任中国新华教育集团的董事会主席兼非执行董事。


关于之前已经上市的中国新华教育,他们在3月份上市前夕披露的招股书中提到,其为民办高等教育集团,旗下运营两所学校,即民办学历教育大学新华学院和民办中等职业学校新华学校,而中国新华教育通过合约控制这两所学校。


截至2016年12月31日的在校生人数计算,新华学校是安徽省最大的民办中专院校。


发源地均为安徽、名字均含有“新华”二字、均涉及职业教育业务、有着相同股东……不难发现,中国新华教育与此次中国东方教育旗下打包整合的资产“新华电脑教育”有着密切联系。


但二者在定位上存在差异,中国新华教育定位高等教育,而新华电脑教育定位为职业教育。


对此,法国巴黎银行亚太区中国投资银行部董事朱泉星表示“它们没有业务关联,只是中国东方教育最大的股东和中国新华教育是同一位大股东。”


尽管吴俊保非常低调,在网上的信息很少,但他被称为安徽的一个隐形富豪。在安徽本地,吴俊保的新华系产业横跨教育、地产、金融等多个领域。


就现况来说,互联网企业冲击不断,在线教育公司盈利艰难,作为传统技术培训机构的东方教育本次赴港上市也是引起来多家投资机构的注意。


今年夏天,带着“中国最大职业技能教育机构”头衔的东方教育,即将登陆港交所,这家独树一帜的教育机构未来成长空间几何?让我们拭目以待。






推荐邦哥的好朋友“企业创投联盟”,ID:cvcbang

商务合作请加微信:bangcbd


MORE | 更多原创文章


登录查看更多
0

相关内容

首次公开募股(Initial Public Offerings)是指企业透过证券交易所首次公开向投资者增发股票,以期募集用于企业发展资金的过程。
2020年中国《知识图谱》行业研究报告,45页ppt
专知会员服务
241+阅读 · 2020年4月18日
广东疾控中心《新型冠状病毒感染防护》,65页pdf
专知会员服务
19+阅读 · 2020年1月26日
【德勤】中国人工智能产业白皮书,68页pdf
专知会员服务
311+阅读 · 2019年12月23日
谷歌机器学习速成课程中文版pdf
专知会员服务
147+阅读 · 2019年12月4日
2019年人工智能行业现状与发展趋势报告,52页ppt
专知会员服务
124+阅读 · 2019年10月10日
医药零售行业报告
医谷
9+阅读 · 2019年7月8日
2018年瑞幸咖啡深度分析报告
行业研究报告
14+阅读 · 2019年2月3日
为什么AI公司都在一边融资,一边投资?
腾讯创业
6+阅读 · 2018年9月25日
爱奇艺路演PPT曝光:下周在纳斯达克上市
腾讯科技
3+阅读 · 2018年3月19日
年度增速黑马快视频 是谁将它推向神坛
Analysys易观
4+阅读 · 2018年1月26日
"AI+教育"是虚火还是风口?
数据玩家
3+阅读 · 2017年12月14日
Arxiv
9+阅读 · 2019年11月6日
Single-frame Regularization for Temporally Stable CNNs
Arxiv
8+阅读 · 2018年4月8日
Arxiv
5+阅读 · 2016年12月29日
VIP会员
最新内容
人工智能在战场行动中的演进及伊朗案例
专知会员服务
0+阅读 · 21分钟前
美AI公司Anthropic推出网络安全模型“Mythos”
专知会员服务
0+阅读 · 31分钟前
【博士论文】面向城市环境的可解释计算机视觉
专知会员服务
0+阅读 · 32分钟前
大语言模型的自改进机制:技术综述与未来展望
专知会员服务
0+阅读 · 39分钟前
《第四代军事特种作战部队选拔与评估》
专知会员服务
1+阅读 · 今天6:23
不对称优势上升:自主系统如何强化海上拒止
专知会员服务
1+阅读 · 今天5:51
相关资讯
医药零售行业报告
医谷
9+阅读 · 2019年7月8日
2018年瑞幸咖啡深度分析报告
行业研究报告
14+阅读 · 2019年2月3日
为什么AI公司都在一边融资,一边投资?
腾讯创业
6+阅读 · 2018年9月25日
爱奇艺路演PPT曝光:下周在纳斯达克上市
腾讯科技
3+阅读 · 2018年3月19日
年度增速黑马快视频 是谁将它推向神坛
Analysys易观
4+阅读 · 2018年1月26日
"AI+教育"是虚火还是风口?
数据玩家
3+阅读 · 2017年12月14日
相关论文
Top
微信扫码咨询专知VIP会员