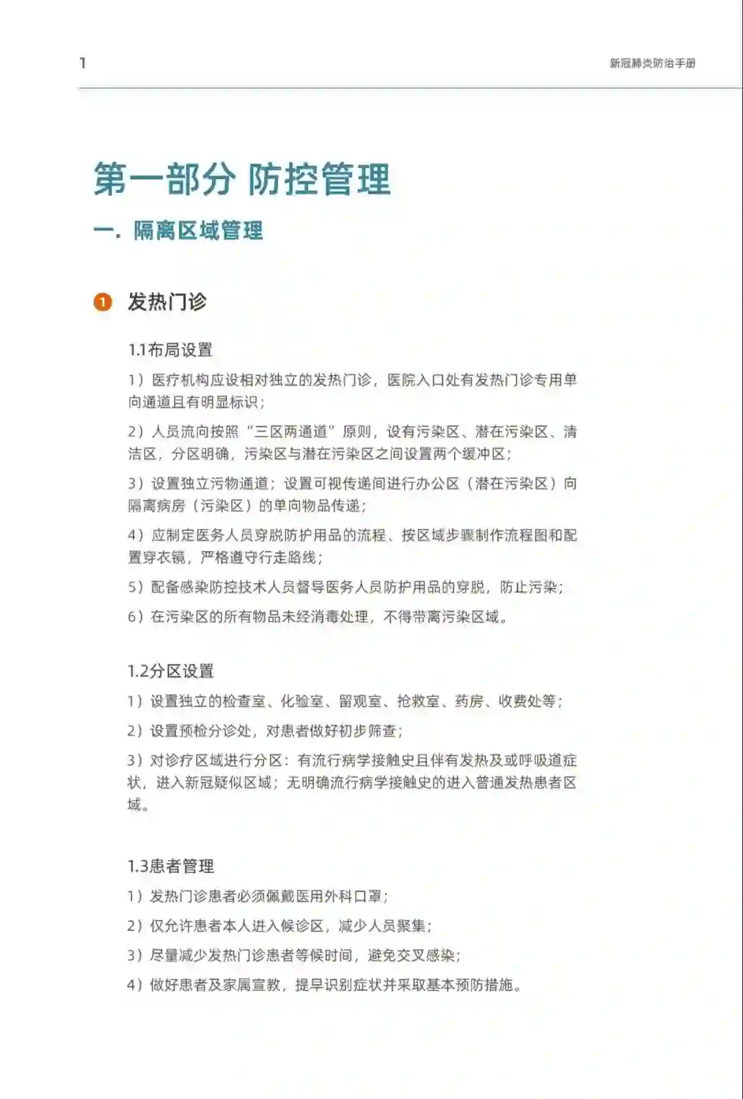
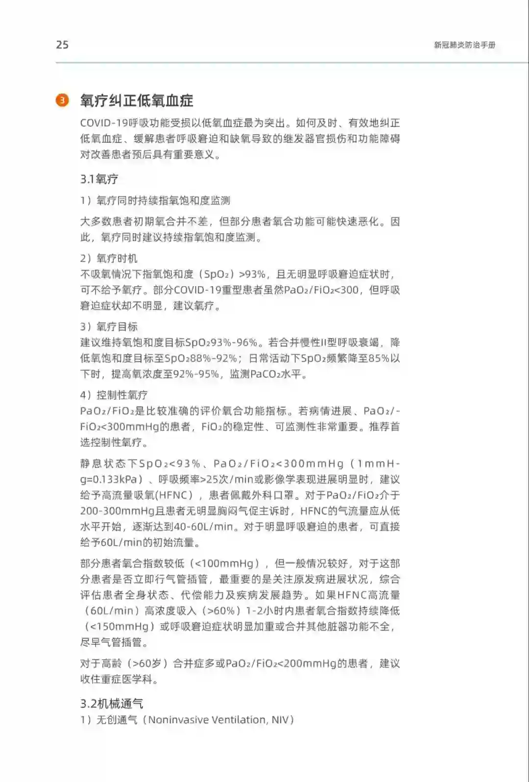
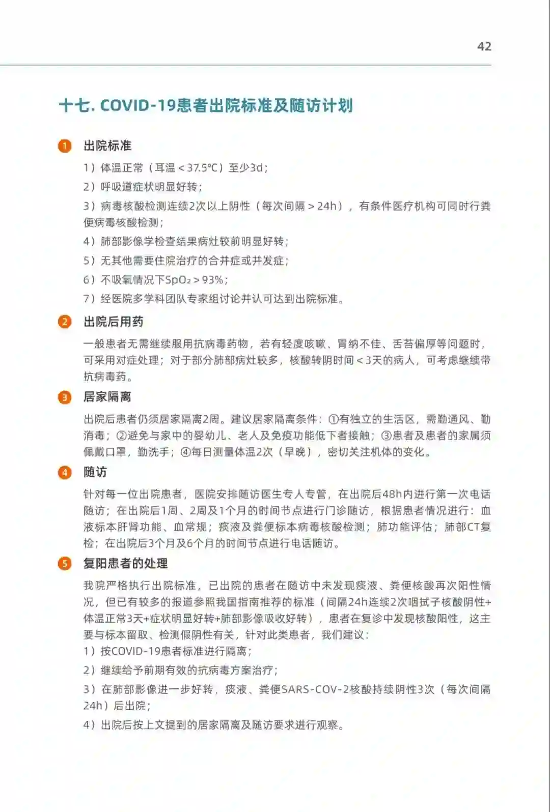
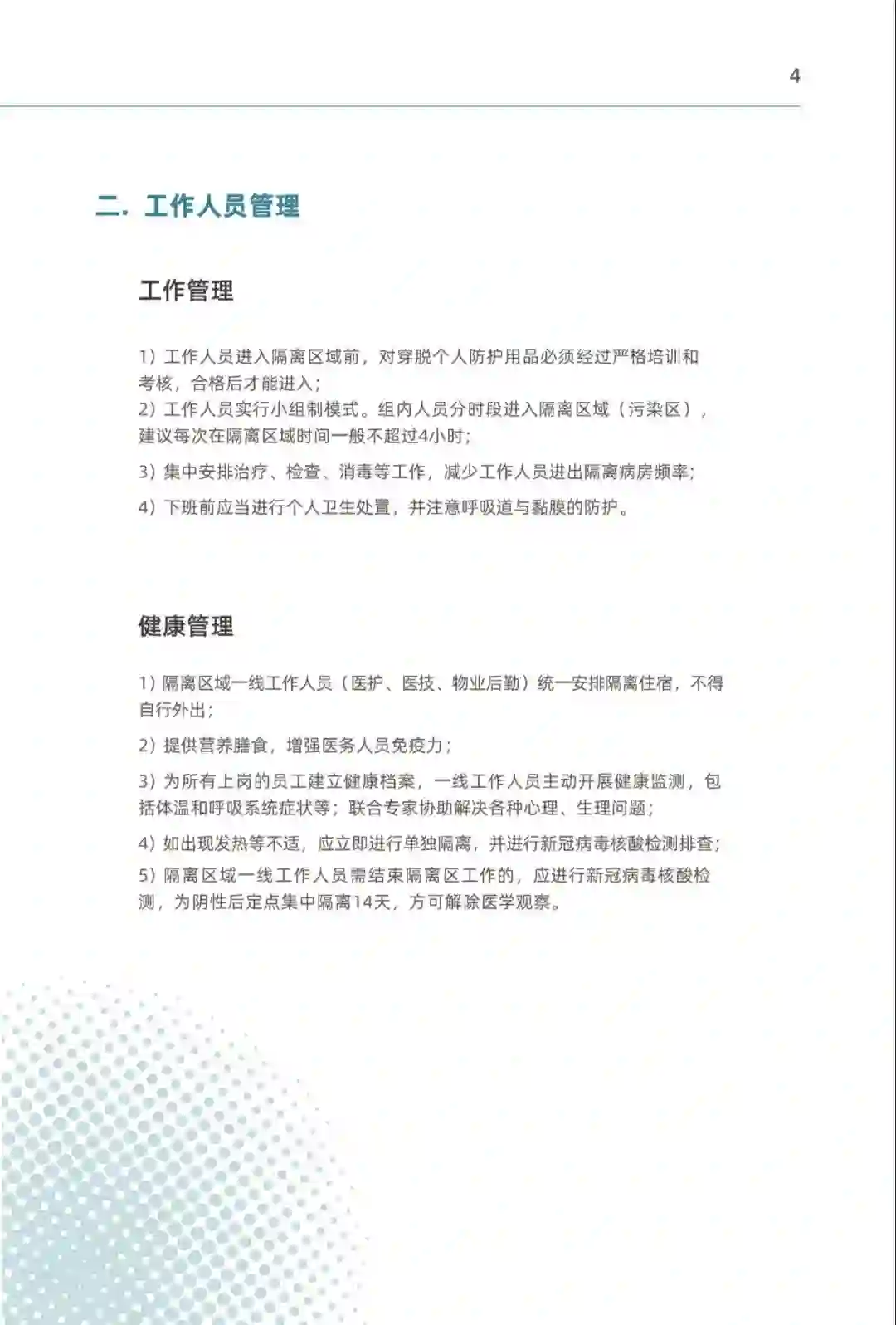
【马老师推荐】阿里巴巴-浙江大学医学院附属第一医院《新冠肺炎防治手册》

2020 年 3 月 23 日 专知

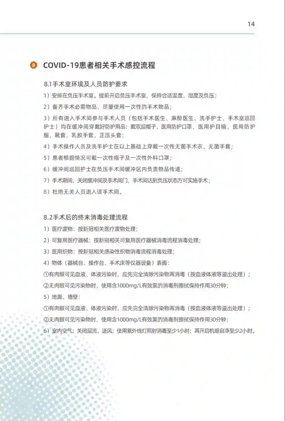
为全力抗击新冠疫情,打赢这场必胜之战,国际交流合作势在必行。浙江大学医学院附属第一医院在过去的五十多天,收治了104名确诊患者;一线医务工作者在与病魔抗争的同时夜以继日写下防控及临床救治经验,并迅速出版了这本《新冠肺炎防治手册》,希望给全球医务人员一些实用的建议和参考。

该手册聚焦新冠肺炎疫情实时热点,针对患者分型救治原则及诊疗过程中可能发生的各类问题均提供了细致及全面的解答,对目前正处于疫情爆发初期的其他国家医务工作者具有极强的参考及借鉴意义。主要内容:

  • 疫情防控技术策略

  • 诊疗及危重症救治方案

  • 护理方法和经验


地址:

https://covid-19.alibabacloud.com/zh



专知便捷查看

便捷下载,请关注专知公众号(点击上方蓝色专知关注)

  • 后台回复“COVID” 就可以获取阿里巴巴-浙江大学医学院附属第一医院《新冠肺炎防治手册》》专知下载链接

专知,专业可信的人工智能知识分发,让认知协作更快更好!欢迎注册登录专知www.zhuanzhi.ai,获取5000+AI主题干货知识资料!
欢迎微信扫一扫加入专知人工智能知识星球群,获取最新AI专业干货知识教程资料和与专家交流咨询
点击“阅读原文”,了解使用专知,查看获取5000+AI主题知识资源
登录查看更多
0

相关内容

还在修改博士论文?这份《博士论文写作技巧》为你指南
专知会员服务
29+阅读 · 2020年3月6日
广东疾控中心《新型冠状病毒感染防护》,65页pdf
专知会员服务
19+阅读 · 2020年1月26日
【资源】元学习论文分类列表推荐
专知
19+阅读 · 2019年12月3日
【旷视出品】细粒度图像分析综述
专知
15+阅读 · 2019年7月11日
2019中国肿瘤免疫治疗会议(附最新版日程)
肿瘤资讯
11+阅读 · 2019年6月13日
国家自然科学基金委发布2019年项目指南
专知
11+阅读 · 2018年12月30日
深度学习之路——论文阅读
专知
11+阅读 · 2018年9月29日
Arxiv
8+阅读 · 2019年3月21日
CoCoNet: A Collaborative Convolutional Network
Arxiv
6+阅读 · 2019年1月28日
Arxiv
23+阅读 · 2018年8月3日
VIP会员
Top
微信扫码咨询专知VIP会员