上海滩猛人戴志康投案自首!证大公司涉嫌非法集资41人被控

2019 年 9 月 1 日 凤凰财经

来源:凤凰网财经综合


上海滩金融+地产的大佬,证大集团董事长戴志康投案自首,旗下公司涉嫌非法集资已被刑拘41人。曾经在资本市场叱诧风云,如今却折在了P2P。


戴志康投案自首!证大公司涉嫌非法集资


9月1日中午十二点半左右,上海市公安局浦东分局官方微博“警民直通车-浦东”通报了“证大公司”案件侦办情况。通报显示,2019年8月12日以来,上海市公安局浦东分局陆续接到群众报案称上海证大文化创意发展有限公司(简称“证大公司”)旗下“捞财宝”平台及“证大财富”公司涉嫌非法集资,警方遂受理开展调查。


同年8月29日,“证大公司”法定代表人戴某康、总经理戴某新等人向警方投案自首,并称在公司经营过程中存在设立资金池、挪用资金等违法违规行为,且已无法兑付。


据此,上海市公安局浦东分局以涉嫌非法吸收公众存款罪对“证大公司”立案侦查,对戴某康、戴某新等41名犯罪嫌疑人依法采取刑事强制措施,查封相关涉案资产。


经查,“证大公司”在未取得国家相关金融资质许可的情况下,通过旗下“捞财宝”线上理财平台(上海证大爱特金融信息服务有限公司),“证大财富”线下理财门店(上海证大大拇指财富管理有限公司)向不特定社会公众非法吸收存款。目前案件现在进一步侦查中。


警方提示,本案投资人可通过“上海经侦非法集资案件投资人信息登记平台”进行网上登记备案,也可携带本人身份证件及相关报案材料至户籍所在地,或实际居住地公安机关进行登记备案。


通报还强调,上海证大投资咨询有限公司及“捞财宝”平台均系“证大公司”旗下对外借款平台,涉及的资金均属涉案资金,所涉借款人应依法履行还款义务。即日起,请上述平台借款人将还款本息依法汇入公安机关指定的涉案赃款退款账户。未及时还款的,警方将依法予以追缴。还款时需注明借款平台及借款人姓名,并妥善保管相关凭证。



证大金服裁员数千人 近200亿待偿付


天眼查数据显示,上海证大金融信息服务有限公司(简称:证大财富)创立于2011年10月,总部位于上海,拥有两大股东,分别为上海证大文化创意发展有限公司和上海雪域网络科技有限公司,分别持股65%和35%。其中上海证大文化创意发展有限公司的实际控制人为戴志康,持股比例达80%。上海雪域网络科技有限公司的实际控制人为戴卫新,股东除戴卫新外,还包括张艳华、上海亦舜商务咨询有限公司、陆卫丰、徐生宽、严寒冰、李林、顾文俊、高昇。而上海亦舜商务咨询有限公司的实际控制人为耿海兵。


上海证大投资咨询有限公司及“捞财宝”均系上海证大文化创意发展有限公司旗下对外借款平台。其中上海证大投资咨询有限公司的大股东为上海证大文化创意发展有限公司旗下上海证大金融信息服务有限公司,持股比例达51.02%,“捞财宝”是由上海证大爱特金融信息服务有限公司运营,上海证大文化创意发展有限公司持股比例为83%。此外,本案中提及的证大财富“线下理财门店”上海证大大拇指财富管理有限公司,同样由上海证大金融信息服务有限公司,持股比例达90%。


官网信披数据显示,截至2019年7月底,平台累计交易金额296.38亿元,借贷余额49.96亿元,当前出借人数据28031人,当前借款人数92853人。平台逾期相关数据均显示为0,累计代偿金额为1.96亿。



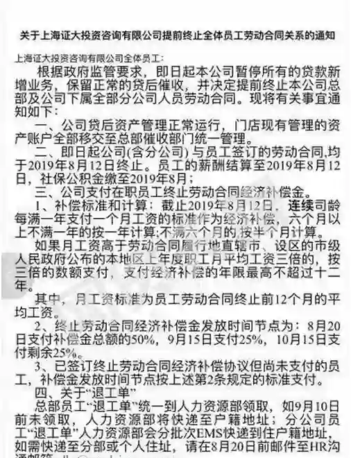
8月12日,戴志康旗下另一家平台,上海证大投资咨询有限公司向全体员工下发了《关于上海证大投资咨询有限公司提前终止全体员工劳动合同关系的通知》。


通知中称,即日起公司暂停放贷业务,并决定提前终止公司总部及下属全部分公司人员劳动合同。消息人士称,上海证大投资咨询有限公司在全国约有125家分公司,员工数千人。


此次事件波及面较广。证大咨询此前曾对外宣称,在全国70多个城市布局了125家信贷咨询服务机构。据业内人士粗略估计,上海证大投资咨询的员工人数或在5000人以上。

上海滩猛人戴志康发迹史


在不少媒体的报道中,戴志康行事低调,金融背景扎实。1981年考入中国人民大学后主修国际金融,1985年考入中国人民银行总行金融研究所继续深造。1987年进入中信实业银行总行,担任行长办公室秘书;1988年担任德国德累斯顿银行北京代表处中方代表;1990担任海南证券公司部门经理;1994年创建上海证大;1998年改组证大系列公司,成立证大投资集团并任董事长至今。


回顾戴志康的发迹史,颇为传奇。在28岁时,他便组建了中国第一家私募基金富岛基金,随后又以300万元资金创立了上海证大资产管理公司从事金融投资。不过由于赶上海南房地产与股市泡沫,戴志康一度遭遇沉重打击。很快重整旗鼓,在“苏常柴”和“四川长虹”两只股票中获利过亿,得名“中国私募教父”。此后,赶上互联网疯涨潮的戴志康又赚的盆满钵满,而且精准避开互联网泡沫。


可戴志康从未淡出资本市场,他控制的“证大系”上海天迪、上海天臻、上海天誉频频在资本市场参与定增,其中包括天康生物、新中基、士兰微、长征电气、时代新材等多家上市公司,收获颇丰。不过,证大集团随后参与的多次定增凑巧遭遇二级市场低迷,因而彼时发行的定增类信托产品屡屡败北,定增破发,最惨的信托产品曾浮亏50%,为投资者带去重大损失。


今年上半年,在A股沉寂多年的戴志康突然频频发声,高呼本轮牛市将会“大约有200只十倍股”,并且将“掀翻”2015年牛市5178的最高点。


大鳄向来爱搞多元化。除了金融市场,戴志康在房地产市场也颇有故事。90年代末期出现了金融动荡,这让戴志康选择重心转向房地产据。从1994年涉足房地产行业开始,他就一直试图将证大打造为超出地产行业的企业。2000年左右,戴志康彼时正处于事业的巅峰。媒体披露,证大集团多次在浦东拿地,并相继开发了联洋社区、水清木华、大拇指广场、喜马拉雅中心等多项目。


当时,上海房价由均价4000多元猛涨至万元以上,年平均涨幅超过30%。证大亦从2000年起,连续四年销售额保持50%以上的增长。到2007年,在房地产领域的投资成绩助力戴志康的身家超越百亿,位列胡润房地产富豪榜第28名。


戴志康为什么输?


事业巅峰时期,戴志康在文化产业链疯狂投入。有人认为,他又在“下一盘很大的棋”,就像1990年代他玩转苏常柴6-7年,豪取逾2亿元利润。也有人认为,戴志康的文化地产版图,完全是为了兑现个人情怀,令上海证大屡屡错失快速发展良机。


戴志康在喜马拉雅中心项目上花去了超过十年时光(1998年拿地,2006年动工,2010年建成)和30亿元资金。而喜马拉雅只租不卖的模式,需要运营10多年才能收回所有成本。


为了挽回喜马拉雅中心的财务失误,戴志康孤注一掷,以近百亿元拿下外滩地王,试图靠这个超大项目一把赚回三个喜马拉雅中心。然而,戴志康在外滩项目上过于自信和激进了。戴志康原打算借复星集团的资金杠杆完成外滩项目,但当地产宏观调控导致银行信贷无法跟上时,最终还是在资本面前碰壁,不得不将外滩地王转手。


十几年时间下来,由于资金回报以及房地产自身发展限制,曾经的“上海地王”也渐渐萌生退意,转而进军互联网金融以及自己钟爱的“文化艺术领域”,最有名的是喜马拉雅FM。


“我的专长还是在金融,房地产是我客串的。我最看好P2P,微金融是最好的行业。”而这一次,戴志康又踏错了节奏。


2011年10月,上海证大金融信息服务有限公司(证大金服)成立。戴志康大举进入互联网金融领域,希望借P2P翻身。2015年左右网贷兴起,成为戴志康的末路。跳入新风口后,证大系以网贷业务为核心,成立多家关联企业,广告和网点遍布江浙沪地区。P2P金融领域,证大低调但却激进,几年就将规模做到几百亿,并在全国建立了500多个分支机构和网点,拥有员工上万人,位列行业前三甲。


2017年5月2日,戴志康2012年高调推出的微金融平台“证大e贷网”宣布停止运营。2019年4月,证大财富被爆出存在高额贷款、第三方进行暴力催收现象。2019年8月12日,证大财富终止了与数千名员工的劳动合同关系。


东方早报曾对戴志康提问,在小微金融领域,难道不怕政策有变数?戴志康则自信表示,我们在行业里已经处于领先,所以政策随便怎么出,我们都不会被政策挡在门外。随着千亿平台团贷网爆雷、红岭创投“良性”清盘、P2P一哥陆金宣布退出,头部平台的发展似乎预示着,P2P行业已经走到了尽头。


有自媒体人以马云和戴志康做对比,两人都生于1964,戴志康科班出身,马云高考三次落榜,1999年35岁的戴志康已事业有成,那一年马云刚刚创立阿里巴巴,而公司地址杭州湖畔花园刚好是由戴志康旗下的证大集团开放。20年后,昔日在资本市场叱诧风云的戴志康选择自首,他先选错了商业地产,又选错了P2P,他输在踏错节奏,更输在缺乏坚持。


来  源丨凤凰网财经综合证券时报网、21世纪经济报道、财联社、大摩财经(ID:damofinance)、涛哥杂谈(ID:jerryhetalk)华商韬略(hstl8888)报道。


梳式染发笔,梳一次满头白发变黑发。忙碌的工作生活不好好休息,周而复始的晚睡早起,年纪轻轻眼圈说黑就黑,头发说白就白。不单单自己最近发现父母又长了好多白发,顿时一阵心酸。想把白发遮盖住,每次在理发店坐一下午还要忍受刺鼻的味道,真的难受。今天小编就为被白发问题困扰的同伴们推荐一款能够自助日常染发,修补新长出的白发,同时操作简单安全不刺激的梳式染发笔。3秒上色,3分钟速干,随时遮盖白发根。天然植物萃取安全不刺激,老少皆宜有黑色,棕色两种颜色供您选择。


  
  
    
点击程序图片阅读原文
立即购买 

凤凰网梧桐汇商城为凤凰网旗下电商平台
秉承凤凰网“就做不同”的品牌精神
甄选全球优质好物
为用户提供高品质的购物体验和服务

   
   
     
登录查看更多
0

相关内容

在社会经济生活,银行、证券或保险业者从市场主体募集资金,并投资给其它市场主体的经济活动。
异质信息网络分析与应用综述,软件学报-北京邮电大学
广东疾控中心《新型冠状病毒感染防护》,65页pdf
专知会员服务
19+阅读 · 2020年1月26日
【德勤】中国人工智能产业白皮书,68页pdf
专知会员服务
311+阅读 · 2019年12月23日
奔驰女车主同意和解,舆情分析全事件
THU数据派
10+阅读 · 2019年4月17日
ofo商业模式破产
1号机器人网
6+阅读 · 2019年1月29日
三安光电到底发生了什么?
商业人物
7+阅读 · 2019年1月28日
刘强东人设崩了,京东没崩
PingWest品玩
6+阅读 · 2018年11月20日
抖音完了!这次道歉也没用了
今日互联网头条
9+阅读 · 2018年7月2日
刘强东清明节回湖南湘潭认祖,带给乡亲100亿“小礼物”
中国企业家杂志
7+阅读 · 2018年4月7日
中国平安股价持续大涨背后
凤凰财经
5+阅读 · 2017年9月13日
Attend More Times for Image Captioning
Arxiv
6+阅读 · 2018年12月8日
Arxiv
5+阅读 · 2018年5月16日
Arxiv
6+阅读 · 2018年2月26日
VIP会员
最新内容
美国当前高超音速导弹发展概述
专知会员服务
1+阅读 · 今天15:03
《高超音速武器:一项再度兴起的技术》120页slides
无人机蜂群建模与仿真方法
专知会员服务
1+阅读 · 今天14:08
澳大利亚发布《国防战略(2026年)》
专知会员服务
0+阅读 · 今天13:42
【CMU博士论文】迈向基于基础先验的 4D 感知研究
专知会员服务
0+阅读 · 今天13:46
全球高超音速武器最新发展趋势
专知会员服务
1+阅读 · 今天13:17
相关资讯
奔驰女车主同意和解,舆情分析全事件
THU数据派
10+阅读 · 2019年4月17日
ofo商业模式破产
1号机器人网
6+阅读 · 2019年1月29日
三安光电到底发生了什么?
商业人物
7+阅读 · 2019年1月28日
刘强东人设崩了,京东没崩
PingWest品玩
6+阅读 · 2018年11月20日
抖音完了!这次道歉也没用了
今日互联网头条
9+阅读 · 2018年7月2日
刘强东清明节回湖南湘潭认祖,带给乡亲100亿“小礼物”
中国企业家杂志
7+阅读 · 2018年4月7日
中国平安股价持续大涨背后
凤凰财经
5+阅读 · 2017年9月13日
Top
微信扫码咨询专知VIP会员