胶质母细胞瘤总复发?癌症干细胞“太油”惹的祸

2019 年 7 月 13 日 转化医学网

点击上方“转化医学网”订阅我们!

干货 | 靠谱 | 实用  



文章导读

胶质母细胞瘤是星形细胞肿瘤中恶性程度最高的胶质瘤,生长速度极快,70%~80%患者病程在3~6个月,病程超过1年者仅10%,在积极治疗后,也极可能在半年到一年之间马上复发并快速进展。因此,遏制胶质母细胞瘤的复发是降低其死亡率的重要难题。


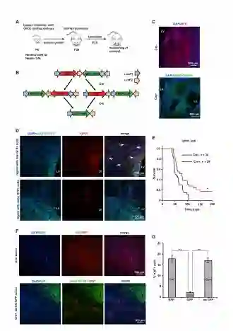
近日,德国癌症研究中心的研究人员发现胶质母细胞瘤干细胞(BTSC)中甘油代谢途径的关键酶——GPD1的特异性表达改变了细胞代谢特性,导致癌症干细胞(CSC)在治疗环境下得以存活。换言之,CSC“太油”是胶质母细胞瘤复发的真正原因!


CSC(BTSC)——胶质母细胞瘤复发的关键


CSC又称癌干细胞、肿瘤干细胞,是指具有自我复制、多细胞分化等干细胞性质的癌细胞,在胶质母细胞瘤中被称为BTSC。这些细胞被认为有形成肿瘤、发展癌症的潜力,是癌症转移过程中重要的细胞来源。大多数癌症(包括胶质母细胞瘤)中CSC数量并不多,却威力巨大,治疗癌症如果不把CSC彻底清除,癌症很容易复发和转移。然而,就胶质母细胞而言,BTSC在治疗时隐身技能满点,即使是免疫治疗也难以精准找到这些细胞,想要“斩草除根”,就得找到BTSC特有的靶点,才能避免“春风吹又生”。


GPD1——BTSC的“油性保护层”


哺乳动物的能量供应主要来源于葡萄糖,快速生长的肿瘤细胞需要大量能量才能生存,但其缺乏代谢灵活性,绝大部分能量都来自糖酵解途径,从而适应间歇性缺氧、并在正常供氧状态下也维持这种供能模式,这就是所谓的“瓦博格效应”。大多数治疗方式都以切断这条供能途径为杀死肿瘤细胞的最终手段,那么,BTSC能在这些治疗手段的围追堵截中一次次存活并再度苏醒引起复发,是否是细胞内“瓦博格效应”出现了改变呢?

 GPD1在BTSC中特异性表达


研究人员对比了BTSC和神经干细胞,发现GPD1蛋白只在BTSC表达,在正常神经干细胞中却不见踪迹。GPD1是什么?它是调控糖酵解及甘油代谢途径的关键酶!GPD1可催化磷酸二羟丙酮到3-磷酸甘油之间的氧化还原反应。磷酸二羟丙酮是糖酵解的中间产物,而3-磷酸甘油参与了脂类的从头合成。也就是说,GPD1既参与了跨线粒体膜的电子传递,同时还处于糖脂代谢的连接点位置,在机体能量代谢中发挥着重要的作用。那么,BTSC中GPD1特异性表达会发生什么呢?


研究人员发现,GPD1在糖脂代谢中对脂代谢的促进作用远远大于糖代谢,GPD1表达后可大力催化磷酸二羟丙酮氧化还原为3-磷酸甘油,并进一步产生甘油,这个过程可以产生大量能量,这就导致原有的糖酵解供能途径受到抑制甚至关闭,脂代谢成为了BTSC的核心供能途径。糖酵解途径被抑制,自然让一些治疗手段无处可施。另一方面,细胞甘油含量的提升有助于细胞陷入休眠状态,该反应的另一产物磷脂酸能够激活mTOR途径,该途径正是调节BTSC对治疗环境适应性的关键。也就是说,GPD1的特异性表达为BTSC提供了一个“油性保护层”,让其陷入休眠,免于治疗环境的伤害,并在合适的时机再次活跃。


 抑制GPD1延长胶质母细胞瘤小鼠存活期


而且,研究人员发现GPD1只在休眠的BTSC中特异性表达,一旦细胞被激活,其表达即受影响,而且正常神经干细胞也无GPD1表达。他们在小鼠自发肿瘤模型中特异性敲除GPD1后,胶质母细胞瘤小鼠的存活期明显延长,这就说明GPD1是BTSC安全有效的靶点,而GPD1抑制剂则有望成为抑制胶质母细胞瘤复发的新疗法。


目前相应的研究暂时还局限于细胞实验和动物实验,尚需要更多实验数据来证明相关结论。但这无疑是胶质母细胞瘤治疗的一大进步,相信只要有足够的时间与精力的投入,会有好消息传来。


参考文献:

PatriciaRusu,et al.GPD1 Specifically Marks Dormant Glioma Stem Cells with a Distinct Metabolic Profile.Cell Stem Cell.Available online 11 July 2019.

更多关于肿瘤分子分型与分子标志物相关研究,请大家关注第二届上海国际癌症大会,与行业大咖交流观点,吸纳新知识,补充新能量,就在第二届上海国际癌症大会!可以先移步往届大会过过瘾

大会设有合作单位展示区,还剩少量展位招募赞助,有意者请联系会务组


参会咨询                                                      赞助合作

张琴:177 2132 5659              刘世豪:185 0160 4437

[email protected]      [email protected]m


长按识别二维码,立即报名

现在报名,可享受八折优惠哦

登录查看更多
0

相关内容

癌症是医学术语,其为最常见的恶性肿瘤,亦有人将癌症和恶性肿瘤混合使用。中医学中称岩,为由控制细胞分裂增殖机制失常而引起的疾病。癌细胞除了分裂失控外,还会局部侵入周遭正常组织甚至经由体内循环系统或淋巴系统转移到身体其他部分。
专知会员服务
29+阅读 · 2020年3月6日
【学科交叉】抗生素发现的深度学习方法
专知会员服务
25+阅读 · 2020年2月23日
Science:脂肪细胞外泌体对巨噬细胞发挥调节功能
外泌体之家
19+阅读 · 2019年3月7日
【Blood】去甲基化治疗失败后,MDS应如何治疗?
浅谈外泌体抑制剂——鞘磷脂酶抑制剂GW4869
外泌体之家
8+阅读 · 2018年12月19日
外泌体相比干细胞的优势是什么?
外泌体之家
43+阅读 · 2018年11月15日
Self-Attention Graph Pooling
Arxiv
13+阅读 · 2019年6月13日
Arxiv
6+阅读 · 2018年2月8日
Arxiv
3+阅读 · 2017年7月6日
VIP会员
最新内容
美陆军设想无人系统司令部
专知会员服务
2+阅读 · 今天13:45
【博士论文】已对齐人工智能系统的持久脆弱性
专知会员服务
0+阅读 · 今天13:52
扭曲还是编造?视频大语言模型幻觉研究综述
专知会员服务
0+阅读 · 今天13:41
《采用系统思维应对混合战争》125页
专知会员服务
2+阅读 · 今天12:47
战争机器学习:数据生态系统构建(155页)
专知会员服务
6+阅读 · 今天8:10
内省扩散语言模型
专知会员服务
6+阅读 · 4月14日
国外反无人机系统与技术动态
专知会员服务
4+阅读 · 4月14日
相关VIP内容
专知会员服务
29+阅读 · 2020年3月6日
【学科交叉】抗生素发现的深度学习方法
专知会员服务
25+阅读 · 2020年2月23日
Top
微信扫码咨询专知VIP会员