【智能制造】尹丽波:工业信息安全态势与产业发展展望

2017 年 12 月 21 日 产业智能官 全球工信


2017年12月12日,由工业和信息化部、北京市人民政府共同指导的首届中国网络安全产业高峰论坛在北京开幕。国家工业信息安全发展研究中心尹丽波主任在会上发表了题为“工业信息安全态势与产业发展展望”的演讲。


尹丽波主任首次对工业信息安全概念进行界定,提出“工业信息安全是指工业运行过程中的信息安全,涉及工业领域各个环节,直接关系到经济发展与社会稳定,包括工业控制系统安全、工业互联网安全、工业大数据安全、工业云安全、工业电子商务安全、关键信息基础设施安全等领域。”


从安全演进路径来看,工业信息安全已成为国家安全体系的有机组成部分;从全球范围来看,工业信息安全形势日趋严峻;从国家需求来看,各国加紧工业信息安全领域布局;从我国现状来看,工业信息安全风险逐步威胁到经济社会健康发展。


工业信息安全发展面临意识、环境、体系三个方面的挑战:工业信息安全意识不足、工业信息安全发展环境不成熟和工业信息安全体系建设尚在起步阶段。因此亟需进一步提高认识、加快机制建设、推动体系建立、提升技术实力、促进产业发展、强化“国家队”能力建设。


未来3-5年工业信息安全市场将进入快速增长期,产品逐步实现全领域覆盖,行业应用不断创新,并且在京津冀、长江经济带、粤港澳大湾区等战略,以及“一带一路”倡议推动下,产业“集聚化”、“协同化”趋势凸显。


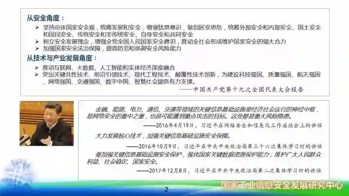
PPT全文如下:



2017年12月12日,由工业和信息化部、北京市人民政府共同指导的首届中国网络安全产业高峰论坛在北京开幕。国家工业信息安全发展研究中心尹丽波主任在会上发表了题为“工业信息安全态势与产业发展展望”的演讲。


尹丽波主任首次对工业信息安全概念进行界定,提出“工业信息安全是指工业运行过程中的信息安全,涉及工业领域各个环节,直接关系到经济发展与社会稳定,包括工业控制系统安全、工业互联网安全、工业大数据安全、工业云安全、工业电子商务安全、关键信息基础设施安全等领域。”


从安全演进路径来看,工业信息安全已成为国家安全体系的有机组成部分;从全球范围来看,工业信息安全形势日趋严峻;从国家需求来看,各国加紧工业信息安全领域布局;从我国现状来看,工业信息安全风险逐步威胁到经济社会健康发展。


工业信息安全发展面临意识、环境、体系三个方面的挑战:工业信息安全意识不足、工业信息安全发展环境不成熟和工业信息安全体系建设尚在起步阶段。因此亟需进一步提高认识、加快机制建设、推动体系建立、提升技术实力、促进产业发展、强化“国家队”能力建设。


未来3-5年工业信息安全市场将进入快速增长期,产品逐步实现全领域覆盖,行业应用不断创新,并且在京津冀、长江经济带、粤港澳大湾区等战略,以及“一带一路”倡议推动下,产业“集聚化”、“协同化”趋势凸显。


PPT全文如下:



来源:全球工信



 



人工智能赛博物理操作系统

AI-CPS OS

人工智能赛博物理操作系统新一代技术+商业操作系统“AI-CPS OS:云计算+大数据+物联网+区块链+人工智能)分支用来的今天,企业领导者必须了解如何将“技术”全面渗入整个公司、产品等“商业”场景中,利用AI-CPS OS形成数字化+智能化力量,实现行业的重新布局、企业的重新构建和自我的焕然新生。


AI-CPS OS的真正价值并不来自构成技术或功能,而是要以一种传递独特竞争优势的方式将自动化+信息化、智造+产品+服务数据+分析一体化,这种整合方式能够释放新的业务和运营模式。如果不能实现跨功能的更大规模融合,没有颠覆现状的意愿,这些将不可能实现。


领导者无法依靠某种单一战略方法来应对多维度的数字化变革。面对新一代技术+商业操作系统AI-CPS OS颠覆性的数字化+智能化力量,领导者必须在行业、企业与个人这三个层面都保持领先地位:

  1. 重新行业布局:你的世界观要怎样改变才算足够?你必须对行业典范进行怎样的反思?

  2. 重新构建企业:你的企业需要做出什么样的变化?你准备如何重新定义你的公司?

  3. 重新打造自己:你需要成为怎样的人?要重塑自己并在数字化+智能化时代保有领先地位,你必须如何去做?

AI-CPS OS是数字化智能化创新平台,设计思路是将大数据、物联网、区块链和人工智能等无缝整合在云端,可以帮助企业将创新成果融入自身业务体系,实现各个前沿技术在云端的优势协同。AI-CPS OS形成的字化+智能化力量与行业、企业及个人三个层面的交叉,形成了领导力模式,使数字化融入到领导者所在企业与领导方式的核心位置:

  1. 精细种力量能够使人在更加真实、细致的层面观察与感知现实世界和数字化世界正在发生的一切,进而理解和更加精细地进行产品个性化控制、微观业务场景事件和结果控制。

  2. 智能:模型随着时间(数据)的变化而变化,整个系统就具备了智能(自学习)的能力。

  3. 高效:企业需要建立实时或者准实时的数据采集传输、模型预测和响应决策能力,这样智能就从批量性、阶段性的行为变成一个可以实时触达的行为。

  4. 不确定性:数字化变更颠覆和改变了领导者曾经仰仗的思维方式、结构和实践经验,其结果就是形成了复合不确定性这种颠覆性力量。主要的不确定性蕴含于三个领域:技术、文化、制度。

  5. 边界模糊:数字世界与现实世界的不断融合成CPS不仅让人们所知行业的核心产品、经济学定理和可能性都产生了变化,还模糊了不同行业间的界限。这种效应正在向生态系统、企业、客户、产品快速蔓延。

AI-CPS OS形成的数字化+智能化力量通过三个方式激发经济增长:

  1. 创造虚拟劳动力,承担需要适应性和敏捷性的复杂任务,即“智能自动化”,以区别于传统的自动化解决方案;

  2. 对现有劳动力和实物资产进行有利的补充和提升,提高资本效率

  3. 人工智能的普及,将推动多行业的相关创新,开辟崭新的经济增长空间


给决策制定者和商业领袖的建议:

  1. 超越自动化,开启新创新模式:利用具有自主学习和自我控制能力的动态机器智能,为企业创造新商机;

  2. 迎接新一代信息技术,迎接人工智能:无缝整合人类智慧与机器智能,重新

    评估未来的知识和技能类型;

  3. 制定道德规范:切实为人工智能生态系统制定道德准则,并在智能机器的开

    发过程中确定更加明晰的标准和最佳实践;

  4. 重视再分配效应:对人工智能可能带来的冲击做好准备,制定战略帮助面临

    较高失业风险的人群;

  5. 开发数字化+智能化企业所需新能力:员工团队需要积极掌握判断、沟通及想象力和创造力等人类所特有的重要能力。对于中国企业来说,创造兼具包容性和多样性的文化也非常重要。


子曰:“君子和而不同,小人同而不和。”  《论语·子路》云计算、大数据、物联网、区块链和 人工智能,像君子一般融合,一起体现科技就是生产力。


如果说上一次哥伦布地理大发现,拓展的是人类的物理空间。那么这一次地理大发现,拓展的就是人们的数字空间。在数学空间,建立新的商业文明,从而发现新的创富模式,为人类社会带来新的财富空间。云计算,大数据、物联网和区块链,是进入这个数字空间的船,而人工智能就是那船上的帆,哥伦布之帆!


新一代技术+商业的人工智能赛博物理操作系统AI-CPS OS作为新一轮产业变革的核心驱动力,将进一步释放历次科技革命和产业变革积蓄的巨大能量,并创造新的强大引擎。重构生产、分配、交换、消费等经济活动各环节,形成从宏观到微观各领域的智能化新需求,催生新技术、新产品、新产业、新业态、新模式。引发经济结构重大变革,深刻改变人类生产生活方式和思维模式,实现社会生产力的整体跃升。





产业智能官  AI-CPS



用“人工智能赛博物理操作系统新一代技术+商业操作系统“AI-CPS OS:云计算+大数据+物联网+区块链+人工智能)在场景中构建状态感知-实时分析-自主决策-精准执行-学习提升的认知计算和机器智能;实现产业转型升级、DT驱动业务、价值创新创造的产业互联生态链






长按上方二维码关注微信公众号: AI-CPS,更多信息回复:


新技术“云计算”、“大数据”、“物联网”、“区块链”、“人工智能新产业:智能制造”、“智能农业”、“智能金融”、“智能零售”、“智能城市、“智能驾驶”新模式:“财富空间、“数据科学家”、“赛博物理”、“供应链金融”


官方网站:AI-CPS.NET




本文系“产业智能官”(公众号ID:AI-CPS)收集整理,转载请注明出处!



版权声明产业智能官(公众号ID:AI-CPS推荐的文章,除非确实无法确认,我们都会注明作者和来源。部分文章推送时未能与原作者取得联系。若涉及版权问题,烦请原作者联系我们,与您共同协商解决。联系、投稿邮箱:[email protected]





登录查看更多
0

相关内容

新时期我国信息技术产业的发展
专知会员服务
71+阅读 · 2020年1月18日
电力人工智能发展报告,33页ppt
专知会员服务
135+阅读 · 2019年12月25日
【白皮书】“物联网+区块链”应用与发展白皮书-2019
专知会员服务
94+阅读 · 2019年11月13日
5G全产业链发展分析报告
行业研究报告
12+阅读 · 2019年6月7日
2019 GAITC 专题论坛之十二丨智慧交通--智慧城市的核心动脉
中国人工智能学会
7+阅读 · 2019年5月6日
【物联网】物联网产业现状与技术发展
产业智能官
15+阅读 · 2018年12月17日
权威发布:新一代人工智能发展白皮书(2017)
全球人工智能
12+阅读 · 2018年2月25日
【智能制造】智能制造技术与数字化工厂应用!
产业智能官
13+阅读 · 2018年2月21日
《人工智能标准化白皮书(2018版)》发布|附下载
人工智能学家
18+阅读 · 2018年1月21日
Learning Dynamic Routing for Semantic Segmentation
Arxiv
8+阅读 · 2020年3月23日
Deep learning for cardiac image segmentation: A review
Arxiv
21+阅读 · 2019年11月9日
UPSNet: A Unified Panoptic Segmentation Network
Arxiv
4+阅读 · 2019年1月12日
Arxiv
5+阅读 · 2018年3月30日
VIP会员
最新内容
电子战革命:塑造战场的十年突破(2015–2025)
专知会员服务
2+阅读 · 今天9:19
人工智能即服务与未来战争(印度视角)
专知会员服务
0+阅读 · 今天7:57
《美国战争部2027财年军事人员预算》
专知会员服务
0+阅读 · 今天7:44
伊朗战争中的电子战
专知会员服务
4+阅读 · 今天7:04
大语言模型平台在国防情报应用中的对比
专知会员服务
6+阅读 · 今天3:12
美海军“超配项目”
专知会员服务
6+阅读 · 今天2:13
《美陆军条例:陆军指挥政策(2026版)》
专知会员服务
11+阅读 · 4月21日
相关资讯
5G全产业链发展分析报告
行业研究报告
12+阅读 · 2019年6月7日
2019 GAITC 专题论坛之十二丨智慧交通--智慧城市的核心动脉
中国人工智能学会
7+阅读 · 2019年5月6日
【物联网】物联网产业现状与技术发展
产业智能官
15+阅读 · 2018年12月17日
权威发布:新一代人工智能发展白皮书(2017)
全球人工智能
12+阅读 · 2018年2月25日
【智能制造】智能制造技术与数字化工厂应用!
产业智能官
13+阅读 · 2018年2月21日
《人工智能标准化白皮书(2018版)》发布|附下载
人工智能学家
18+阅读 · 2018年1月21日
Top
微信扫码咨询专知VIP会员