【智能制造】智能制造技术与数字化工厂应用!

2018 年 2 月 21 日 产业智能官

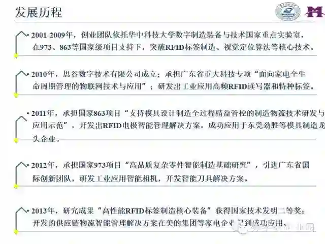
东莞华中科技大学制造工程研究院、东莞思谷数字技术有限公司在7月2日由e-works数字化企业网举办的【2015首届中国制造业智能制造高峰论坛暨第十二届中国制造业管理信息化大会】上给我们带来了智能制造的技术与数字化工厂的应用。



【e-works公众号内容不错,值得关注】














来源:e-works数字化企业网独家资料




国内某航空企业智能制造技术架构!

◎文丨高凯*孙炜*李星彤

本文通过对航空企业智能制造体系顶层框架设计、制造系统智能感知与集成,结合飞机研制中智能制造技术的应用发展要求,提出了构建企业智能制造顶层参考体系框架和发展路线图。


引言



近年来,随着国家智能制造战略陆续推出,各行各业都在积极推进智能制造进程。航空工业作为国民经济中具有先导作用的支撑产业,为了适应时代发展的趋势,也已对智能制造进了全面布局、合理规划和应用。通过对标国家智能制造的发展需求,对已有的业务模式进行总结分析,以智能制造发展目标为导向,总结提炼企业在智能制造实施中业务模式的发展需求,并以此为基础进行智能制造体系构建技术研究。




本文通过对航空企业智能制造体系顶层框架设计、制造系统智能感知与集成,结合飞机研制中智能制造技术的应用发展要求,提出了构建企业智能制造顶层参考体系框架和发展路线图。



1、航空智能制造体系概述



航空工业技术密集、高度综合、广泛协作、研制周期长、投资费用大,是国民经济中具有先导作用的支撑产业,具有引领和带动新兴产业和新兴学科发展的重要作用。飞机作为大型复杂航空产品,其结构复杂、零部件多、制造过程繁锁,涉及到材料、加工、装配等制造相关的各个环节,涵盖了大量的制造部门和制造装备。

图1 中国航空制造业制造能力现状


因此,飞机产品制造的发展水平,可作为衡量国家工业基础和制造业水平的重要标志。当前,随着国家战略和周边形势的发展需求,新一代飞机的精度、寿命、可靠性和可维护性等指标较以往机型都有显著提升,技术经济性也成为产品研制的必要考虑因素。但分析发现,当前的制造模式和制造水平已经难以满足新一代飞机研制面临的挑战,制造系统的极限能力依然无法保证飞机的高气动隐身需求。《中国制造2025》中智能制造工程的提出为新一代飞机研制提供了解决思路和契机。在飞机研制中发展智能制造,通过智能制造的相关技术手段来应对新一代飞机研制过程中的各种需求,已经成为保证新一代飞机高质量、低成本、短周期研制的关键途径。



2、航空智能制造体系构建



图2 航空企业智能制造技术体系框架


(1)航空企业智能制造体系顶层框架设计

针对新一代飞机智能制造的技术发展和应用需求,参考工业4.0和工业互联网的智能制造发展框架,开展航空企业智能制造体系顶层框架设计与规划工作,全面引导后续的关键技术攻关、智能平台搭建、工程应用和标准规范制定等工作。主要内容包括:


l  航空企业智能制造技术体系框架

l  航空企业智能制造平台架构

l  智能制造技术、关键装备的工程应用规划


图3 制造过程模型控制与管理业务框架图


(2)智能工艺设计与全息虚拟验证

以工艺对自动化装备的智能驱动和操作人员的精准指导为目标,研究信息-物理融合环境下的基于模型的工艺/工装智能设计、企业级产品制造/装配和管控过程的全息虚拟验证业务的发展目标、技术构成、业务流程和软、硬件构建方案,引导形成智能工厂中工艺快速、规范化设计和虚拟验证平台对产品工艺的优化能力。主要内容包括:


l  制造过程模型控制与管理

l  基于模型的智能工艺设计

l  可视化装配指令设计与执行

l  全息虚拟验证与优化


图4 基于模型的智能工艺设计业务框架图


(3)制造系统智能感知与集成

以支撑制造系统的状态感知、自主决策和信息传递为目标,结合企业现有的自动化装备,研究制造系统的智能感知与集成业务的发展目标、技术构成、业务流程和软、硬件构建方案,支持新一代飞机的智能加工/装配生产线CPS单元的建设和互联。主要内容包括:


l  智能装备状态感知

l  基于模型的检测检验

l  物流状态实时感知

l  智能制造单元互联与集成


图5 制造系统智能感知与集成发展思路


(4)基于物联信息的物料仓储与精准配送

以物料系统自主控制和作业现场精准配为目标,结合RFID、视觉识别等物联网感应设备,研究基于物联信息的物料仓储与精准配送业务的发展目标、技术构成、业务流程和软、硬件构建方案,引导实现物料配送方案的准时生成和全车间的精准柔性配送。主要内容包括:


l  基于RFID的智能物料仓储

l  作业数据驱动的物料配送方案快速生成

l  基于AGV的车间物料柔性配送


图6 基于物联信息的物料仓储与精准配送发展思路


(5)基于智能决策的自适应生产管控

以生产过程的决策自动化为目标,研究基于智能决策的自适应生产管控业务的发展目标、技术构成、业务流程和软、硬件构建方案,为建立企业资源、生产计划的自适应规划,以及质量信息的实时跟踪和控制机制提供指导。主要内容包括:


l  制造资源动态管理与自适应平衡

l  生产计划的自适应排产与调度

l  基于物联信息的产品质量追踪与控制

l  实时数据驱动的制造场景可视化


图7 基于智能决策的自适应生产管控发展思路


(6)物联大数据存储、传递与决策支持

以支持新一代飞机的可预测化制造为目标,结合产品研制流程带出的大数据,研究物联大数据存储、传递和决策支持业务的发展目标、技术构成、业务流程和软、硬件构建方案,指导产品物联大数据存储与分析中心建设,促进形成生产过程中的各类分析决策能力。主要内容包括:


l  物联大数据存储与查询分析

l  物联大数据传递、共享与安全保障

l  基于工业云计算的产品大数据发掘


图8 物联大数据存储、传递与决策支持发展思路



3、结束语



通过结合新一代飞机研制中智能制造技术的应用发展要求,调研和分析企业实施智能制造的软、硬件基础环境。借鉴德国工业4.0和美国工业互联网战略的参考框架,构建企业智能制造顶层参考体系框架和发展路线图。


结合物联网、大数据和云计算等新一代信息技术,研究智能制造体系框架中智能工艺设计与虚拟验证、制造系统智能感知与集成、智能仓储物流、自适应生产管控、物联大数据分析等各项关键要素的发展目标、技术构成、业务流程和软、硬件系统方案,从而为企业智能制造的体系化、分阶段技术发展和应用提供指导。


人工智能赛博物理操作系统

AI-CPS OS

人工智能赛博物理操作系统新一代技术+商业操作系统“AI-CPS OS:云计算+大数据+物联网+区块链+人工智能)分支用来的今天,企业领导者必须了解如何将“技术”全面渗入整个公司、产品等“商业”场景中,利用AI-CPS OS形成数字化+智能化力量,实现行业的重新布局、企业的重新构建和自我的焕然新生。


AI-CPS OS的真正价值并不来自构成技术或功能,而是要以一种传递独特竞争优势的方式将自动化+信息化、智造+产品+服务数据+分析一体化,这种整合方式能够释放新的业务和运营模式。如果不能实现跨功能的更大规模融合,没有颠覆现状的意愿,这些将不可能实现。


领导者无法依靠某种单一战略方法来应对多维度的数字化变革。面对新一代技术+商业操作系统AI-CPS OS颠覆性的数字化+智能化力量,领导者必须在行业、企业与个人这三个层面都保持领先地位:

  1. 重新行业布局:你的世界观要怎样改变才算足够?你必须对行业典范进行怎样的反思?

  2. 重新构建企业:你的企业需要做出什么样的变化?你准备如何重新定义你的公司?

  3. 重新打造自己:你需要成为怎样的人?要重塑自己并在数字化+智能化时代保有领先地位,你必须如何去做?

AI-CPS OS是数字化智能化创新平台,设计思路是将大数据、物联网、区块链和人工智能等无缝整合在云端,可以帮助企业将创新成果融入自身业务体系,实现各个前沿技术在云端的优势协同。AI-CPS OS形成的字化+智能化力量与行业、企业及个人三个层面的交叉,形成了领导力模式,使数字化融入到领导者所在企业与领导方式的核心位置:

  1. 精细种力量能够使人在更加真实、细致的层面观察与感知现实世界和数字化世界正在发生的一切,进而理解和更加精细地进行产品个性化控制、微观业务场景事件和结果控制。

  2. 智能:模型随着时间(数据)的变化而变化,整个系统就具备了智能(自学习)的能力。

  3. 高效:企业需要建立实时或者准实时的数据采集传输、模型预测和响应决策能力,这样智能就从批量性、阶段性的行为变成一个可以实时触达的行为。

  4. 不确定性:数字化变更颠覆和改变了领导者曾经仰仗的思维方式、结构和实践经验,其结果就是形成了复合不确定性这种颠覆性力量。主要的不确定性蕴含于三个领域:技术、文化、制度。

  5. 边界模糊:数字世界与现实世界的不断融合成CPS不仅让人们所知行业的核心产品、经济学定理和可能性都产生了变化,还模糊了不同行业间的界限。这种效应正在向生态系统、企业、客户、产品快速蔓延。

AI-CPS OS形成的数字化+智能化力量通过三个方式激发经济增长:

  1. 创造虚拟劳动力,承担需要适应性和敏捷性的复杂任务,即“智能自动化”,以区别于传统的自动化解决方案;

  2. 对现有劳动力和实物资产进行有利的补充和提升,提高资本效率

  3. 人工智能的普及,将推动多行业的相关创新,开辟崭新的经济增长空间


给决策制定者和商业领袖的建议:

  1. 超越自动化,开启新创新模式:利用具有自主学习和自我控制能力的动态机器智能,为企业创造新商机;

  2. 迎接新一代信息技术,迎接人工智能:无缝整合人类智慧与机器智能,重新

    评估未来的知识和技能类型;

  3. 制定道德规范:切实为人工智能生态系统制定道德准则,并在智能机器的开

    发过程中确定更加明晰的标准和最佳实践;

  4. 重视再分配效应:对人工智能可能带来的冲击做好准备,制定战略帮助面临

    较高失业风险的人群;

  5. 开发数字化+智能化企业所需新能力:员工团队需要积极掌握判断、沟通及想象力和创造力等人类所特有的重要能力。对于中国企业来说,创造兼具包容性和多样性的文化也非常重要。


子曰:“君子和而不同,小人同而不和。”  《论语·子路》云计算、大数据、物联网、区块链和 人工智能,像君子一般融合,一起体现科技就是生产力。


如果说上一次哥伦布地理大发现,拓展的是人类的物理空间。那么这一次地理大发现,拓展的就是人们的数字空间。在数学空间,建立新的商业文明,从而发现新的创富模式,为人类社会带来新的财富空间。云计算,大数据、物联网和区块链,是进入这个数字空间的船,而人工智能就是那船上的帆,哥伦布之帆!


新一代技术+商业的人工智能赛博物理操作系统AI-CPS OS作为新一轮产业变革的核心驱动力,将进一步释放历次科技革命和产业变革积蓄的巨大能量,并创造新的强大引擎。重构生产、分配、交换、消费等经济活动各环节,形成从宏观到微观各领域的智能化新需求,催生新技术、新产品、新产业、新业态、新模式。引发经济结构重大变革,深刻改变人类生产生活方式和思维模式,实现社会生产力的整体跃升。





产业智能官  AI-CPS



用“人工智能赛博物理操作系统新一代技术+商业操作系统“AI-CPS OS:云计算+大数据+物联网+区块链+人工智能)在场景中构建状态感知-实时分析-自主决策-精准执行-学习提升的认知计算和机器智能;实现产业转型升级、DT驱动业务、价值创新创造的产业互联生态链




长按上方二维码关注微信公众号: AI-CPS,更多信息回复:


新技术“云计算”、“大数据”、“物联网”、“区块链”、“人工智能新产业:智能制造”、“智能农业”、“智能金融”、“智能零售”、“智能城市、“智能驾驶”新模式:“财富空间、“数据科学家”、“赛博物理”、“供应链金融”


官方网站:AI-CPS.NET



本文系“产业智能官”(公众号ID:AI-CPS)收集整理,转载请注明出处!



版权声明产业智能官(公众号ID:AI-CPS推荐的文章,除非确实无法确认,我们都会注明作者和来源。部分文章推送时未能与原作者取得联系。若涉及版权问题,烦请原作者联系我们,与您共同协商解决。联系、投稿邮箱:[email protected]




登录查看更多
13

相关内容

商业数据分析,39页ppt
专知会员服务
165+阅读 · 2020年6月2日
人机对抗智能技术
专知会员服务
214+阅读 · 2020年5月3日
新时期我国信息技术产业的发展
专知会员服务
71+阅读 · 2020年1月18日
电力人工智能发展报告,33页ppt
专知会员服务
135+阅读 · 2019年12月25日
【精益】精益生产与智能制造的联系和支撑
产业智能官
39+阅读 · 2019年9月14日
【工业智能】人工智能在智能制造中的应用
产业智能官
22+阅读 · 2019年1月11日
【智能制造】新一代智能制造:人工智能与智能制造
产业智能官
17+阅读 · 2018年8月11日
【智能制造】离散型制造业如何实现智能制造​
产业智能官
7+阅读 · 2017年10月16日
Conditional BERT Contextual Augmentation
Arxiv
8+阅读 · 2018年12月17日
A General and Adaptive Robust Loss Function
Arxiv
8+阅读 · 2018年11月5日
VIP会员
最新内容
ICML 2026 | 理解上下文持续学习中的泛化与遗忘
专知会员服务
1+阅读 · 今天15:53
Agent Harness综述:大模型智能体执行器工程全景
专知会员服务
1+阅读 · 今天15:04
马赛克防御与分布式指挥:伊朗的回击(中文版)
《基于理论的威慑效能评估》
专知会员服务
4+阅读 · 今天14:48
ICML2026 | 重新思考顺序知识编辑中的正则化
专知会员服务
8+阅读 · 5月27日
《用于兵力发展选项优先排序的成本效益模型》
专知会员服务
11+阅读 · 5月27日
AutoResearch AI综述:迈向AI驱动的科学发现自动化
专知会员服务
10+阅读 · 5月26日
《Palantir边缘人工智能》手册
专知会员服务
25+阅读 · 5月26日
相关VIP内容
商业数据分析,39页ppt
专知会员服务
165+阅读 · 2020年6月2日
人机对抗智能技术
专知会员服务
214+阅读 · 2020年5月3日
新时期我国信息技术产业的发展
专知会员服务
71+阅读 · 2020年1月18日
电力人工智能发展报告,33页ppt
专知会员服务
135+阅读 · 2019年12月25日
相关资讯
【精益】精益生产与智能制造的联系和支撑
产业智能官
39+阅读 · 2019年9月14日
【工业智能】人工智能在智能制造中的应用
产业智能官
22+阅读 · 2019年1月11日
【智能制造】新一代智能制造:人工智能与智能制造
产业智能官
17+阅读 · 2018年8月11日
【智能制造】离散型制造业如何实现智能制造​
产业智能官
7+阅读 · 2017年10月16日
Top
微信扫码咨询专知VIP会员