科学家让小鼠熬夜,加重了它们的免疫性疾病

2017 年 12 月 17 日 Nature自然科研 Nature自然科研

《自然-通讯》发表的一篇小鼠研究Loss of the molecular clock in myeloid cells exacerbates T cell-mediated CNS autoimmune disease揭示生物钟和一天中的时间如何影响免疫应答。生物节律和24小时长的昼夜交替相互作用,理解其影响能帮助制定药物靶向策略,以缓解自身免疫性疾病。

Pixabay

生物节律所描述的生物钟能根据一个24小时循环周期调控地球生物的活动。通常认为,保持良好的生物节律有利于人体健康,而打破生物节律(比如上夜班)则可能引发免疫性疾病,如多发性硬化症。然而,这背后的分子联系并不明确。


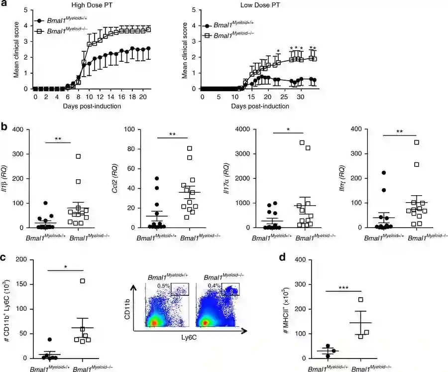
爱尔兰都柏林大学圣三一学院的Kingston Mills, 爱尔兰皇家外科医学院(RCSI)的Annie Curtis及同事表明免疫应答的诱导和自身免疫的调控受一天中免疫系统调节时间的影响。  将小鼠作为模式生物,他们发现一个主要生理基因BMAL1负责感知时间提示并根据这些提示来抑制炎症。BMAL1的缺失或免疫系统在中午而非午夜工作,会加重实验性自身免疫性脑脊髓炎——多发性硬化症的小鼠模型。

骨髓细胞中缺失BMAL1加重了脑脊髓炎。

Sutton et al.

虽然需要做更多研究来弄清如何精准调控生物节律或有益的免疫所需的时间信号,但是这篇文章中的发现足以让我们认识到“遵守时间”对维护免疫系统的重要性。

Ncomms|doi:10.1038/s41467-017-02111-0

点击“阅读原文阅读论文

Loss of the molecular clock in myeloid cells exacerbates T cell-mediated CNS autoimmune disease

相关文章


缺觉让人认知退步可能由人脑内侧颞叶内神经活动的减慢削弱驱动

300万孕妇研究显示,有睡眠问题的女性更易早产

细胞图谱揭示免疫系统抗击癌症新细节

登录查看更多
0

相关内容

具有动能的生命体。
【ICMR2020】持续健康状态接口事件检索
专知会员服务
18+阅读 · 2020年4月18日
【华侨大学】基于混合深度学习算法的疾病预测模型
专知会员服务
97+阅读 · 2020年1月21日
Nature 一周论文导读 | 2019 年 6 月 27 日
科研圈
8+阅读 · 2019年7月7日
Nature 一周论文导读 | 2019 年 5 月 30 日
科研圈
15+阅读 · 2019年6月9日
Nature 一周论文导读 | 2019 年 4 月 4 日
科研圈
7+阅读 · 2019年4月14日
Nature 一周论文导读 | 2019 年 2 月 28 日
科研圈
13+阅读 · 2019年3月10日
Science:脂肪细胞外泌体对巨噬细胞发挥调节功能
外泌体之家
19+阅读 · 2019年3月7日
Nature 一周论文导读 | 2019 年 2 月 21 日
科研圈
14+阅读 · 2019年3月3日
Nature 一周论文导读 | 2018 年 3 月 29 日
科研圈
12+阅读 · 2018年4月7日
Arxiv
16+阅读 · 2020年2月6日
Arxiv
6+阅读 · 2019年2月28日
Arxiv
3+阅读 · 2018年6月19日
VIP会员
最新内容
人工智能在战场行动中的演进及伊朗案例
专知会员服务
2+阅读 · 今天13:08
美AI公司Anthropic推出网络安全模型“Mythos”
专知会员服务
2+阅读 · 今天12:58
【博士论文】面向城市环境的可解释计算机视觉
专知会员服务
0+阅读 · 今天12:57
大语言模型的自改进机制:技术综述与未来展望
专知会员服务
0+阅读 · 今天12:50
《第四代军事特种作战部队选拔与评估》
专知会员服务
1+阅读 · 今天6:23
Top
微信扫码咨询专知VIP会员