芯片及测序高通量数据关键靶标基因筛选分析学习班

2018 年 9 月 5 日 外泌体之家


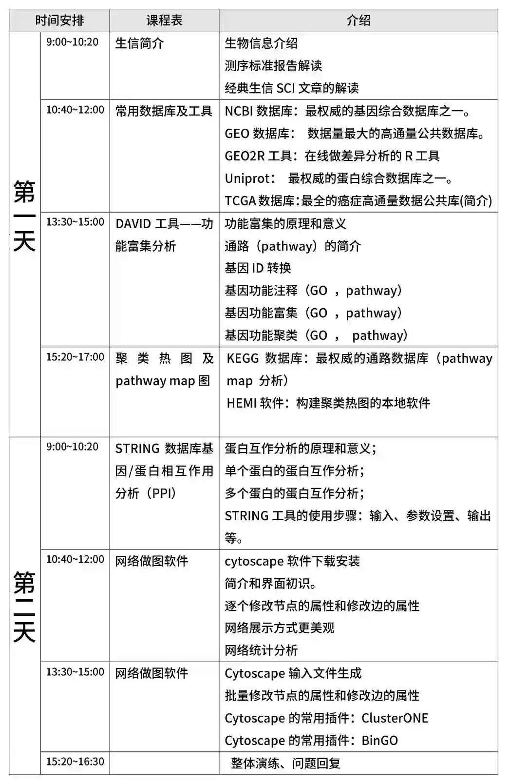
要点预览

芯片及测序高通量数据关键靶标基因筛选分析学习班
2018/10/13-14  (12日报到)

北京邦泰宾馆

报名方式见文末



会议简介

关键靶标分析是指基于生信的方法从芯片及测序高通量数据中挖掘到与研究方向最相关的靶标基因(mRNA,miRNA,lncRNA或蛋白)。随着高通量手段的不断进步,测序和芯片的成本也逐渐降低,速度也越来越快,使用高通量手段(测序/芯片)进行科研的优点非常明显,也是大势所趋! 

做过测序或者芯片实验的科研人员越来越多,虽然测序公司已经给出了一部分的数据分析,比如过滤、质控比对、定量和差异等,但是这些分析属于基础傻瓜式的标准分析,并不能完整的讲一个故事!我们也很难在大量的差异基因中筛选获得关键基因。因此,需要我们自己掌握高通量数据挖掘的能力,从海量信息中获得自己想要的关键基因!

学习预期:通过整整两天的强化训练,掌握生信文献分析思路和八个实用操作知识点,可以独立完成一篇基于公共数据库的高通量数据挖掘分析,获得一套属于自己的分析结果。


内容安排


通过该主题的学习,可以学会:

1.    高通量公共数据的详细信息查找/下载;
2.    在线做差异表达分析
3.    在线blast分析
4.    基因ID转换
5.    通路map图制作
6.    功能富集分析
7.    蛋白互作分析
8.    网络图的构建和美化。

主讲老师简介

主讲宋老师有近十年的生信分析经验,擅长方向有转录组测序分析、芯片数据分析、疾病机理研究分析、疾病预后与基因关联分析、项目分析思路设计以及个性化分析等,精通perl、R等编程语言。曾参与完成过肺癌、胰腺癌、骨肉瘤、胃癌等数据库的分析,个体基因检测流程和无创唐筛流程的开发构建及近百篇软件著作权和发明专利的撰写和申请;曾在上海、沈阳、济南、武汉等城市举办过十几场线下学习班,有丰富的授课经验。


时间地点

北京邦泰宾馆 2018/10/13-14  (12日周五报到)

北京市丰台区西局西街300号(九号线七里庄地铁站下B口出即到)


注册费用

3200元/人  按交费先后顺序安排座次,注册费包含会场、教材、专家讲课费、视频课程等费用,不含住宿费。

优惠策略:
1.    学生或三人(含)以上团体每人减200元;
2.    报到前一周之前缴费每人减200元;
3.    以上优惠可叠加。

住宿安排

住宿:(不强行规定,可自己预订附近其他酒店,费用自理)

北京邦泰宾馆 

北京市丰台区西局西街300号(九号线七里庄地铁站下B口出即到)

标准间/单间: 340元/间/晚     (含早餐、含宽带)

备注:住宿统一安排,费用自理,办理住宿时告诉前台是参加此学习班的即可,住宿费办理住宿时交给酒店前台。住宿费发票将在退房时由酒店开具给您。


参会要求

1、    请自带笔记本电脑。会场我们会布置足够电源插座。请确保电脑安装的是WINDOWS的操作系统
2、    所用软件会前一周发到报名邮箱自行下载安装或报到时拷贝。
3、    会议期间发放经盖章的纸质邀请函、发票供报销使用。根据近几年经验,所有学员都能顺利报销,敬请放心。


邮件报名

为保证最快速的给您回复,请按下列格式撰写邮件发送到指定报名邮箱 :

[email protected]


报名邮件内容模板:(同期有其他会议举办,请不要省略所参加的是哪个会议)
我想报名参加芯片及测序高通量数据关键靶标基因筛选分析学习班,以下是我的信息:
1、姓名:
2、性别:
3、邮箱:
4、手机:
5、发票抬头:如不确定,先留空。
6、纳税人识别号或统一社会信用代码:如不确定,先留空。
7、是否预订住宿:如需预订住宿请注明,一般默认住宿时间是从会议前一晚到会议最后一天中午退房,如果有特殊需要请注明。
8、备注:备注说明写在此,如有多人参加,请将姓名、性别、邮箱、手机在上面分别单独列出,备注中写明一位主要联系人。


登录查看更多
0

相关内容

高效医疗图像分析的统一表示
专知会员服务
36+阅读 · 2020年6月23日
缺失数据统计分析,第三版,462页pdf
专知会员服务
113+阅读 · 2020年2月28日
广东疾控中心《新型冠状病毒感染防护》,65页pdf
专知会员服务
19+阅读 · 2020年1月26日
西湖大学功能蛋白质组学与复杂疾病实验室招聘启事
华为Mate20系列4款新机发布,售价最高超一万六
DeepTech深科技
3+阅读 · 2018年10月17日
干细胞外泌体的市场分析
外泌体之家
8+阅读 · 2017年12月19日
Accelerated Methods for Deep Reinforcement Learning
Arxiv
6+阅读 · 2019年1月10日
Arxiv
6+阅读 · 2018年10月3日
Feature Selection Library (MATLAB Toolbox)
Arxiv
7+阅读 · 2018年8月6日
Arxiv
4+阅读 · 2018年1月19日
Arxiv
6+阅读 · 2018年1月14日
VIP会员
最新内容
战略前沿人工智能的再思考(中文)
专知会员服务
4+阅读 · 5月29日
《量化地基防空系统间接效应的博弈论方法》
专知会员服务
4+阅读 · 5月29日
“史诗怒火行动”中美军损失的作战飞机
专知会员服务
4+阅读 · 5月29日
ICML 2026 | 理解上下文持续学习中的泛化与遗忘
专知会员服务
5+阅读 · 5月28日
Agent Harness综述:大模型智能体执行器工程全景
专知会员服务
14+阅读 · 5月28日
《基于理论的威慑效能评估》
专知会员服务
8+阅读 · 5月28日
Top
微信扫码咨询专知VIP会员