外泌体miR-335可作为肝癌治疗的新策略

2017 年 10 月 16 日 外泌体之家 土豆

Wang F et al. Exosome - miR-335 as a novel therapeutic strategy in hepatocellular carcinoma. Hepatology. 
杂志:Hepatology 
作者单位:约翰霍普金斯大学医学院,兰州大学医学院

肝癌在全球癌症相关死亡人数中排名第三。绝大多数肝癌是在肝纤维化或肝硬化背景下发展而来的。当肝脏受到损伤后,无活性的肝脏成纤维细胞(肝星形细胞)变发生活化,产生肝纤维化,进而转化为产生胶原的细胞。在促纤维增生性癌症中,癌相关成纤维细胞(CAF)是肿瘤实质内被发现的成纤维细胞类型。这些癌相关成纤维细胞被认为是癌症发生和发展的始作俑者。这些数据似乎表明,肝纤维化或肝星形细胞的激活在HCC的发展中发挥重要作用,这可能与CAF在促纤维增生性癌症中发挥的作用类似。

肝细胞癌(HCC)中活化的成纤维细胞的起源仍有争议。最近的研究表明,包括星形细胞的激活、或门静脉成纤维细胞的活化、或肝细胞的转分化是通过上皮间充质转化(EMT)而来的。在以前的研究中,研究人员曾通过与胆管癌(CCA)细胞共培养,鉴定了人肝星形细胞LX2中下调的microRNA(miR)类型。有趣的是,在与癌细胞共同培养的LX2细胞中被发现下调的miRNA类型(可以说是促进其CAF表型),与同样LX2细胞由含视黄醇的无活性星形细胞激活为产生胶原的细胞过程中被下调的miRNA类型之间存在显著的重叠。因此,从无活性的星形细胞转化为活性细胞再转变为CAF,可能在HCC发展中存在连续的相关性。所以,这些结果表明激活的星形细胞或肝脏成纤维细胞是HCC发展的促进者。

在癌症微环境中,肝癌细胞与其他细胞之间相互作用的确切机制正在深入研究之中。例如,在胆管癌中,研究人员此前已经表明,成纤维细胞和癌细胞间可通过细胞外囊泡(外泌体)进行通信。此外,研究人员发现,星形细胞衍生的外泌体在体外和体内实验里均可被癌细胞摄取。重要的是,研究人员可以改变来自这些星形细胞的囊泡,使其有效携带miRNA载体到胆管癌中,能起到收缩肿瘤的作用,并增加大鼠胆管癌模型的存活率。研究人员得出结论,破坏肝脏成纤维细胞-活性星形细胞-CAF-癌细胞之间的联系可能是一条潜在的新途径来改善临床治疗结果。

图1:成纤维细胞与HCC细胞共培养可下调miR-335-5p的表达


图2:LX2细胞分泌的miR-335-5p抑制肝癌细胞的侵袭增殖。

激活的肝成纤维细胞与星状细胞在HCC发展中发挥的确切作用是尚不清楚的。在这篇研究人员发表于Hepatology杂志的研究中,研究人员基于此前的结果,认为活化的成纤维细胞产生外泌体从而促进HCC的发生的假设似乎是合理的。研究人员发现,星形细胞来源的外泌体可以选择性的携带miRNA(miR-335-5p),在体外和体内由HCC细胞摄取,可以在体外和体内向受体HCC细胞运输miR-335-5p货物,最终在体外抑制HCC细胞增殖和侵袭,并诱导体内HCC肿瘤的缩小。最后,研究人员确定了在用外泌体miR-335-5p处理后出现下调的miR-335的mRNA靶标。综上,该研究发现了一种HCC中的新的治疗策略,即星形细胞来源的外泌体载有治疗性核酸并在体内递送的方式。


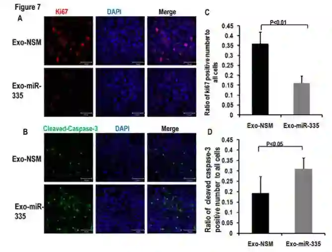
图3:外泌体miR-335处理HCC细胞,降低细胞增殖,增加凋亡。


点击下方阅读原文,下载原文文献,获取更多资讯!



科研学习班推荐 (点击详细了解)


点击这里加入外泌体之家微信群(科研群、产品研发群)、QQ群


登录查看更多
1

相关内容

癌症是医学术语,其为最常见的恶性肿瘤,亦有人将癌症和恶性肿瘤混合使用。中医学中称岩,为由控制细胞分裂增殖机制失常而引起的疾病。癌细胞除了分裂失控外,还会局部侵入周遭正常组织甚至经由体内循环系统或淋巴系统转移到身体其他部分。
专知会员服务
29+阅读 · 2020年3月6日
【学科交叉】抗生素发现的深度学习方法
专知会员服务
25+阅读 · 2020年2月23日
安全和健壮的医疗机器学习综述,附22页pdf
专知会员服务
47+阅读 · 2020年1月25日
Science:脂肪细胞外泌体对巨噬细胞发挥调节功能
外泌体之家
19+阅读 · 2019年3月7日
浅谈外泌体抑制剂——鞘磷脂酶抑制剂GW4869
外泌体之家
8+阅读 · 2018年12月19日
外泌体相比干细胞的优势是什么?
外泌体之家
43+阅读 · 2018年11月15日
Efficient and Effective $L_0$ Feature Selection
Arxiv
5+阅读 · 2018年8月7日
Arxiv
3+阅读 · 2018年6月19日
VIP会员
最新内容
美陆军设想无人系统司令部
专知会员服务
0+阅读 · 今天13:45
【博士论文】已对齐人工智能系统的持久脆弱性
专知会员服务
0+阅读 · 今天13:52
扭曲还是编造?视频大语言模型幻觉研究综述
专知会员服务
0+阅读 · 今天13:41
《采用系统思维应对混合战争》125页
专知会员服务
2+阅读 · 今天12:47
战争机器学习:数据生态系统构建(155页)
专知会员服务
6+阅读 · 今天8:10
内省扩散语言模型
专知会员服务
5+阅读 · 4月14日
国外反无人机系统与技术动态
专知会员服务
3+阅读 · 4月14日
Top
微信扫码咨询专知VIP会员