美团深度学习系统的工程实践

2018 年 11 月 19 日 Python开发者

(给Python开发者加星标,提升Python技能


转自:美团技术团队 - 剑鹏 


背景


深度学习作为AI时代的核心技术,已经被应用于众多场景。在系统设计层面,由于它具有计算密集的特性,所以与传统的机器学习算法在工程实践过程中存在诸多的不同。本文将介绍美团平台在应用深度学习技术的过程中,相关系统设计的一些经验。

本文将首先列举部分深度学习算法所需的计算量,然后再介绍为满足这些计算量,目前业界比较常见的一些解决方案。最后,我们将介绍美团平台在NLU和语音识别两个领域中,设计相关系统的经验。

深度学习的计算量

数据来源
上表列举了,ImageNet图像识别中常见算法的模型大小以及单张图片一次训练(One Pass)所需要的计算量。

自2012年,Hinton的学生Alex Krizhevsky提出AlexNet,一举摘下ILSVRC 2012的桂冠后,ILSVRC比赛冠军的准确率越来越高。与此同时,其中使用到的深度学习算法也越来越复杂,所需要的计算量也越来越大。SENet与AlexNet相比,计算量多了近30倍。我们知道,ImageNet大概有120万张图片,以SENet为例,如果要完成100个epoch的完整训练,将需要2.52 * 10^18的计算量。如此庞大的计算量,已经远远超出传统的机器学习算法的范畴。更别说,Google在论文《Revisiting Unreasonable Effectiveness of Data in Deep Learning Era》中提及的、比ImageNet大300倍的数据集。


物理计算性能

面对如此庞大的计算量,那么,我们业界当前常用的计算单元的计算力是多少呢?

  • CPU 物理核:一般浮点运算能力在10^10 FLOPS量级。一台16 Cores的服务器,大致上有200 GFLOPS的运算能力。实际运行,CPU 大概能用到80%的性能,那就160 GFLOPS的运算能力。完成上述SENet运行,需要182天。

  • NVIDIA GPGPU: 目前的V100,单精度浮点运算的峰值大概为14 TFLOPS, 实际运行中,我们假设能用到50%的峰值性能,那就是7 TFLOPS,需要4天。

根据以上数据结果可以看出:在深度学习领域,GPU训练数据集所需要耗费的时间,远远少于CPU,这也是当前深度学习训练都是采用GPU的重要原因。

业界的解决方案


从前面的计算可知,即使使用GPU来计算,训练一次ImageNet 也需要4天的时间。但对于算法工程师做实验、调参而言,这种耗时数天的等待是难以忍受的。为此,目前业界针对深度学习训练的加速,提出了各种各样的解决方案。


异构计算的并行方案


数据并行(Data Parallelism


数据并行,即每个计算单元都保留一份完整的模型拷贝,分别训练不同的数据,经过一个Iteration或若干个Iteration后,把各个计算单元的模型做一次同步。这是最常见的深度学习训练方式,好处在于逻辑简单、代码实现方便。


模型并行(Model Parallelism



模型并行,即各个计算单元存储同一层模型数据的不同部分,训练相同的数据。相对于数据并行,因为各个运算单元每训练完一层神经网络,就必须要同步一次,频繁的同步通信导致系统不能充分地利用硬件的运算能力,所以更为少见。但是在一些业务场景下,Softmax层需要分类的类别可能会有很多,导致Softmax层太大,单个计算单元无法存储,这时需要把模型切割成若干部分,存储在不同的运算单元。模型并行常见于NLU、推荐、金融等领域。

流式并行(Stream Parallelism



流式并行,即每个计算单元都存储不同层的模型数据,训练相同的数据。如上图所示,GPU1只负责第一层神经网络的计算,GPU2只负责2~5层神经网络的计算,GPU3只负责第6层的计算。流式并行的好处在于每个运算单元之间的通信和计算重叠(overlap),如果配置得当,可以非常充分地利用硬件资源。缺点在于,根据不同的模型,需要平衡好各个计算单元的计算量,如果配置不好,很容易形成“堰塞湖”。如上图所示,很有可能出现GPU1 负责的运算量太少,而GPU2 负责的运算量太多,导致GPU1 和GPU2 之间堵塞住大量的Mini-batch,更常见于线上环境。

混合并行(Hybrid Parallelism


混合并行,即上面提到的并行方式的混合。如对于一些图像识别任务来说,可能前几层使用数据并行,最后的Softmax层,使用模型并行。

异构计算的硬件解决方案


  • 单机单卡:一个主机内安装上一块GPU运算卡。常见于个人计算机。

  • 单机多卡:一个主机内安装上多块GPU运算卡。常见的有:1机4卡,1机8卡,甚至有1机10卡。一般公司都采取这种硬件方案。

  • 多机多卡:多台主机内安装多块GPU运算卡。常见于公司内部的计算集群,一般多机之间采取Infiniband 来实现网络的快速通信。

  • 定制化:即类似于Google的TPU解决方案。常见于“巨无霸”公司内部。


异构计算的通信解决方案


根据上面的硬件解决方案,我们以ResNet为例:模型的大小为230M,单张图片运算量为11 GFLPOS,Mini-batch假设为128。可以计算出各个硬件模块在深度学习训练中的耗时比较:


  • GPU:对于V100,假设有6 TFLOPS,一次Mini-batch 理论耗时:0.23s。

  • PCI-E:常见PCI-E 3.0 * 16,速度为10 GB/s,传输一个模型的理论耗时为:0.023s。

  • 网络:假设为10 GB/s的高速网络,传输一个模型的理论耗时:0.023s。

  • Disk:普通的磁盘,我们假设200M/s的读取速度,读取一次Mini-batch所需要的图片耗时:0.094s。

根据上面的数据结果,我们似乎可以得出一个结论:PCI-E和网络的传输耗时,相对于GPU来说,整整少了一个数量级,所以网络通信同步的时间可以忽略不计。然而问题并没有那么简单,上面例子中的耗时只是单个模型的耗时,但是对于8卡的集群来说,如果使用数据并行,每次同步就需要传输8份模型,这就导致数据传输的时间和GPU的计算时间“旗鼓相当”。这样的话,GPU就得每训练完一个Mini-batch,都得等候很久的一段时间(采取同步更新),这会浪费很多计算资源。因此,网络通信也需要制定对应的解决方案。下面我们以Nvidia NCCL中单机多卡的通信解决方案为例介绍,而多机多卡的通信解决方案其实是类似的。


上图是单机4卡机器,在硬件上是两种不同的通信体系。左边为普通的PCI-E通信,即4个GPU之间组成一个环状。右边为NVLink通信,即两两之间相互连接。

常见的通信类型如下图所示:


对于深度学习训练而言,关键的两种通信类型为:Broadcast和Reduce。Broadcast用于Master分发最新的模型给各个GPU。Reduce 用于各个GPU计算完Mini-batch后,把模型更新值汇总到Master上。以Broadcast为例,最简单的通信方式是Master往各个GPU上发送数据,这样的耗时就是4次模型传输的时间,通信时间就会太长,一种简单的优化方法如下图所示:


即把所需要传输的数据分成若干块,然后通过接力的方式逐个传递,每个GPU都把自己最新的一块数据发送到下一个GPU卡上。这种传输方式能充分利用硬件层面的通信结构,使得需要的耗时大幅缩减。与此类似,Reduce的通信优化也可以采取相同的方式进行提速。

美团的定制化深度学习系统


尽管目前在业界已经推出了很多著名的深度学习训练平台,通用的训练平台如TensorFlow、MxNet等等,还有领域专用的训练平台,如语音识别中的Kaldi,但是我们经过调研后,决定内部自主开发一套深度学习系统,理由如下:


  • 通用的训练平台,缺乏了领域特色的功能。如语音识别中的特征提取模块和算法。

  • 通用的训练平台,通常是基于Data-flow Graph,来对计算图中的每个operator进行建模,所以颗粒度很小,需要调度的单元多,导任务调度复杂。

  • 领域特色的训练平台,如Kaldi,在神经网络训练的时候,性能不足。

  • 线上业务存在很多特殊性,如果使用TensorFlow之类作为训练平台,不太适合线上业务的情景。


NLU线上系统


线上系统的业务特点

我们在设计NLU线上系统时,考虑了NLU业务的一些特性。发现其具备如下的一些特点:

  • 随着业务和技术的变化,算法流程也经常发生变化。

  • 算法流程是多个算法串联组成的,不单纯的只有深度学习算法。如分词等算法就不是DL算法。

  • 为了能够快速响应一些紧急问题,需要经常对模型进行热更新。

  • 更重要的是,我们希望构建一个能以“数据驱动”的自动迭代闭环。

业务多变

NLU任务的算法流程是多层级的,并且业务经常发生变化。如下图所示:


即随着业务要求的变化,NLU系统一开始的算法流程,只需要把一个Query分为两个类,但是到后面,极有可能会变成需要分为三个类别。

热更新

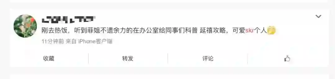
根据业务需求,或者为了紧急处理一些特殊问题,NLU线上系统经常需要做出快速响应,热更新算法模型。如最近的热点词“skr”,几乎是一夜之间,突然火爆起来。如下图所示的微博,如果不能正确理解“skr”的正确语义,可能就不能准确理解这条微博想要表达的意思。


为了避免影响用户体验,我们可能会对NLU系统,马上进行热更新,把新模型紧急进行上线。

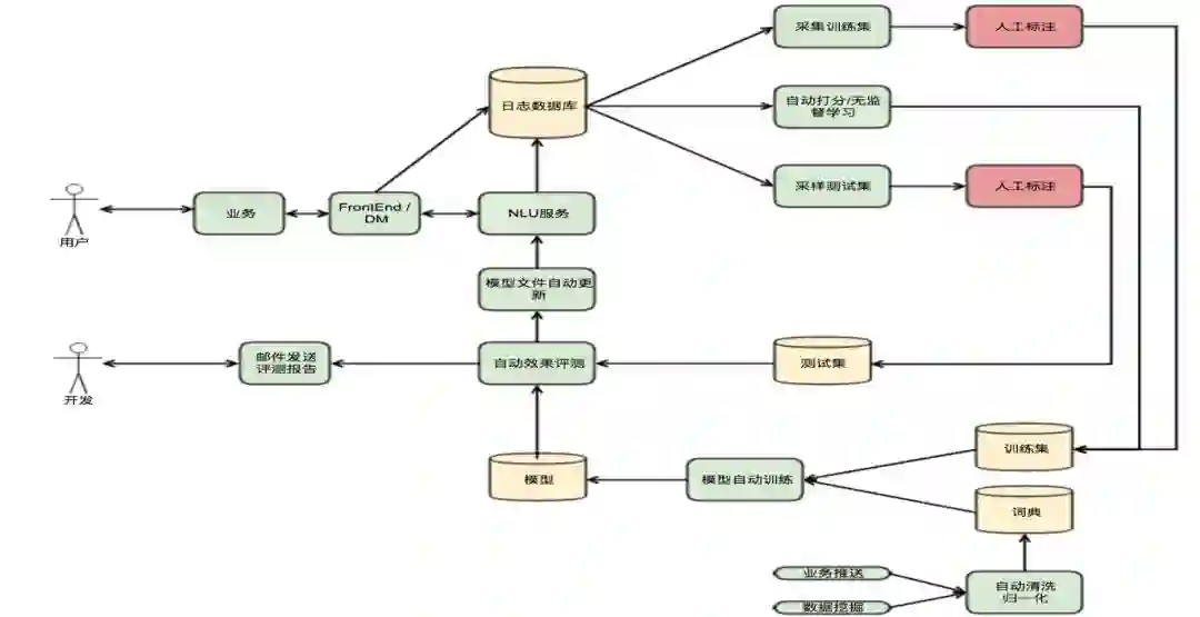
数据驱动的自动迭代闭环



对于线上系统而言,构建如上图所示的自动迭代闭环,能更好地利用业务数据来提升服务质量。

NLU线上系统的核心设计


算法流程的抽象

为了适应线上系统串联、多变的算法流程,我们把线上系统的算法进行抽象,如下图所示:

即每一个算法,都依赖于若干个槽位Slot)和资源(Resource),一旦槽位和资源就位,就会触发对应的算法执行。算法的执行先通过算法适配器,来适配槽位和资源中的数据,转换成算子的输入格式。然后算子执行算法本身,执行完算子后,再经过算法解析器。算法解析器主要用于解析算法执行的结果,触发对应的槽位。如根据算法的结果,触发Top 3的结果。

多个算法串联起来,就构建成如下结果:

热更新流程的设计



如上图所示,我们把算法的热更新流程设计如上。初试状态为左上角,即多个Query使用同一份模型数据。当遇到模型更新的请求后,系统将会block住新的query(右上角状态)。然后更新模型完后,新的query使用新的模型,旧query依然使用旧模型(右下角状态)。最后,当使用旧模型的query结束后,把旧的模型从内存中删除(左下角),然后系统恢复到初始状态。

声学模型训练系统


因为TensorFlow等通用深度学习训练平台,缺乏了特征提取等业务相关的领域功能,而Kaldi的声学模型训练过程又太慢。所以美团开发了一个声学模型训练系统——Mimir,其具备如下特性:


  • 使用比TensorFlow更粗颗粒度的建模单元,使得任务调度、优化更简单方便易行。

  • 使用数据并行的并行方案,单机多卡可达到近线性加速。(采取同步更新策略下,4卡加速比达到3.8

  • 移植了Kaldi的一些特有的训练算法。

  • 速度上为Kaldi的6~7倍。(800个小时的训练数据,单机单卡的条件下,Kaldi需要6~7天, Mimir只需20个小时

  • 业务上,移植了Kaldi的特征提取等领域的相关模块。


参考资料


  • NCCL: ACCELERATED MULTI-GPU COLLECTIVE COMMUNICATIONS

  • 老师木讲架构:深度学习平台技术演进(https://blog.csdn.net/np4rHI455vg29y2/article/details/78958138)



推荐阅读

(点击标题可跳转阅读)

9 个超酷的深度学习案例

甲骨文开源 GraphPipe,一种机器学习模型的新标准

图解机器学习:神经网络和 TensorFlow 的文本分类


觉得本文对你有帮助?请分享给更多人

关注「Python开发者」加星标,提升Python技能

登录查看更多
0

相关内容

最新《多任务学习》综述,39页pdf
专知会员服务
266+阅读 · 2020年7月10日
FPGA加速系统开发工具设计:综述与实践
专知会员服务
69+阅读 · 2020年6月24日
【干货书】高级应用深度学习,294页pdf
专知会员服务
154+阅读 · 2020年6月20日
斯坦福2020硬课《分布式算法与优化》
专知会员服务
123+阅读 · 2020年5月6日
【经典书】精通机器学习特征工程,中文版,178页pdf
专知会员服务
360+阅读 · 2020年2月15日
谷歌机器学习速成课程中文版pdf
专知会员服务
147+阅读 · 2019年12月4日
自动机器学习:最新进展综述
专知会员服务
124+阅读 · 2019年10月13日
新书《面向机器学习和数据分析的特征工程》,419页pdf
专知会员服务
144+阅读 · 2019年10月10日
前深度学习时代CTR预估模型的演化之路
AINLP
7+阅读 · 2019年9月15日
【教程】用深度学习DIY自动化监控系统
GAN生成式对抗网络
4+阅读 · 2018年9月12日
已删除
将门创投
3+阅读 · 2018年4月10日
浅入浅出深度学习理论与实践
机器学习研究会
5+阅读 · 2018年2月28日
八大深度学习最佳实践
AI100
4+阅读 · 2018年1月31日
深度学习的GPU:深度学习中使用GPU的经验和建议
数据挖掘入门与实战
11+阅读 · 2018年1月3日
范式大学|迁移学习实战:从算法到实践
机器学习研究会
16+阅读 · 2017年8月9日
深度学习知识总结(一)
深度学习探索
8+阅读 · 2017年7月18日
TResNet: High Performance GPU-Dedicated Architecture
Arxiv
8+阅读 · 2020年3月30日
Talking-Heads Attention
Arxiv
15+阅读 · 2020年3月5日
Optimization for deep learning: theory and algorithms
Arxiv
106+阅读 · 2019年12月19日
Arxiv
6+阅读 · 2017年12月2日
VIP会员
最新内容
无人机与反无人机系统(书籍)
专知会员服务
11+阅读 · 今天6:45
美陆军2026条令:安全与机动支援
专知会员服务
3+阅读 · 今天5:49
技术、多域威慑与海上战争(报告)
专知会员服务
8+阅读 · 4月13日
“在云端防御”:提升北约数据韧性(报告)
专知会员服务
5+阅读 · 4月13日
人工智能及其在海军行动中的整合(综述)
专知会员服务
7+阅读 · 4月13日
相关VIP内容
最新《多任务学习》综述,39页pdf
专知会员服务
266+阅读 · 2020年7月10日
FPGA加速系统开发工具设计:综述与实践
专知会员服务
69+阅读 · 2020年6月24日
【干货书】高级应用深度学习,294页pdf
专知会员服务
154+阅读 · 2020年6月20日
斯坦福2020硬课《分布式算法与优化》
专知会员服务
123+阅读 · 2020年5月6日
【经典书】精通机器学习特征工程,中文版,178页pdf
专知会员服务
360+阅读 · 2020年2月15日
谷歌机器学习速成课程中文版pdf
专知会员服务
147+阅读 · 2019年12月4日
自动机器学习:最新进展综述
专知会员服务
124+阅读 · 2019年10月13日
新书《面向机器学习和数据分析的特征工程》,419页pdf
专知会员服务
144+阅读 · 2019年10月10日
相关资讯
前深度学习时代CTR预估模型的演化之路
AINLP
7+阅读 · 2019年9月15日
【教程】用深度学习DIY自动化监控系统
GAN生成式对抗网络
4+阅读 · 2018年9月12日
已删除
将门创投
3+阅读 · 2018年4月10日
浅入浅出深度学习理论与实践
机器学习研究会
5+阅读 · 2018年2月28日
八大深度学习最佳实践
AI100
4+阅读 · 2018年1月31日
深度学习的GPU:深度学习中使用GPU的经验和建议
数据挖掘入门与实战
11+阅读 · 2018年1月3日
范式大学|迁移学习实战:从算法到实践
机器学习研究会
16+阅读 · 2017年8月9日
深度学习知识总结(一)
深度学习探索
8+阅读 · 2017年7月18日
Top
微信扫码咨询专知VIP会员