2017年中国程序化购买市场趋势展望

2017 年 6 月 29 日 艾瑞咨询

程序化购买五年,历经RTB爆发期、PMP引领期、视频猛增期、移动普及期等四个关键发展节点,目前进入调整期,未来仍有巨大成长空间。过去一年,程序化购买市场热点频频,头部媒体、大型广告传播集团纷纷自建程序化广告平台,反作弊、品牌安全和数字供应链的透明成为广告主关注重点。展望未来,用自动化不断替代各环节中的人工操作是程序化发展的终极目标,而新媒介、新广告形式的程序化进程都将加速,营销云从概念到落地,智能化时代终将来临。


  图片模糊、数据看不清?点击看原图!


一、中国程序化购买市场发展历程


走过混沌期,市场对程序化购买的理解更深入


程序化购买(ProgrammaticBuying)是指基于技术和数据进行广告的交易和投放管理。相较于早期的纯人力购买,通过数字化、自动化、系统化的方式,可以极大地提升广告交易效率、扩大广告交易规模和优化广告投放效果。1)对广告主而言,通过程序化采购媒体资源,可以精准触达目标受众,追踪用户并实现多次曝光;2)对媒体而言,一方面,可以提升长尾流量填充率,另一方面,可以将不同时段、不同区域下的同一广告位差异化定价,售卖给不同广告主。


早期,市场对程序化的认知比较模糊,误以为程序化就是DSP,或认为程序化就是RTB。经过5年发展,已经走过混沌期,市场对程序化购买及其与DSP、AdX、RTB和Non-RTB的关系理解更加清晰、更为深入。



历经四次关键发展节点,未来仍有巨大成长空间


自2012年“程序化元年”起,程序化购买在中国落地已有五年。五年间,程序化购买受到资本的热烈追捧,上百家程序化购买平台涌现,先后经历RTB爆发期、PMP引领期、视频猛增期、移动普及期等四个关键发展节点。程序化购买这五年的发展,极大地发挥了技术和数据在广告投放中的重要作用,有效地提升了网络广告投放的效率和效果。


2016年,由于流量作弊、广告投放不透明等历史问题的累积和爆发,程序化购买市场出现了广告主不信任度增加、市场规模增速下滑等问题,这引起产业链上下游深入思考,程序化购买市场进入调整期。但是艾瑞分析认为,这次调整只是短暂的,技术和数据驱动数字营销大势不可阻挡,随着人工智能、区块链等技术的应用,程序化购买将进入智能加速发展期。



二、中国程序化购买市场热点现象


热点一:程序化购买首次进入监管视野


各方义务得以明确,程序化购买市场将走向规范发展


2016年9月1日,由国家工商行政管理总局公布的《互联网广告管理暂行办法》正式实行。在该暂行办法中,程序化购买首次进入监管视野,办法第十三、十四和十五条认可了程序化购买方式,并对程序化购买方式及产业链中广告需求方平台、媒介方平台和广告信息交换平台等主要角色的概念和义务做出了说明。艾瑞分析认为,这些规定实质上对程序化购买参与方设立了准入和参与门槛,通过对参与方主体的监管,解决过去市场中存在的权责不清等问题,程序化购买将由此逐步走向规范发展时代。



热点二:媒体自建程序化广告平台


对整体市场有推动作用,第三方DSP仍有独特价值


在程序化购买产业链中,媒体作为供应方在发展到一定体量后,由于同时具备了流量资源和客户资源,均开始自建程序化广告平台,从早期的百度、阿里、腾讯三巨头,到新浪、搜狐、网易(有道)、凤凰、360等信息服务商,再到京东、美团点评等交易平台。艾瑞分析认为,媒体自建程序化广告平台的动力主要在于:1)在产业链中获取更大的话语权,从而在价值链中获得更多分成,提升整体利润水平;2)保证数据安全,完善自身DMP,提升数据应用能力。



热点三:第三方广告技术公司的出路


技术是基础,客户资源和媒体资源也仍然是竞争关键


在中国程序化购买市场发展过程中,第三方广告技术公司一直是产业链中的重要参与者,经过多年发展,其市场竞争态势也已经比较明朗:1)市场发展早期,第三方广告技术公司深受资本追捧,随着市场热度整体降温,企业也从过去的跑马圈地、注重流水,发展为现在的精细运营、注重利润;2)在这一过程中,部分第三方广告技术公司相继被媒体巨头或大型传播代理集团收购,而另一部分公司则选择挂牌新三板,为未来寻求更多资本机会打好基础;3)过去一年,在媒体方大力建设程序化广告平台、第三方程序化广告平台自身发展出现调整的情况下,第三方广告技术公司的出路更受关注。


艾瑞分析认为,技术无疑是第三方广告技术公司立足市场的基础,第三方广告技术公司也确实一直在强调自身的技术实力。然而,在当前的网络广告环境下,技术很难能成为竞争取胜的决定性因素:一方面,供需两端——媒体和广告主仍然握有巨大话语权,而第三方广告技术公司的话语权相对较弱;另一方面,技术只有落地到具体的业务场景中,才能发挥价值,数据的积累也同样需要大量业务支撑。因而,在不断提升技术实力的同时,向上拓展客户资源,尤其是细分行业的客户资源,亦或向下拓展媒体资源,尤其是头部的媒体资源,仍然是第三方广告技术公司在市场中保持竞争力的关键。



热点四:大型传播集团自建程序化平台


进展缓慢,受国内广告主、媒体环境等多种因素制约


4A及本土大型广告传播集团自建程序化广告平台主要分为三个方向:1)TD(Trading Desk,程序化交易桌面),目前市场上的多数TD由外部的技术团队完成产品和系统搭建,4A希望通过搭建和不断优化TD,满足其在程序化上的下单需求,甚至逐步降低对其他程序化平台的依赖;2)SSP,4A有很多流量资源,在满足自己的投放需求外,也希望将剩余流量变现;3)DMP,目前主要帮助客户寻找供应商或协助客户去搭建DMP,自建DMP还并不完善。


4A及本土大型广告传播集团希望通过自建的程序化广告平台实现统一的预算管理、投放管理和数据管理,然而,尽管部分4A公司在国外已有较为成熟技术和服务经验,但当前国内Trading Desk的应用进展仍然缓慢,这受到广告主认知程度低、国内媒体话语权大和数据开放意愿差等多种因素的制约。



热点五:广告主的理性回归


KPI考核更趋严格,不断提升数据管理能力


早期选择程序化广告主投放的主要为效果广告主,单纯追求下载和转化,有很多广告主因为程序化购买热度很高,在没有深入认识程序化的前提下,盲目跟风选择程序化,对精准的期望值太大,与实际的执行和反馈存在落差,以至于对程序化产生怀疑和犹豫。


目前,经过市场的实践和教育,广告主开始回归理性:1)把程序化作为日常投放,根据需求灵活采用多种购买方式,如:通过PDB采购优先流量,确保排期,当有限的订单流量无法满足投放KPI时,通过RTB及时补量;2)广告主对KPI的考核越来越严格,其对广告KPI的考核正在发生递进式的改变,从单纯考核广告的曝光,到考核目标受众的触达和TA浓度的提升,再到考核N+Reach的占比;3)虽然广告主更加关注自身的数据管理能力,但目前仍只有初级的监测能力和简单的监测手段,而提升数据管理能力是广告主未来发展的重点方向。



热点六:反作弊


反作弊是整个产业链共同的义务,永远处在动态博弈中


作弊行为的存在导致了广告主预算的浪费和广告主对程序化购买不信任程度的加深,给整个产业链带来了严重的负面影响,因而,反作弊应当是程序化购买广告投放环节中不可或缺的一部分。反作弊的基础是数据,投放的时间越长,积累的数据越多,就越能在复杂的流量环境中,将好的流量挑选出来,发现作弊的成功率也会越高。然而,作弊行为难以完全杜绝,作弊与反作弊将永远处在动态博弈中。


反作弊是整个产业链共同的义务,在程序化购买的产业链中,每一方角色其实都是作弊的受害者,反作弊有赖于产业链上下游的共同努力,从广告主、DSP、Ad Exchange、SSP以及媒体都需要从长远的利益考虑,就反作弊的标准和手段等建立合作关系,共同推动反作弊的实质性落地。



热点七:品牌安全


主要从媒体和内容两个层面入手解决问题


品牌安全是指,品牌所投放的广告出现在了不合适的媒体或内容中,让消费者产生不适、反感等负面情绪,从而影响到消费者对品牌的看法和态度,最终伤害品牌形象。在程序化购买过程中,尤其是RTB模式下,由于受众购买的特性,广告主很难决定投放媒体和内容,品牌安全面临更加突出的问题。为解决广告主面临的品牌安全问题,已经出现专业化的广告验证服务商,同时广告技术公司也都投入更多的精力到品牌安全保护中,而品牌安全的保护也有赖于与媒体的深度合作。



热点八:数字广告供应链的透明性


广告主不只追求结果,也更关注过程


一直以来,在程序化购买过程中,营销服务商负责广告投放过程,广告主根据监测结果,确定是否完成投放KPI,而较少关注广告投放的过程。随着流量作弊和虚假交易等负面问题的爆发,广告主对投放过程更加关注,数字广告供应链的透明性问题凸显。数字广告供应链的透明至少应当包含:流量透明、投放透明、结算透明和数据透明等四个维度。


解决数字广告供应链透明性的问题,需要广告主、营销服务商和媒体三方的共同努力:1)对广告主而言,需要不断提升自己对技术、程序化购买等的认知,更为理性地制定投放策略、设定考核KPI;2)对营销服务商而言,需要为广告主提供完善的系统和详尽的报表,同时引入独立的第三方进行监督;3)对媒体而言,需要进一步开放自己的数据黑盒,接受第三方机构的审查,以统一的标准测量广告效果。 



热点九:数据开放的期待


技术不是难点,找到利益平衡点是关键


自程序化购买出现以来,数据便一直是其发展的基石。过去数年间,整个行业不断有新的流量驱动,处在相对粗放的增长状态下,数据并不是市场发展的制约因素,但是随着互联网全面进入下半场,流量红利不再,程序化购买对数据的要求更高、需求更大、也更为依赖。因而,数据的标准化和流通性议题凸显。


尽管第三方代理公司和广告主都在搭建DMP,但是由于媒体方数据量更大、维度更丰富、颗粒度更细,市场普遍期待媒体方数据的开放。目前,媒体更多是根据广告主及第三方代理公司的数据需求,回传数据结果。艾瑞分析认为,短期内,数据开放仍难有实质性动作,技术不是难点,找到各方角色之间的利益平衡点才是改变现状的关键。



三、中国程序化购买市场发展状况


产业链综述



2017年中国程序化购买市场产业链图谱



2016年市场规模为205.3亿,较2015年增长78.5%


2016年中国程序化购买展示广告市场规模在205.3亿,较2015年增长78.5%,预计到2019年,市场规模将达670.9亿。艾瑞分析认为,自2012年以来,程序化购买连年保持超过100%的增速,到2016年进入调整期,整体增速放缓,从长远看,中国的程序化购买市场仍处在发展前期,未来仍然有较大增长空间,不过在增长模式上,将从过去的高速爆发式增长转向中高速稳健式增长。



2016年市场规模为103.1亿,较2015年增长206.2%


2016年中国移动程序化购买展示广告市场规模在103.1亿,较2015年增长206.2%,预计到2019年,市场规模将达451.0亿。艾瑞分析认为,2015年起,移动程序化购买成为程序化购买市场增长的主要动力,未来三年内,移动程序化购买仍将维持相对高速增长,移动程序化购买市场的增速将明显高于整体市场。



2016年移动端占比为50.2%,预计2019年超过65%


在2016年移动网络广告市场规模首次超过PC端网络广告市场规模的整体环境下,移动端程序化购买流量快速增长,广告主程序化购买预算也大规模向移动端倾斜,2016年移动程序化购买市场规模占比为50.2%,实现超预期增长,历史性超过PC端,艾瑞分析认为,移动端所占比重将不断扩大,预计到2019年,移动端程序化购买规模占比将突破65%。



2016年non-RTB占比为47.5%,预计2019年超过70%


自2013年起,非公开竞价交易方式兴起,并迅速成为程序化购买市场整体发展的重要推动力,到2016年non-RTB占比为47.5%,与RTB相比差距大幅缩小,艾瑞预计,2017年non-RTB投放规模占比将首次高于RTB,占比达59.8%,而到2019年,non-RTB占比将超过70.6%。



2016年市场规模为84.9亿,较2015年增长111.8%


受广告主,尤其是品牌广告主对视频广告的需求快速增长以及媒体端大量视频广告资源的开放,视频程序化购买展示广告市场规模迅速增长,2016年市场规模为84.9亿,较2015年增长111.8%,未来三年仍将保持高速增长,预计到2019年,视频程序化购买市场规模将达293.5亿。



四、中国程序化购买市场未来趋势


用自动化不断替代各环节中的人工操作


未来程序化市场的增长动力来自内部和外部两个方面:1)内部动力在于,程序化购买市场行业标准和规范的进一步明确完善、数据市场的开放和数据流通加速、程序化购买技术的进步尤其是人工智能、区块链等新技术的应用;2)外部动力则在于,媒体和广告主程序化购买参与度的提升,媒体作为供应方,增加流量数量和提升流量质量,广告主作为需求方,增加程序化购买的预算。艾瑞分析认为,用自动化不断替代各环节中的人工操作是程序化购买发展的终极目标,程序化购买的发展没有尽头,也不会止步。



趋势一:新媒介程序化进程加速


目前处在萌芽期,发展技术优势与监管挑战并存


从媒介角度看,在程序化购买渗透PC端和Mobile端后,行业内的广告技术公司将OTT(Over the Top,智能电视)和OOH(Out of Home,户外)程序化视为新的增长点,OTT和OOH的程序化既有优势,也有不小的挑战。相较而言,OTT程序化进程更快,已经有一些实操性案例落地。艾瑞分析认为,包括OTT、OOH乃至VR等新的媒介载体实现程序化购买是大方向,然而,目前仍处在非常早期的阶段,从萌芽到开花结果,OTT至少还有两到三年的时间,而OOH则至少需要三到五年的时间,VR等则需要五到十年的时间。



趋势二:原生广告程序化进程加速


信息流广告暗藏库存资源枯竭风险,需探索更多玩法


从广告形式角度看,在图文和视频形式广告之后,市场上普遍关注以信息流为代表的原生广告程序化购买。从技术角度看,所有展示类广告都适合通过程序化的方式完成投放,信息流广告亦如此。根据艾瑞预计,2016年信息流广告规模已达325.7亿元,且今后三年均将保持50%以上的增长,这成为信息流广告实现程序化购买的基本面。然而,因为用户对信息流中的广告频次耐受度存在阈值,信息流广告的发展也暗藏广告位资源枯竭的风险,因此,原生广告程序化购买在信息流广告之外,还需要探索更多基于内容原生的新玩法。



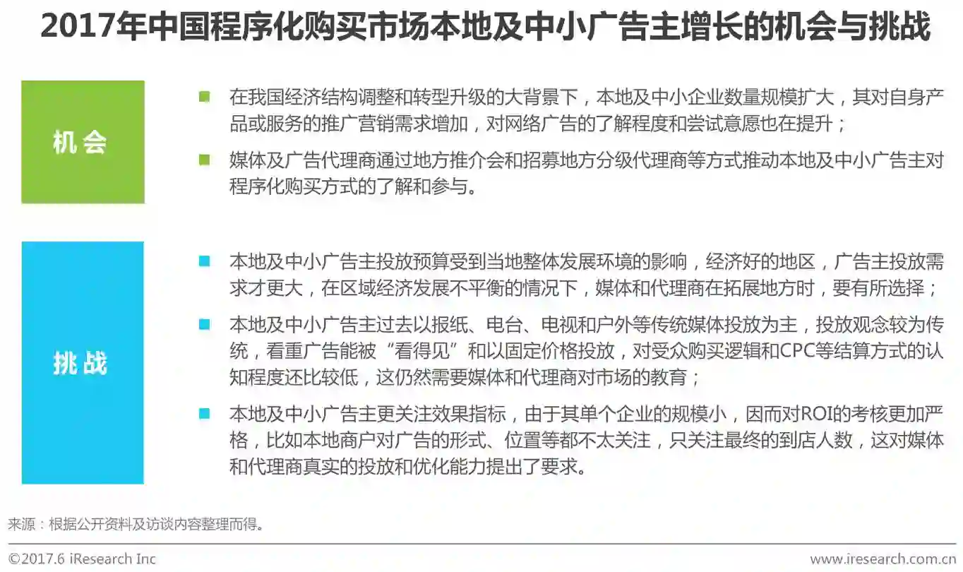
趋势三:本地及中小广告主成新增长点


受到区域经济发展水平、广告主认知程度等因素的影响


现阶段,程序化购买方式的广告主以快消、汽车、金融、房产等品牌广告主和电商、工具、游戏等互联网类广告主为代表,主要是因为这两类广告主投放网络广告的时间长、经验多,尝试新技术的意愿高、动力大。艾瑞分析认为,随着互联网用户及渠道的整体下沉,本地及中小广告主将成为程序化购买市场需求方中新的增长点,长期来看,这一势头将不会停止,但在短期内,也依然面临着区域经济发展水平不平衡、广告主认知程度较低等多重因素的挑战。



趋势四:归因分析与评估体系构建


有赖于跨渠道、媒体、设备和线上线下的数据支持


归因分析(AttributionAnalysis),是指对营销效果所产生的源头追溯,以确定是哪一次或者哪几次广告互动影响了用户最后的消费行为。归因分析有助于广告主测量广告投放效果,分析不同广告在整个营销活动中的贡献,及时调整和优化广告策略。在日益复杂的营销环境中,归因分析有赖于跨渠道、跨媒体、跨设备、跨线下线上的数据支持。


目前,归因分析在中国市场的应用还很初级,归因分析本质上是数字广告如何评估的问题。伴随着广告主对广告评估和归因分析的重视,营销产业链条上下游均会在归因分析和评估体系构建方面投入更多精力,拥有完整账号体系的互联网巨头将在这其中扮演重要角色。



趋势五:营销云从概念到落地


Ad-Tech向Mar-Tech迁移,涵盖市场营销活动全周期


在互联网不断向线下生活渗透的趋势下,广告和市场、公关、销售的联系日益紧密,网络广告应用的技术也从早期的Ad-Tech向Mar-Tech迁移,所谓Mar-Tech,是指依托于互联网和移动互联网,通过IT技术管理、推动和评估市场营销活动,贯穿于市场营销活动的每一环节,其本质是数据驱动市场营销活动,在底层有赖于人工智能、大数据和云计算的支持。


艾瑞分析认为,Mar-Tech的快速发展将推动营销云的落地,营销云应当包含内容生产管理、广告传播管理、关系维护管理、销售管理、数据管理、协同管理等六大管理模块。目前,每个管理模块上都有公司提供相应的产品和服务,而实现这些模块的有机结合,是未来营销云发展的重要方向。



趋势六:智能化营销终将来临


大部分的新兴技术都将快速应用于营销


目前,云计算和大数据的应用已经十分普及;人工智能也崭露头角,推动着智能化营销的发展;源起于金融科技的区块链技术则开始解决营销中的透明和安全问题。不远的将来,随着物联网相关技术的成熟,在智能感知的环境中,伴随着场景变迁,营销将更加无处不在。营销从来没有缺席过每一次新兴技术的应用,这一波浪潮也不例外,艾瑞分析认为,人工智能、区块链、物联网相关技术等在营销领域中,从应用到成熟至少需要5-10年的时间。




  点击文末 “阅读原文” 获取完整报告!





艾瑞研究咨询服务


超过100位专家的研究团队,研究覆盖所有互联网重点领域;每年发布超100份行业报告,承载着数百个咨询研究项目;80%以上的互联网企业IPO报告引用艾瑞研究成果;累计为超过2000家企业提供定制化的研究咨询服务。


如果您对我们的业务感兴趣,或者想进一步合作,请扫描上方二维码,填写表单,我们会尽快与您联系!




更 多 精 彩

重点推荐:

★ 2017年女性消费升级趋势洞察

★ 2017年中国微商行业研究报告

★ 2017年中国网络广告市场年度监测报告 

★ 中国虚拟现实(VR)行业研究报告 - 市场数据篇

艾瑞指数:

◆ 2017年5月艾瑞PC网站大榜单!TOP1000!

 2017年5月艾瑞APP榜单!TOP1000!

特别推荐:

 艾瑞集团总裁杨伟庆:艾瑞十五年的反思与感悟

 艾瑞咨询霍禹:数据赋能,AI将如何商业落地?



登录查看更多
0

相关内容

2020年中国《知识图谱》行业研究报告,45页ppt
专知会员服务
241+阅读 · 2020年4月18日
报告 | 2020中国5G经济报告,100页pdf
专知会员服务
99+阅读 · 2019年12月29日
【德勤】中国人工智能产业白皮书,68页pdf
专知会员服务
312+阅读 · 2019年12月23日
2019中国硬科技发展白皮书 193页
专知会员服务
86+阅读 · 2019年12月13日
【大数据白皮书 2019】中国信息通信研究院
专知会员服务
138+阅读 · 2019年12月12日
2019年人工智能行业现状与发展趋势报告,52页ppt
专知会员服务
124+阅读 · 2019年10月10日
5G全产业链发展分析报告
行业研究报告
12+阅读 · 2019年6月7日
2019社交行业研究报告
行业研究报告
5+阅读 · 2019年5月30日
2019中国养老产业发展剖析与发展趋势分析报告
行业研究报告
8+阅读 · 2019年5月18日
2018年物业管理行业深度研究报告
行业研究报告
7+阅读 · 2019年5月17日
2019中国家政服务行业发展剖析及行业投资机遇分析报告
2019年中国运动健身行业发展趋势白皮书
行业研究报告
4+阅读 · 2019年4月25日
云游戏行业发展趋势分析报告
行业研究报告
13+阅读 · 2019年3月24日
2018年中国供应链金融行业研究报告
艾瑞咨询
7+阅读 · 2018年11月20日
【行业报告】2018年中国人工智能行业研究报告
互联网金融
5+阅读 · 2018年4月7日
2017年中国计算机视觉行业研究报告
艾瑞咨询
6+阅读 · 2017年12月7日
CoCoNet: A Collaborative Convolutional Network
Arxiv
6+阅读 · 2019年1月28日
Arxiv
12+阅读 · 2019年1月24日
Arxiv
8+阅读 · 2018年1月30日
Arxiv
4+阅读 · 2017年11月4日
VIP会员
最新内容
超越网格:作战环境对炮兵的影响
专知会员服务
1+阅读 · 今天15:35
KDD 2026 | MixRAGRec:面向LLM推荐的混合专家KG-RAG框架
BES:让语言模型通过双向进化搜索自我改进
专知会员服务
4+阅读 · 5月30日
以色列-美国-伊朗战争中的无人机:关键要点
专知会员服务
4+阅读 · 5月30日
《Palantir任务保障性软件安全标准(MA-S2)》
专知会员服务
14+阅读 · 5月30日
基于声学的无人机检测技术综述
专知会员服务
8+阅读 · 5月30日
《当代混合战争分析框架:俄乌战争经验教训》
相关VIP内容
2020年中国《知识图谱》行业研究报告,45页ppt
专知会员服务
241+阅读 · 2020年4月18日
报告 | 2020中国5G经济报告,100页pdf
专知会员服务
99+阅读 · 2019年12月29日
【德勤】中国人工智能产业白皮书,68页pdf
专知会员服务
312+阅读 · 2019年12月23日
2019中国硬科技发展白皮书 193页
专知会员服务
86+阅读 · 2019年12月13日
【大数据白皮书 2019】中国信息通信研究院
专知会员服务
138+阅读 · 2019年12月12日
2019年人工智能行业现状与发展趋势报告,52页ppt
专知会员服务
124+阅读 · 2019年10月10日
相关资讯
5G全产业链发展分析报告
行业研究报告
12+阅读 · 2019年6月7日
2019社交行业研究报告
行业研究报告
5+阅读 · 2019年5月30日
2019中国养老产业发展剖析与发展趋势分析报告
行业研究报告
8+阅读 · 2019年5月18日
2018年物业管理行业深度研究报告
行业研究报告
7+阅读 · 2019年5月17日
2019中国家政服务行业发展剖析及行业投资机遇分析报告
2019年中国运动健身行业发展趋势白皮书
行业研究报告
4+阅读 · 2019年4月25日
云游戏行业发展趋势分析报告
行业研究报告
13+阅读 · 2019年3月24日
2018年中国供应链金融行业研究报告
艾瑞咨询
7+阅读 · 2018年11月20日
【行业报告】2018年中国人工智能行业研究报告
互联网金融
5+阅读 · 2018年4月7日
2017年中国计算机视觉行业研究报告
艾瑞咨询
6+阅读 · 2017年12月7日
Top
微信扫码咨询专知VIP会员