摘要: 当前,全球大数据正进入加速发展时期,技术产业与应用创新不断迈向新高度。大数据通过数字化丰富要素供给,通过网络化扩大组织边界,通过智能化提升产出效能,不仅是推进网络强国建设的重要领域,更是新时代加快实体经济质量变革、效率变革、动力变革的战略依托。 本白皮书是继《大数据白皮书(2014年)》、《大数据白皮书(2016年)》、《大数据白皮书(2018年)》之后中国信通院第四次发布大数据白皮书。本白皮书在前三版的基础上,聚焦一年多来大数据各领域的进展和趋势,梳理主要问题并进行展望。在技术方面,重点探讨了近两年最新的大数据技术及其融合发展趋势;在产业方面,重点讨论了我国大数据产品的发展情况;在数据资产管理方面,介绍了行业数据资产管理、数据资产管理工具的最新发展情况,并着重探讨了数据资产化的关键问题;在安全方面,从多种角度分析了大数据面临的安全问题和技术工具。希望本白皮书的分析可以对政府和行业提供参考。

目录:

一、国际大数据发展概述. 1

  • (一)大数据战略持续拓展. 1
  • (二)大数据底层技术逐步成熟. 2
  • (三)大数据产业规模平稳增长. 3
  • (四)大数据企业加速整合. 5
  • (五)数据合规要求日益严格. 6

二、融合成为大数据技术发展的重要特征. 8

  • (一)算力融合:多样性算力提升整体效率. 8
  • (二)流批融合:平衡计算性价比的最优解. 9
  • (三)TA融合:混合事务/分析支撑即时决策. 10
  • (四)模块融合:一站式数据能力复用平台. 11
  • (五)云数融合:云化趋势降低技术使用门槛. 11
  • (六)数智融合:数据与智能多方位深度整合. 12

三、大数据产业蓬勃发展. 14

  • (一)大数据产业发展政策环境日益完善. 14
  • (二)各地大数据主管机构陆续成立. 17
  • (三)大数据技术产品水平持续提升. 20
  • (四)大数据行业应用不断深化. 22

四、数据资产化步伐稳步推进. 25

  • (一)数据:从资源到资产. 25
  • (二)数据资产管理理论体系仍在发展. 26
  • (三)各行业积极实践数据资产管理. 27
  • (四)数据资产管理工具百花齐放. 29
  • (五)数据资产化面临诸多挑战. 31

五、数据安全合规要求不断提升. 35

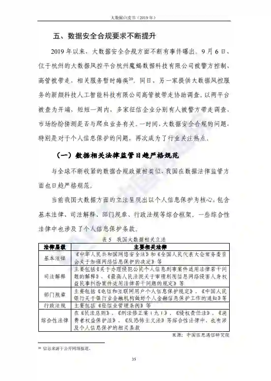
  • (一)数据相关法律监管日趋严格规范. 35
  • (二)数据安全技术助力大数据合规要求落地. 36
  • (三)数据安全标准规范体系不断完善. 39

六、大数据发展展望. 41

成为VIP会员查看完整内容
138

相关内容

中国信息通信研究院(工信部电信研究院,简称中国信通院、信通院),前身为邮电部邮电科学研究院(始建于1957年),1994年正式组院,现为工业和信息化部直属科研事业单位,是国家在信息通信领域(ICT)最重要的支撑单位以及工业和信息化部综合政策领域主要依托单位。
新时期我国信息技术产业的发展
专知会员服务
71+阅读 · 2020年1月18日
2019中国硬科技发展白皮书 193页
专知会员服务
86+阅读 · 2019年12月13日
【白皮书】“物联网+区块链”应用与发展白皮书-2019
专知会员服务
94+阅读 · 2019年11月13日
2019年中国人工智能基础数据服务行业白皮书
艾瑞咨询
28+阅读 · 2019年9月16日
机器人4.0白皮书(附下载)
人工智能学家
16+阅读 · 2019年7月2日
《人工智能标准化白皮书(2018版)》发布|附下载
人工智能学家
18+阅读 · 2018年1月21日
【重磅】《人工智能标准化白皮书(2018)》发布(完整版)
2017全球大数据产业八领域典型公司盘点分析
人工智能学家
3+阅读 · 2017年12月6日
车联网白皮书(2017)
智能交通技术
14+阅读 · 2017年10月8日
Meta-Learning to Cluster
Arxiv
18+阅读 · 2019年10月30日
Adversarial Transfer Learning
Arxiv
12+阅读 · 2018年12月6日
Arxiv
4+阅读 · 2018年10月5日
CoQA: A Conversational Question Answering Challenge
Arxiv
7+阅读 · 2018年8月21日
Arxiv
3+阅读 · 2017年12月14日
VIP会员
最新内容
ICML2026 | 重新思考顺序知识编辑中的正则化
专知会员服务
0+阅读 · 5月27日
《用于兵力发展选项优先排序的成本效益模型》
AutoResearch AI综述:迈向AI驱动的科学发现自动化
《Palantir边缘人工智能》手册
专知会员服务
19+阅读 · 5月26日
美军“国防自主作战群”(DAWG)概念解析
专知会员服务
3+阅读 · 5月26日
“史诗怒火”行动中的无人机与反无人机作战
专知会员服务
15+阅读 · 5月25日
相关资讯
2019年中国人工智能基础数据服务行业白皮书
艾瑞咨询
28+阅读 · 2019年9月16日
机器人4.0白皮书(附下载)
人工智能学家
16+阅读 · 2019年7月2日
《人工智能标准化白皮书(2018版)》发布|附下载
人工智能学家
18+阅读 · 2018年1月21日
【重磅】《人工智能标准化白皮书(2018)》发布(完整版)
2017全球大数据产业八领域典型公司盘点分析
人工智能学家
3+阅读 · 2017年12月6日
车联网白皮书(2017)
智能交通技术
14+阅读 · 2017年10月8日
相关论文
Meta-Learning to Cluster
Arxiv
18+阅读 · 2019年10月30日
Adversarial Transfer Learning
Arxiv
12+阅读 · 2018年12月6日
Arxiv
4+阅读 · 2018年10月5日
CoQA: A Conversational Question Answering Challenge
Arxiv
7+阅读 · 2018年8月21日
Arxiv
3+阅读 · 2017年12月14日
微信扫码咨询专知VIP会员