樊邦奎院士:无人机系统与人工智能

2017 年 12 月 6 日 无人机 樊邦奎 张瑞雨

来源 | 武汉大学学报(2017年11月

作者 | 樊邦奎(中国工程院),张瑞雨(北京市信息技术研究所)


本文将无人机系统与人工智能技术相结合,首先介绍无人机控制系统的发展历程,然后从单机飞行智能化、多机协同智能化和任务自主智能化3个层面分析了无人机系统的智能化,最后畅想了未来无人机对人类的生活、生产方式和军事带来的巨大影响。


作者介绍

樊邦奎

中国工程院院士

主要从事无人机系统设计及其关键技术研究


无人机(unmanned aeria vehicle,UAV)是一种由动力系统驱动,机上无人驾驶,可重复使用的飞行器的简称,最早出现于1917年,主要是军事化用途。20世纪90年代起,无人机逐渐出现在民用领域,并迅速发展,因其机动灵活、任务周期短、相比航空航天飞行器成本低廉、受天气和地形的限制因素小等优点而应用于各行各业。


行业应用的不同特点和不断发展的军事格局对无人机系统(unmanned aircraft system,UAS)提出了更高的要求。无人机系统的特点是机上无人驾驶,具有动力装置和导航模块,在一定范围内靠无线电遥控设备或计算机预编程序自主控制飞行,因此自主控制技术成为其核心关键技术。


从当前阶段的发展现状来看,无人机控制系统的自动化已经解决了飞行自动控制的问题,但是还没有解决智能自主控制的问题。因此,无人机下一步产业化、全域化发展应用,必须依托人工智能技术的进步。


一、无人机控制系统发展历程

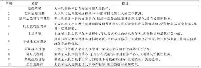
关于无人机自主控制能力划分等级,最早由美国国防部于2001年在《无人机路线图2000~ 2025》中提出,根据无人机的自主控制技术能力, 将无人机划分为10个等级。尽管美国的研究机构后来不断从多种角度更新对无人机自主控制能力的描述,但总的来说并没有脱离这10个等级的描述范围。表1列出了这10种等级的描述。在表1的自主控制能力等级划分的基础上, 可以从控制方式角度、类比人类神经网络活动和类比人类智能活动角度,对无人机控制系统的发展作进一步分析。


1、从控制方式角度

1)手动控制。表1中列出的等级1(遥控驾驶)是手动控制的典型能力。自20世纪初无人机诞生,至20世纪50年代左右,手动控制方式是绝大多数无人机采用的控制方式。基于这一方式,无人机完全依靠人类遥控驾驶,无人机本身仅依靠简单的陀螺稳定,不能自编程,没有自主能力。这一阶段的典型无人机包括英国的“喉咙”遥控靶机和前苏联的“拉-17”(Ла-17)型遥控靶机。


表1 无人机自主控制能力等级划分


2)半自动或全自动控制。表1中列出的等级2(实时故障诊断)、等级3(适应故障和飞行条件)以及部分等级4(机上航线重规划)是半自动或全自动控制的典型能力。依靠惯性导航技术、卫星导航技术,以及计算机技术的快速发展,处在这一阶段的无人机系统,可以执行预编程飞行,后期能够进行航线重规划。从20世纪60年代开始,无人机的控制逐步进入了这一阶段。截至21世纪初,属于这一阶段的典型无人机代表有半自动控制的“火蜂”无人机、全自动控制的“捕食者”系列无人机、“全球鹰”“影子”“苍鹭”等。 


3)智能控制。表1中列出的等级4(机上航 线重规划),以及等级5(多机协调)至等级10(全自主蜂群)是智能控制的典型能力,具备多种手段的综合导航能力、自学习控制能力。处于这一阶段的无人机能够根据人类的目标,自动或者自主地规划、执行任务。从现在到可预见的未来,无人机会有比较长的一段时间处在这一发展阶段。但目前尚未有比较成熟的无人机系统进行作战应用,处在科研阶段的典型代表为“ X-47B”“神经元”“雷神”等,以及正在发展的“蜂群”无人机系统。


2、类比人类神经网络活动角度

1)神经网络反射性行为,是指由人底层神经中枢提供反射性行为的控制,负责人体神经控制中具体行为的控制与执行。这些活动基本上不占用智能资源,活动的反应时间非常短。表1中列出的等级1(遥控驾驶)和等级2(实时故障诊断)可以类比人类的神经网络反射性行为。 


2)神经网络程序性行为,是指由人类中层神经中枢等产生下意识智能行为,提供程序性熟练行为的神经控制行为。中层神经系统具有很高的控制精度,其行为活动占用智能资源相对较少,所需的时间尺度较小,行为活动的结果具有模式化的特点。表1中列出的等级3(适应故障和飞行条件)可以类比人类的神经网络程序性行为。 


3)神经网络决策性行为,是指由人类大脑皮层产生前意识和显意识智能行为,提供推理、判断、决策等高层次的神经控制活动,是最主要的推理决策的执行体。这一层行为活动的特点是占用智能资源多、处理时间长。表1中列出的等级4(机上航线重规划)至等级10(全自主蜂群)可以类比为人类的神经网络决策性行为。


3、类比人类智能活动角度

从类比人类智能活动角度,表1中列出的控制等级还可以大致划分为单机飞行智能和多机 (群体)协同智能两种。具体来说,等级1(遥控驾 驶)至等级4(机上航线重规划)可以被划分为单机飞行智能类别,等级5(多机协调)至等级10(全 自主蜂群)可以被划分为多机(群体)协同智能类别。 而人工智能技术正是研究、开发用于模拟、延伸和扩展人的智能的理论、方法、技术及应用系统的一门学科。它研究人类的智能活动规律,构造具有一定智能的人工系统,研究如何让机器去完成以往需要人的智能才能胜任的工作。


因此,人工智能技术是无人机智能自主控制的有效解决方案。 总而言之,无人机的发展,其核心是控制系统的发展。从当前阶段的发展现状来看,无人机控制系统的自动化已经解决了飞行自动控制的问题,但是还没有解决智能自主控制的问题。因此,无人机下一步产业化、全域化发展应用,必须依托人工智能技术的进步,本文认为人工智能技术必将是无人机下一步发展的颠覆性技术之首。


二、无人机对人工智能的需求

1956年“人工智能”这一术语首次被提出。 此后,人工智能技术经历了初步发展、沉寂、高速发展等多个发展阶段。特别是在2006年Geof-frey Hinton提出了深度学习方法后,人工智能技术领域出现了爆发式的发展,在搜索技术、数据挖掘、机器翻译、自然语言处理、多媒体学习、语音等相关领域都取得了丰硕的成果。毫不夸张地说, 人工智能技术是21世纪最重要、最尖端的技术之一,将会对众多传统或新型的行业带来深远的影响。 无人机系统的智能化主要体现在单机飞行智能化、多机协同智能化和任务自主智能化3个层 面。本文认为,在技术的实践和发展历程中,单机飞行智能化是基础,多机协同智能化是途径,任务自主智能化是发展目标。


1、单机飞行智能

单机飞行智能是指面向高动态、实时、不透明的任务环境,无人机应该能够做到感知周边环境并规避障碍物、机动灵活并容错飞行、按照任务要求自主规划飞行路径、自主识别目标属性、能够用自然语言与人交流等。也就是说,实现单机飞行智能的无人机应当具备环境感知与规避、自动目标识别、鲁棒控制、自主决策、路径规划、语义交互等能力。为实现这些能力,需要在以下关键技术方向取得突破。


1)智能感知与规避技术,具体包括:①侦察、干扰、探测、通信一体化设计;②多源/多模信息融合处理技术;③位置信息共享技术;④环境自适应技术;⑤新型传感器技术。例如,侦察、干扰、探测、通信一体化设计技术是利用电子侦察、信息对抗、微波遥感和通信传输 这4个技术领域相近的特点,通过解决侦、干、探、通一体化机理、可重构宽频带天线、超宽带低噪复用信道技术等技术问题,实现侦察、干扰、探测、通信4种功能在系统架构、天线设计、信道复用、数据处理、信息融合等层面的一体化。


2)智能路径规划技术,具体可以应用的算法包括:①蚁群算法;②神经网络算法。③粒子群算法;④遗传算法;⑤混合算法。图1给出了基于遗传算法的无人机全局航行路径规划方法原理图,通过多次迭代后获得最优的路径。


图1 基于遗传算法的全局航行路径规划方法原理图


3)智能飞行控制技术,具体包括:①鲁棒飞控技术,重点关注容错、可重构飞行控制方法;②开放性飞控技术,重点关注飞控技术的兼容性、可扩展性;③自主决策、融合技术;④自学习和进化技术。 例如,鲁棒飞控技术是利用Kharitonov区间理论、 H ∞ 控制理论、结构奇异值理论(μ理论)等提高无人机飞控系统的容错、可重构水平,提升无人机系统环境适应能力。


4)智能空域整合技术,具体包括:①智能地基感知与规避;②智能无人机适航认证;③智能空域管理规则。例如,智能地基感知与规避是利用布置的地面的各种传感器,对空中无人机的飞行状态进行探测,并提供空域使用建议,避免发生空中危险接近或碰撞。


5)智能飞行器技术,具体包括:①仿生飞行器(鸟、昆虫等);②旋翼-固定翼复合式飞机;③变体飞行器;④跨介质飞行器。 例如,跨介质飞行器就是通过飞行器的外形设计和动力系统自适应,使飞行器能够在多种不同介质中飞行,比如水下、空中或太空。


2、多机协同智能

多机协同智能具体以无人机系统“蜂群”作战 运用为目标,重点突破协同指挥控制技术、协同态势感知生成与评估技术、协同路径规划技术、协同语义交互技术等技术,实现无人机系统之间、无人机系统与有人作战系统之间的高度协同,达到自动控制“蜂群”中各无人系统的平台状态、交战状态、任务进度、各编队之间的协同状态的目的。


多机协同智能具体含义包括:1)执行任务时协同行动的能力;2)利用和共享跨领域UAS传感器的信息来无缝地指挥、控制和通信的能力;3)能够接收不同系统的数据、信息和功能服务,并使他们有效协作的能力;4)能够提供数据、信息和功能服务给其他有/无人系统的能力。 


多机协同智能在发展过程中包括以下关键技术。


1)协同指挥控制技术,具体包括:①大动态、自组网通信技术;②编队飞行控制技术;③控制权限分级、切换、交接技术;④任务规划与目标分配技术。 例如,任务规划与目标分配技术是根据任务信息,为需要协同的不同无人机分别进行任务规划和分配不同的任务。


2)协同态势生成与评估技术,具体包括:①协同态势感知技术;②协同态势处理技术;③协同态势评估技术;④协同态势分发技术。例如,协同态势感知就是利用分布在不同飞行器上的不同传感器或相同传感器进行环境感知,形成周边态势信息。 


3)协同路径规划技术,具体指在单机智能路径规划的基础上,要根据协同内容实时调整,以保证协同的成功。 


4)协同语义交互技术,其核心是人类与无人机之间,以及无人机与无人机之间的自然语言的机器理解。


3、任务自主智能

随着无人机系统的快速增长,无人机系统扮演角色的扩展,以及有人机系统和无人机系统的 同步操作,对使用者造成了巨大的人力资源负担。 正如美参谋长联席会议副主席詹姆斯·卡特赖特上将所说:“如今,无人机操作手坐在那里,连续几个小时盯着死亡电视,试图寻找目标或看到某些东西在动或做某些事情,以确定它是一个目标,这是人力资源的浪费,这是低效的!”


因此,如何在有限的人力资源条件下,寻求方法来提高操作效能是无人机系统使用者要努力解决的问题。提高处理能力和信息存储能力,尤其是机上预处理能力,这是有可能改变无人机系统运作方式的一种解决途径。 


自主技术减少了人在操作系统中的工作量,优化了人在系统中的作用,使人的决策集中在最 需要的地方。因此,任务自主智能的发展包括了以下几种关键技术的发展和应用。 


1)语音、文字和图像的模式识别技术

模式识别是指对表征事物或现象的各种形式的信息(语音、文字和图像等)进行处理和分析,以对事物或现象进行描述、辨认、分类和解释的过程。模式识别是人类的一项基本技能,以人类识别苹果这一简单问题为例。人类大脑都可以直接抽象出“苹果”的特征,无论是一个完整的苹果,切开一部分的苹果,还是切碎的苹果,人类都可以根据特征,迅速地做出正确的判断。如何将人脑判定“苹果”的思维模式转化为计算机可执行的可靠算法,是模式识别技术的终极目标。 


2)人工神经网络技术

以卷积神经网络、循环神经网络、递归神经网络、长短时记忆神经网络及其训练算法等为代表的深度学习技术突飞猛进,在各种领域得到了初步应用。2015年,微软的ResNet系统夺得了ImageNet图像识别大赛的的冠军,这是一个152层的深度神经网络,目标错误率低至3.57%,已经低于人类的6%的错误率。这些成果的取得是依靠高速计算平台、大数据,经过长时间训练学习得到的,在一些固定领域有应用前景。但更需要关注与人类认知过程类似的少数据、计算能力有限条件下实现的人工神经网络及其训练算法,提高人工神经网络的适应能力,拓展应用范围。图2给出了基于人工神经网络的目标识别概念图。


图2 基于人工神经网络的目标识别概念图


3)专家系统技术

专家系统是一个智能计算机程序,内部包含有大量的某个领域专家水平的知识与经验,在某一专门领域解决需要专业人才才能求解的复杂问题。它利用一个或多个专家提供的经验和知识进行推理和判断,模拟人类解决问题的决策过程。图3是典型的专家系统模型结构。


图3 专家系统模型结构




三、展望

从空中飞行器发展史看,无人机只比有人机晚诞生十几年,但其发展速度、普及速度远不及有人机迅速。无人机的发展主要是受限于智能控制技术的落后,但是随着以人工智能为代表的新一轮信息技术革命的突破性进展,无人机必将迎来高速发展应用的历史时刻。在不久的将来,无人机将对人类的生产生活方式带来巨大的影响,可以预想,无人机将改变人们的生活方式、改变行业应用模式,无人机也将改变未来战争的形式。


1、无人机将改变人类生活方式

1)无人机个性化服务将走进千家万户

目前,越来越多的家用型无人机正在抢占市场。有理由相信,结合了人工智能技术的家用无人机未来将会为普通家庭提供个性化服务。试想,在一个月明星稀的夜晚,你刚在天台凉椅躺下,一群“精灵”便飞来为你服务。一只“精灵”为你奉上热咖啡或点燃的香烟,另外一群“精灵”在空中翩翩起舞,他们会随着你的手势或语言调整工作模式。这些“精灵”即是家庭的家用无人机,可以通过分工合作满足家庭的个性化需求。 


2)无人机将成为人运动的忠诚伴侣 

现阶段的运动系智能硬件主要集中为运动手环等穿戴式设备。穿戴式设备可以记录运动者的一些数据,但无法与运动者交互。而智能无人机可以发挥记录、拍摄、跟随、与外界交互、解决实际问题等作用。在你跑步、登山、航海、游泳、骑车、滑雪、漂流、自驾游等运动时,如有这样一位忠诚的伙伴追随、指导,相信运动将会更加安全、高效、有趣。


3)无人机将颠覆传统游戏产业 

电脑游戏的出现改变了一代人的娱乐方式。20世纪70年末80年初出生的人们,一定还记得在网吧通宵达旦玩“星际争霸”的狂热。未来,无人机有望与虚拟现实、增强现实等技术相结合,有了无人机、虚拟现实、增强现实,找一片青山绿水、人烟稀少的郊野,戴上“战机头盔”,来一场虚实相间的“太空争霸”,那种体验将会颠覆所有战争类游戏。


2、无人机将改变行业应用模式

1)无人机将变身“快递小哥”

中国高铁建设成本约1~2亿元/km,高速公路建设成本约每千米4000万元~1亿元,且后期养护费用不菲。而低空空域适当开放,建设相应的管理手段后,利用无人机进行快递,可以减轻高速公路和高铁负担。2013年开始,国外亚马逊、UPS快递公司、Mattenet公司、DHL集团,国内顺丰速递、淘宝、京东商城等都在测试无人机快递业务,尽管技术尚待完善,但这肯定是一个新兴方向。 


2)生产线作业 

随着无人机局部定位精度的提高,无人机因其三维空间运动能力,相较于普通生产线机器人具有更大的灵活性,必将在生产线作业上发挥重要作用。 


3)巡查、执法、监督 

无人机可以在城市道路或高速公路上进行巡查,进行测速、查找可疑车辆等工作。例如,某一天你开车行进在高速上,一架无人机在巡查过程中发现你车辆超速行驶,马上降低高度与你并行,并提示你超速,靠边停车接受处罚。


3、无人机将改变战争形式

奥巴马军事顾问机器人战争专家彼得辛格曾说“无人机为代表的机器战争将改变五千年来的战争形式,是一场‘堪比坦克发明’的军事革命”,主要表现在以下几个方面。


1)将拉开智能机器战争的序幕

传统的机器战争是以坦克战为代表的战争,坦克战中敌对双方较量的是火力、钢铁。例如在 第二次世界大战的东线战场上爆发的库尔斯克战役,在这一人类历史上最大规模的坦克会战和单日空战中,交战的德国方面损失坦克2348辆、飞 机2100架、火炮约3000门,苏联方面损失坦克3064辆、飞机1716架、火炮约5000门。


以无人机为代表的智能机器战争将完全改变传统机器战争的形式。在智能机器战争中,交战双方打的是智能,拼的是信息。例如,在美国空军研究实验室开展的无人机模拟对抗试验中,装备了人工智能的无人机多次轻松击败人类飞行员;在与智能无人机的超视距导弹对抗模拟试验中,智能无人机似乎能察觉人的意图,不仅能立即对飞行和导弹部署中的变化做出反应,还可根据需要在防守与进攻之间快速切换。人类的视觉感知极限约为100Hz(常规30Hz),而机器感知(电眼)能实现每秒百万次以上感知,超越人类感知极限1万倍。


因此,即使是当前正在发展的“机感人知”作战方式,可以预见在不远的将来,人类将成为作战环路中的瓶颈。也许在不远的将来,装备人工智能的无人战机将仿真人脑视听感知模式,利用机器感知,实现高速目标精确检测与跟踪识别,以更好地完成作战任务。 


2)将影响精确打击作战模式

未来智能机器战争中,蜂群作战系统和超高速作战系统将占据一定的作战地位。智能化蜂群攻击是指智能地面机器人或无人机组成蜂群系统,系统内部互相协作,将多点攻击,多次、快速打击。自主选择目标、攻击形式、编队形式等。美国国防部认为,“蜂群”作战系统是一种能克敌制胜、渗透敌方防线的低成本机器人系统。在战场上无间协作的“蜂群”系统比人工系统具备更卓越的协调性、智能性和速度。更重要的是“蜂群”系统有助于降低成本,能让美国将这种系统大规模投入战场,从总体上保持美国武器的优势。


超高速攻击是指速度大于5马赫,甚至达到20马赫的高速攻击,传统防御系统面临“清零”危险。臭鼬工厂副总裁阿尔·罗米格说“速度是新的隐身手段,高超声速飞行器将成为游戏改变者”。这种武器一旦投入使用,将改变战争形态和“游戏规则”,使现有的攻防体系发生重大变革,既有的防空体系将面临被“清零”危险,将会形成新的战略威胁。


3)强弱双方交战人员心理对比失衡 

技术优势一方的作战人员坐在远离战场的控制站中,操作几百甚至几千千米外的智能武器执行任务。他们可以通过计算机屏幕清晰捕捉敌人的一举一动,发射导弹消灭他们与玩网络游戏一样,感受不到战场的硝烟与残酷。而技术弱势一方的人员则处在充满硝烟的战场上,进攻、转移、撤退。全天时、全天候、高精度的智能侦察监视,使他们无所遁形,面临随时被智能武器消灭的危险。


4)伦理问题成为关注点

智能武器攻击的支持者认为,正是因为这些快速、智能的精确打击武器的使用,士兵们再也不用冒着生命危险,不断深入敌穴实施抓捕和猎杀行动。军事行动本身也更加高效,还节省开支。但反对者认为,机器没有权力决定人的生死,也不具备完全甄别武装人员和非武装人员的能力,特别是面对持玩具枪的儿童时。


美国机器人专家诺埃尔表示,无人机本非人类,无情绪,无感情,在发生错误而剥夺了人命,操纵无人机的幕后人员只会表示,他们发生了错误,那么应该追究设计者,还是追究授权采取袭击行动的政客,或者是训练无人机的操作员?这是智能无人机开始大规模投入战场必须解决的一个问题。

总之,无人机发展越来越快,应用越来越广,在人工智能技术的推动下,将更加深入地改变世界。 


长按识别图中二维码关注我们!


登录查看更多
0

相关内容

不需要驾驶员登机驾驶的各式遥控飞行器。
人机对抗智能技术
专知会员服务
214+阅读 · 2020年5月3日
中科大-人工智能方向专业课程2020《脑与认知科学导论》
电力人工智能发展报告,33页ppt
专知会员服务
135+阅读 · 2019年12月25日
【大数据白皮书 2019】中国信息通信研究院
专知会员服务
138+阅读 · 2019年12月12日
人工智能商业化研究报告(2019)
腾讯大讲堂
15+阅读 · 2019年7月9日
自动驾驶技术解读——自动驾驶汽车决策控制系统
智能交通技术
30+阅读 · 2019年7月7日
谭铁牛院士:人工智能的春天刚刚开始(附PPT)
走向智能论坛
21+阅读 · 2018年5月29日
【院士讲堂】谭铁牛:生物识别是未来的趋势
中国科学院自动化研究所
3+阅读 · 2018年2月5日
【无人机】无人机的自主与智能控制
产业智能官
53+阅读 · 2017年11月27日
【智能驾驶】史上最全自动驾驶系统解析
产业智能官
25+阅读 · 2017年8月21日
Arxiv
25+阅读 · 2020年3月11日
Arxiv
45+阅读 · 2019年12月20日
Neural Approaches to Conversational AI
Arxiv
8+阅读 · 2018年12月13日
Arxiv
7+阅读 · 2018年3月22日
Arxiv
22+阅读 · 2018年2月14日
Arxiv
7+阅读 · 2018年1月10日
VIP会员
最新内容
人工智能在战场行动中的演进及伊朗案例
专知会员服务
2+阅读 · 今天13:08
美AI公司Anthropic推出网络安全模型“Mythos”
专知会员服务
2+阅读 · 今天12:58
【博士论文】面向城市环境的可解释计算机视觉
专知会员服务
0+阅读 · 今天12:57
大语言模型的自改进机制:技术综述与未来展望
专知会员服务
0+阅读 · 今天12:50
《第四代军事特种作战部队选拔与评估》
专知会员服务
1+阅读 · 今天6:23
相关资讯
人工智能商业化研究报告(2019)
腾讯大讲堂
15+阅读 · 2019年7月9日
自动驾驶技术解读——自动驾驶汽车决策控制系统
智能交通技术
30+阅读 · 2019年7月7日
谭铁牛院士:人工智能的春天刚刚开始(附PPT)
走向智能论坛
21+阅读 · 2018年5月29日
【院士讲堂】谭铁牛:生物识别是未来的趋势
中国科学院自动化研究所
3+阅读 · 2018年2月5日
【无人机】无人机的自主与智能控制
产业智能官
53+阅读 · 2017年11月27日
【智能驾驶】史上最全自动驾驶系统解析
产业智能官
25+阅读 · 2017年8月21日
相关论文
Arxiv
25+阅读 · 2020年3月11日
Arxiv
45+阅读 · 2019年12月20日
Neural Approaches to Conversational AI
Arxiv
8+阅读 · 2018年12月13日
Arxiv
7+阅读 · 2018年3月22日
Arxiv
22+阅读 · 2018年2月14日
Arxiv
7+阅读 · 2018年1月10日
Top
微信扫码咨询专知VIP会员