基于深度学习的图像实例分割技术研究进展

2021 年 3 月 6 日 专知


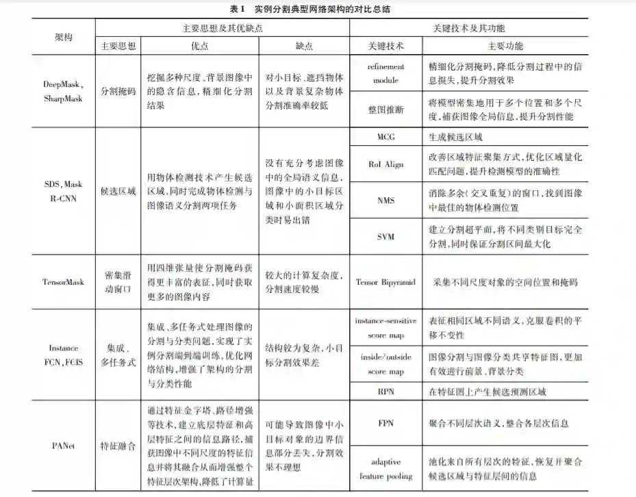
摘要 随着深度学习算法在图像分割领域的成功应用,在图像实例分割方向上涌现出一大批优秀的算法架构.这些架构在分割效果、运行速度等方面都超越了传统方法.本文围绕图像实例分割技术的最新研究进展,对现阶段经典网络架构和前沿网络架构进行梳理总结,结合常用数据集和权威评价指标对各个架构的分割效果进行比较和分析.最后,对目前图像实例分割技术面临的挑战以及可能的发展趋势进行了展望.


http://www.ejournal.org.cn/CN/abstract/abstract12215.shtml


图像分割是一种将数字图像在像素级别上分割为 互不交叠区域的图像处理过程.其分割的原则是,在不 同区域间呈现明显差异性,同一区域内呈现相似性.图 像分割的目的是将图像转换为更有意义、更易分析的 内容表达,是计算机视觉场景理解的基础.图像分割任 务主要分为两大类:语义分割和实例分割. 语义分割是对图像中的每个像素划分出对应的类 别,实现像素级别的分类.根据图 1(a)需要划分的类别 标签,在图 1(b)中,将图中的“瓶子”、“杯子”、“立方体”实现像素级别的分类. 现阶段语义分割的架构旨在优化分割结果的精确 性和提高分割效率,以便在图像语义实时处理领域进 行应用.然而,在进一步理解图像内容的层面上,语义分 割只能判断类别,无法区分个体,在许多复杂的真实场 景中达不到准确理解语义信息以及解析场景的能力. 而实例分割算法架构的出现很好地解决了这个问题. 实例分割是在语义分割的基础上,进一步分割已 划分类别的具体对象,即分割出实例.实例分割与语义 分割的不同之处在于,不仅要进行像素级别的分类,还 需在具体类别基础上区分出不同个体.这也对分割算法提出了更高的要求.如图 1(c)所示,在语义分割的基 础之上不仅要分割出“瓶子”和“杯子”两个类,还要用 不同的颜色区分同属一类的不同“立方体”实例。


专知便捷查看

便捷下载,请关注专知公众号(点击上方蓝色专知关注)

  • 后台回复“实例分割” 就可以获取基于深度学习的图像实例分割技术研究进展》专知下载链接

专知,专业可信的人工智能知识分发,让认知协作更快更好!欢迎注册登录专知www.zhuanzhi.ai,获取5000+AI主题干货知识资料!
欢迎微信扫一扫加入专知人工智能知识星球群,获取最新AI专业干货知识教程资料和与专家交流咨询
点击“ 阅读原文 ”,了解使用 专知 ,查看获取5000+AI主题知识资源
登录查看更多
0

相关内容

实例分割是在像素级识别对象轮廓的任务。
基于深度学习的行人检测方法综述
专知会员服务
71+阅读 · 2021年4月14日
专知会员服务
56+阅读 · 2021年4月4日
专知会员服务
71+阅读 · 2021年3月29日
专知会员服务
75+阅读 · 2021年1月16日
专知会员服务
87+阅读 · 2021年1月7日
专知会员服务
33+阅读 · 2020年12月25日
小目标检测技术研究综述
专知会员服务
125+阅读 · 2020年12月7日
专知会员服务
46+阅读 · 2020年12月4日
深度学习目标检测方法综述
专知会员服务
280+阅读 · 2020年8月1日
3D目标检测进展综述
专知会员服务
193+阅读 · 2020年4月24日
多模态视觉语言表征学习研究综述
专知
27+阅读 · 2020年12月3日
深度学习模型可解释性的研究进展
专知
26+阅读 · 2020年8月1日
深度学习可解释性研究进展
专知
19+阅读 · 2020年6月26日
基于深度学习的多标签生成研究进展
专知
4+阅读 · 2020年4月25日
最全综述 | 图像分割算法
计算机视觉life
14+阅读 · 2019年6月20日
106页《深度CNN-目标检测》综述进展论文
专知
4+阅读 · 2018年9月30日
基于深度学习的目标检测算法综述
AI研习社
15+阅读 · 2018年4月25日
Arxiv
16+阅读 · 2021年3月2日
Arxiv
7+阅读 · 2018年1月24日
Arxiv
5+阅读 · 2017年7月25日
Arxiv
5+阅读 · 2016年12月29日
Arxiv
5+阅读 · 2016年10月24日
VIP会员
最新内容
人工智能在战场行动中的演进及伊朗案例
专知会员服务
6+阅读 · 4月18日
美AI公司Anthropic推出网络安全模型“Mythos”
专知会员服务
4+阅读 · 4月18日
【博士论文】面向城市环境的可解释计算机视觉
大语言模型的自改进机制:技术综述与未来展望
《第四代军事特种作战部队选拔与评估》
专知会员服务
3+阅读 · 4月18日
相关VIP内容
基于深度学习的行人检测方法综述
专知会员服务
71+阅读 · 2021年4月14日
专知会员服务
56+阅读 · 2021年4月4日
专知会员服务
71+阅读 · 2021年3月29日
专知会员服务
75+阅读 · 2021年1月16日
专知会员服务
87+阅读 · 2021年1月7日
专知会员服务
33+阅读 · 2020年12月25日
小目标检测技术研究综述
专知会员服务
125+阅读 · 2020年12月7日
专知会员服务
46+阅读 · 2020年12月4日
深度学习目标检测方法综述
专知会员服务
280+阅读 · 2020年8月1日
3D目标检测进展综述
专知会员服务
193+阅读 · 2020年4月24日
相关资讯
多模态视觉语言表征学习研究综述
专知
27+阅读 · 2020年12月3日
深度学习模型可解释性的研究进展
专知
26+阅读 · 2020年8月1日
深度学习可解释性研究进展
专知
19+阅读 · 2020年6月26日
基于深度学习的多标签生成研究进展
专知
4+阅读 · 2020年4月25日
最全综述 | 图像分割算法
计算机视觉life
14+阅读 · 2019年6月20日
106页《深度CNN-目标检测》综述进展论文
专知
4+阅读 · 2018年9月30日
基于深度学习的目标检测算法综述
AI研习社
15+阅读 · 2018年4月25日
相关论文
Arxiv
16+阅读 · 2021年3月2日
Arxiv
7+阅读 · 2018年1月24日
Arxiv
5+阅读 · 2017年7月25日
Arxiv
5+阅读 · 2016年12月29日
Arxiv
5+阅读 · 2016年10月24日
Top
微信扫码咨询专知VIP会员